Fórum témák
» Több friss téma |
@mraulajos
Köszönöm, megkaptam a levelet, szerintem ez jó megoldás lesz. @Bakman Én se nagyon bízok a dologban, de a semminél jobb alapon gondoltam, meg olcsó is, de úgy tűnik sikerült találni egy olcsóbb megoldást ennek a megoldására. Köszönöm a gyors segítséget mindenkinek!
Szabad tudni mi lett a megoldás? Már ha fórumon vagyunk, hátha mást is érdekel a dolog.
Vateráról egy "Mobiltelefonos riasztó, gsm riasztó 6 bemenettel" viszonylag olcsón megoldhatja a problémát, talán így már aki akarja az megtalálja és nem számít reklámnak.
Hali
Van egy dsc riasztó rendszerem (1616) és egy solo kültéri szirénám,szigeteltük a házat( már csak be kellett húzni hálóval a lapok fent voltak) leszedtem a szirénát, és leszigeteltem a vezetékeket.2 nap múlva vissza akartam tenni, de nem akar működni, csak folyamatosan villog az izzó mást nem csinál..., próbáltam az akkut előbb utána ráadni a tápot, a központot lekapcsolni, már mindent végig zongoráztam és nem akar működni.... csak a villogó villog, mi lehet a baja esetleg elromlott?A bekötés tuti jó mivel fényképeztem mielőtt szétszedtem.... Thx A hozzászólás módosítva: Okt 11, 2012
Szia! Nekem is Solo kültéri szirénám van,még meg van a papírja,ilyet ír a Hibaelhárításnál:
"A fényjelző folyamatosan villog,miután a sziréna saját akkumulátorát csatlakoztatja": >Ellenőrizze,hogy a hangjelző kábel jól van e csatlakoztatva a szirénában. Hát nem tudom hogy ez segít e de ezt írja. Egyébként nekem is ilyen Gsm riasztós 4 bemenetes kütyüm van. Szerintem egész jó. Üdv.
Ezt én is olvastam.... sokra nem megyek vele...
Sziasztok !
Riasztót szeretnék építeni gsm hívósat.A legolcsóbb megoldásút.Olvastam valamelyik fórumban a mobil gyors hívó funkciójával meg lehet oldani.Mozgásérzékelőset szeretnék! Tud valaki segíteni? Mellékelek egy képet , ilyenből megoldható? A hozzászólás módosítva: Nov 3, 2012
Én is csináltam egy riasztót itthonra. Nem kell nagy költségbe verni magát az embernek! Persze ez a helyi adottságoktól függ! Az én házam három oldalról védett, a hívatlan vendégek csak az utca frontról várhatóak. Van kutyám de az ugye bár nem mindenkinek akadály!
Egy egyszerű mozgás érzékelős lámpa kell. Ez volt a sufniban. kb 2500Ft-ért kapni ilyet. Relé 3db (nekem bontott volt) 3db 555 ic és pár ellenátás, trimmer, tranyó és kondi... két trafó, szintén bontott cucc.... sziréna. És egy doboz 1000Ft... amiben minden helyet kap. http://www.bsselektronika.hu/index.php?w=hbrY8OZviu itt egy késleltető kapcsolás! (Az alkat részeket variálva tág határok közt időzíthetünk. Amiket én beállítottam az csak egy dolog) Ebből hármat csináltam. Hogy működik? A mozgásérzékelőben lévő relé meghúz ha aktivitást észlel és a lámpa bekapcsolása mellett áramot ad az egyik trafónak. Ez a trafó 12v egyent biztosít két késletetető áramkörnek amiért ezek reléi behúznak. Ez egyik relé kb 10mp-ig meghúz ( ezzel szakítja a sziréna áramkörét időt adva nekem, ha én jönnék haza a deaktiválásra) majd kiejt és a másik relén keresztül zárja a sziréna áramkörét. Ezen a relén a szirénázás hosszát tudom állítani. Ne szóljon egész este! Itt ez a relé kb egy perc múlva ejtsen, szakitva az áramkört. A harmadik késleltető csak a bekapcsolásnál játszik szerepet, külön trafó ad áramot neki. Ez csak bekapcsolásnál egyszer húz meg és és egyszer ejt ki, szintén a sziréna áramkörét szakítja kb két percig. Ez azért kellett mert a mozgás érzékelős lámpámban lévő relé nálam az első aktivitás alkalmával kissé tovább tartja meghúzva a reléjét és tartja áram alatt a trafóm. Ilyen esetben kb egy perc eltelte után bizony szirénáztunk! Ezzel ez kiküszöbölhető. És hogy komolyabbnak tűnjön a dolog villogós led kacsingat a mozgásérzékelőn, sőt ha aktiválódik halkan csipogni kezd. Ez csak azért raktam bele hogy halljam, figyelmeztessen nehogy elfelejtsem deaktiválni ha sörözés után jövök haza!!! És ha az egészet egy időkapcsolóról üzemeltetem még programozható is, vagy alkonykapcsolóról! Esetleg egy szünetmentes tápról még a "lekapcsoljuk az automatát trükk" sem jön be nekik! És csak vinnyog!!!
Ezen a képen pont olyan riasztó van amit azután dobott ki a csávó,hogy közel 2 misit elvittek tőle. Most rakatott fel egy normális paradox rendszert
![]() Olcsó húsnak híg a leve. A vagyonvédelem már nem hobby elektronika kategória, értéket csak stabilan működő szabotázs védett elektronikával lehet megvédeni. És jelenleg baromira lementek a gyári szett árak is.
Jumper nem csúszott le? illogás funkció van az izzós szabotázs védelemnél is!
Sziasztok!
Kellene készítenem egy kisméretű riasztót, relével. Sajnos az alapismereteim erősen hiányosak, ezért kérnék egy kis segítséget. Az elképzelés: Az ajtó alapesetben csukva van, ilyenkor a nyitásérzékelő (reed relé) meghúz, az -hívjuk "A"-nak- "A" relé pedig kienged. Aztán ha az ajtót "jogosulatlanul" kinyitják, a reed relé elenged a mágnes távolodása miatt, "A" relé meghúz, és megszólal a sziréna. A deaktiválás egy 3 állású (ON-OFF-ON) kulcsos kapcsolóval történne, "1" állásba kell fordítani a kulcsot, ekkor nyitásra nem szólal meg a riasztó. A riasztás kikapcsolását pedig úgy kell megoldanom, hogy elfordítom a kulcsos kapcsolót "2"' állásba, de ilyenkor még megy a riasztás, és egy gomb megnyomásával leállítom, gondolom ide is kéne egy relé. A tápellátás 12V-ról történne, egy riasztóakksival. Ezt lehetséges megoldani? Ha igen, akkor valaki megtámogatna egy alkatrészlistával, a relék pontos típusával, és végül egy kapcsolási rajzzal? Ezer köszönetem bármilyen segítségért! Üdv, Dani.
Ha az igények csökkenthetők, veszel egy ajtó nyitás jelzőt. a kibe kapcsolás a reeddel párhuzamosan kötött kapcsoló, sziréna ami benne van. Esetleg a riasztóhang elnyomás a táp megszakítása, ez esetleg nem működik
Köszönöm a válaszod, de ragaszkodok az általam elkészített "szerkezethez", mert ez egy projektmunkám része is lenne, ha meg tudnám csinálni. Valami ötlet, hogy hogyan kezdjek neki? :/
Hello! Ez nem az amit írtál, de hátha így is megfelel. Mert ha az ajtó zárva van, és ekkor a Reed húz, akkor arra nem ejthet el egy relé, csak húzhat. Vagy is a riasztást végző relé jelzéskor csak akkor húzhat, ha a Reed jelzését egy relével "megfordítod". Tehát van egy relé, ami az ajtó zárásakor húz, és bontóérintkezője működteti a szirénát kapcsoló relét. Ekkor is alapesetben van egy húzott reléd! Mint jelen kapcsolásban is.
Viszont a jelzést leállítani csak akkor tudod, ha az ajtó zárva van.. üdv!
Köszönöm!
Ez jó is lenne, pont azt felejtettem el írni, hogy csak akkor lehessen lekapcsolni a jelzést, ha a reed meghúzott, szóval az ajtót bezárták! Ám ennek mindenképpen így kéne lennie, ahogy írtam: Idézet: „A deaktiválás egy 3 állású (ON-OFF-ON) kulcsos kapcsolóval történne, "1" állásba kell fordítani a kulcsot, ekkor nyitásra nem szólal meg a riasztó. A riasztás kikapcsolását pedig úgy kell megoldanom, hogy elfordítom a kulcsos kapcsolót "2"' állásba, de ilyenkor még megy a riasztás, és egy gomb megnyomásával leállítom” A K1 MODE kapcsoló ha jól értelmezem a rajzot, "1" állásban normál riasztási helyzetben van, "2" állásban pedig a gomb segítségével lehet deaktiválni a rendszert. Na ezt most úgy kéne megoldani, hogy a kulcsos kapcsoló "OFF" állásában készenlét, "1" állásban nem riaszt, "2" állásban pedig a gombra köti az áramkört, a hatástalanításhoz. Ezt még meg tudnánk oldani? És akkor tökéletes lenne az áramkör. Valamint milyen típusú relét használjak?
Proli megelőzött
![]() Ez egy kicsit más értelmezése a dolognak. A csillaggal jelölt alkatrészek elhagyhatók, ekkor a dióda helyett nem kell semmi, a kondenzátor helyett pedig átkötés kell. Üdv, G.
Ezer köszi neked is!
Kezdem egyre jobban érteni a dolgot, de lehetne egy óriási kérésem? Egy olyan áramkört gyorsan felskiccelne valaki, ami nekem kéne? Próbálkoznék én vele, de sajnos nem nagyon látom át, hogy mit hova kéne, a reléket meg főleg nem ismerem. Teljesen mindegy hogy hogyan működik, meg hogy alap esetben zárva van-e, vagy bontva, csak a lényeg hogy relé legyen benne, és a fentebb leírtak szerint, háromállású kulcsos kapcsolóval kelljen kezelni, és gombbal. Ja és az se hátrány, ha a reed nyitásakor megszólal a sziréna..
Hello!
- Nem igazán értelek. Azt írtad, kívánságnak, hogy a kapcsoló 1-es állásban, nyitásra ne szólaljon meg a riasztó. Akkor miért írod azt most, hogy 1-es állásban normál riasztási helyzet van? Ezt kérted? Szerintem nem. A 2-es állásban is pont azt teszi, amit kértél. - Mivel a leírásodban csak az 1-es és 2-es állásról beszéltél, elég nyilvánvaló, hogy a nulla (vagy OFF) állásban van a riasztó alaphelyzetben. Mint ahogy a rajzon is látható. - De ha ezt az egyszerű rajzot nem látod át, hogy akarod az egész projektet megvalósítani? Mert elég jól látható, hogy a relé akkor fog riasztani, mikor elveszik a mágnest, és a Reed bont. A K1 kapcsoló, meg 1-es állásban rövidre zárja a Reed relét, vagy is az hiába bont, nem lesz riasztás. - A relét típust azért nem írtam rá, mert nem mondtad milyen relére gondoltál. Amúgy mint a rajzon látható, egy 12V-os kétáramkörös relé, vagy ha úgy tetszik, DPDT típus kell. A rajzon az OMRON G2R-2 típus lábszámozása látható. - Nem igazán tudom mi a logikai értelme ennek az ide-kapcsolok oda-nyomok megoldásnak, de remélhetőleg Te tudod ennek jelentőségét. üdv!
Proli!
Köszönöm a válaszod. Én hibáztam, rosszul értelmeztem a rajzot, mostmár rájöttem, még egyszer köszi hogy szóltál! Én úgy vettem ki a rajzból, hogy a riasztó 1 állásban van alaphelyzetben, és OFF állásban nem riaszt, ha bont a reed. A 2-es állás rendben is volt. Nekem is elég lenne egy egyszerűbb kivitel, de ha megcsinálom, akkor egyben projektmunkának is szánom, és a tanárom imád mindent agyonbonyolítani. Az ő külön kívánsága volt, hogy legyen külön deaktiválási állás, mert az az igazi riasztó. Lehet hogy majd egy index relét is be kell raknom, hogy szaggatva legyen a hang, mert valami különös perverziói vannak a relékkel kapcsolatban. Ezt mesélték már mások is, hogy valami projektfeladatban az egész kapcsolást pár IC-vel meg lehetett volna oldani, de nem, ehelyett az öreg 3 zsáknyi relét épített be..
Hello! Egy iskolai feladat célja nem a célszerű műszaki megoldás keresése, hanem egy adott eszköz-gondolkodásmód elsajátítása. Tehát ha relékkel szeretne az ember gyakorlatot szerezni, akkor az IC "nem jó megoldás".
De azért teszek egy példát is arra, mennyivel költség és energiakímélőbben is megoldható egy ilyen feladat. Sőt még plusz "szolgáltatások is vannak benne. Vajon rájössz-e hogy mi? Egyébként egy iskolai feladatot neked kellene megoldani, nem velünk, mer annak sok értelme nincs. üdv!
A cél egy működő eszköz megépítése volt, mindegy hogy relével, vagy IC-vel. Csak a tanárúrnak a relé a mániája. De ő még ért a dolgához, jó kis öreg szaki, csak ugye a digitális technika már kifog rajta. Az utolsó mondatod nagyon is igaz, de nem csaltam, annyi a lényeg, hogy a cucc működjön!
Azt látom, hogy tirisztoros az elektronika. Gondolom a relét váltja ki. Sajnos nem tudok rájönni, hogy miben lesz más tőle a kapcsolás. Szóval azt mondod, hogy inkább ezt csináljam meg? Én a relére gondoltam csak, de ha ilyen módon is megoldható, akkor szívesen veszem az ötletet. Bocsáss meg, de még csak ismerkedek az elektronikával, szóval túl sok tudásom nincs.
Akkor előbb egy cseppet tanulmányozd a tirisztorok működését.. üdv!
Össze szeretnék állítani vagy esetleg vásárolni egy egyszerűbb riasztó berendezést, ami csak a bejárati ajtóra "vigyáz". Panelban lakom, több nappali betörés is volt a környékünkön, mindig a bejárati ajtót feszítették be.
A legfapadosabb változatban gondolkodom: ajtó fölött (lépcsőházban) sziréna, bent az ajtón egy érintkezőkapcsoló (akár vezetékes is), bent a lakásban egy elektronika a szirénához. Valahogy úgy képzeltem el, mint az autónál, kilépek a lakásból, bezárom az ajtót, egy távkapcsolóval bekapcsolom a riasztót. Ha valaki ezután kinyitja az ajtót, megszólal a sziréna. Keresgéltem a neten, de csupa bonyolult riasztók vannak majdnem százezer forintért (határ a csillagos ég). Ha külön megveszem az alkatrészeket, vajon olcsóbban jövök ki? A szerelést én végezném. Ismétlem, nincs szükségem egy bonyolult szerkezetre, valami olcsó megoldás érdekel. Ha már a tolvaj meglátja az ajtó fölött a szirénát, az is eléggé elriasztó hatással van rá. Valami tanácsok, ötletek?
Hello! Én megrajzoltam hogy kb. mire van szükséged szerintem. A távrángatóval nem foglalkoztam, jelenleg egy nyomógomb van a helyén. De én lehet egy infrát használnék, lévén hogy nem kell messziről beüzemelni a dolgot egy lépcsőházban.. Kicsit leírom mire gondoltam, hogy érthetőbb legyen.
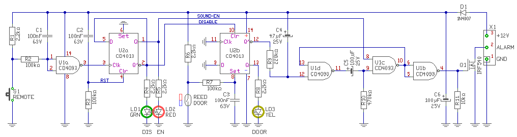
- A riasztó lelke, egy CD4017 amiben két tároló van egyiket a riasztó élesítésére-tiltására használom, a másikat a riasztás tárolására. - Az élesítés-hatástalanítást az U2a tároló "D-tároló" üzemmódban végzi. Ez minden gombnyomásra állapotot átvált. A léptetést a REMOTE gomb végzi. A C1-R2 megakadályozza a prellegést, vagy zavarjel bekerülését. Az U1a kapu ebből a jelből, egy gyors-felfutású felfutó élű léptető jelet generál. A tápfeszültség bekapcsolásakor az alaphelyzetet a C2-R3 állítja be, hogy ekkor a risztó működése le legyen tiltva. A tároló mind két kimenetén egy-egy Led van, ez jelzi a riasztó üzemállapotát. Ha zöld, a riasztó hatástalan (DIS). Ha piros, a riasztó élesítve van (EN). - Az U2b tároló RS tároló üzemmódban végzi a tényleges riasztás megtárolását, amennyiben a riasztó élesítve van. A hatástalanítás úgy működik, hogy az U2a tároló Q' kimenete törli az U2b tárolót, a Clr (Clear) bemenetén keresztül. Ha a U2a Q' kimenete magas, akkor az U2b Q' kimenete mindenképpen magas szinten van. Nem lehet hang jelzés. - Ha U2a tároló nem tiltja U2b működését (vagy is élesítve van a riasztó) akkor a tároló a Set bemenetén keresztül bebillenthető. Az ajtóra egy Reed relé és egy mágnes van szerelve, zárt állapotban a Reed kontaktusa zárva van. Vagy is a Set bemenet alacsony szinten áll. Mint előzőekben, itt is az R7-C3 gondoskodik a zavarjelek távol tartásáról. Ha az ajtó nyílik, a Reed bont, és a Set bemenet magas szintre kerül. Ekkor a tároló bebillen, és a Q kimenete magas szintre vált. Ezt az állapotot a sárga Led jelzi. Ezek után már hiába csukják be az ajtót, a tároló bebillenve marad, amíg az élesítő jel meg nem szűnik. Vagy is mígnem töröljük/törlődik a tároló. - Van egy különleges sajátossága a 4013-nak. Ha a Clr láb magas szinten van, akkor Q alacsony, míg Q' magas szintű. Ha Clr alacsony szintre vált, ez az állapot megmarad. Ha ekkor Set láb vált magas szintre, akkor a tároló bebillen, Q lesz magas szintű, és Q' alacsony. Ez az állapot mindaddig fennáll, míg Clr jel ismét nem jelenik meg. Eddig ez egy sima RS (Set-Reset) tároló. De ha egyidőben a Set és a Clr bemenetnek is magas a szintje, akkor mind a Q és a Q' kimenet magas szintre vált. (Holott ennek egymás negáltjának kellene lenni.) Ezt kihasználjuk. Mert ha a tároló törölve van, a Clr bemeneten keresztül (vagy is le van tiltva a riasztó), akkor a Q' kimenet fixen magas szintű, így hangjelzést nem tud kiváltani. Viszont ajtó nyitásánál, a Q kimenet magas, míg zárásánál alacsony lesz. Vagy is a sárga Led ekkor jelzi az ajtó működését. Avagy a Reed helyes működése letiltott állapotban ellenőrizhető anélkül, hogy megszólalna a riasztó. Viszont, ha a riasztó élesítve volt, akkor egyszeri nyitás után, a sárga Led addig jelez, míg a távirányítóval nem hatástalanítjuk a rendszert. Vagy is tudni fogjuk, volt-e riasztás, hatástalanítás előtt. - Ha bejön a riasztás, akkor U2b Q' kimenete alacsony szintre vált. De a riasztás nem azonnal szólal meg, hanem kis késleltetéssel. Ezt az időt, az R9-C4 határozza meg. (Jelenleg a késleltetés kb. 10 másodperc). - U1d és U1c egy nem újraindítható monostabil multivibrátort képez. Ennek feladata, hogy a hangjelzés a riasztás után ne szóljon a végtelenségig. Az időzítést a C5-R10 határozza meg, (jelenleg ez kb. 30 másodperc). Az idő lejárta után a riasztás megszűnik, (hogy a szomszédok ne emlegessék a felmenőinket) de hogy volt, riasztás, azt a sárga Led jelezni fogja. - Még egy működés van. Ha hangjelzés van, és hatástalanítjuk a riasztót, akkor a SUND-EN összekötés biztosítja, hogy a hatástalanítás pillanatában elhallgasson a jelzés. Vagy is nem kell az időzített jelzés végét kivárni, ha véletlenül elindítottuk. - A szirénát a Q1 Fet kapcsolja, a szirénát a +12V és az ALARM kimenet közé kell kapcsolni, polaritás helyesen. Nos, kb. ennyi a működés logikája. Természetesen egy mikrokontrollerrel frappánsabban is megoldható, de a ki-bementi jelek kezeléséről ekkor is kell gondoskodni. Minden esetre kiindulási alapnak szerintem jó az áramkör. üdv!
Hello! Na, ha már az előzőhöz egész litániát írtam, leírom ennek is a működést.
- Egy tirisztor egyenáramon úgy viselkedik, hogy ha kap a Gate elektródára egy vezérlőáramot, akkor begyújt (anód-katód vezet). Ez az állapot állandósul, hiába szűnik meg a Gate áram. Csak az anódáram megszüntetésével kapcsol ki a tirisztor. Az anódáramot két féle képpen lehet megszüntetni. Vagy megszakítjuk az anódáram útját, vagy rövidre zárjuk az anód-katód elektródát. Ez után a tirisztor kialszik. Tehát ez a működés teljesen hasonló, egy öntartó relé kapcsolásra. Hiszen ott a be-gomb nyomására meghúz a relé, és a ki-gomb megnyomására ejt csak el. Avagy egy öntartó relé kapcsolás kiváltható vele, ha biztosítjuk a feltételeket. - A MODE kapcsoló "0" állásában, a Gate gyújtó áramot, az R1 ellenállás biztosítja. De ha az ajtó zárva van, akkor a Reed relé kontaktusa is zárva van. R1 árama a piros Led-en keresztül a Reed kontaktusán záródik. A piros Led anódján, ekkor kb. 1,5V feszültség mérhető. De a Gate áram nem tud befolyni a tirisztorba, mert a zöld Led nyitófeszültsége kb. 2V és a tirisztor is akkor vezet, ha a Gate feszültség 0,6V-nál magasabb. Vagy is a "zöld ágon" nem képes az áram lefolyni. - Ha az ajtó kinyílik, akkor R1 árama a zöld Led-en keresztül begyújtja a tirisztort. Ez az állapot akkor is fennáll, ha az ajtót becsukják, és ismét a piros Led világít. Vagy is a riasztás információja már tárolva van és marad.. - Ha a kapcsolót a 2-es állásba kapcsoljuk, még nem történik semmi. Ugyan a Gate áram mindenképpen megszűnik, de a tirisztor már gyújtva marad. De ha ekkor megnyomjuk az S1 nyomógombot, akkor ezzel mintegy rövidre zárjuk a tirisztor anód-katód körét. (S1 és K1-2 állásán keresztül.) A tirisztor erre kikapcsol, és amikor a gombot elengedjük, megszűnik a jelzés. - Ha a MODE kapcsoló 1-es állásban van, akkor az levezeti R1 gyújtóáramát. Így az ajtót hiába nyitjuk ki, nem lesz jelzés, lévén hogy nem lehet Gate áram. Ebben az állapotban mind két Led sötét és az ajtó szabadon nyitható-zárható. - Ha a MODE kapcsoló 2-es állásban van, szintén nem lehet Gate áram, hiszen az rövidre zárja azt. Viszont az ajtó nyitásakor jelez a zöld Led, zárásakor a piros. Vagy is riasztás nélkül így ellenőrizhetjük a Reed működését. - Még egy "opció" van. Ha a MODE nulla, "vagy is riasztás élesítve" állásban van, és megnyomjuk az S1 nyomógombot, akkor megszólal a hangjelzés. Mivel a tirisztor vezet, az úgy is marad. Ezt a működést a MODE 1-es állásban is kiváltható. Ez felfogható így akár "pánik gombnak" is. Vagy is S1 nyomógombnak két funkciója van. Lehet vele a riasztást törölni, de ha a riasztó MODE nincs 2-es állásban, akkor megnyomása ki is váltja a riasztást. (C1 kondenzátor védi a riasztót, hogy egy tranziens zavarjeltől még ne kapcsoljon be.) Nos, ilyen vicces kis funkciókat lehet készíteni egy szem triac és két Led használatával. Alapfogyasztása is lényegesen kisebb, mint egy öntartó relé-é, hiszen alapállapotban csakaz R1-en folyik áram, ami kb. 10mA körül van. Természetesen több Reed csövet is sorba köthetünk, de a Reed csövek és vezetékek ellenállása nem lehet több mint 20ohm. üdv!
Hát köszönöm a gyors és részletes választ, de sajnos nagyon sekély elektronikai ismereteim vannak, hogy ezt össze tudjam állítani (inkább villamossági szakember vagyok). Mint írtam, nézelődtem a neten, és csupa bonyolult, programozható szerkezet található. Kódokat kell beütni stb.
Én azt az egészet úgy képzeltem el, mint az autóriasztót, ami a következőkből áll: maga a sziréna; elektronika; érintkezőkapcsolók az ajtókhoz, motorházhoz, csomagtartóhoz; és távkapcsoló. Arra is gondoltam, hogy veszek egy autóriasztót és azt szerelem fel. Ehhez viszont 12 Voltos akku is kellene. A kérdés itt az, milyen gyakran kellene tölteni az akkut? Ha az elektromos hálózatra csatlakoztatom valamilyen adapterrel, ha a a betörés pillanatában pont áramszünet van, akkor mi van? A másik dolog... A lakásriasztók is akkuval működnek vagy hálózati feszültségről? Mert ha akkuról, azt is időnként tölteni kell.
Benézhetnél ide, talán lehet megfelelőt találni.
A hozzászólás módosítva: Nov 18, 2013
Idézet: „veszek egy autóriasztót és azt szerelem fel.” Tedd azt. Idézet: „Ehhez viszont 12 Voltos akku is kellene. A kérdés itt az, milyen gyakran kellene tölteni az akkut? A másik dolog... A lakásriasztók is akkuval működnek vagy hálózati feszültségről? Mert ha akkuról, azt is időnként tölteni kell.” A lakásriasztókban is van akku, egy zárt "zselés"-nek mondott darab, épp arra az esetre, ha elmenne az áram. Igazából megteheted egy autóriasztóval is ezt. Az ajtónyitó bemenet adott, sziréna is van... Az akkut csepptöltésre rakod és kész. Azért a lakásriasztók jóval többet tudnak ennél, de ha ezzel megelégszel, gyakorlatilag csak össze kell vezetékelned...
Köszönöm, és bocs a kései reakcióért!
Ha lesz időm, akkor neki is látok holnap. |
Bejelentkezés
Hirdetés |














