Fórum témák
» Több friss téma |
- Ez a felület kizárólag, az elektronikában kezdők kérdéseinek van fenntartva és nem elfelejtve, hogy hobbielektronika a fórumunk!
- Ami tehát azt jelenti, hogy a nagymama bevásárlását nem itt beszéljük meg, ill. ez nem üzenőfal! - Kerülendő az olyan kérdés, amit egy másik meglévő (több mint 17000 van), témában kellene kitárgyalni! - És végül büntetés terhe mellett kerülendő az MSN és egyéb szleng, a magyar helyesírás mellőzése, beleértve a mondateleji nagybetűket is!
Köszi mindenkinek.Gondoltam lehet 2x diodábol ...tultárgyaltuk...
Egy kis sima ruszki trafó, egy VL-100 TV-ben volt, (tv nélkül kaptam) olyan 10VA-es lehet. 80-150mA-t vennék fel, hangfrekvenciás célra kellene, brumm mentes kell, hogy legyen.
Hello! Leginkább a jelzés logikai működésének elvét kellene eldönteni, és az érzékelés módját/lehetőségét. Mert ahogy látom pár lehetőség van.
- A motor bekapcsolási parancsot kap, de egy idő múlva sincs huzat. Ha egy idő eltelte után nincs meg a huzat, akkor nem jár a venti. - Figyelni, hogy egy adott időintervallumban működik-e a huzatérzékelő. Ha jelzett a huzatérzékelő az idő alatt, akkor ment/megy a venti. - A hőfok magasabb, mint ami a termosztáton be van állítva. Akkor nem működik a szellőztetés. Én minden estre az elsőt valósítanám meg, mert az ad leghamarabb jelzést. Tehát van idő intézkedni. (Elő venni a legyezőt..) üdv!
Szia! Nem is rossz ötlet, jól hangzik ez első lehetőség és gyakorlatban hogyan tudnám ezt kivitelezni. Nagyon megköszönném mert szerintem ez lesz a megoldás.
Sziasztok nekem kellene egy 100nf -os kondi. A kondira úgy van irva,hogy 1000j?
Vagy valakit megkérhetnék,hogy hogyan lehet kiszámolni ,hogy a kondi hány nf-os?
Szia!
Ez egy 1 nF-os kondenzátor, azaz 1000pF-os.
A megoldás nagyon egyszerű, csak a huzat üzembiztos érzékelése lehet gond. Ha az megoldott, akkor igazából nincs probléma. A motor indítási parancsával (termosztát kapcsol) indítani kell egy késleltető időzítőt, majd ezzel sorba kötni a huzatkapcsolót. Ha motor indult, idő letelt, de még sincs huzat, akkor jelzés. Az időzítés azért kell, mert várhatóan idő kell, amíg a ventilátor fel nem pörög, levegő el nem indul. Ez idő feletti késleltetés kell csak. Ha az idő letelt, a késleltető zár, a huzatérzékelő meg előtte már bontott, akkor nincs jelzés. Ha az idő letelt, a késleltető zár, de a huzat nem bont, van jelzés. Ez mindössze ennyi. üdv!
Jó értem de pl annak a 104 es akkor az 100nf ha azt szemből nézem melyik a +fele?
100 nF-ot nem készítenek polarizált kivitelben.
Dehogynem. A tantálkondik között is létezik 0,1 uF. Az pedig polarizált.
Köszönöm a válaszaidat, menni fog és így már tényleg egyszerű. A huzat érzékelésre is találtunk már megoldást eddig nem volt vele gond, ment egész nyáron. Köszi még egyszer!
További szép napot!
HE hozzászólás-ban szereplő rajzot hol találom meg?
Idézet: „csak a huzat üzembiztos érzékelése lehet gond. Ha az megoldott, akkor igazából nincs probléma.” Hirtelen két barkács (de gondolom lehet kapni boltban gyári érzékelőt is ) ötletem van:- Rugalmas (tehát nem csapágyas, mert az esetleg beállhat a kosztól) felfüggesztésű lap a ventillátor fúvó oldalán, és egy reed, vagy akár riasztóhoz való nyitásérzékelő. - Acél lapátú ventillátornál egy nagyobb menetszámú tekercs és mágnes (szinte mintegy basszus gitár hangszedő. Itt a forgást érzékeljük, és az indukált váltakozó feszültséget kell érzékelni.
Sziasztok ! Kérdésem a következő egy újonnan épített tranzisztoros nagy teljesítményű végfok élesztését hogy tudnám megoldani úgy hogy ha bármi gond van ne szálljon el semmi alkatrész a panelon ?
Hali!
Van ez a riasztó az oldalon. Szeretnék eligazodni az érzékelőnél, pár dolgot nem értek, remélem tudtok segíteni. Kapcsolási rajz Vegyük mondjuk a Zóna 5-öt, a többi ugyanúgy működik. Bekapcsolom a riasztót, a táp R9-en és az NC kapcsolón keresztül földön van. Ha nyitom a kapcsolót, akkor C5 feltöltődik, a CMOS 4050-es "e" lábán lesz valami feszültség, ami megjelenik a kimenetén is. LED5 mikor világít? C5-nek mi a szerepe, szükséges? Előre is köszi, kezdő vagyok, még kérdezni sem tudok rendesen. Tudom van saját topikja a riasztónak, ahogy látom az elkanyarodott más téma felé.
Sziasztok.
Van egy 10k-s trimpot-om, amit szeretném ha felhasználó 1k-ra állítana. Az A és B között mindig 10k-van, A és C között kell legyen 1k. Ebben az esetben a kapcsolási rajzomon, hogy szerepeljen a trimpot? Bekössem az A és B lábat (C lóg) és jelöljem 1k-sként, vagy kössem be A és C lábat? Az utóbbi esetben külön jelöljem az A-B ellenállást és az A-C-t is, vagy elég az A-C? Az ellenállást egyszer kell állítani, utána soha többet (valószínűleg beöntjük epoxy-val) Köszönöm! A hozzászólás módosítva: Nov 19, 2013
Miért kell állítani? Nem helyettesítheted fix ellenállásokkal? Ha már úgy sem kell többet tekerni.
A hozzászólás módosítva: Nov 19, 2013
Akkor ez egy 10kOhm-os trimpoti. Hogyha biztos vagy benne, hogy neked 1kOhm-os ellenállás kell, akkor miért akarsz alkalmazni változtatható értékű ellenállást, miért nem egy fix 1kOhm-os ellenállást raksz oda?
De ha mindenáron ehhez a megoldáshoz ragaszkodsz, akkor A az egyik láb, B-C-t kösd össze és ez a 2. láb. Fogsz egy multit és addig csavarod a potit, amíg 1kOhm nem lesz. Ezt az értéket egy 10kOhm-os potival elég nehéz pontosan belőni, mert kis fordulatra is sokat változik. Javaslom az első megoldást vagy pedig szerezz be egy 1kOhm-os trimpotit és akkor annak a szélső állásáig kell majd csavarni.
hmm... végülis igaz, lehet fix ellenállással is. Az volt a terv, hogy bitang pontosan lőjem be egy feszültségosztó ellenállását az 1:10-es osztáshoz. De végülis 1%-os ellenállásokat használva még bőven belefér a max eltérés (hőmérséklet nem számít, végig 20C-n működik az alkalmazás).
Kösz mindkettőtöknek!
Sziasztok!
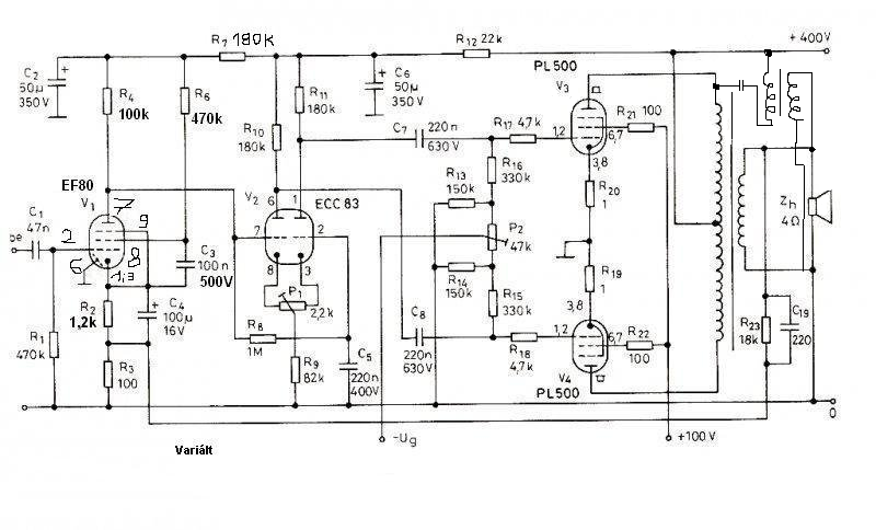
Ha egy erősítő bemenetén a leválasztókondi 47nF-os, és helyette egy 10nF-osat teszek be, milyen változás lesz? Csak simán csökken a jelszint, vagy romlik a mélyátvitel, stb. Konkrétan a képen látható kapcsolásra gondoltam.
Ha nagyobbat teszek be, (és csökkentem a jelszintet egy feszültségosztóval, hogy ne legyen túlvezérlés) akkor nő a mélyátvitel? Pl. 47n helyett 100n?
Egy bizonyos kapacitás felett már nem erősödik a mélyátvitel és szerintem a tervező be is állította az időállandót ezzel a 47nF-al, ami felett mát nincs mélyerősödés. De majd megszólalnak az erősítő-specialisták is.
Sziasztok.
Lenne egy nagyon fontos kérdésem: Akarok készíteni egy Triak-Titisztor tasztert., még mellé 555-el. A kérdésem az, hogy ha az 555-el 1 Hz impulzusokat adok, akkor a Triakra-Titisztora kapcsolt izzó ugyan ezen a frekvencián fog-e villogni? Sásszóval, ha a Triakra-Titisztora pozitív jelet adok és aztán negatívat, akkor a pozitívra pe kacsol és a negatívra meg ki. Ha nem így van akkor szóljatok rám. mert ez csak elképzelés. Előre is kösz.
Szia!
Ha egyszer bekapcsolod, akkor az úgy is marad mindaddig, amíg meg nem szakad a főáramköre. Persze vannak gate-en keresztüli forszírozott lekapcsolási módszerek is, azok nem ajánlottak. Kivételt képeznek a kikapcsolható tirisztorok (GTO), amelyek egyszerűen kiikapcsolhatóak.
Köszi a választ.
Igen ám de, itt egy rajz, amely azt mutatja, hogy lehetséges a dolog. De ha impulzussal szeretném vezérelni, akkor muszáj oltani.
Ezt írtam. Váltakozóáramú táplálásnál minden nullátmenetnél megszűnik az áram folyása és kikapcsol az eszköz. Utána, ha elkezd növekedni a feszültség, akkor újra bekapcsolhatóvá válik. Ha 1 Hz-es impulzusokkal indítod a triakot vagy tirisztort, akkor bekapcsol egy félhullámnyi időtartamra és kikapcsolva marad mindaddig, amíg a következő impulzus újra be nem kapcsolja szintén csak egy kicsi időre.
Ezt szeretem.
![]() Akkor egyszóval működik. Így is lehet tesztelni. Habár ha jól tudom, akkor az eszköz nyugodtan tudja ezzel a módszerrel kapcsolni az egyenáramot is. És igen 1 Hz lesz a frekvencia, amit az 555 hoz létre. Nagyon köszönöm a segítséged. Fogok az építésnek.
Hello! Már bocs, de érdekes a gondolkodásmódod. Még nem tudod mi hogy működik mi miért van az áramkörbe, de már kihagynál belőle dolgokat. Nem lenne ez ésszerűbb a megérts után? A másik, hogy "elkanyarodott más téma felé". Ha felteszed a kérdésedet, nyilván az felé fog elkanyarodni. Nem? És van pld. egy ilyen topik is.
A 4050 egy "nemivertáló invereter" vagy úgy is fogalmazhatunk, hogy jelfrissítést végez, vagy kétszeresen invertál. Vagy is ha a bemenetén alacsony szintű logikai jel van, akkor a kimenetén is az van. Ha magas, magas. Tehát ha a zóna 5 kapcsolója zárva van (ez az alapállapota) akkor a kimenet is alacsony szintű. Vagy is a Led ilyenkor világít. A kondi pedig azért van, hogy a kapcsoló kis kontakthibája, vagy a vezetékre kerülő tranziens zavar esetén,még ne riasszon a kapcsolás. Ha kiszámolod, akkor látható, hogy a 100k-100nF kb. 10ms időzítést ad. (De az mindig jusson eszedbe, hogy az alkatrészek általában nem azért vannak a panelen,mert a fiókba már nem volt hely..) üdv! |
Bejelentkezés
Hirdetés |




) ötletem van:
Tudom van saját topikja a riasztónak, ahogy látom az elkanyarodott más téma felé. 







