Fórum témák
» Több friss téma |
Hello! Rendben. És akkor ehhez az egyszerű dologhoz mit szólsz? Ez garantáltan nem fog neked zajongani. üdv!
Köszönöm, nagyon szuperül működik! Viszont módosítani kellene ahhoz, hogy az egyik LED egy kicsit hamarabb "lépjen működésbe"? Mert most kb 30-40%-os poti-állásnál kezd csak el átszíneződni a LED. Valószínűleg azért, mert nem lineáris a poti.
Kipróbáltam, hogy az egyik 22K helyett 4,7K-t tettem be és pont jókor színeződik át?Szerinted jó megoldás ez hosszú távon? Nem fog tönkre menni idő előtt valami?
Hello! Nem fog tönkremenni, de egy logos poti, nem túl jó ötlet bele. Mint láthatod, itt sem lineáris a változás, aminek az az oka, hogy egy poti és egy ellenállással készített feszültségosztó, szögelfordulással arányosan, csak éppen exponenciális jelleggel változtatja az osztásfeszültséget. Természetesen az az ellenállás és poti ellenállás arányától függ. A közel jó megoldás, a lineáris poti, és az ezt tápláló áramgenerátor. Amúgy megfejetetted hogyan működik ez az egyszerű kapcsolás? üdv!
Csak sejtem, hogy működik. Szerintem áramot szabályoz a tranzisztor bázisán, ami épp a LED nyítóáramát ereszti rá a kollektorról a LED-ekre, hol az egyikre, hol a másikra, a poti állásától függően.
Nem egészen. Ez tulajdonképpen két feszültség vezérelt áramgenerátor. Ahol a vezérlő feszültséget feszültségosztó állítja be. R1-P1 és R2-P1 osztókkal. A maximális Led áramot, a két 330ohm-al lehet beállítani. A dióda pedig azért van benne, mert különben amíg a leosztott feszültség el nem érné a tranyó bázis-emitter nyitófeszültségét, nem nőne az áram. A dióda nyitófeszültsége viszont kapásból adja a tranyók nyitófeszültségét. Így nincs holt zóna a szabályozás indulásának kezdetén. üdv!
Én is úgy értettem, csak rosszul fogalmaztam. Megmértem a LED-re eső feszültséget, és csak nagyon keveset változik a poti állásától függően, viszont az áramerősség nagyon, tehát akkor az áramerősséget változtatom, nem?
Pont a Led ezen tulajdonsága (feszültség-áram) karakterisztikája miatt kell/célszerű áramgenerátorral hajtani. Persze mezei ellenállással is lehet, ha arra tetemes feszültség jut, és nem változik túlzottan a tápfesz.
Igen az áramerősséget változtatod, de az osztó kimeneti feszültségének függvényében. (Csak nem túl precízen, hanem egyszerűen. De arra is lenne mód.) üdv!
Szia! Sziasztok! Megépítettem ezt a kis áramkört az NE555 el. Egy 12V LED szallagot tettem rá ami 18-20W teljesítmény felvételre képes teljes fényerőn. Abban kérem a segítségeteket, hogy mit ronthattam el , mert nem tudom teljesen levenni a LEDek fényerejét. A LEDszallagon minden 3-4 LED után előtét van. Mit kell módosítanom az áramkörben? A poti 50K -s a 100nF már kicseréltem 10nF -ra, de nem történt változás. A LEDszallag fénye amikor le van tekerve teljesen, 4.3V ot mérek. Szép estét Nektek.
FETnek IRFP240 et tettem be. A hozzászólás módosítva: Dec 19, 2013
Bocsánat, de a szalagot 2 LL írtam. Elnézést.
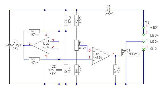
Hello! Ha teljes tartományban szeretnéd szabályozni a Led-eket, akkor ez az 555-es áramkör nem jó választás. Mert egy kondit sem kisütni, sem feltölteni nem lehet nulla idő alatt. Javaslom inkább, hogy a mellékelt áramkört építsd meg helyette. Ebben ugyan kicsit több alkatrész van, de sz sem komplikált. üdv!
Szép estét. Köszönni elfelejtettem. Köszi Gábor! Nincs véletlen egy Sprint forma a gépeden. Légyszives, kérek szépen.
A hozzászólás módosítva: Dec 19, 2013
Hello! Én nem használok Sprint-et, de mivel karácsony van, megrajzoltam.. üdv!
Köszönöm szépen, hogy ilyen ötösöm lenne a Lottón. Éreztem, hogy történik valami. Mégegyszer Millió köszönet.
A FET nem fog jobban melegedni mint az NE555 kapcsolásnál?
Szia Gábor! Megépítettem, szépen működik. Ennél amikor majdnem letekerem az 50K potit elkezd villogni kis fényerőn. Alkatrészben egyedül a 47nF helyett 100nF ot tettem be. A többi stimmel. Illetve a poti ahogy a kezemben van vagy valamelyik részéhez hozzáérek, akkor mászkál a fényerő. Gondolom ez normális és a LED nyítófeszültsége a leszabályzás alsó határa, de valahol ott kezd el villogni. Köszi.
Szia! Ha nincs 47nF-od rakd össze kettőből, vagy használj kisebbet. Úgy nézem a 100nF már látható vibrálást eredményez alacsony kitöltésen.
R5, R6-ot cseréld kisebbre, hogy a neminvertáló bemenet az oszcillátor amplitúdóján kívül eső értéket tudjon felvenni. A FET meghajtó műveleti erősítő nyílthurokban erősít ez valóban lehet érzékeny. P1 csúszka és a test közé használd el azt a 100nF kondenzátort mely az oszcillátorból kijön
Szia Pisti! Mindjárt kipróbálom, minden alkatrész csere elött teszek egy próbát. Jelentkezem. Köszönöm.
Pisti! A 100nF kisebbre cserélése a fény leszabályozását javította. A NYÁK érzékeny maradt egyenlőre, ha a FEThez érek hozzá akkor azért mászik el a fény. Ha a poti bármely lábához érek hozzá akkor is ez a helyzet. Mondjad nyugodtan, hogy miért tapogatom! Plána a legkisebb fényerőn nagyon érzékeny szegény jószág.
Hello! A frekvenciának köze nincs a leszabályozáshoz, mert azzal a kitöltés nem változik. A tapogatásra való érzékenység azért van, mert magas impedanciásak a körök. De nem kell tapogatni! Ha valahol megfogod, brummot viszel a komparátorba, ami változtatja a kitöltést. Ha ezt a poti középállásban teszed, akkor a változás kiátlagolódik. Ha minimális kitöltésnél, akkor nem, mert sötét alá nem tud menni a fényerő csak növekedni képes.
Ha a poti messze lenne az áramkörtől, (de miért lenne messze,) akkor ahogy Pista írja tegyél kondit a csúszka és a GND közé. Pont úgy kell eljárni, mint egy erősítő építésnél. Azt sem tapogatod üzem közben.. Mert ha a szemedbe nyúlkálnak, te is érzékeny vagy. Nem? üdv!
A Q1 drain-re köss egy csatolókondit, arra pedig a hangkártya szkópot! Tanulságos lesz mi történik a poti tekergetésekor. A végállásokban ki kell simulni a vonalnak.
Köszi Gábor! Ez jó volt.
Mindjárt csinálom tovább, csak most értem haza. Ez tetszett (Mert ha a szemedbe nyúlkálnak, te is érzékeny vagy..)
Szia Gábor! Előre bocsánatot kérek Tőled amiért felteszem az ajándék kapcsolásnak a megépített képét is meg a Lay. Sprint formátumot. Megoldást keresek erre az érzékenységre. A poti felé közelitek és valami gerjedésbe megy át szegénykémben. Remélem a NYÁKot nem rontottam el. A Test és a P1 re kötött 100nF kondi sokat javított a helyzeten.
A hozzászólás módosítva: Dec 20, 2013
Pisti benne van a 100nF kondi a potin, de még nem 100-as a dolog. A legkisebb fényen van beállítva a poti, A NYÁK aljához közelítek 10mm re és erősödik a LED fénye.
Mindjárt kidobom ezt az olcsó műanyagházas fo. potit. Jobb minőségű csak 10K om van. A hozzászólás módosítva: Dec 20, 2013
A 100nF-ot az IC 5-ös lához minél közelebb kösd be , lehetőleg rövid lábakat hagyj.
8 mm re van az IC 5-s lábtól, a NYÁK alján.
Nem lehet, hogy túlsokat várok el ettől a kis, aranyos kapcsolástól.
Pisti én ezt így hagyom, szerintem jól működik, egy rendes poti kell hozzá. A Gábor NTC-s ventilátor szabályozását használom az erősítőmben is, hibátlanul működik. 50 forintos poti nem poti. Köszi a segítségetek.
Sziasztok!
Kérdésem az lenne, hogy miként oldhatnátok meg legegyszerűbben és legkevesebb egyéb alkatrész beiktatásával kb. 150-200 db LED (20mA) egységes fényerővel való meghajtását? A ledek egymás mellett vannak és igen változatos vonalakban rendezve. Az én elképzelésem 6db LED + 1 ellenállás ilyen csoportokat. ledek árama: 20mA nyitófesz: 2V betápfesz: 14V Szeretném elegánsabban és korszerűbben megoldani és erre várok némi instrukciót részetekről. |
Bejelentkezés
Hirdetés |














