Fórum témák
» Több friss téma |
Fórum » NYÁK terv ellenőrzése
Csináld meg légszereléssel, attól kissebb panel nincs.
Esetleg az ellenállásokat állítva tervezd bele legközelebb, úgy kissebb helyet foglalnak.
Üdv!
Tudna valakit adni pár tanácsot nyákrajz tervezéssel kapcsolatban, mert egyszerűbbeket már rajzoltam, de most van egy aminek már 3x neki ugrottam de sose készült el vagy esetleg program létezik rá, mondjuk én kétlem. Feltöltöm kép formájában hátha valaki dolgozott már ilyennel. Bocs ha már ez nem ide tartozik.
Sziasztok!
Csináltam egy nyáktervet az Egycsipes termosztát programozó fejének és nem akar menni az égnek sem... Szeretném a segítségeteket kérni, hogy mi lehet a hiba.
Sikerült megoldani a problémát!
Nem az elektronika volt a ludas, hanem az őt összekötő kábel..
Sziasztok! Kicsit sok a kábel már belezavarodtam. Szerintem rosszúl helyeztem az ict és az a baj. Kezdem az egészet az elejéről. Bontottam egy kicsi tolópotis panelt, amin 5 darab sztereo poti található. A panelről lejön 2 darab 7 eres kábel. Maga a potiknak külön van a gndjük, mármint a bal és a jobb oldal. Balról jobb oldal felé 10 darab potméter középső leágazása, míg a többi 4 azok párosával vannak kötve, de külön bal és jobb csatornára mint ahogyan említettem már. Igaz az eredeti kapcsolási rajz 10band-os, de én csak 2x5 bandot használnék.(minden második, a rajz alapján) Maga a terv nincs befejzve, mert eleinte elég szépen sikerült, de a végére egyre több átkötés jött a képbe, mondjuk nem zavar, de valamiert szerintem nem ugy sikerült ahogy kellet volna. A 2 jumpersor között 3 cm távolság van(mint a 2 darab 7 eres kábel között). Szeretnék valami tippeket kérni, hogy hogy is pakoljam az icket, nem bánom ha sok az átkötés, van elég ellenállásláb.
Egy ilyen elrendezés nem lenne jobb? Igaz nincs kész, de elindulni el lehet vele.
Melllékelek néhány képet, hogy ne legyen olyan nehéz elképzelni. Amit elkezdtél, így elkészíteni az egészet és jumperekhez elvezetni az összes ki/be-menetet?
Ezer köszönet! Mi alapján döntöd el hogy és mint csinálod. Te nagyon jól tervezed a nyákokat, gondolom nem kis gyakorlat/tapasztalat áll a háttérben. Nagyonszépen köszönöm, mihelyst lesz panelem maratom is lefele.
Nekem valaki tudna segíteni?? Az előző oldalon írtam.
A hozzászólás módosítva: Jan 18, 2014
Nem teljesen érthető amit leírtál,sprint layoutban nem sikerül megtervezned a nyákot , vagy eagle ben netán kicad ban vagy dip trace ben ?
A hozzászólás módosítva: Jan 18, 2014
Eddig csak papíron kezdtem el de nem sok sikerrel aztán olvastam, hogy az eagle tud olyat hogy kapcsolás alapján megtervezi magától, de azt sem sikerült megvalósítani. A sprint layoutot használom egyébként. És akartam kérni valami tippet vagy valami programot amiben kapcsolás alapján tud tervezni.
Olyan programot nem fogsz találni , az eagle -ben van autorouter ami egy gombnyomásra összeköti a vezetők nagyrészét de nem dolgozik szépen szinte senki nem használja , és az alkatrészeket neked kell elhelyezned .Ha sprintben nem tudod megcsinálni akkor eagle-vel sem fog sikerülni . Egyébként nem olyan bonyolult ez a terv hogy egy délután ne sikerüljön megtervezni
Sprint layoutban magamtól már terveztem dolgokat de ennél a rajznál mindig valamit benéztem, és utána már nem volt kedvem újra kezdeni ezért írtam ide, de lehet egyszer tényleg le ülök és megpróbálom.
Szia!
Ha látnánk hogy legalább elkezded lehet, hogy hamarabb segítenének.. De legyen gyereknap..
Hát amint láttam a hibát kidobtam a rajzot,de köszönöm hogy elkészítetted, annak ellenére hogy kértelek rá.Rendes vagy, örök hálám!
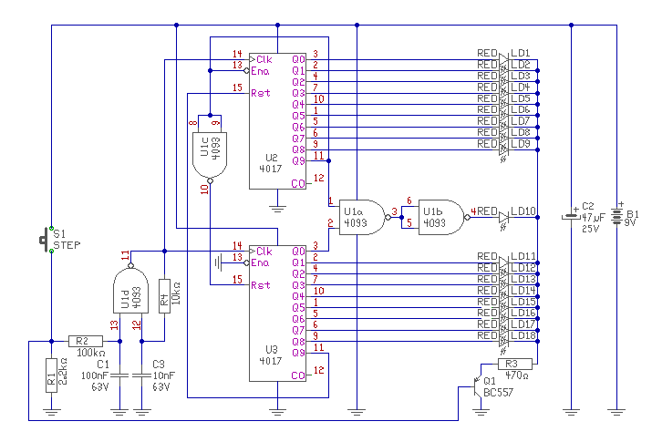
Sziasztok!
Kitaláltam ,hogy építek egy NEC 8035e vfd csőre egy karórát. Ma elkészültem a nyákrajzal.Kérlek titeket valaki leellenőrizné?
Hello!
- Jónak néz ki, de a stabik bekötését nézd meg megegyeznek-e azzal amit használsz.. - Az viszont nem szimpi, hogy sehol sincs egy elkó, a stabik előtt-után gerjedésgátló kondi. - Meg a három párhuzamos akármiből hogy jön ki a 12V, főleg stabi után. De ezek csak utána nézendő feltételezések.. üdv!
Szerintem az elemet a VFD fűtése fogja felkajálni. Én minden estre azt időre kapcsolnám. A 12V-ból 12V-ot nem lehet készíteni, de kérdés egyáltalán szükséges-e a VFD-nek a stabilizálás. Mert szerintem nem. Attól, hogy az elem egyenáram,még van belsőellenállása. Ha a tápot a kijelző rángatja, rángatózni fog. A stabi gerjedése (két 1000nF-al, meg nem ezen múlik, de tudtommal közvetlen a PIC lábára is "kötelező" tenni, ha nem akarsz bajokat magadnak.. De én csak belebeszélek, tégy belátásod szerint. üdv!
Idézet: De mindig okos megfontolandó dolgokat mondasz !„De én csak belebeszélek,”
Köszönök minden segítséget ,teszek is bele 100-100 nF-ot elé és utána ,továbbá teszek egy kapcsolót a kijelzőre így csak akkor megy ha látni szeretném.Az elemfogyasztás kérdését pedig tesztelési úton megnézem.Ha nem lesz jó lecserélem egy nagyobb 12V-os tölthető akkupackra
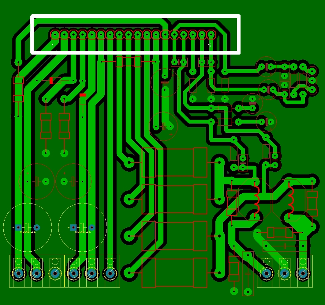
Sziasztok!
Valaki átfutná ezt a tervet hogy jó-e? A segítséget előre is köszönöm! A hozzászólás módosítva: Jan 29, 2014
Szia!
Ha az smd ic nem tükrözve kellene lennie?
De. . .
Na köszönöm a segítséget. Képes lettem volna így megcsinálni
Közben átgondoltam, és jól csináltam elsőre. Tükrözve nyomtattam, rávasaltam a nyákra akkor a nyák alját nézve látom azt ami a terven van.
Viszont kb 1 mp-ig működött, aztán az IC egy része heves reakcióval távozott a légörbe. (de az az 1 mp alatt megvolt a kb 34V )
Sziasztok!
Valaki le tudná nekem ellenőrizni a csatolt .lay filet a kapcsolási rajzból? Életem első tervezése úgyhogy nézzétek el nekem a bénázást ![]() Köszönöm előre is a segítséget!
Ezek a programok úgy vannak kitalálva, hogy minden erőfeszítés nélkül lehessen egyenes vonalakat húzni. Te megfeszített erővel terveztél
Még soha nem csináltam
valahogy el kell kezdeni |
Bejelentkezés
Hirdetés |




Esetleg az ellenállásokat állítva tervezd bele legközelebb, úgy kissebb helyet foglalnak. 













