Fórum témák

» Több friss téma
Fórum » Akkumulátor töltő
 
Témaindító: josephx, idő: Jan 18, 2006
Lapozás: OK   141 / 312
(#) fúró hozzászólása Nov 27, 2013 /
 
sziasztok az a tápegység jó lenne ami 13,42voltotad és 26,7voltot
(#) Alkotó válasza pucuka hozzászólására (») Nov 27, 2013 /
 
Teljesen racionális amit mondasz.
A műszert nem láttam, azt sem tudtam, hogy ez táblaműszer.
Látatlanban csak tippelni tudunk.
(#) nedudgi válasza fúró hozzászólására (») Nov 27, 2013 /
 
Próbálj meg olyan trafót szerezni, amelyiknek két egyforma 14-15V szekunder tekercse van, tehát párhuzamosítható. 12V esetén párhuzamosan, 24V esetén sorba kell kötni a tekercseket.
(#) fúró válasza Alkotó hozzászólására (») Nov 27, 2013 /
 
a* műszerek táblaműszerek lesznek.
A hozzászólás módosítva: Nov 27, 2013
(#) fúró válasza nedudgi hozzászólására (») Nov 27, 2013 /
 
s*zia ilyen trafóm az van.
A hozzászólás módosítva: Nov 27, 2013
(#) Ferrari1 hozzászólása Nov 29, 2013 /
 
Sziasztok. Van egy akkutöltőm amin lehet szabályozni a töltö áramot, és ehhez szeretnék egy kapcsolást. A lényeg az volna, hogyha beállittom pld.2A töltsön és ennél jobban huzná az aksi akkor azt egy led jelezze addig még elnem éri a beállitott töltőáramot és ez alatt már ne világitson a led.
Elôre is köszi .
(#) proli007 válasza Ferrari1 hozzászólására (») Nov 29, 2013 /
 
Hello! Amit kérsz, abban ellentmondás van. Vagy is mikor jelezzen? Mikor a beállított alatt, vagy felett van az áram? Egyébként nem túl egyszerű, mert a töltő várhatóan tirisztoros. (bár fogalmam sincs) Minden esetre a töltőáram lüktető. És ennek az átlagát kell kijelezni. Vagy is az áramjelet egy Shunt ellenállásról kell levenni, integrálni (átlagolni) kell, majd komparálni. A műszer ezt teszi ha van benne magától.. üdv!
(#) Ferrari1 válasza proli007 hozzászólására (») Nov 30, 2013 /
 
Arra gondoltam,hogy mikor felette van az áram addig jelezz egy led. De ha ennyire bonnyolult akor lemondok róla, egyébként tirisztoros. Műszer nincs benne, de akkor teszek inkább bele, azért köszönöm. Volt nekem valamikoreg töltös kapcs.rajzom ott lm324 -re épült a kapcdolás és az tudta amit szeretnék de sehol nem talàlom.
(#) drhati hozzászólása Dec 1, 2013 /
 
Sziasztok!

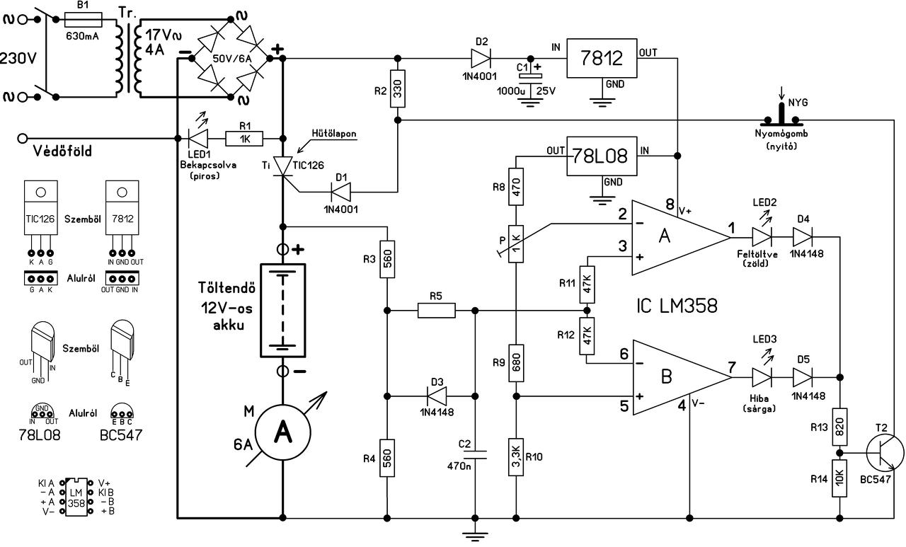
Építettem két akkutöltőt a csatolt rajzok alapján. Mindkettő működik, de érdekelne, hogy szeritetek melyik a jobb?

Az egyik a reszursz-1, amit gondolom nem nagyon kell bemutatni. Ebben a kapcsolásban be lehet állítani a töltőáramot és a töltési végfeszültséget. Ami nem igazán tetszik benne, hogy folyamatosan a beállított árammal tölt. Azaz, ha csak például 0,3V-tal kevesebb az akku feszültsége, akkor is ugyanúgy pl. 3A-rel tölt, mint az elején.

A másik kapcsolásban csak a töltési végfeszültséget lehet állítani, de ez az áramkör folyamatosan csökkenti a töltőáramot, ahogy az akku feszültsége közelít a töltési végfeszültségig. Ezzel az a problémám, hogy egy 5A-es trafóm van és az elején jóval többel töltene, és nagyon melegszik a trafó. Illetve az is probléma, hogy a töltés végét jelző led, az nem a töltés végén gyullad ki, hanem gyakorlatilag folyamatosan világít, amíg a hibajelző led nem.

Mindezek ismeretében szerintetek melyik az amelyiket érdemesebb használni elsősorban az akkumulátor szempontjából?
(#) pucuka válasza drhati hozzászólására (») Dec 1, 2013 /
 
Ha csak a végfeszültséget tudod beállítani, a töltőáramot a trafó korlátozza. Ez nem igazán korrekt megoldás, mert a kezdeti nagy töltőáram tönkreteheti az akkut. Ráadásul az akkut is végtelen idő alatt töltené fel 100 % ra.
Az igazi automata töltőn beállítod a töltőáramot, és addig ezzel az árammal tölt, amígg teljesen feltöltődik, és eléri a beállított töltési végfeszültséget. (hasznos lenne még az akkumlátor hőmérsékletét is figyelni) Mi ebben a probléma? Ez sokkal jobb, mint az elején a nagy töltőáram, ami veszélyes is lehet.
A hozzászólás módosítva: Dec 1, 2013
(#) drhati válasza pucuka hozzászólására (») Dec 1, 2013 /
 
Az állandó töltőárammal az a bajom, hogy kb 13V felett nagyon erős a gázképződés az akkuban.
(#) pucuka válasza drhati hozzászólására (») Dec 1, 2013 /
 
Akkor talán sok az állandó áram. 0,1 C ?
(#) kadarist válasza drhati hozzászólására (») Dec 1, 2013 /
 
Szia!
Ebben az esetben rossz az akkud, mert intenzív gázképződés csak 14,4V felett van, ha jó az akkumulátor.
(#) pucuka válasza kadarist hozzászólására (») Dec 1, 2013 /
 
Igen, azért hívják töltési végfeszültségnek.
(#) kadarist válasza pucuka hozzászólására (») Dec 1, 2013 /
 
Köszönöm a pontosítást! Még annyit ehhez, hogy e feszültség felett már a bevezetett áram energiájának nagyobb része a vízbontásra kezd fordítódni és ezért lesz pezsgés a cellákban.
(#) Andras46 hozzászólása Dec 1, 2013 / 1
 
Az autó akkumulátor töltéséhez készítettem a következőt. Tirisztoros, automata. 16 Volt szekunder feszültség, lehetőleg 160 VA-s trafóvas. A tirisztor kimenetének feszültség szintjét zener dióda (12 V.) és a vele záróirányban sorosan kötött Si diódákkal lehet 14,4 V.-a behatárolni. A töltő áram annyi amennyit az akku igényel. A 14,4 V. feszültség szinten a tirisztor lezár. Mire ezt a feszültséget eléri, a töltőáram is lecsökken. Utána csepptöltést végez. Rajta lehet hagyni a töltőn az akkut. A fokozat kapcsolóval azt lehet elérni, hogy ne legyen túl nagy a kezdő töltőáram. A kapcsolási rajz sajnos nem töltődik fel.
A hozzászólás módosítva: Dec 1, 2013
(#) drhati válasza kadarist hozzászólására (») Dec 2, 2013 /
 
Lehet, hogy tényleg rossz az akku. Mondjuk nem autóba szoktam használni, hanem csak a műhelybe.
(#) drhati válasza pucuka hozzászólására (») Dec 2, 2013 /
 
50Ah-s akku, amin próbáltam, és 300mA töltőáramnál már buborékozik.
(#) gerenk válasza drhati hozzászólására (») Dec 2, 2013 /
 
Annál a cellánál amelyik 300 mA töltőáaramnál erősen pezseg meg van szakadva, cellabevezető csonk és a lemezek közötti folytonosság, csak az elektroliton keresztül van
vezetés. Ugyanilyen erős pezsgés tapasztalható hasonló kisütőáram esetén is.
Az egész akku használhatatlan.
(#) fúró válasza drhati hozzászólására (») Dec 2, 2013 /
 
Szia olyan kérdessem lenne hogy a reszursz-1 töltőt milyen átalakítás kenne hogy 24 v feszültségél működjön illetve nagyon áram érőségél tudjon tölteni ?
(#) drhati válasza gerenk hozzászólására (») Dec 2, 2013 /
 
Értem. Akkor megnézem egy másik akkuval is. Köszönöm.
(#) drhati válasza fúró hozzászólására (») Dec 2, 2013 /
 
Hello!

Nagyjából újra kéne számolni a kapcsolást, ha 24V-os töltőt szeretnél, amiben sajnos megflelő szaktudás hiányában nem tudok pontos segítséget nyújtani.
(#) zolika60 válasza fúró hozzászólására (») Dec 2, 2013 /
 
Azon se milyen. Egy teljesen másik töltő kell a trafótól kezdve. Talán még a doboza is kicsi, szóval nem igen van benne ehhez a projekthez való alkatrész.
(#) gerenk válasza drhati hozzászólására (») Dec 2, 2013 /
 
Vegyél ki egy kis mintát fecskendővel az elektrolitból minden cellánál, ha nem tökéletesen
víztiszta az a cella már nem jó, belevilágítva az elektróda lapok éle nem sima, repedezett
duzzadt deformált. Az ilyen cella és az egész akku használhatatlan.
(#) fúró válasza zolika60 hozzászólására (») Dec 3, 2013 /
 
szia és az alkat részeket hol lehet beszerezni vagy lehet őket helyettesítődni illetve vd7 és a vd8milyen alkatrész lenne típusa?
(#) kormika hozzászólása Dec 5, 2013 /
 
Sziasztok! A mai nap folyamán elhalálozott az akkutöltőm, kölcsönadtam, és leégve kaptam vissza. Szeretnék építeni egy újat, de ezt már "komolyabbra", mint az előzőt. Kinéztem magamnak egy egyszerű tirisztoros kapcsolási rajzot, de ilyen téren nem vagyok jártas, a véleményetekre lennék kíváncsi. A tirisztorok helyett én KT 707-eseket tennék be, azok vannak itthon bőven. Működőképes ez a kapcsolás, és ha igen, akkor mennyiren megbízható, és esetleg hogyan lehetne beletenni egy töltési végfesz lekapcsolást?

tolto.gif
    
(#) orcika70 válasza kormika hozzászólására (») Dec 5, 2013 / 1
 
Ha esetleg megvolna az RT ÉK 2004-es, ott mindenre meg van a válasz.
(#) kormika válasza orcika70 hozzászólására (») Dec 6, 2013 /
 
Megvan az RT ÉK 2004, de abban nincs benne ez a kapcsolás, csak egy szerintem feleslegesen túlbonyolított tirisztoros töltő, amihez ráadásul az én trafóm nem is jó.
(#) hibbantpasi válasza kormika hozzászólására (») Dec 6, 2013 /
 
Szia!
Működik, kipróbáltam már.
A lekapcsolást meg tudod oldani e cikk alapján:reszursz
üdv: hp
(#) kormika hozzászólása Dec 6, 2013 /
 
Nekem nem akar rendesen működni, ha feltekerem az áramot 10A fölé, akkor utánna nem tudok 4-5A alá menni, de ha nem megyek 10A fölé az elején, akkor 1,5-2A-t is be tudok állítani. Mi lehet a hiba? Próbálkoztam tirisztorcserével, de ugyanaz a hibajelenség. Próbáltam BTW69-1200 tirisztorokkal is, hátha a KT707-eseknek sok a 10A, de a BTW-kkel abszolút nem is működik.
Következő: »»   141 / 312
Bejelentkezés

Belépés

Hirdetés
XDT.hu
Az oldalon sütiket használunk a helyes működéshez. Bővebb információt az adatvédelmi szabályzatban olvashatsz. Megértettem