Fórum témák

» Több friss téma
Fórum » Akkumulátor töltő
 
Témaindító: josephx, idő: Jan 18, 2006
Lapozás: OK   142 / 309
(#) kormika hozzászólása Dec 7, 2013 /
 
Megoldódott a problémám, a 12V-os zéner volt a ludas. Kivettem a panelből, hogy leellenőrizzem, hogy jó-e, közben hívtak telefonon, elterelődött a figyelmem, és zéner nélkül kapcsoltam be a töltőt és láss csodát, tökéletesen működik. Próbáltam benne 6-7 darab zénert, ugyanúgy nem lehetett rendesen állítani az áramot, ha bent volt a zéner. Éjjel megvolt a próbaüzem, a traktor akkujait töltöttem fel (2 db 154Ah-s akku párhuzamosan kötve). A végfeszültséglekapcsolás gyönyörűen működik, reggel 14,52V-on voltak az akkuk és az ampermérő 0,5A körül volt. Felrakom az általam módosított kapcsolási rajzot.
(#) Sügér hozzászólása Dec 9, 2013 /
 
Elvágnám egy primitív aksitöltő trafójának szekunder tekercsét 14.2V körül és kivezetést készítenék majd az első és az utolsó menetnél kivezetést kialakítva visszatekerném a lehajtott meneteket amivel 15.6V-ot tudott eredetileg ez az akkugyilkos töltő. Egy nagyobb Reed-et tennék az aksitöltőm trafójának tekercsére. A töltés kezdetén fellépő nagyobb áramfelvétel miatt a nagyobb mágnesesség zárná a Reedet ami meghajtana egy relét. Ez a relé bekötné az eredeti teljes menetszámot és 15.6 jönne ki a töltőből lehetővé téve egy gyors töltést. Amikor az aksi áramfelvétele csökken és vele az mágneses erő a trafó közelében, a Reed oldana és ezzel megszakítaná a relé táplálását mire a töltő a 14.2V-os kivezetésről folytatná a töltést és nem forrna az elektrolit. A Reed trafótól való távolságával lehetne "finomhangolni", hogy milyen áramfelvétel körül váltson alacsonyabb feszültségre a töltő.
Működne ez az elképzelés?
A hozzászólás módosítva: Dec 9, 2013
(#) Sügér válasza (Felhasználó 13571) hozzászólására (») Dec 9, 2013 /
 
Köszönöm a választ. Láttam egy képet ahol Reednek kinéző valami van egy trafón és ötleteltem magamnak, hogy mire lehet jó egy aksitöltőben?

100_7197.JPG
    
(#) proli007 válasza Sügér hozzászólására (») Dec 9, 2013 /
 
Hello! Ez inkább egy bimetal lehetne, mint reed. Az egyébként is egyenáramra, vagy mágnesre működik, a trafóban meg váltó van.. üdv!
(#) Sügér hozzászólása Dec 9, 2013 /
 
Kedves "proli007" és "köbzoli"! Köszönöm, hogy megvilágosítottatok az üvegcső ügyében!
(#) designer válasza kormika hozzászólására (») Dec 9, 2013 /
 
Az áramot milyen határértékek között tudod változtatni?
(#) elyelibator hozzászólása Dec 11, 2013 /
 
Sziasztok! Készítettem egy egyszerű feszültség stabilizátort, de akku töltésére használnám. 24voltos aksikhoz töltő gyanánt. A lényeg, hogy 28,8voltnál feljebb ne töltsön, de addig viszonylag nagy árammal. A kérdésem az, hogy ebben az elrendezésben áramgenerátorként működik a tranzisztor? Kb. 4 amper van a végén amíg el nem éri a 28,8 voltot, onnantól meg csak pár nano amper. Valójában egy feszültség figyelős áramgenerátorra lenne szükségem, egyenlőre itt tartok.
Segítségeteket előre is köszi.
A hozzászólás módosítva: Dec 11, 2013

1.GIF
    
(#) jandark hozzászólása Dec 11, 2013 /
 
Sziasztok.
Egy EUMIG PTC-75B típusú akkutöltőm van,sajnos kapcsolási rajz leírás nincs hozzá,ezért a működése jóságáról, majd a segítségetekre szorulok..
Az akkumulátorom 50Ah-s optima red top spirálcellás,használtan kaptam,indít rendesen.Viszont az autóban egy 25mA-es fogyasztás van állandóan,gondolom a fejegység,esetleg az autó fedélzetije ehet,,és a reggeli hideg,ill a rövid táv gyengíti..
Ma feltettem tölteni az írt Eumig készülékre,18:00 kor kezdtem a kapocs feszültséget ekkor még nem mértem csak a töltő százalékos arányait jelző ledet..
A töltő ampermérője 5amperrel indult,majd kb 1 óra alatt fokozatosan lentebb-lentebb,most 19:28 kor 1amperrel tölt a ledek 75%os töltöttséget jeleznek,jelenleg a kapocs feszültség 13,9volt..
Rendben van ez a folyamat így?
Köszönetem előre is..
A hozzászólás módosítva: Dec 11, 2013
(#) zolika60 válasza jandark hozzászólására (») Dec 11, 2013 /
 
A 75% a 13,9V hoz kicsit magasnak tűnik, de a fene sem tudja mennyire jó az a kijelző. Ha a kezdeti feszültséget is tudnánk jobban lehetne okoskodni. Várd meg amíg feltölti, hagyd pihenni és mérj feszültséget a töltés befejezése után egy órával. Abból már lehet következtetni az állapotára.
A hozzászólás módosítva: Dec 11, 2013
(#) jandark válasza zolika60 hozzászólására (») Dec 11, 2013 /
 
A 13,9 voltot töltés közben mértem a kapcson.
A 75%-ot úgy mutatja hogy a töltő rajta van,,4 ledje van az előlapon a töltőnek,25% -50% -75/ 100%,jelenleg a75%-os led ég.
Ebben a percben mérések )2és fél óra távlatából):
A soros ampermérő fél amper átfolyást jelez,eközben a kapcson 14,53volt feszültség van,tehát folyamatosan emelkedik a feszültség..
Nem tudom a töltő lekapcsol e automatán vagy mit csinál ha kész van,még nem teszteltem,ezek az első tapasztalatok..
Igyekszek folyamatosan ránézni,miből látom ha feltöltődött?
Elvileg ez a típusú akku hamarabb töltődik mint a normál társai..
A hozzászólás módosítva: Dec 11, 2013
(#) jandark válasza jandark hozzászólására (») Dec 11, 2013 /
 
Jelenleg 14,22 a feszültség töltés közben a kapcson,és 400mA csordogál..A ledek közül még mindig csak a 3db világít 75%ig..
(#) proli007 válasza elyelibator hozzászólására (») Dec 11, 2013 /
 
Hello! Ez eddig nem túl jó.
- A tranyó így, maximum azért "áramgenerátor", mert esetleg nem képes magából több áramot kisajtolni a béta és a tápfeszültség miatt. De korlátozás igazából itt nem igen van.
- A tápfeszt használod referenciának. AZ a 35V stabil? Mert ha nem, akkor a referencia feszültség sem lesz az.
- Nem vetted figyelembe, hogy az IC maximális feszültsége 32V. Azt megközelíteni sem illik, nem fölé menni. Az IC bemenetére sem illik közvetlen az aksi feszültségét rávezetni. Mi van, ha kimarad a tápfesz? A bementi feszültség, csak pár száz mV-al lehet nagyobb a tápnál. Különben lekönyökölhet az IC.
üdv!
A hozzászólás módosítva: Dec 11, 2013
(#) jandark válasza proli007 hozzászólására (») Dec 11, 2013 /
 
Szia,ne haragudj ha megzavarlak,,ha van egy kis időd,ránéznél esetleg az én töltésemre amit most kezdtem 18:00kor?
Rendben van e..
Mindent szívesen fogadok és köszönöm..
A hozzászólás módosítva: Dec 11, 2013
(#) jandark hozzászólása Dec 11, 2013 /
 
Most néztem ismét,kigyulladt a negyedik 100%-ot jelző led is,a kapocs most töltés közben 15,28volt..Ez normális még?
Az ampermérőn most 300mA folyik..
Az akku spirálcellás gondozásmentes,és 14,4v van ráirva töltésre..
A hozzászólás módosítva: Dec 11, 2013
(#) proli007 válasza jandark hozzászólására (») Dec 11, 2013 /
 
Hello! Olvastam de fogalmam sincs mit mutatnak a Led-ek a valóságban. Vagy is az aligha lehet mérvadó a töltöttség megállapításánál. A feszültség viszont elérte a töltési végfeszültség szintjét, a 14,5V által. Vagy is elvileg meg kellene szakítani a töltést. De ha a töltőáram már ilyen alacsony, (400mA) akkor az sok kárt nem tud tenni egy aksiban. De ez a feszültség többek között az aksi hőmérsékletétől is függ. Vagy is az sem mindegy, milyen hőfokon megy a töltés, mert a 400mA már jelentősen nem fűti az aksit. Ennyit tudok segíteni.
ui: Ha már 15V felett van, akkor biztos feltöltődött. (Már amennyire bírt..) üdv!
A hozzászólás módosítva: Dec 11, 2013
(#) zolika60 válasza jandark hozzászólására (») Dec 11, 2013 /
 
Ha eléri a 14,4V-ot akkor feltöltődött. Bármi is mutassanak a LED-ek. Aztán hagyd pihenni és mérj feszültséget rajta.
(#) zolika60 válasza jandark hozzászólására (») Dec 11, 2013 /
 
Az már mindenképp sok.
(#) jandark válasza zolika60 hozzászólására (») Dec 11, 2013 /
 
Rendben leállítom..Mennyit hagyjak pihenni mire rámérek?
(#) jandark válasza proli007 hozzászólására (») Dec 11, 2013 /
 
Szia.Létezik hogy feljebb megy a végfeszültségnél de még pl 300mA megy átfelé?Tehát még töltődne?Sajnos a töltőben a végfeszültségre állítási lehetőség nincsen,esetleg ampert lehet 2-6-12 állítani,feszültség 6-12v és töltés vagy bikázás..Ill csepptöltésféle de azt még nem néztem..
Kinn mínusz van,így töltöttem az akkut,,21:20kor levettem a töltőről azóta az üres akku kapcson 12,48 voltot mértem..
(#) proli007 válasza jandark hozzászólására (») Dec 11, 2013 /
 
Ha a töltőben nincs feszültség korlátozás, akkor nem sokat számít az, hogy "töltődne". Hiszen a hálózati feszültségtől is függ a kimeneti feszültsége a töltőnek, és ezzel a töltőáram értéke is esetleges lesz.
Hogy mit mutatnak a Led-ek, az a kapcsolás precízségétől függ. De ehhez én sok reményt nem fűznék.
A 12,48V nem túl sok nyugalomban, bár én ezt a típust nem igazán ismerem..
(#) gerenk válasza jandark hozzászólására (») Dec 12, 2013 /
 
A savas 12 V-os akkukat gépkocsiban generátor, régen dinamó tölti, igen nagy áram leadására képesek 40-45 A hogy ellássák a gk. összes bekapcsolt fogyasztóját és még az akku töltése is biztosítva legyen. A töltőáram lemerült akku esetén igen nagy is lehet, lényeg a a töltésszabályzó rendszer megfelelő beállítása és működése.
Az autókban 13,8 -13,9 V között van beállítva a töltési végfeszültség, az akkukapcsokon ezt
elérve a töltés megszűnik.Kritikus pont a 14,4 V ekkor van az akku teljesen feltöltve, ha tovább
töltöd a töltőfeszültség emelésével a cellákban lévő elektrolitban egy erős pezsgés kíséretében megindul a hidrogén és oxigén kiválása és erősen kezd az akku melegedni.
Ez nem kívánatos, a töltést be kell fejezni. 40 celsius fölé sem érdemes menni az akkuhőmérséklettel.
Ha az akkutöltőddel ezeket a kritikus paramétereket nem léped túl akkor használhatod.
Általában a jobb töltők figyelik a 14,4 V végfeszültséget , addig állandó árammal töltenek
5-6 A körül, elérése után pár 10 mA csepptöltő áramra kapcsolnak amit addig adnak amig
azt akkut le nem veszed a töltőről. Az akku hőmérsékletét Neked kell figyelni, de ilyen kis töltőáram esetén ez nem szokott problémát jelenteni. Lehetőség van még jó akku esetén
gyorstöltést is alkalmazni 20-30 A töltőáram, a töltöttség 75 % eléréséig szigorúan a cellahőmérséklet figyelésével !!
(#) zolika60 válasza jandark hozzászólására (») Dec 12, 2013 /
 
Ennek az akkunak már csökkent a kapacitás, ha durván tíz perc alatt ennyire visszaesett a feszültsége. Mérd meg most reggel mit mutat. Mondjuk ez egy jó fajta akku, még csökkent kapacitással is nagy indító áramokat tud produkálni. Az a kérdés, mekkora az önkisülése. Sajnos az évek alatt elpárolgott elektrolitot már nem tudod pótolni benne. Valami ilyesmi még jót tehet neki.
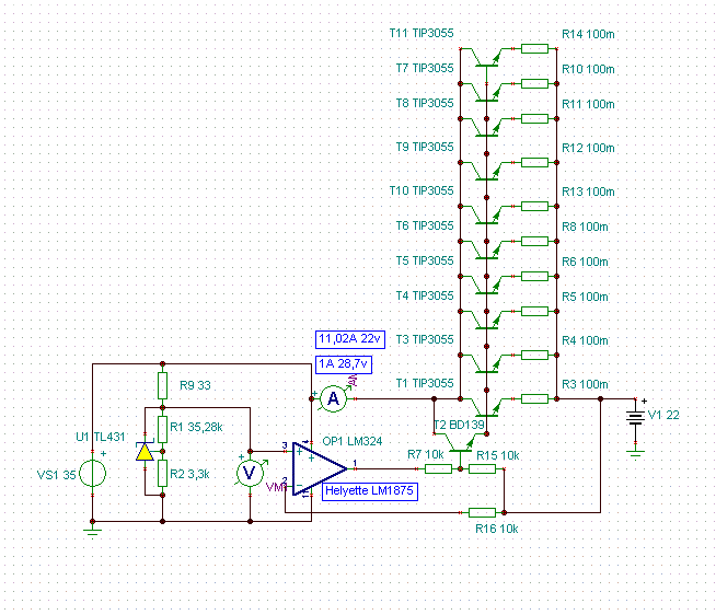
(#) elyelibator válasza proli007 hozzászólására (») Dec 15, 2013 /
 
Átalakítottam a kapcsolást. Az opamp egy LM1875 ami bőven bírja a tápfeszt. Az invertáló bemeneten van ellenállás, és a nagy áram végett 10 db Tip 3055 került bele, plusz 1 pótméter amivel az áramot lehet állítani. Ez így már jobb valamivel? A kérdésem az, hogy hogyan tegyek bele áram korlátot illetve rövidzár esetén, hogyan tudnám levédeni a kapcsolást? Valójában ez egy impulzustöltő áramgenerátora lenne, olyan 10-12 amperig.

2.GIF
    
(#) proli007 válasza elyelibator hozzászólására (») Dec 16, 2013 /
 
Hello! Én minden esetre nem így indulnák ki, a kéréseid alapján. (Bár nem szeretek "komplett tanácsokat adni, mert aztán örök garancia "nálam lesz"..) De lerajzoltam. A töltőáramot kikapcsolhatod T5 lezárásával..
A kazal végtranyót persze nem, de ha az áramot túlságosan nem szeretnéd állítgatni, lehet így is megfelel, vagy ötletet meríthetsz belőle. üdv!
A hozzászólás módosítva: Dec 16, 2013

IMP-CHG.png
    
(#) szabo.eduard hozzászólása Dec 17, 2013 /
 
Helló! van egy autó akkutöltöm aminek valoszinü hogy a tekercse rosz mert mértem de semmir nem igért kérdésem h miböl lehetne egy ilyen tekercset belerakni ha lehet egyáltalán!?
(#) zolika60 válasza szabo.eduard hozzászólására (») Dec 17, 2013 /
 
A trafó szigetelése alatt van egy hőbiztosíték az esetek nagy részében az a hunyó. Bntsd ki és meglátod.
(#) szabo.eduard válasza zolika60 hozzászólására (») Dec 17, 2013 /
 
Megtaláltam 2A van benne mivel helyetisethetem?
(#) szabo.eduard válasza (Felhasználó 13571) hozzászólására (») Dec 17, 2013 /
 
Helló tettem bele egy hagyományosat 230v 5A müködik jol remélem nemlesz baj belöle a simával!!??
(#) szabo.eduard válasza (Felhasználó 13571) hozzászólására (») Dec 17, 2013 /
 
Ok egyenlöre marad ez mert itt ahol én lakom nehéz beszerezni ha feltölti az aksit lekapcsol a töltö vagy nem?
(#) fúró hozzászólása Dec 18, 2013 /
 
sziasztok segítséget szeretnék kérni mert az előző hozzá szollásaimban leírtam hogy szeretnék töltőt csinálni minden adatott csak azota nem kaptam rá választ ebben szeretnék segítséget kérni.
Következő: »»   142 / 309
Bejelentkezés

Belépés

Hirdetés
XDT.hu
Az oldalon sütiket használunk a helyes működéshez. Bővebb információt az adatvédelmi szabályzatban olvashatsz. Megértettem