Fórum témák

» Több friss téma
Fórum » Műveleti erősítő
 
Témaindító: petrik, idő: Júl 31, 2005
Lapozás: OK   44 / 112
(#) zamatőr válasza proli007 hozzászólására (») Dec 9, 2013 /
 
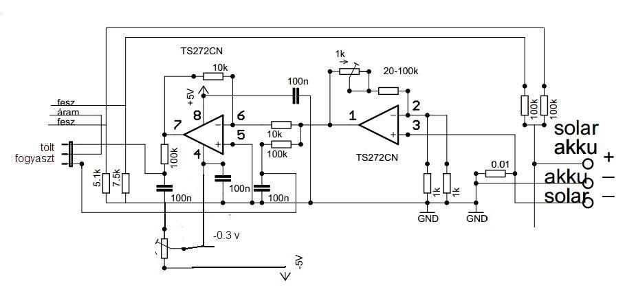
Egy napelemes rendszerben mérném a töltést és fogyasztást de ez az árammérő nem működik megfelelően . Eddig 1.5 amperig volt tesztüzemben,(laptop akku töltés kisütés)jól mér és mutatja a betöltött vagy fogyasztott áramot pl: 2.315 Ah de nagyobb áramnál a negatív tápot (- 0.3 v )túllépő akár -2 v is megjelenne az 1 kimeneten de miből? . A felhasználáskor töltés 15-20 A fogyasztás max 30 A lesz.
A hozzászólás módosítva: Dec 9, 2013
(#) proli007 válasza zamatőr hozzászólására (») Dec 9, 2013 /
 
Hello! Nem igazán értem, de azért válaszolok, hátha ér valamit. Ha eddig jól működött, akkor most is jól kell működjön. De..
- A -2V kimeneti feszültség nem lehetne gond, hiszen az IC tápfeszültsége +-5V.
- Ha az áram jelentősen több, akkor a Shunt ellenálláson eső feszültség is arányosan több. Vagy is a 0,01ohm Shunt értékét kellene csökkenteni. De arról a mikroprocinak programnak is tudnia kell, hiszen nem jó értéket fog mutatni. Vagy csökkented a tizedére, és a mutatott érték tízszeresét veszed figylembe. (Mondjuk mellőződ a tizedespontot, vagy is "odébb teszed", ha tudod. De mivel LCD van, nem tudod, csak a program módosításával.)
üdv!
(#) zamatőr válasza proli007 hozzászólására (») Dec 10, 2013 /
 
Szia !
A Shunt értéke szoftveresen is állítható meg fizikailag is (pl: 30 A/75-150 mV méretezve) és az 1-2 láb között az erősítés is .
Mint előbb írtam épp az a baj hogy a -5 volt helyett - 0.3 voltra állítottam a negatív feszt és csak így működik helyesen a töltés és fogyasztás de nagyobb áramnál már nem fog .
A hozzászólás módosítva: Dec 10, 2013
(#) zamatőr válasza proli007 hozzászólására (») Dec 10, 2013 /
 
Bővebben: LinkAz alap ötlet innen ered .
Multiméter 0-30 V 0-99 A
Ezt akarom módosítani a rajzról nézett ötlettel.
A hozzászólás módosítva: Dec 10, 2013
(#) proli007 válasza zamatőr hozzászólására (») Dec 10, 2013 /
 
Hello! Nem értem mit miért teszel. Miért kellene -0,3V-ot állítani a tápnak.
- A Shunt ellenálláson a töltés vagy kisütéstől függően változik a feszültség polaritása.
- Az első fokozat, egy neminvertáló erősítő. Vagy is ha a Shunt ellenálláson pozitív feszültség van a GND-hez képest, ekkor az első fokozat kimenti feszültsége pozitív. Vagy is ezt lehet mérni.
- A második fokozat meg egyszerű invertáló erősítő. Ha bemenetén -1V van, a komenetén +1V, ha a bemenetén +1V-van, a kimenetén -1V. Vagy is mikor a Shunt feszültsége negatív lesz, akkor az első fokozat kimenetei feszültsége is negatív. Viszont a második fokozat ezt invertálja, vagy is most a második fokozat kimeneti feszültsége lesz pozitív. Ekkor ennek kimenetét kell az AVR-el mérni. Lévén hogy az csak a GND-hez képest pozitív feszültséget tud feldolgozni.
- Hogy a két kimenet csak pozitív feszültséget adjon az AVR-re, ahhoz a kimenet és a GND közé egy diódát kellene tenni. De igazából ez sem kell, mert egy CMOS bemenetnek vannak védődiódái, így a 100kohm-on keresztül ellenkező irányú feszültséget azok levezetik, károsodás nélkül.
- De a kapcsolás, csak akkor működik helyesen, ha +-5V-ot kap a két IC tápnak. Ha nemez áll fenn, akkor nem tud helyesen működni, hiszen ahhoz, hogy a második fokozat kimenő jele meglegyen, az elsőnek negatívba kell menni. Ha -0,3V-ot adsz neki tápnak, akkor az első fokozat kimenete csak kb. 0V-ra tud lemenni, és a második kimeneti feszültsége is ennyi lesz..
üdv!
A hozzászólás módosítva: Dec 10, 2013
(#) zamatőr válasza proli007 hozzászólására (») Dec 10, 2013 /
 
Szia!
Köszönöm, hogy foglalkozol a problémámmal.
Nem működött helyesen és azt tapasztaltam ha kisebb a negatív táp akkor javul a "pontosság".
Ezért állítottam a - tápot és így jól működik de tudom ez nem "normális"és ez a problémám. Az invertálást értem és azért van 2 atmega8 és kijelző, hogy ne kelljen átkapcsolni.
Lehet IC hiba?
(#) proli007 válasza zamatőr hozzászólására (») Dec 10, 2013 /
 
Azt, hogy mi hiba van, elég egyszerű ellenőrizni. Lecsökkented az első fokozat erősítését egyszeresre, és megméred a transzfer átvitelt +-3V között. (Persze Shunt-ellenállást kihagyod.) Aztán ha jó, növelheted az erősítést. (IC 99,9%-ban nem hibásodik meg, csak ha elkövetsz ellene velemit.) üdv!
(#) zamatőr válasza proli007 hozzászólására (») Dec 10, 2013 /
 
+- 5 volt tápfeszültségnél erősítés 1x és a bemenetre 0 +3 vagy 0 -3 voltot adok egy osztóról és a kimenő értéknek egyezni kel a bemenővel .Így gondoltad.
(#) proli007 válasza zamatőr hozzászólására (») Dec 10, 2013 /
 
Pontosan. Csak egyik kimenőjel, a másik invertáltja lesz.
(#) zamatőr válasza proli007 hozzászólására (») Dec 11, 2013 /
 
Üdv!
Itt a mérési eredmény. Maxwell MX-25 306 műszerrel mértem stabilan állt a kijelző.Sajnos alacsony bemenő jelnél is de negatív bemenőnél még inkább pontatlan szerintem.
(#) proli007 válasza zamatőr hozzászólására (») Dec 11, 2013 /
 
Hello! Ez egyáltalán nem meglepő. Ez egy olcsó IC, aminek 2..5mV offset feszültsége van. Ha a jelet 20-szorosra erősíted, a bementi offset hiba is 20-szorosára nő.
- Ha pontosabbat szeretnél, akkor egy precíziós műveleti erősítő kell bele. Offset kiegyenlítés, bementi áramok kiegyenlítése, és a bementi ellenállásokat is ki kell egyenlíteni. (Ha az IC invertáló és neminvertáló lábán "kinéznél", akkor azonos impedanciákat kellene hogy láss. Valamint én csak invertáló erősítőt használnák az első fokozatban is. Mert akkor kisebb a CMRR hiba lehetősége is.
(Egyébként a panelen is keletkezhet hiba, a földáramok miatt. A Shunt-ről nem is beszélve. De azt is meg kell nézni, hogy az AVR milyen pontosan dolgozza fel a jelet, mert annak is lehet offset hibája, és ha 10 bites, abból is adódnak hibák. Bár nem tudom hogy az egésszel mennyire lőnek nyulat.. Vagy is minek mennyi értelme van. üdv!
(#) zamatőr válasza proli007 hozzászólására (») Dec 11, 2013 /
 
Ajánlanál egy megfelelő IC-t helyette , köszönöm és ezzel befejezem a témát sokat segítettél (nem vagyok képzett szakember)ha nem lesz jobb marad az eredeti kapcsolás .Szia!
(#) proli007 válasza zamatőr hozzászólására (») Dec 11, 2013 / 1
 
Hello! Pld. két OP07-nek sokkal jobb az offset feszültsége, vagy egy TLC2272-vel is adatlap szerint sokkal jobban jársz. üdv!
(#) BBoyBen hozzászólása Dec 12, 2013 /
 
Sziasztok!
Van olyan műveleti erősítőm, ami +-15V-os, de én szeretném a lentebb linkelt kapcsolást LM324-es IC felhasználásával megépíteni. 4-es láb +, 11-es láb - tápfesz. A műv.erősítő + kiveztését a - tápfeszre kötöm és a legalsó két 10nF-os kondit elhagyom. Így kötöttem be és átmegy a jel, viszont nagyon torzul. Mindenképpen szimmetrikus tápfeszültségű műverősítő kell a dologhoz?
A hozzászólás módosítva: Dec 12, 2013
(#) reloop válasza BBoyBen hozzászólására (») Dec 12, 2013 /
 
Szia! Melyik is lenne az a kapcsolás?
(#) BBoyBen válasza reloop hozzászólására (») Dec 12, 2013 /
 
Hoppá,lemaradt
Ez lenne.
(#) reloop válasza BBoyBen hozzászólására (») Dec 12, 2013 /
 
A műveleti erősítő egytelepes táplálása érthető ebből a rajzból? Ha nagyon muszáj berajzolhatom a BSS rajzba is
(#) BBoyBen válasza reloop hozzászólására (») Dec 12, 2013 /
 
Értelmeztem a rajzot,kivettem, ami nem kell és erre jutottam így. Bár lehet, hogy a táp + körébe kellene még az a 100Ohm-os ellenállás is?

taplalas.jpg
    
(#) reloop válasza BBoyBen hozzászólására (») Dec 12, 2013 /
 
A lényeget pont lemetszetted, az R2-R4 állította elő a féltápot. Úgy látom rajzolnom kell.
(#) reloop válasza reloop hozzászólására (») Dec 12, 2013 / 1
 
Rajzoltam.

Zolinak_2.GIF
    
(#) BBoyBen válasza reloop hozzászólására (») Dec 12, 2013 /
 
Megépítettem az előbb, de még rosszabb lett a dolog. Google-ben rákerestem "LM324" címszó alatt kapcsolások képeire és azokon is csak rá van húzva a tápfeszre a VCC és GND, semmi kecmec. Szóval arra gondolok, hogy műv.er. és műv.er. közt is lehet különbség, ez a kapcsolás ragaszkodik a szimmetrikus tápláláshoz. De azért még holnap futok vele pár kört.
(#) proli007 válasza BBoyBen hozzászólására (») Dec 12, 2013 /
 
Hello! Nem ragaszkodik ez semmihez! Tedd amit Reloop mond. Valami hibát követsz el. Mérd meg az IC kimenetén a feszültséget, ott a tápfeszültség felének kell lenni. üdv!
(#) BBoyBen válasza proli007 hozzászólására (») Dec 14, 2013 /
 
Ma összeraktam megint próbapanelen. Működik, ahogy kell, valóban az én hibám volt, mégpedig az, hogy a műv.erősítő kimenetére nem tettem azt a 10µF-os kondit, gondoltam, enélkül is bele tudok hallgatni a dologba. Ment is, csak eléggé halkan. Betettem ma és minden tökéletes volt. Kíváncsi lennék, hogy ez miért van?
Köszönöm szépen a segítséget!!
(#) proli007 válasza BBoyBen hozzászólására (») Dec 16, 2013 / 1
 
Hello! Ha mértél volna valamit, rájöttél volna.. Mert a kapcsolásnak így "virtuális GND pontja van". Vagy is a műveleti erősítő kimenetén féltápfeszültség van. Ha azt más egységbe vezeted, lehet megsértődik. Ha meg olyan bemenetre ahol egy kisebb ellenállással van lezárva a GND-re, az lehúzza az erősítő kimenetét. Ezért kell a kondi, a "DC leválasztás" miatt.
De igazából nem értem, hogy amíg "fogalmatok sincs hogy működik egy kapcsolás, akkor miért gondoltok, ezt-azt? Mert egyszerű paraszti logikával (és mindig az a célszerű gondolkodási mód) is kitalálható, hogy valami általában nem dísznek van egy kapcsolásban. üdv!
(#) BBoyBen hozzászólása Dec 21, 2013 /
 
Megcsináltam a NYÁK-ot ebben a formában. Két külön táppal tökéletesen megy a hangszínszabályozó és az erősítő. Ám ha az erősítő tápjára kötöm a hangszínszabályozót is, akkor nagyjából olyan, mint amikor nem tettem a kimenetére a kondit, tehát hallható hang van és működik a szabályozás, csak éppen mintha egy fülest hallgatnék az asztalra letéve, olyan élettelen a hangja. Kipróbáltam az erősítő tápjával a dolgot, a kimenetre egy fülest tettem és tökéletesen megy a dolog, tehát az erősítő kapcsolása kavar be. Mellékelem az erősítőm kapcsolási rajzát is. J1-J2-re csatlakozom a h.szabályozóval. Szerintem az a gond ezzel a közös tápos dologgal, hogy a - tápfesz C8 és R1 tagokon keresztül záródik a + tápfeszre, mert a StandBy-t + tápfeszre kell kötni, ellenben nem erősít az erősítő.
Mi lehet a gond? Kellene egy leválasztás?
(#) proli007 válasza BBoyBen hozzászólására (») Dec 21, 2013 /
 
Hello!
"Két külön táppal tökéletesen megy a hangszínszabályozó és az erősítő."
Ez most azt jelenti, hogy külön-külön kapnak +12V-ot, vagy ha az előerősítő +-12V ról működik? Mert első esetben, lehet a tápot rángatja a végfok, és az visszahat a hangszínszabályzóra. Mert ha ez a helyzet, a beépített két 22kohm helyett felülre egy 1kohm-ot téve, alulra meg egy 6,2V-os zénert, lehet orvosolható a dolog. üdv!
(#) BBoyBen válasza proli007 hozzászólására (») Dec 21, 2013 /
 
Első esetben két külön-külön táppal hajtottam az áramköröket teszt jelleggel, aztán egy táppal tápláltam a két áramkört. Nem kellett végülis szimmetrikus tápot csinálnom, mert a fenti módszerrel megoldhatóvá vált az egytelepes táplálás virtuális GND ponttal a műveleti erősítős részben.
(#) reloop válasza BBoyBen hozzászólására (») Dec 21, 2013 / 1
 
Szia! Lerajzoltam. Tényleg elhagyható a 10uF, de akkor R2-t vedd ki!

Zolinak_3.GIF
    
(#) neptunes4you hozzászólása Dec 22, 2013 /
 
Üdv! Terveztem egy kis labortáp kapcsolást, amiben műveleti erősítőket használok a fő vezérlőelemekként, és szeretném ha valaki ránézne a rajzra: Bővebben: Link
A V1 a tápfeszültség, a V2 egy buck-boost converterrel előállított negatív segédtáp hogy az offsetet tökéletesen kinullázhassam, a V4 állítja a kimeneti feszültséget, 1mV változás 10mV változást jelent a kimeneten, a V3 pedig az áramkorlátot állítja, 1mV változás 1mA-t jelent.
Köszi előre is!
A hozzászólás módosítva: Dec 22, 2013
(#) reloop válasza neptunes4you hozzászólására (») Dec 22, 2013 /
 
Szia! Kicsit kusza az elrendezés, remélem jól értelmezem, hogy működőképes. Ami valószínű: U1 és U2 kimenetei megsértődnek, ha ilyen direktbe kötöd rá Q3-at
Következő: »»   44 / 112
Bejelentkezés

Belépés

Hirdetés
XDT.hu
Az oldalon sütiket használunk a helyes működéshez. Bővebb információt az adatvédelmi szabályzatban olvashatsz. Megértettem