Fórum témák
» Több friss téma |
- Ez a felület kizárólag, az elektronikában kezdők kérdéseinek van fenntartva és nem elfelejtve, hogy hobbielektronika a fórumunk!
- Ami tehát azt jelenti, hogy a nagymama bevásárlását nem itt beszéljük meg, ill. ez nem üzenőfal! - Kerülendő az olyan kérdés, amit egy másik meglévő (több mint 17000 van), témában kellene kitárgyalni! - És végül büntetés terhe mellett kerülendő az MSN és egyéb szleng, a magyar helyesírás mellőzése, beleértve a mondateleji nagybetűket is!
Célszerű elektronikával megoldani a dolgot. A mellékelt kapcsolásban a FET típusa IRF740 lehet. A potikkal a frekvenciát és a kitöltési tényezőt tudod szabályozni.
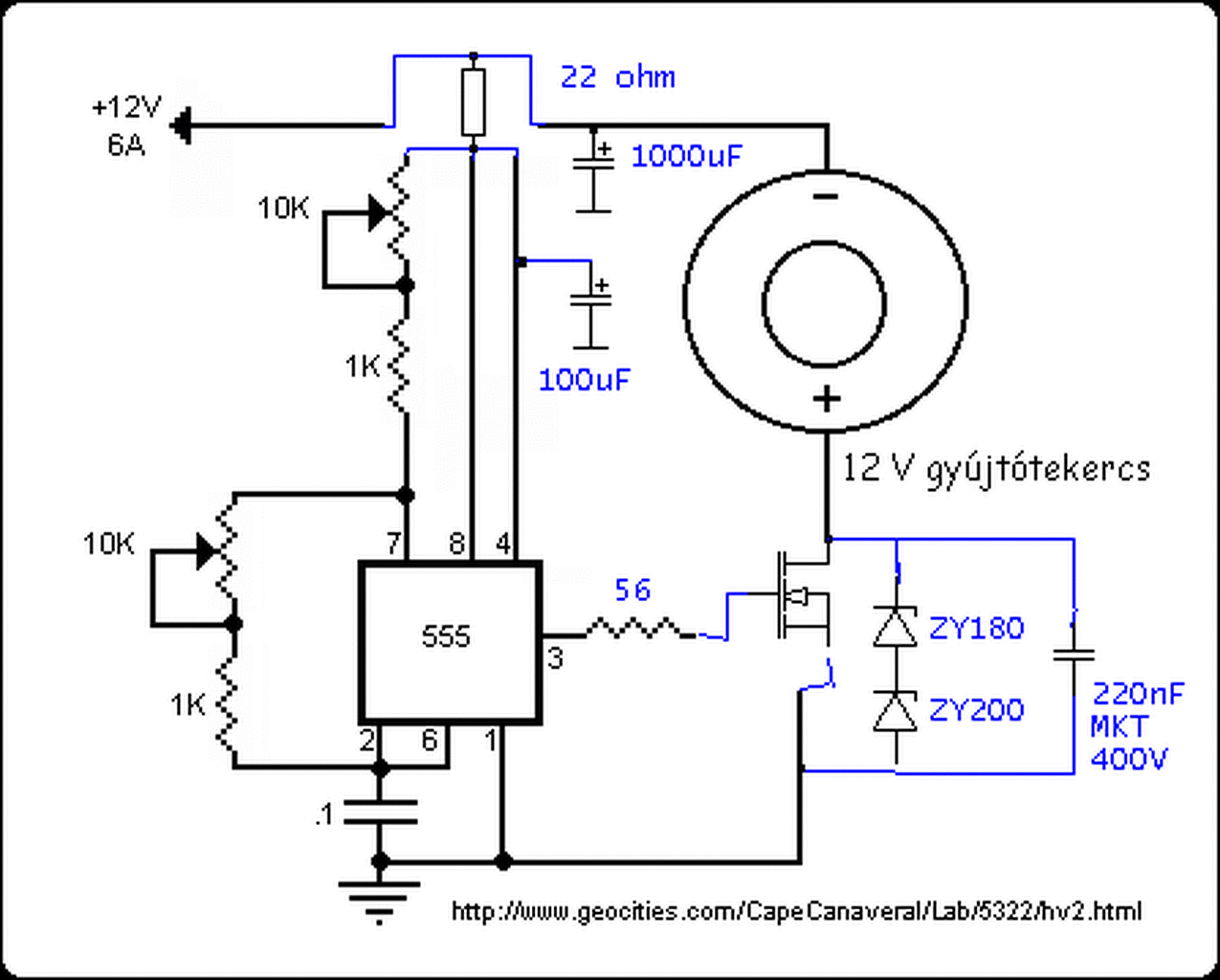
Ez nagyon jó köszi. Látom hogy a Drain és a Source közé záróirányba vannak a zenerek. Valami ilyesmire gondoltam én is, ezek szerinte jó volt az elgondolásom : ). Azt viszont nem értem hogy akkor miért kell még a 220nF -os kondi?
A manuális kapcsolást én is valami 555-ös megoldással akartam átalakítani. proli007: köszi jó ötlet, már nézegettem is egy párat, de saját magam akarok tervezni egy ilyen áramkört, és meg is akarom érteni a működését. De még keresgélek.
A 220nF-os kondi javítja a hatásfokot mivel a gyújtótrafóval egy rezgőkört alkot. Tehát ha állítod a frekvenciát lesz egy pont ahol a gyújtótrafó kifejezetten nagy szikrákat produkál. Ekkor a legjobb a hatásfoka. Ezt a kondit egyébként nem muszáj beépíteni nélküle is működik az áramkör.
A zéner diódákat úgy kell méretezni, hogy a feszültségük összege alatta legyen a FET DS feszültségének. A rajzon az IRF740 max. DS feszültsége 400V ezért van a rajzon két, összességében 380V-os zéner. Más típusú FET-et is nyugodtan használhatsz. Ha megépíted légy nagyon óvatos, mert a nagyfeszültség veszélyes!
Értem, persze vigyázok és köszi minden segítséget!
qvasz2: Köszönöm a választ!
Kicsi schottkym nincs csak nagy 16A-es... Ágyúval verébre. Közben megpróbáltam építeni egy nagyobb teljesítményű step-down konvertert. A feszültséggel úgy néz ki, hogy nincs gond. A kimeneten rendesen megjelent az 5V. Ami viszont baj, hogy a MOSFET (IRF1405) nagyon melegszik. A tavir.hu-n talált cikkben leírt képlet szerint a MOSFET esetében a teljesítmény (amit elfüstöl) az P=I2*RDS(on) A számoláshoz 1,5A-t használva is csak 12mW jönne ki(RDS(on)=5,3mOhm), amitől nem lenne szabad melegednie (ennyire). Mitől melegedhet? SB
Az jutott eszembe, hogy ha a primer tekercs önindukciója eléri a 400V -ot, akkor a kollektor emitter közötti zénerek kinyitnak és a GND -n keresztül zárják az áramkört. Ez a nagy feszültség nem fogja bántalmazni az akkumulátort (mint feszültségforrást) ?
Esetleg ha úgy csinálnám hogy a tekercs elé párhuzamosan bekötném a zénereket és amikor kinyitnak akkor magába a tekercsbe vezetik vissza az áramot rövidre zárva? Így is megvédi a nagy tranyót, nem?
Az induktív feszültséglökés ami a FET lezárásakor keletkezik nagyon kis energiájú és rövid ideig tart így semmilyen veszély nem fenyegeti az áramkör alkatrészeit és az akkumulátort sem. Gyakorlatilag elnyelik a környező alkatrészek.
Az 555-el felépített rajzrészlethez itt a HE-n van egy nagyon jó kis segédprogram amit érdemes megnézni. Segédprogram 555-höz
Sziasztok!
Egy geiger-müller számlálót építek, a számláló részét mikrokontroller nélkül csak 4000 ic-ből és 4db 7 szegmenses led kijelzővel szeretném megépíteni. Úgy terveztem hogy 2 sorba kötött 4518 végezné a számlálást ennek a kimenetei rá lenne rakva 4db 4511-re ami a egyben a latch és a dekódoló ic. Egy 1 hz-s oszcillátorról kapná a jelet hogy az eddig leszámolt értéket tárolja be a 4db 4511-be és a 4518-askokat resetelje. A kérdésem az lenne hogy az 1 hz-s jelet ráköthetem-e simán egyszerre a latc-re és a számlálok reset-jére vagy pedig kéne valami pár mikroszekundumos késleltető a számlálók reset-je elé hogy nehogy az történjen hogy előbb nullázódik a számláló mintsem hogy a 4511 be tudná tárolni az eddig leszámolt értéket ?
Hello! Amit a TAVIR ír az csak egyenáramú alkalmazásnál igaz és amennyiben a Fet teljesen ki van nyitva. Kapcsolóüzemnél, még ehhez hozzá jön az átkapcsoláskori veszteség. De itt azért sokkal nagyobb a baj.
Te forráskövető kapcsolásban használod a Fet-et. Ha a Gate a tápfeszen van is, a forrás a minimum a GS küszöbfeszültséggel alacsonyabb szinten van. Vagy is a Fet itt nincs teljesen kinyitva A DS feszültsége tetemes, 2..3V. Akkor meg kicsit más teljesítmény jön ki. Egyébként ez a kapcsolás igen csak messze van a kapcsolóüzemű táptól. Mert itt a kapcsolási frekvenciát a "véletlenek határozzák meg". A Gate meghajtással is gondok vannak. 3kohm-al nem lehezt kinyitni egy Fet-et, mert a GS kapacitás töltése lassú lesz, így a Fet nyitása is. De nem is ragozom tovább.. "Véletlen ötletektől vezérelve", nem lehet kapcsolóüzemű tápot építeni. Mert ez inkább egy analóg disszipatív táp ami gerjed, mint egy step-down konverter. De miért a kezdők kérdései között tetted fel ezt a kérdést és rajzot? A "kezdők" nem a kérdezőre vonatkozik, hanem a témára. Az pedig a DC-DC konverterek topikjába való, ahol a szakértők is tartózkodnak. Na, ott kel feltenni a kérdést..
Hello! Nyilván nem lehet egyszerre működtetni. Előbb át kell másolni a számlált értéket,és aztán törölni a számlálót. De miért nem nézel meg egy frekimérő rajzot, hogy oldják ott meg. Mert ugye ez eddig nem más mint az..
A poén az, hogy ugyan ennyi alkatrészből lehetett volna (nem stabilizált, DE) működő konvertert is készíteni
Sziasztok!
Jól gondolom hogyha van egy tranzisztorom és az adatlapján az van hogy " 60V - 5A ", akkor ha 60V -ot kötök rá akkor minimum 5 A fog folyni rajta, de inkább több ? Esetleg már 40V -on is, pl. ?
Ezek határértékek, amin belül célszerű maradni. A kollektoráramot első sorban a bázisáram határozza meg. A maximális kollektor áram behatárolt feszültségen és hőmérsékleten vehető igénybe, lásd S.O.A., Power-derating diagram.
A hozzászólás módosítva: Júl 13, 2014
Szia! Én mindenképp tennék be egy kis késleltetést, néhány nand kapuval és kondenzátorral megoldható az élekre történő impulzusadás, nemrég terveztem egy hasonló kapcsolást sebességmérőhöz.
Én ezt a TTL-es frekvenciamérőmnél úgy oldottam meg, hogy a 8M quartz oszcillátor jelét leosztottam 4040-esekkel először 2500-al utána 3200-al kapva az 1Hz-et. ekkor load, 3264-nél meg reset. Így ugyan a kijelzés nem 1s hanem 1s+0,000008s de a mintavételezés 1s...
Sziasztok!
Tudnátok valamilyen gazdaságos megoldást javasolni arra, hogy Adott sok vezeték, és egy picel döntöm el, hogy nekem ebből melyikeket kösse össze. Keresgéltem rá megoldást, meg gondolom vannak ilyen ic-k is, de nekem digitális vezérlésű kéne és legalább 60 vezetékről lenne szó.
Csak a 2 véget kell összekeresni? Nincs rajta feszültség és/vagy áramkör? Ha igen, akkor csak egy ledsor, egy ellenállás és egy kis elem kell...
sziasztok lenne egy kérdésem !!! van az etetőhajómhoz egy SPEKTRUM DX6i táviránytóm kint maradt az esőben beázott és a kijelző sem jelez semmit érdemes valahol megjavittatni és hol?
A "valamilyen gazdaságos megoldás"-hoz tudni kellene Pl.
-mekkora áramok folyhatnak a vezetékeken -mindig ugyan azt a két vezetéket kell-e összekötni vagy bármelyiket bármelyikkel a 60 közül stb...
Sziasztok!
Úgy általánosságban a TV távirányítókba (mondjuk Samsung) milyen hullámhosszon működnek a LED-ek? 980nm?
Üdv!
Nagy valószínűséggel 950nm, de szerintem valamekkora eltérés még belefér. A HEStore-ban láttam 940 és 980nm-es LED-et is. Gondolom azokkal még vígan működik. A 880nm-esel már biztosan nem.
Sziasztok!
Szerintetek hány mA-es lehet körülbelül egy átlagos 9V-os tartós elem? 200tól 500ig mindent olvastam a neten...
Üdv!
A Wiki szerint az Alkáli 565mAh, a Szén-Cink 400mAh kapacitású. A Lítium pedig 1200mAh, de az 9.6V-os. Persze a kinai "márkák" nagy valószínűséggel kevesebbek. A hozzászólás módosítva: Júl 14, 2014
Lassan előlépsz házi segítőmanónak.
Akkor elméletben 500at legalább kell tudnia egy jó minőségű Duracellnek. A hozzászólás módosítva: Júl 14, 2014
Idézet: „Lassan előlépsz házi segítőmanónak.” Nem is figyeltem kinek írok. ![]() Elméletben igen, gyakorlatilag csak méréssel derülne ki.
Egy ilyen mikrofont kell ellátnia, sorba kötöttem két 9V-ost, tökéletesen működik vele, ugyan 48V a standard fantomtáp, de a legtöbb elindul már 12Vtól. Így 18Vról kerek 1mA-t eszik, akkor ezzel elmegy egy pár órát
Sziasztok!
Egy olyan kérdésem lenne,hogy van egy felfelbujthatós Jett-Ski 12V-os, egyenáramú motorral felszerelve,8 db LR20/D típusú góliát elemmel működik,kb. 1 órát. maximális sebessége: 1,5 km/h Van rá valamilyen mód hogy a sebességét meg lehessen növelni kb 5 km/h -ra?,mert ez a 1,5 km/h ez nagyon lassú. Gondolom ha gyorsabban pörögne a motor,gyorsabban is menne. Az elemeket kiváltanám valamilyen tölthetős akkumulátorokra. Ha van rá valami megoldás,választ megköszönném. Üdv!
Ha magasabb feszültséget adsz neki könnyen leéghet a motor, valószínűleg nincs túlméretezve. De egyébként sem könnyű ezeket gyorsítani, próbáld kézzel tolni és láthatod, hogy egy sebesség felett "tapad" a vízhez...
Értem, csak akkor van e rá esetleg valami más mód? Egy másik 12V.os motor cserével, aminek nagyobb a fordulatszáma?
|
Bejelentkezés
Hirdetés |






Akkor elméletben 500at legalább kell tudnia egy jó minőségű Duracellnek. 




