Fórum témák
» Több friss téma |
Fórum » Ki mit épített?
Ez a téma ha úgy tetszik a mi "kiállítótermünk", nem pedig a ki mit csinált volna másképpen, mások helyett, és legfőképpen nem javítós téma.
Minden készüléknek van saját témája, ott kell kitárgyalni a részleteket!
FONTOS! A kapcsolási rajzok keresésére is van saját téma, ott keressetek rajzokat!
Sziasztok! Elkeszult a masodik propeller clock-om gondoltam megosztom veletek!
Bovebben:itt
Nagyon szép/jó lett, gratulálok.
Az alján az "1 1188" mit jelez?
Koszonom! A percenkenti fordulatot jelzi 1188 fordulat/perc.
Aha értem kösz.
Na ilyent mar én is tudnék építeni, hol találom meg a kapcsi rajzokat?
Igaz hogy az elso oramat mar eleg reg keszitettem de belinkelem azt is ide.
Ó, ezt a fenyőfát még iskolás koromban építettem az ezermester ujságból. Azóta sem találom a rajzát, bár azóta már meg tudnám építeni anélkül is.
Sziasztok !
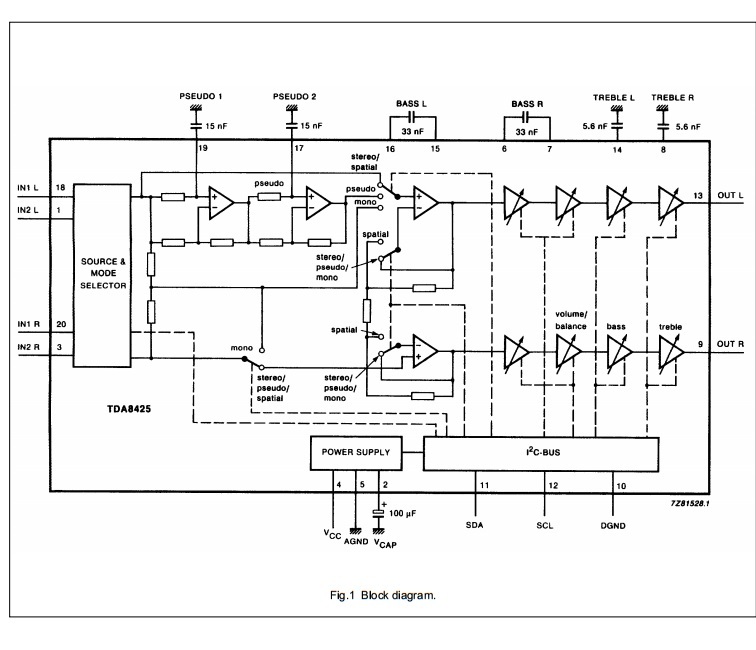
Megépítettem TDA7294-es végfokkal rendelkező és TDA8425 előfokkal hergelt erősítőt. Aminek az az érdekessége, hogy alapból mikrovezérlővel szokták megépíteni, a digitális vezérlésű előerősítő miatt. Én viszont vettem a bátorságot és rákötöttem a számítógépem nyomtatóportjára. És faragtam neki egy programot Visual Basic-ben, ami szerintem elég jól sikerült. Aki nem akar vacakolni a PIC-el vagy AVR-rel, evvel a megoldással kiélvezheti az ic képességeit. Meglepő módon az idén vásárolt gépem alaplapján még megtalálható az LPT port, ezért gondoltam hogy megosztom veletek a progit. Úgy írtam meg, hogy az I2C Busz vezetékeit és a végfok bekapcsoló lábat tetszés szerint lehet kiválasztani. Win7 64-bit alatt teszteltem.
Ejjha
pár fotot megosztasz az erösitöröl is?
Nem túl szép látvány, de azért felrakok pár képet, mentségemül felhoznám hogy többször átépítettem, a végfok icéket cserélnem is kellett. A végfok +- 34Voltról megy az előfokhoz lusta voltam külön 12V-os tápot építeni ezért rákötöttem a PC-m tápegységére, a ventilátor 7 Voltról megy így elég csöndes, amit úgy oldottam meg hogy az 5 és 12 volt közé kötöttem.
Csináltam egy másik erősítőt is egy számítógépházba. Egy régi PC-tápot alakítottam át, hogy +-25 Voltot adjon le, ehhez építettem a TDA7294-eket, egy lm1036-os előerősítővel. Csak az volt a gondom vele, hogy nem tetettem biztosítékokat a tápegységhez és letesteltem a -25V-os ágat, amitől megbuggyant. A kivezérlésjelzőket félig-meddig bontott alkatrészekből tákoltam össze.
Ez enyhén szólva is ocsmány, de ha azért tetted fel hogy noszogassanak a szebb munkára, akkor elérted a célod
![]() Azon kívül hogy nem szép, még önveszélyes is az áramkör így . Legalább az IC lábaknál húztál volna szigetelőcsövet a vezetékvégekre. A lustaság gyakran párosul igénytelenséggel... mindkettőt igyekezz legyőzni! Mellesleg az a hűtőbordácska még a ventivel is igencsak vérszegény lesz egy folyamatos üzemre. Még jó hogy van benne túlfűtés ellen védelem .
Készítettem LED-MÁTRIXOT is, a felbontása 24x7. 4 darab 74HC4094-et használtam hozzá (léptető regiszter szerű IC) a sorokat ULN2003-as IC vel kapcsolgattam. Összekukáztam egy Pentium 1-est, raktam rá egy DOS-t és Quick BASIC 7.1-ben írtam neki a nyomtató portra 1 kis programot. Kellett hozzá készítenem külön egy betűkészletet, ami stimmel a kijelző méretéhez. A kütyüt már szétszedtem, csak 2 videó maradt róla, abból vágtam ki képeket, de a videókat is érdemes megnézni.
Tudom, hogy nem egy szépség, de működik, el van dugva egy szekrényben
. Először nem is akartam felrakni, csak a TDA8425-höz tartozó PC-programom megosztása volt a célom ami segítségével azok is építhetnek ilyen előfokot, akik nem szeretnének PIC-et és LCD-kijelzőt használni hozzá. Az erősítő meg többszöri átalakításon ment keresztül kb 2 óra alatt dobtam erre a deszkára, csak hogy legyen valami ami szól.
Öööö.. a program tetszetősebbre sikerült...
Írok majd egy Progit TDA7439-hez is, annak jobb a jel/zaj viszonya és 3 sávos EQ-van belerakva, csak még össze kellene forrasztanom. Egyébként, ha 4 csatornás erősítő elé akarna valaki rakni 2 ilyen IC-t, akkor csak két külön könyvtárba kell másolni a TDA Driver.exe fájlt és más-más LPT lábkiosztást kel beállítani. Csak mindkét programot futtatni kell. (Az előfok IC-k a HQ-Videoban kaphatók)
Segítenél ha megkérlek néhány leírással (magyarázattal) a PC táp átalakításában, esetleg priviben.
Sziasztok!
Nem régen építettem egy erősítőt egy rossz házimozi alkatrészeit felhasználva. Sajnos NYÁK készítésre nem volt időm illetve e régi vegyszereim elöregedtek így raszteres nyákon kapott helyet az áramkör. A lelke egy 4 csatornás TDA8947J IC ami hidalva lett így két csatorna áll rendelkezésre. Hangjával megvagyok elégedve meglepő mennyi erő van benne. Még nem 100%os, a tetőt festeni kell még meg pár rögzítést kell még kialakítani. Szeretném megköszönni reloopnak a segítségét az AC-figyelős standby-os megoldásáért aminek köszönhetően szép csendben be és ki kapcsol a rendszer 0197 es képet neki küldöm .
Egy kis asztali dísz készült ma karácsonyra!
Ezzel a zöld borítással egész mutatós!
Még nincs teljesen kész! A talpa még csupasz, oda is megy majd egy-két dísz!!
Jo a belso elrendezese, egyszeru. Egy jo NYAK tervvel meg szebb lett volna.
Nem olyan sok ido elkesziteni egy jo NYAK tervet. En egyszer keszitettem probapanelre, es azt hidtem soha nem keszulok el.
Szia!
Igen egyet értünk Nem is a tervvel lett volna a gond, inkább a kivitelezéssel, eszközök hiányában és a gyors elkészítésre törekedve ez sült ki belőle. Sok mindentől megóvott volna egy rendes nyák lsd melléklet.
Mi játssza le ezt a (számomra) szokatlan formátumot?
A hozzászólás módosítva: Dec 19, 2013
Bővebben: Vlc médialejátszó itt
Pld: Vlc, Quick Time, Mediaplayer classic, stb. A hozzászólás módosítva: Dec 19, 2013
Ejha! Ezt gyorsan összedobtad, szép lett.
És kész a Do it yourself hot air station with underheater !
Egész tűrhető lett , 480°C-ot tud , talán 10liter levegővel percenként amit egy egyébként 4l/min membrán pumpából sikerült kipréselnem . Az alá melegítő legfeljebb 750°C-ot tud , de ugye ilyen meleg tervszerűen sosem lesz , a doboz festését ne nézzétek , csak azért lett ráfújva az utolsó létező maradék festék a házban , mert egyébként rozsdás volt a doboz... . Ha valakit érdekel holnap teszek fel képet a belvilágáról is.
LOL,* ugyan ilyen házam volt életem első számítógépének...'96
*Nemár! A hozzászólás módosítva: Dec 20, 2013
Bővebben: Link
Ez vezérli a ledeket. |
Bejelentkezés
Hirdetés |









pár fotot megosztasz az erösitöröl is? 












. Először nem is akartam felrakni, csak a TDA8425-höz tartozó PC-programom megosztása volt a célom ami segítségével azok is építhetnek ilyen előfokot, akik nem szeretnének PIC-et és LCD-kijelzőt használni hozzá. Az erősítő meg többszöri átalakításon ment keresztül kb 2 óra alatt dobtam erre a deszkára, csak hogy legyen valami ami szól. 






. Ha valakit érdekel holnap teszek fel képet a belvilágáról is. 






