Fórum témák
» Több friss téma |
Elsőnek is meg kell fordítani hozzá a ledek, és az akku polaritását, ez biztos. Ezután is sok sebből fog vérezni a dolog, először nem fog örülni az a jelforrás amire rákötöd, és ledek sem örülnek hogy nincs áramkorlátozó ellenállás.
Értem. Hát egyenlőre nem jártam sikerrel de még próbálkozom!
Igen amit írtál tökéletes köszönöm a segítséget!!!
Csak mondjuk nagyon halványan villog meg néhány hangot nem érzékel:S
Hello! "Aki azt a rajzot elkövette, annak le kéne vágni a szaporítószervét"
Most nehogy el kezd magyarázni neki, mi nem jó, mert megkaparja magát.. üdv!
Most nem azon a 100Fton múlik csak az ember tanul is dolgokból..
Annak örülj hogy egyáltalán csinál valamit, és nem ment tönkre semmi.
Most hogy az első sikered megvolt, olvasgathatod a fórumot a további fejlesztések ügyében.
Sziasztok!
Szeretnék építeni egy ilyen zenére villogó ledes cuccot. Előttem már írták, hogy jó és működik, úgyhogy ezt elhiszem nekik. Viszont az lenne a kérdésem, hogy ha én ezt egy erősítő mellé(TDA1558Q) szeretném rakni, úgy hogy a bemenetre az erősítővel párhuzamosan rákötöm, akkor működni fog mindkettő? Illetve ha a tápot úgy oldom meg, hogy az erősítő 12-19V-os tápjáról(jelenleg 16V) egy 7812-es IC-vel állítok elő neki 12V-ot az jó? Nem fogja zavarni az erősítőt? Szerk.: Ja és a ledeket úgy oldanám meg, hogy nagy fényerejű ledek(3,2V nyitófesz), ebből 3db sorba kötve + 43ohm ellenállás, és ebből 3at párhuzamosan. A tranyó pedig BD 241 lenne A hozzászólás módosítva: Dec 26, 2013
Hello! Ha ez számodra megfelel, működhet így. De a bementi 1,5kohm-ot cseréld 33kohm-ra, az 1µF-os kondit egy 47nF-ra. Mert különben nagyon terhelni fogja azt, ami az erősítőt meghajtja. A tranyó bázisa és a műveleti erősítő kimenete közé tegyél egy 1kohm-ot. Mert nem illik a tranyót közvetlen a kimenetre kötni. Ha 3 Led-hez 12V mellett 43ohm-ot használsz, akkor 56mA lesz a Led-ek árama. Nem sok ez a Led-nek? Annak nézz utána. üdv!
Köszönöm a választ! Lehet hogy valamit elszámoltam a 43ohm-nál. Ilyen magasfényű ledeket szeretnék rákötni a már említett konfigurációban. A leírás szerint 25mA a nyitóárama, úgyhogy gondolom az 56mA az sok lesz neki
Akkor tudnál segíteni, hogy mekkora ellenállás kéne oda?
Na közben számoltam újra egyet és most 96ohm jött ki, ez már jó ugye?
Hello! Ez már jobban hangzik. De a Led 25mA árama az abszolút maximum. Általában nemérdemes eddig az értékig sem felmenni, mert nem a fényerejének növekedésével, hanem élettartamának csökkenésével fogja meghálálni. Vagy is ez attól, hogy magas fényerejűnek van titulálva, még egy átlagos 20mA áramú Led. üdv!
Rendben, akkor egy 120ohm-osat rakok elé. Remélem így már jó lesz, majd írok hogy sikerült
Na sikerült megcsinálni, és működik is szépen. Viszont az a problémám, hogy ha a bemenő jel gyengébb, akkor nem villog. Valahogy lehet növelni az érzékenységet(erősítést)?
Hello! Az áramkör erősítését a visszacsatolás határozza meg. Ami nem más, mint a potméter ellenállásának, és az 1kohm-nak hányadosa. Au=1+(P/R) alapján. Vagy is csökkenteni kell az ellenállást, vagy növelni a poti értékét. üdv!
A tranyó előtti 1K-t alapból 600ohm-mal helyettesítettem, mert az volt itthon
Akkor ha a poti elé kötök egy ellenállást (sorosan) úgy jó lesz? Nem szeretnék most ezért venni egy új potit.
Kipróbáltam, nem rossz, de nem az igazi. Inkább veszek majd egy nagyobb potit.
Viszont köszönöm szépen a segítséget! Nagyon sokat segítettél! A hozzászólás módosítva: Dec 31, 2013
Udv!
Szeretnek epiteni egy villogot ledekkel. Lent mellekeltem, hogy hogyan kepzeltem el. 2 darab 10W-os LED lenne fenyforraskemt, es lehet majd kapcsolni, hogy 555-rol, vagy egy muveleti erositorol kapjon jelet. A muveleti erositos reszet ugy szeretnem megoldani, hogy mikrofont kotok ra, hogy ne kelljen kabelt huzogatni a PC-tol, es csak a mely hangokra villogjon majd a LED. Ehhez kellene egy kapcsolasi rajz, ami kiszuri a mely hangokat. Tovabba az lenne a kerdesem, hogy FET helyett hasznaljak inkabb tranzisztort a kapcsolgatasra, vagy ne?
Sziasztok!!
Abba szeretnék segítséget kérni hogy én kitalaltam, csinálok egy ütemre világító reflektort ( 2 kocsireflektorbol) de én gepesznek tanulók és igazándibol dunsztom sincs hogyan kezdjek hozzá szóval kérlek titeket segitsetek !!! előre is Köszi
Hello! Reflektor izzóból eleve nem lehet ilyen dolgot készíteni. Ha egyszer megnézed, amikor be és ki kapcsolja valaki mennyi idő alatt fűt fel, és alszik el, akkor egyből megérted miért. üdv!
Oké köszi szépen
és akkor hogyan kéne úgy az egészet összeraknom?? Gondolom maradjak a lednél.
Hello! Vagy Led, vagy maximum 5W-os izzó(k) lehet a megfelelő választás. A rajzok között számtalan egyszerűbb és bonyolultabb kapcsolást találsz, azok közül választhatsz. Minden esetre ha nagy teljesítményt szeretnél, akkor érdemes olyan kapcsolást választani, ami tényleg kapcsolja is, különben a veszteségek (melegedés) nagy lesz. De semmiképen ne válaszd az idétlen egytranzisztoros megoldást, bármily csábító is. Aztán az is választás kérdése, hogy mikrofonról vagy kimenetről szeretnéd működtetni. (Mindnek van előnye és hátránya is.) üdv!
Hogyan tudnék 100 3mm-es ledet sorba kötni egy pc tápra és két TIP 31C-s tranzisztorra, hogy mindez ritmusra (stereo) villogjon. Javaslatokat várok
Előre is köszi.
"100db 3mm LED sorbakötve", "egy PC táp", "ritmusra villogjon".
Ebből a három feltételből kettőt lehet választani. ![]() Sorbakötni csak annyi LEDet érdemes, amennyinek a nyitófeszültsége nem haladja meg az áramforrás feszültségét. A LEDek színét elárulnád?
Sziasztok!
Segítségeteket szeretném kérni a következőben! Én az autóban szeretnék egy olyan ledsort csinálni(max 8-10 led X2)ami a fejegségről kapja a feszültséget(Csak1 csatornán) és annak függvényében villogjon amilyen a hangerő!Itt nem arra gondolok hogy egyesével hanem egybe villogjanak hol halványan hol erősebben!(hangerő függvénye) A ledek viztiszta 5mm-es kék led.A fejegység teljesítménye 4X40W.Hogy építsem meg?Miket használjak(ellenállás,stb...?)Soros vagy párhuzamos kötést használjak?Ha van valakinek ilyen rajza azt nagyon szívesen fogadnám ha megosztaná velem!Azt nem tudom hogy a fejegység hány V-ot ad le! Segítségeteket előre is köszönöm!
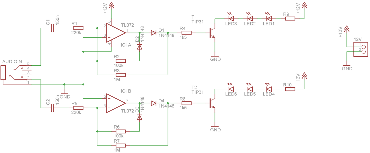
Szia! Két áramkört találtam ami megfelelne neked.
Tranzisztoros:_Link_ ( A tranzisztoros nyákterve:_Link_ ), IC-s:_Link_. Bár az IC-s változat sztereó, de biztos lesz ötleted a két csatorna kihasználására. Ha elég egy oldal, akkor természetesen csak az egyik felét kell megépíteni a megfelelő IC-vel ( TL071 ) . A LED-eket vezérlő tranzisztorokat a várható legnagyobb teljesítményhez kell majd méretezni! A kék LED-ek nyitófeszültsége típustól függően, 2.4V - 3.7V között van:_Link_. A soros ellenállás kiszámításához: Link most vegyünk egy közép értéket. Ez legyen a példában 3.2Volt. Így egy LED-sorba 3db LED-et érdemes sorba kötni. Egyenlőre legyen a LED-ek nyitóárama (MAX) 20mA. Így a soros ellenállás értéke 120 ohm, 0.048 Watt ( 0.1W-0.25W -os tökéletesen megfelel ). Az így:_Link_ elkészített LED-sorokat csak párhuzamosan kell kötni. Igazán nem nehéz. Ha lehet először a LED áramkörét készítsd el! Könnyebb lesz a vezérlő áramkört a tényleges teljesítményhez igazítani. " max 8-10 led X2 " LED. Vagyis 3 LED-el és 20mA-val számolva 6-7 LED-füzér lesz párhuzamosan kapcsolva. A várható fogyasztás ~140mA. A BC327 tranzisztorok ( a TIP31 helyett is ) elbírják ezt a teljesítményt. Igaz itt még figyelembe kell venni azt is, hogy nem kapcsoló üzemben dolgoznak a tranzisztorok! A hozzászólás módosítva: Feb 21, 2014
Hello! Az IC-hez azért ezt is olvassátok hozzá.. üdv!
|
Bejelentkezés
Hirdetés |




üdv!







