Fórum témák
» Több friss téma |
- Ez a felület kizárólag, az elektronikában kezdők kérdéseinek van fenntartva és nem elfelejtve, hogy hobbielektronika a fórumunk!
- Ami tehát azt jelenti, hogy a nagymama bevásárlását nem itt beszéljük meg, ill. ez nem üzenőfal! - Kerülendő az olyan kérdés, amit egy másik meglévő (több mint 17000 van), témában kellene kitárgyalni! - És végül büntetés terhe mellett kerülendő az MSN és egyéb szleng, a magyar helyesírás mellőzése, beleértve a mondateleji nagybetűket is!
Köszönöm mindkettőtöknek! Valamelyikőtök el is tudja magyarázni a kapcsoló működősét? Nem igazán értem. Mindig két, vagy háromlábúval dolgoztam ezelőtt.
Ugyanaz, mint a háromlábú, csak meg van duplázva, egyszerre működik a kettő.
A hozzászólás módosítva: Dec 27, 2013
Ez tulajdonképpen két kapcsoló egyben. Ugyanaz mint a háromlábúból kettő egymás mellé téve, és a karjaik egybekötve.
Szerk.:nedudgi megelőztél... A hozzászólás módosítva: Dec 27, 2013
Segítsetek kezdő vagyok ès szeretnék minél többet megtudni az elektronikárol (tranzisztorok,kondenzátorok,kapcsolási rajzok,nyàkok stb.) Előre is köszönöm.
Nem tudom mennyire kezdő kérdés de nem tudom hova írjam és elég egyszerű a probléma, tehát:
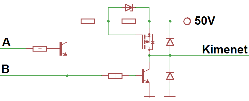
Szükségem van egy kis áramköröcskére aminek két bemenete és egy kimenete van. A két bemenetére egy TTL IC két kimenete ad L-H szintet. Az áramkör kap továbbá 50V-ot de ez nem tekintendő végülis bemenetnek. Na a lényeg hogy ha az egyik bemenete H szintű akkor a kimenetén adja ki az 50V-ot, ha a másik bemenete H szintű akkor pedig földet. Ha mindkét bemenete L szintű akkor pedig magas impedanciásan lebegjen a levegőben a kimenet. Az hogy mindkét bemenete H szintű elméletileg nem fordulhat elő, de a gyakorlatban jó lenne ezt hardveresen kivédeni. A kimenetére induktív terhelés jön (relé) ezért védődiódák kellenek a kimenetre és néhány száz mA-ral terhelhetőnek is kell lennie a kimenetnek. További kritérium hogy az áramkörnek a lehető legolcsóbbnak és legegyszerűbbnek kell lennie, ezért például a relék nem jöhetnek szóba. Pár tranzisztorból és ellenállásból, diódából kellene összetákolni. Nos én kitaláltam erre egy kis áramkört (mellékeltem a rajzát) amit megépítettem és működik is persze, csak van vele egy kis probléma; ha működés közben hozzáérek az alkatrészekhez a nyákon akkor a tranyók (amik az 50V-ot és a GND-t kapcsolják) elfüstölnek. És az egyik sajnos rántja magával rögtön a másikat. Gondolom az ujjamról odakerülő zajtól kinyit egy pillanatra a másik tranyó is és így a nagy áramtól elszállnak. De legutóbb már a zener is tönkre ment, nem értem hogy... Persze ha nem érek hozzá a nyákhoz működés közben akkor megy rendesen és nem száll el semmi, de rendkívül örülnék neki ha megbízhatóbban, zavarokra érzéketlenebbül működne az áramkör. Van ötletetek?
3 db nagyobb értékű ellenállás hiányzik a rajzodról: a B-E -ek közé és a G-S közé.
A G-S közt van ellenállás. A két bipolárisnak a bázis-emitterei közé pedig szerintem nem kell hiszen a TTL IC kimenetei stabilan húzzák alacsony és magas szintekre.
Szia! Hirtelenjében ez jutott eszembe.
Azt szeretném megkérdezni hogy a dugdosós próbapanel az hány ampert visel el? Összeraktam egy kapcsolást és hát olyan 5 ampert el kellene viselnie azt bírhatja? Vagy próba szerencse?
Sziasztok!
mennyire fontos hogy ólmot tartalmazó forrasztóónnal való forrasztásnál jól szellőző helyiségben legyek? Én úgy hallottam, hogy forrasztásnál csak a gyanta gőzölög, de nem akarom az egészségemet kockáztatni. Mivel kis lakásban vagyok, két lehetőségem van: vagy a hálószobámban forrasztok, vagy kiviszek egy asztalt az erkélyre, ahol van hely, de néha jobban fúj a szél a kelleténél (de nem ázik be soha). Ti mit tennétek?
Szia!
Ha nem iparszerűen űzöd a forrasztást, akkor nem kell intézkedéseket tenned. A hozzászólás módosítva: Dec 28, 2013
Sziasztok!
Kiszeretném cserélni a műszerfalban lévő 12V-os 1,2W-os rizsszemizzókat ledekre, mert van itthon egy zacskó erős fényű kék, de inkább hideg fehér színű 5mm-es ledem. Ha jól számoltam az előtét ellenállás 330Ohm-osnak kell, hogy legyen? A LED-ről sajnos több infom nincs.
Szia!
Próbáld ki! Ha a fényerővel elégedett vagy és a LED-ek sem melegednek a sütős állapotig, akkor jó lesz az ellenállás.
Köszönöm. Próba már megvolt kérdés előtt és nem melegszik. A kezdők bizonytalansága végett inkább kérdeztem, mint hülyeséget csináltam
Sziasztok!
Arról érdeklődnék, hogy a mikrótrafók mennyire bírják a terhelést. Arra kellene, hogy szeretnék a MÁV-tól venni pár db. vasúti fűtőtestet 50 éves kocsikból bontottat. 1500V 500W-osak. Erre kellene a mikró trafó. Azok olyan 3kV-ot adnak, de én szintén mikróból bányászott diódával egyutasan egyenirányítanám, így az átlagérték 1500V körüli lesz. Egy trafóra egy fűtőtest kerülne. Ha a trafó olyan 1200W-os akkor az bírni fogja az 500, vagy 1000W állandó üzemet?
Egy 50 éves, 1500 V-os fűtőtest? Én a közelébe se mennék. Az igaz, hogy egyenirányítás után 1500 V körül lesz az "átlag", de a csúcsérték, a 3000 V megmarad, csak minden második impulzusban.
Nem ismerem a mikrótrafókat, de ha a 3000 V nem is a csúcs, hanem effektív, akkor a csúcsértéke valahol 4200 V környékén van. Ha nincs erre az értékre felkészítve a fűtőtest, akkor szikratest lesz belőle(d).
Most nincs róla képem de a MÁV mai napig is meghatározó fűtőteste a régebbi kocsikon, meg mozdonyokon. Jól szigeteltek, és míg vonattal jártam Magyarországon iskolába, mindig rádőlve melegedtem hideg reggeleken.
1500V 50Hz-ről mennek. Persze ha kettőt kötök sorba kötök, arra már nyugodtan mehet a 3000V. A trafó bírná az 1kW-os terhelést? A műhelybe lenne a cucc.
Sziasztok!
Remelem, hogy jo helyre irok. Erdeklodni szeretnek, hogy milyen konyvet ajanlanatok egy olyannak akit erdekelne az elektronika rejtelmei, de teljesen kezdo, es meg soha nem foglalkozott az elektronikaval melyebben? Viszont szeretne megtanulni. Szeretne epiteni,javitani stb. Elore is koszonom. Esetleg egy uj temat kellett volna nyitnom, vagy elfer itt is?
Szia, új témát semmi képen. Ezt ajánlom, van itt két könyv, és minden ami alap.
Ha valami nem világos, itt is kérdezhetsz. Ezeket a cikkeket is nézd át, jó alapnak.(Nem az LCD-s és a versenykiírásra gondolok.) Ajánlom még a Rádióamatőrök barkácskönyve című művet, minden ami alap benne van. Kicsit régi az összes könyv, de nincs újabb. Az elektronika alapjai pedig nem változtak.
Nem tudom, lehet, hogy bírná a mikrótrafó. Én a helyedben, ha már mindenáron árammal akarsz fűteni, ami nagyon nem olcsó, vennék olajradiátort. Árban kb. ott vagy, mint a MÁV-os fűtőtesttel és szerelvényeivel, cserébe instant, nem kell barkácsolni, 3000 V-ra szigetelni a kábeleket és gondoskodni a fűtőtest pormentességéről.
Sziasztok!
Nagyon kezdő vagyok a témában ezért kérdezek ilyet: van pár ledem ellenállások töltőből bontott tranzisztorok elkok 2200 µF ig. Ebből mit tudnék készíteni?
Mit szeretnél?
DE villogtatni tudod a ledeket....
Nem az a cél, hogy állandóan villannyal fűtsek. Nagy rajongója vagyok a MÁV-os Ganz gépeknek, és jól mutatna ez a tipikus "vonatradiátor".
Ha máshogy nem, akkor kicserélem majd bennük a fűtőtestet 220V-osra.
Szia,
Nagyon szepen koszonom.
Szia, így:
Bővebben: Link A kondenzátor értéke határozza meg a villogás sebességét. Minél nagyobb annál lassabban villog. A hozzászólás módosítva: Dec 29, 2013
Sziasztok. Egy egyszerű kapcsolás kellene.
Mikor töltéskor kialszik a piros led, sípszó kellene. 10 volt dc a tápfesz erre kellene méretezni. Úgy gondolom egy tranyót behúzva tart a led, ami testre húzza az alaplapból kigányolt piezót. Amikor a led kialszik ( mert az akku fel van töltve) a piezó megszólal. Vagy ennek váltóáram kell hogy nyivákoljon s ez bonyolítja a helyzetet? A hozzászólás módosítva: Dec 30, 2013
Hi Mesterek!
Egy olyan kérdésem lenne hogy ha végfok bemenetén azaz a TDA7294-él van egy bemeneti 1uf folia kondi akkor az élőfok kimenetére már nem szükséges a csatoló kondi, ugye?
De ennél is egyszerűbb egy LM3909-es 8 lábú IC-vel. Csak egy időalap elko és tápfeszültség kell hozzá és villog is
|
Bejelentkezés
Hirdetés |












