Fórum témák
» Több friss téma |
Ez már számomra ismeretlen helyzet, arra nem gondoltam volna, hogy az első rádió hajtja meg a végfokot... Én általános helyzetre gondoltam. Egyébként egy műveleti erősítő 100mA-t tud kiadni magából kb. A megoldáshoz kellene legalább egy kapcsolási rajz, hogy egyértelmű választ lehessen adni.
Volt egy kérdés amiben fix pontok a 12V-s tápefeszültség, a SAL erősítő, a 100w közeli kimenő teljesítmény illetve a "nagy hangerő, hangos" lettek definiálva. Ezen elemek közé szükséges egy jel illesztő szerény véleményem szerint.
Ha 3 fő részre bontunk egy végfokozatot az alábbiak szerint: 1, bemeneti fokozat (fogadja a műsprforrás jelét, impedancia illeszti) 2, Jelszint erősítő, végfokozat meghajtó 3, Végfokozat A példánkban a 1 és 3 részek megvannak (1== számítógép hagkártya, 3== SAL végfok) a kettő közötti rétegre kell javaslatot tenni. Biztos lehetne erre műveleti erősítő alkalmazásával is megoldást találni, kérdés megéri-e a többlet munkát ? Jobb lesz mint egy cél áramkör ? Kellő műszaki háttér nélkül szerintem nem....
Nem cívódás képpen, jobbára olyan audio opamp-t találkoztam ahol a kimenet áram terhelése max 20mA pl tl-072, Ne 5532, NJM2068.
Biztos vannak 100mA terhelésűek is, de úgy vélem nem ezek vannak többségben. Ha tévednék kérlek mutass példákat nekünk...
Sziasztok!
Vásároltam egy laptopot. A hangkártya minősége nem az igazi. Szeretnék építeni egy hangzásjavítót, amit a laptop és a hifi közé kapcsolnék. Van valamilyen egyszeű kapcsolás erre a célra?
Mit értesz az alatt, hogy "nem az igazi"? Konkrétabban mi a probléma?
Még az alap Media Playerben is van EQ állítási lehetőség, ha ilyen jellegű a problémád.
Creative hangkártyám volt a PC-ben, a laptop előtt.
Hát a magassal sem vagyok kibékülve, a mélyből hiányzik a dinamika... Finoman szólva eléggé rosszul szól, hiába ügyeskedem az EQ-val.
Egy átlagos laptop AC '97 -es, vagy hasonló kategóriájú hangját nem lehet összehasonlítani egy Creative hangkártyával.
A laptopoknál sajnos ezen (is) spórolnak. Azok a jobbak, amiknél a gyártó Line Out kimenetet is tesz a gépre, de az már drágább kategória. Ha eq -val nem tudod kikorrigálni, akkor külső eszközzel sem fogod tudni. A dinamikát meg főleg nem. Nincs esetleg valami plusz effekt, vagy külön hangzás/hanghatás beállítva a hangkártya beállításainál? Ha nincs, és alapból ilyen, akkor sajnos ez van... Akkor inkább gondolkodj egy külsős, USB -s hangkártyán. Azok között vannak akár stúdiózásra is alkalmasak. A hozzászólás módosítva: Jan 11, 2014
Ha már a műsorforrás sem ad számodra megfelelő minőséget, hogyan várhatnád el egy elektronikai áramkörtől, hogy jó irányban megváltoztassa?
Ahhoz a műsorforrást kellene lecserélned alapból.
Esetleg egy "hardveres" hangszínszabályzó segíthet a dolgon?
![]() Lehet marad az usb-s kártya...
Ez olyan, mint az antennaerősítő. Ha nincs megfelelő jeled, azt nem tudod erősíteni. Az antennások tudják, hogy a legjobb erősítő a jó antenna. Magyarán ami nincs, azt nem tudod erősíteni. Ez így van itt is.
Ez egy Sound Blaster, de nem egy high-end cucc, csodákat nem tud. Talán jobb, mint az alaplapi hang:
Link Ha meg vájtfülűbb vagy, akkor mélyen zsebbe kell majd nyúlnod...
Sziasztok!
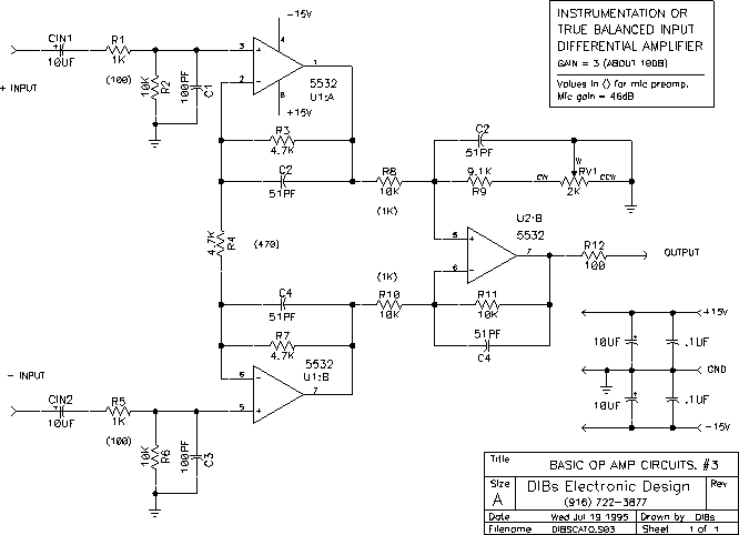
Épülő végfokomhoz szeretnék előerősítőt készíteni. A terv az, hogy Combo aljzatokba lehessen csatlakozni, tehát szimmetrikus bemenetet (XLR) is tudjon a gép, de ne kergüljön meg, ha esetleg asszimetrikust (JACK) kötök be. Kétféle kapcsolást néztem ki magamnak gugliból, meg más topikokból. Szeretném a véleményeteket kérni, melyiket építsem meg? Az első kapcsolás nekem szimpatikusabb, mert ahogy nézem, ott csak a bemeneti szűrők után kezd erősíteni, nem viszi bele a zajt. Viszont 51 pF-os kondiról még nem hallottam. Ide melyik lenne jobb? 47 vagy 56 pF? Előre is köszi a segítséget!
Szia!
Van 51pF-os kondenzátor és ha jót akarsz, akkor a kis hőfogfüggésű csillám (mica) kondenzátorokat használod.
Hello!
Attól függ, milyen célra kell az előfok. Midkét kapcsolás mikrofon-előerősítő, de a második kapcsolás a kis bemenő impedanciájával és a diszkrét elemekből felépített differenciál fokozattal (meg kis zajú tranzisztorokkal) kisebb zajú lesz, mint az előző. Az első bemenetén egy aluláteresztő szűrő van, de annak hatását nemigen fogod füllel hallani, mert az a célja, hogy a hallható frekvenciatartományon felül kevesebb jelet engedjen be. (rádiózaj, stb...) É a másodikhoz hasonló kapcsolást használok évek óta hangfelvételekhez, zajra válogatott tranzisztorokkal. Olyan magas a felső határfrekvenciája az előfoknak, hogy ebbe az áramkörbe is kellett ilyen aluláteresztő rc tagot tennem a bemenetre. Anélkül némelyik mikrofonkábellel időnként, késő este, jó terjedési viszonyok mellett nagyon halkan hallatszott mindenféle közép/rövidhullámú rádóadó, főleg a Kossuth... A hozzászólás módosítva: Jan 14, 2014
Köszi a válaszokat!
Idézet: „Az első bemenetén egy aluláteresztő szűrő van, de annak hatását nemigen fogod füllel hallani, mert az a célja, hogy a hallható frekvenciatartományon felül kevesebb jelet engedjen be. (rádiózaj, stb...)” Pontosan ez a cél, hogy a magas és alacsony frekvenciás hangok ne jussanak bele a hangfalamba. A másik dolog, hogy van egy alul és felüláteresztő szűrő a végfok bemenetén is, gondolom akkor az előfokra szükségtelen még egyszer alkalmazni, nem? Tehát: ha én megépítem a második kapcsolást, és az így kapott előfokot kötöm erre a végfokra, akkor elvileg a bemenő hangfrekvencia szűrve is lesz, és szimm/asszim jel esetén is olyan jelet kapok, amit a végfok már szeretni fog. Szóljatok, ha nem helytálló a gondolatmenetem!
Annak a bemeneti RC tagnak sávkorlátozás a lényege. Ha nincs ott, akkor akár több MHz -es jelek is bejuthatnak az előerősítőbe, az meg vígan erősíti még azt is (legalábbis a bemenő diff. fokozat).
A mikrofon kábel rövidhullámon már jó nagy antennaként viselkedik. Ha nincs megfogva ez a jel az előerősítő bemenetén, akkor felesleges kivezérlést okoz, a bemeneti differenciál erősítő fokozat tranzisztorain pedig demodulálódik is. Én is így jártam, a bemeneti RC -tag használata óta viszont ez megszűnt, már nincs estébe nyúló hangfelvételeknél a mikrofoncsend helyett nagyon halk Kossuth rádió... A hozzászólás módosítva: Jan 14, 2014
Isten óvjon a Kossuth rádiótól!
![]() Szóval azt mondod, hogy a végfoknál lévő RC szűrőt inkább az előfok elé tegyem, igaz? Vagy legyen mindkettő előtt?
Meg a másik, amit akartam kérdezni: mindkét bemenetnél van 1-1 3k3-as ellenállás. Akkor ehhez kell majd méretezni az RC szűrőt? Ez legyen az utolsó tag benne?
Inkább legyen mind a kettő előtt RC -tag szerintem.
A végfokot jól le is kellesz árnyékolni, nehogy rászórjon az előfokra. A 3,3 KOhm -ok azért vannak ott, mert a mikrofonokat illesztik impedanciában, azt is figyelembe kell majd venni a szűrőnél. Nincs itthon az előerősítőm, fejből meg már nem tudom, milyen értékeket tettem oda a bemenethez, jó régen készült. A bemeneti aljzatnál a GND pont, és a sasszé közé egy kerámia 100nF is elég sokat számít, akár az is lehet, hogy nem is kellesz a bemeneti RC tag, de inkább legyen.
Na most akkor vetődtek fel még kérdések.
Szóval a 3k3-as ellenálláshoz milyen képletet kell használni, amikor szűrőt akarok meghatározni? Lineáris vagy logaritmikus potit éri meg használni? A C1-es kondinál az ott tizedes vessző lehet vagy az ott 1000 uF? ![]() Előre is köszi, meg az eddigi segítséget is. Sokat tudtam haladni, elég gyorsan!
Jó kérdések.
![]() Már vagy 10 éve építettem meg, nem emlékszem sok részletre. Én logaritmikus potit használtam (homályos emlékeim szerint), de az a végén szabályoz sokat, hirtelen. A közepéig nem sokat változik az erősítés, onnan meg megindul, a végén pedig durván nő, kis mozdításra is. Talán a fordított logaritmikus karakterisztikájú lenne a jobb, de ha nem nagyon sürgős, hétvégén (leghamarabb szombaton) megnézem neked, hogy az enyémben pontosan milyen van és hogy van bekötve. Addig sajnos nem jutok a közelébe... Az bizony 1000 uF, jól láttad. Én 2 db 2200µF ot tettem sorba, a szokásos módon, egymáshoz azonos polaritással összekötve, így unipoláris kondi a végeredmény. Bemeneti szűrő: a 3,3 KOhm után sorban egy 470 Ohm és utána GND -re egy 220 -330 pF -os kerámia kondi, mindkét bemenetre. Ha nem lesz inverz log. poti, szerintem inkább legyen lineáris, de inkább majd megnézem hétvégén. A hozzászólás módosítva: Jan 14, 2014
Majd még egyszer írd le légyszi a bemeneti szűrőt, mert így nem világos. Vagy ha egy skiccet feltöltesz, akkor nagyon boldog lennék.
Azt hozzá tenném, hogy nekem nem mikrofonhoz kell majd, hanem bármilyen keverő, vagy XLR-el rendelkező eszköz kimenetét kötném ebbe.A másik, hogy ha ez az egész meglesz, akkor a szimmetrikus jelet már fogom tudni illeszteni. Tehát ha XLR-t, vagy Stereo Jacket kötök majd a Combo aljzatomba, akkor mükszik. Viszont mi van akkor, ha Mono Jack megy majd bele? Az sem fog ennél gondot okozni?
Ez mikrofonhoz való, pár mV -os jelek erősítésére. Ha nagyobb jelszintű műsorforrást kötsz rá, túlvezérled.
A Gain potméterrel nem lehet teljesen, nullára leszabályozni az erősítést és magának az IC -s fokozatnak is van kb. 5 -szörös erősítése, ami állandó. Potmétertől, jelszinttől függetlenül. Ez egy nagyon jó kapcsolás, de nem biztos, hogy a te céljaidnak pont ez fog megfelelni. Ha mindenképpen ezt a kapcsolást szeretnéd megépíteni, akkor nagyobb jelszintek esetére be kell tenni elé egy kapcsolható osztót. Keverőkben is szoktak ilyet alkalmazni, bár ez nem a legjobb megoldás... Berajzoltam azt is, ha nyitott a kapcsoló, akkor -10dB az osztás a bemeneten. Ha mono Jack kerül bele, akkor aszimmetrikus módban megy majd, mert csak az egyik bemenete kap vezérlést. Használható így is.
Köszi szépen a segítséget!
Sikerült megalkotni a nyáktervet ezek alapján. A bemeneti szűrőt Tinában kísérleteztem ki, nem lett rossz az átvitele. De tettem még beele két stopper kondit, hogy azért offset jelet ne kapjon az erősítő. ![]() Bemenetnek 51V-om lesz, amiből Zenerrel csinálok 18V-ot, tudtommal annyi kell majd a TL071-nek. Aztán még pár zavarszűrő kondi, ahogy a kapcsolás is írta. A potira még várok, aztán meglátjuk. Bár én azt sejtem, hogy logaritmikus fog kelleni, elvégre a fülünk is az, nem? ![]() Még annyi lenne, hogy vajon milyen tűrésű ellenállások fognak kelleni? Elég az 5%-os?
A diff. erősítőhöz inkább 1% -osakat tegyél és ha lehet, válogasd a tranzisztorokat.
Az emberi fülnek logaritmikus a karakterisztikája, de itt, ebben a kapcsolásban a poti bal oldali állásában lesz maximum ellenállásérték, a jobb oldaliban meg nulla, ott kell finoman szabályoznia. Az meg a fordított log karakterisztikának felel meg.
A rajz jó, de ne használd a világért sem! A végerősítő R5 ellenállását csökkentsd a kívánt értékre! Annak a helyén is kísérletezhetsz trimmerrel. 330-680 ohm között várható a megoldás
|
Bejelentkezés
Hirdetés |









Azt hozzá tenném, hogy nekem nem mikrofonhoz kell majd, hanem bármilyen keverő, vagy XLR-el rendelkező eszköz kimenetét kötném ebbe.









