Fórum témák
» Több friss téma |
Fórum » TV hiba, mi a megoldás?
Az a hat potméter a három képcső segédrács és fókuszfeszültségét állító blokk.A vastagabb a fókuszfeszültség,a vékonyabb a segédrács.A feszültségeket előbb leírtam.Egy pár fotót tegyél már ide fel,kérlek!
István
A táp és a függőleges végfok környékén erősen ajánlott a kondi csere. Ez a típus már gyárilag silány kondikat kapott, ismerem. Azóta meg már el is telhetett néhány év. Vestel 11AK56 sasszé . Üdv.
A hozzászólás módosítva: Jan 6, 2014
Sziasztok! Van egy Orion T2120 MTX-Silver tipusú tv. A hiba az vele,hogy a képe eltorzult. Szét szereltem az alap panelt átvizsgáltam, forrasztási hibát nem találtam. Egyszer már javították akkor a TDA 1771 függ. ict cserélték benne. Ezt át forrasztottam ügyelve, hogy zárlatot ne okozzak. Össze szerelés után nincs most már semmilyen kép. A hang az maradt de az is elég silány. A képcső panelen (KG, KR, KB) 3,16V van amit elég alacsonynak vélek. Mi lehet a hiba? Merre keresgéljek? Válaszokat előre is köszönöm.
Nem csúszott ki valamelyik vezeték,csatlakozó? Biztos nem csináltál zárlatot sehol?
Nem nem csúszott szét semmi már többször ellenőriztem.
A képcső igényel egy fűtést(6,3V váltó),segédrácsfeszt (300-600V),katódfeszültségeket(100-130V)minél kisebb annál fényesebb az adott szín,fókuszfeszt(2-3kV).Ezzel a 3V körüli feszültséggel virítania kellene fehéren az ernyőnek.
Bocsi a tudatlanságomért, de be jelölnéd a képeken, hogy hol milyen feszültségnek kell lenni? Köszönöm.
csáó. 38 cm TV SUPERIOR Model v1s37060 A hiba jelenség hogy félig volt kép a tv -ben.Kezdetben kis időmulva helyre állt a kép de már napról-napra rosszabb lett.szétt szereltem átnéztem a kondikat (nem találtam rossz kondit)--összerektam,de már nemis müködik erős fehérfénytad utána kikapcsol.....Valaki rajzot esetleg?
Sajna képeket most nem tudok csinálni mert szilveszterkor leejtették a fényképezőmet és az optikája tönkre ment! Esetleg van rajzom a tv-röl be tudom jelölni hogy melyik az az alkatrész ami " világit"
Sziasztok!
Lenne egy kis problémánk. Van egy Vestel 11ak30-as tévénk.Most cseréltünk sortranzisztort és a hozzá tartozó alkatrészeket.A kép megjött viszont a két oldal öszébbcsúszott. A válaszokat előre is köszi.
Ezeknek a feszültségeknek kell meglenni a sorkimenőn.Gyanítom , hogy nincs ott valami rendben.
Köszi a gyors választ neki álunk kimérni aztán irok.
Szia!
Annyit hozzátennék, hogy nem a trafó lábain mérj egyenfeszültséget, hanem a rájuk kötött egyenirányítás után.
Benne van a borosüveg a tévédbe.Egyébként a mérések eredménye ?
Az eredmények: Collector:110V, b+:110V, 6-os láb:14,7V, B+videó:110V, Infó:4,5V, 12-es láb:26V helyett 23
Sziasztok, van egy Thomson 20mf15cl tv nálam az a baja, hogy nem lehet a hangot felhuzni teljesen csak kb vagy 5-10% utána negál. Gondolom a proci a hibás de szivesen meg hallgatnám a ti véleményeteket is.
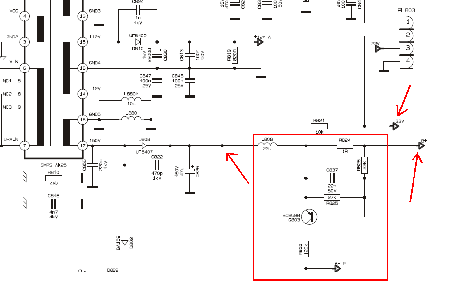
A 110 volt helyén 150 nek kell lenni , és 9 es lábon 200 voltnak hellyel közzel a B+ videó nál is .A 12 es láb nagyjából lehet még jó is de a többi kevés.Főleg amiket írtam.És itt már be jön a táp hiba , mert a 150 volt onnan jön.A rajzon a lehetséges hiba forrásokat bejelöltem .
Különösen az R824 1ohm a kritikus alkatrész , ha annak elmegy az értéke , és nagyobb lesz , akkor az már gond. A hozzászólás módosítva: Jan 7, 2014
Szia!
Vedd ki hotel módból és utána feltekerheted a hangerőt.
Az 1 ohm-os kiforrasztva 1,67 ohm .Cseréljük vagy maradhat?
Egyértelmű csere , de nem árt ezek után mindent kimérni ott.És a feszültségek is rendben legyenek.
A hozzászólás módosítva: Jan 7, 2014
Ezen az ellenálláson kívül csak egy kondi van és az is smd
.
Szia. Sajnos nem értem mi az a hotel mód.
Elmagyaráznád?
Üdv! Biztos hogy jó helyen mérsz? a táptrafón a dióda után tényleg 150V kellene lenni, ez a D808 katódja.
A hozzászólás módosítva: Jan 7, 2014
Hotelmód röviden: mikor korlátozzák a TV képességeit. Az oldal megtalálod majd a megoldást. Üdv!
Üdv!
Dióda pozitívján mértünk 112,8V-ot.a kép ugyan olyan az 1 ohm-os ellenállás ki lett cserélve , a kép semmit nem változott. |
Bejelentkezés
Hirdetés |











