Fórum témák
» Több friss téma |
Mielőtt kérdezel, a következő két dolgot ellenőrizd!
I. A helyes tápfeszültségek megléte.
II. A kimeneten van-e egyenfeszültség.
Élesztés.
Üdv!
Nekem van a Videoton rádiós erősítő végfok moduljához nyákterv,beültetés kapcsolási rajz. Ha kell,szívesen felteszem neked.
Fel teszem,hátha meg gondolod magad,és csináltatsz nyákot hozzá.
Itt van minden ami kell hozzá.
Mérd meg kérlek a feszültséget C401 és C402 kondenzátorokon. Lehet, hogy kevés, vagy egyiken meg sem jelenik.
Pfffff! Biztosan Reloop TDA-s modulját tenném bele!
Megtettem. Mind a két említett alkatrésznél 33-34 V közt mérek. (Nagyon pontos értéket nem tudok mérni mert csak olyan multimétérem van ami 1000V ot mér DC-ben és nincs rajta tizedes érték. De megegyeznem a feszültségek a két kondenzátoron.)
A működés feltételei táp oldalról így biztosítottak. Öreg készülékről lévén szó a kapcsolók érintkezései már nem lehetnek a helyzet magaslatán. Ne fújd mindjárt tele WD-40-nel
kicsit járasd meg őket, hátha megszólal.
(Zuhanyzóval adok neki
)Viccet félre. Én is gondoltam erre, és kattogtattam becsülettel. ![]() Alkatrészt nem látok sérülve/füstölve. Nem mai darab az biztos, épp ezért szeretném megmenteni, már már lassan eszmei értéke lesz. Még megpróbálok vele bogarászni hátha elérek valamit. Ha meg nem akkor muszáj lesz ebbe a dobozba építeni valami kapcsolást.
Javasolnék méréseket, de a kézi műszered picit durva hozzá.
Tapogasd meg a hangerő szabályzó poti kivezetéseit, arra búgással kéne az erősítőnek reagálnia.
Megpróbáltam megtenni, de úgy vélem megoldódott a gondom. Ugyanis ráadtam a tápfeszt, és kijött a füst a graetz híd-ból. (és mint tudjuk füsttel működik)
Nem tudom mi lett a probléma mert nem zártam össze semmit semmivel, sőt meg sem mozdítottam semmit az azelőtti állapothoz képest. csak felkapcsoltam a trafó primerét. Úgyhogy valószínű kap majd egy úgy kapcsolást a doboz belseje. Bár nem tudom hgy a benne lévő potmétereket meg tudom e tartani. mert az jó lenne. a hangerő és balance gombokra gondolok.
Szívem szerint én is,de néha szoktak törekedni az eredeti állapot helyreállításához.
(de kinek a pap,kinek a papné.)
Szereztem egy bele való végfokot anno ami jó volt, de kijött rajta az egész tápfesz, kinyírta a teszthangszórómat is.
Végfokot,mindig először terhelés nélkül kell üzembe helyezni,a kimeneti DC-t ellenőrizni,és a nyugalmit is.És ha minden rendben,csak akkor szabad hangszórót kötni rá.
Sziasztok!
Szeretném a segítségeteket kérni, jó sokat olvastam a fórumot, kerestem is, de nem találtam megoldást. Egy erősítő építésén szorgoskodom, jelenleg egy sztereo végfokból Bővebben: Link és egy KD mester féle Monster 270W végfokból áll. Mind a két végfok külön-külön kifogástalanul működik. Most bedobozoltam őket, közös hűtőbordára tettem (szigetelve) és egy közös +-50V-os szimmetrikus tápegységre kötöttem. Azt szeretném megoldani, hogy a sztereo végfok két hangfalat hajtson meg, a 270W-os pedig egy mélyládát. Rákötöttem két bemeneti csatornát a sztereo végfokra, remekül szól. Aztán próbaképpen (aluláteresztő szűrő nélkül) rákötöttem a 270W-os végfok bemenetét az egyik bemeneti csatornára, ekkor történik a csoda: mindhárom hangszóróban halk búgás hallható a zene mellett. Gondolom földhurok vagy ilyesmi alakult ki. Ha bekötöm az aluláteresztő szűrőt és azon keresztül kötöm be a 270W-os végfokot, akkor is búg minden. Van valakinek ötlete, hogy hogyan tudnám megszüntetni? Köszi A hozzászólás módosítva: Jan 19, 2014
Szia! Elkalauzollak a témájába. Ez a link épp egy hasonló esetre mutat. Olvasd végig a történetet, és ha nem találtad meg benne a megoldást, akkor oda várjuk a fotóidat.
Szia! Rendben, köszönöm, elmélyülök az olvasásban!
Sziasztok!
Van egy technics sa-400 erősítőm és letört a hangszínszabályzó potmétere. Nem tudjátok hol lehet bele potit kapni?
Szia Nézd mivel készülgetek. Most forrasztottam be a végeket. Forrasztás előtt feszültség alá helyeztem 19.5 mA mértem, ezért úgy döntöttem hogy beforrasztom az MJL eket.
Üdv:Levente
Egy TDA2050-nél ugye +-25V a maximum tápellátás. Ha nincs szimmetrikus táp, akkor 25 vagy 50V a megengedett maximum?
Nos nem jön hogy elhidjem de elsőre beindult az erősítő. Az ereje brutális, zaj semmi, nagyon szépen megy. Viszont volna ott 2 trimer egyik a nyugalmi áram a másik a szimmetrizáció. Nos ezeket nem ártana mi hamarább beállítani. Mennyi kellene legyen a nyugalmi áram? Mit csináljak a szimmetrizációval? Hogyan állítsam be?
Üdv:Levente
Szia! Nem győzlek dicsérni
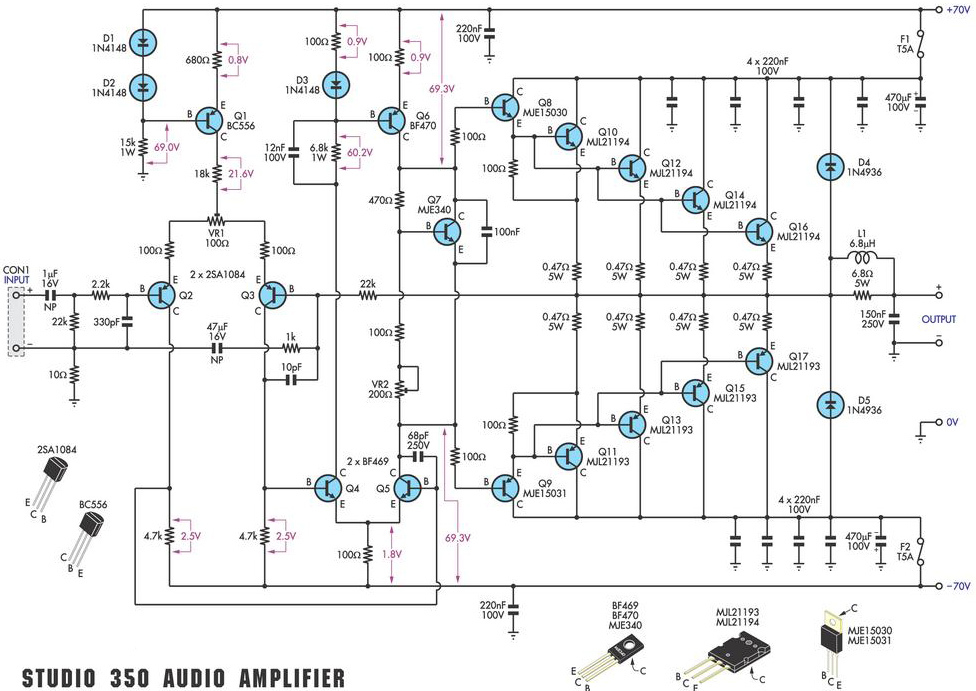
Mindkét állítást bemelegedett állapotban végezd el, jel nélkül. A 0,47 ohm ellenálláson eső feszültség legyen 3-7mV, több ellenálláson is végezd el a mérést! A kimeneti egyenfeszültséget állítsd a nullához minél közelebb, 50mV alatt már megfelel.
Mostanra így 2014-re azt hiszem sikerült véglegesen készre elkészíteni a hibridet.
Így utoljára a dupla áteresztőcsöves tápegység foglalt helyet, amely a stereo meghajtást illetve magát jelkondicionálót látja el. Ezek a Telefunken PL508-ak nagyon korrektül beváltak áteresztő cső gyanánt.., Brutál jó hangzású cső (vagy csak nagyon jól illeszkedik a rendszerbe).Pontos, kiemelkedően tiszta, hatalmas energiával és felbontással. Ami feltűnt még, hogy a hangzás egy kissé még "súlyosabb". Mély tartományban különösen pozitívum. Azt hiszem már nincs tovább.., Be kell véglegesen dobozolnom a project-et. Ui: Lassan megérkezik a TAD EZ81-is, arra azért még kíváncsi leszek.. A hozzászólás módosítva: Jan 19, 2014
Ez nagyon súlyosan néz ki! Leírásod alapján a hangja is hasonló lehet.... Minden elismerésem a Tied!
köszi
Szia!
Látom , gondolom az eredeti elképzeléstől messzi jársz . Az én példányom azóta is pihenőpályán van más egyéb oknál fogva , na de egyszer egészen biztos befejezem .
Hordozható aktív hangsugárzót építek, egy 12V-os akksiről üzemelne ennek az erősítőnek az egyik oldala. Mekkora biztosítékot iktassak be az erősítő és az akksi közé, inkább gyorsat vagy lomhát? A végfok 8 Ohm-mal lenne terhelve.
Itt a másik.... pazar a munka, mint mindig! (még ha nincs is kész teljesen) Gratulálok!
Szia figyelemmel követem ezt az erősítőt és csak gratulálni tudok.Én is tudok ilyet csinálni
,kb.20 év múlva.
Köszönöm
A kimeneti feszültséget a VR1 el kell állítani?
Sziasztok!
Belekezdtem egy Melody 400wattos erősítő építésébe.Egyenlőre a nyák megtervezése van folyamatban.Nem haladok valami gyorsan, de lényegtelen mert nem is akarok elsietni semmit.Olyanban szeretnék segítséget kérni, hogy a kapcsolás szerint ugye 4db mj15003, illetve 4 db mj15004 kellene bele. Viszont én nem TO3 tokozással szeretném megépíteni szívem szerint hanem mondjuk TO264-el. Mit ajánlanátok az eredetiek helyett így?
Szia,
Igen, pár fejlesztés azóta történt rajt. Régebben beszélgettük ügye, hogy más lesz az anódtáp. Tulajdonképpen az erősítő "félvezetős hangzású" jellegét a csöves egyenirányítású áteresztőcsöves anódtáp vette ki úgymond. Ez rengeteg munkámba tellett. A kimeneti fokozat maradt ugyan az. A meghajtás is. Kapott még egy teljes átfogó és helyi visszacsatolásokkal rendelkező signal korrekciós áramkört. (A bemenet és a csöves meghajtás közé) Ha ismét szeretnéd folytatni a project-et akkor tulajdonképpen ezekkel a kis extrákkal együtt bátran megtudod tenni, hisz a félvezetős anódtáp raszter mérete teljesen megfelel a csövesnek. |
Bejelentkezés
Hirdetés |






kicsit járasd meg őket, hátha megszólal.








,kb.20 év múlva.
A kimeneti feszültséget a VR1 el kell állítani? 




