Fórum témák

» Több friss téma
Fórum » EEPROM programozó kérdések
Lapozás: OK   9 / 26
(#) bbb válasza bbb hozzászólására (») Márc 10, 2013 /
 
Úgy döntöttem ideje jegelnem ezt a kérdést, különben kettétöröm a paneleket
Látszólag minden remek lehetne (az i2c-tiny-usb áramköröm is jól van beállítva, a feszültségek is rendben vannak, ...), de nem hajlandó normálisan társalogni velem az eeprom.
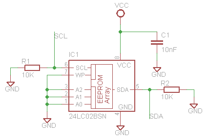
Mellékeltem a xeroxos tonerek chipjének rajzait, én ezzel a kettővel találkoztam (igen, én rajzoltam őket át eagle-lel, hogy értelmes rajz legyen), mindkettőnél valóban a 0x50-es cím van kijelölve a lábakkal.

Ami érdekes, hogy mindkettőnél a kommunikációs vonalak le vannak húzva GND-re. Ha kiforrasztom a panelről az ellenállásokat (és így az USB-s áramköröm VCC-re felhúzó ellenállásai maradnak csak ott), akkor a kiolvasás sikerül, de a beírás nem.

Persze a cél az lenne, hogy ne kelljen az irogatáshoz se forrasztgatni, így nem tudom miért nem stimmel a dolog. A vicc, hogy a honlapon, ahonnan az egészet megalkottam, azt írják simán működnie kell, amint az ember megépíti ezt az áramkört...
(#) Hp41C válasza bbb hozzászólására (») Márc 10, 2013 /
 
Ha az SDA és SCL vanalakat 2k ellenállással húzod fel, akkor 4.1V -os magas szint is elérhető.
(#) bbb válasza Hp41C hozzászólására (») Márc 10, 2013 /
 
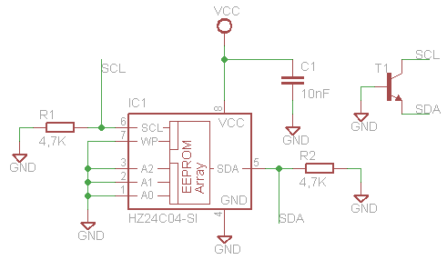
Köszi a segítséged! Kicseréltem a felhúzóellenállataim 10k-ról 2k2-re (ez volt hirtelen kéznél 0603-as méretben ), s sikerült az olvasás. Persze az írás továbbra sem... Viszont éltem a gyanúperrel, hátha sikerült teljesen meggyilkolnom már az eepromot a próbálgatások közben, s igen, sikerült. Az egyik teljesen agyhalott lett, a másik már csak írni nem engedi magát. Tiszta szerencse, hogy van még itthon még pár kísérleti alanynak való, így ki tudtam próbálni egy harmadikon is.
Na ez a harmadik remekül olvasódott és íródott, így kijelenthetem, hogy sikerült átverekedni magam a segítségeddel ezen a problémán

Persze ennek megvalósítása közben azért volt pár akadály, amin át kellett vergődnöm, így ez az apró projekt is több tudást hagyott maga után, mint amire eredetileg számítottam (na meg további járulékos haszon, hogy építettem magamnak egy HVSP-s égetőt is miatta, s a VirtualBoxot is megerőszakoltam, hogy legyen benne LPT port).
(#) Kori27 hozzászólása Ápr 6, 2013 /
 
Sziasztok!
Megépítettem ennek a 24Cxx jdm-nek az alsó, módosított változatát, de az ICPROG No Acknowledge Received üzenetet dob vissza. Teszteltem két 24C16-tal, ugyanaz a hibaüzenet. Az IC kap tápot. Mi lehet a hiba? A segítséget előre is köszönöm.
Üdv!
Kori
(#) bbb válasza Kori27 hozzászólására (») Ápr 6, 2013 /
 
Szia!

Én is szenvedtem a felprogramozással (mint lejjebb olvashatod), a NACK akkor jön elő, amikor
- rossz címen próbálsz beszélgetni vele
- nem tudja rángatni az adatlábakat megfelelő jelszintekre
- rossz maga az eeprom
(#) Kori27 válasza bbb hozzászólására (») Ápr 6, 2013 /
 
Szia!
Köszi a segítséget, ma reggel ránéztem kipihent fejjel, hát nem felcseréltem a clockot és a datát? xD Raszterpanelos forrasztgatásnál könnyű elkeverni a dolgokat... Most rendesen működik, ír, olvas, és méretre sem nagy, másnak is csak ajánlani tudom Én még tettem rá egy SO8-DIP8 átalakítót, meg ráragasztottam egy fél csipeszt, amivel rá lehet szorítani az SMD-t a lapra. Azt is tökéletesen viszi, csak figyelni kell, hogy minden lába érintkezzen.
Üdv!
Kori
(#) bbb válasza Kori27 hozzászólására (») Ápr 6, 2013 /
 
Szia!

Hát igen, a kontakthibát kifelejtettem a felsorolásból Amúgy most, hogy megépítettem, én egyáltalán nem bánom, hogy egy USB-s I2C panelt készítettem el, s nem egy sima sorosportosat, mert így olyan gépeken is tudok vele játszani, amin nincs soros port
A terve fent van a honlapomon, ha más is kedvet kapna hozzá...
(#) Szpisti hozzászólása Jún 17, 2013 /
 
Egészen véletlenül nincs valakinek Ilyen programozója ?
Egyik ismerősömnek kellene egy E28F800B5B flash ROM-ot programozni 48 lábú TSOP tokban.
Állítólag ez a TL866 tudja írni/olvasni.
(#) user1914 válasza Szpisti hozzászólására (») Jún 20, 2013 /
 
Hi!
Lehet kérdezni?
Ez intel gyártmányú IC?
"E28F800B5-B"
A data 8 vagy 16 bites? Ha van hozzá átalakító foglalatod ami az inline sorba belemegy, megtudom írni valószínüleg.
Ez az IC van MICRON "MT28F800B5WG-B", és SHARP "LH28F800VE-B".
A programozó EMP21.
Üdv.
(#) eyess válasza user1914 hozzászólására (») Jún 20, 2013 /
 
Nos a MT28F008B5 8MB Flash memória , és a Micron Technology terméke.
A programozód nem tudom tud e 5v - ot mivel úgy tudom párhuzamos portról megy.Mert ezt az ic -t 5v on lehet programozni .
És a B utótag jelenti azt , hogy data 8 , ha T lenne az utótag , akkor lenne data 16 bit.
A hozzászólás módosítva: Jún 20, 2013
(#) user1914 válasza eyess hozzászólására (») Jún 20, 2013 /
 
Hi!
Ezekből az adatokból már egyértelmű, hogy a programozó tudja programozni az adott IC-t.
Üdv.
(#) eyess válasza user1914 hozzászólására (») Jún 20, 2013 /
 
Szívesen.

Üdv: eyess.
(#) user1914 válasza eyess hozzászólására (») Jún 20, 2013 /
 
Hi!
Az EMP21 programozó mindezt tudja.
Ha kell jelentkezz.
Üdv.
(#) eyess válasza user1914 hozzászólására (») Jún 20, 2013 /
 
Köszi szépen , de elvagyok látva hasonló dolgokkal.
(#) Szpisti válasza user1914 hozzászólására (») Jún 21, 2013 /
 
SZia !
Köszönöm a reagálást, priviben jelentkeztem !
(#) Buvarruha hozzászólása Szept 22, 2013 /
 
Üdv

Olyan kérdésem lenne, hogy egy MX25L1605-os flash-t mégis hogy kell összekötni egy willem programozóval. PIC-ek tudok vele programozni, de ennél egyszerűen nem világos, hogy is kellene bekötni az egészet, van valakinek tapasztalata ilyesmikkel?
(#) attika hozzászólása Okt 14, 2013 /
 
Sziasztok,lenne egy olyan kérdésem,hogy van egy ilyen eeprom-om aminek ki szeretném olvasni a tartalmát,és ebben szeretném a segítségeteket kérni,hogy mivel próbálkozzak.
Köszönöm.
(#) apeet hozzászólása Nov 25, 2013 /
 
sziasztok
a neten találtam ezt az egyszerű kapcsolást, müködhet ez rendesen egy 93lc46 eepromnál is?
Bővebben: 93c46 programozó

köszi
István
(#) soos csaba hozzászólása Nov 30, 2013 /
 
Sziasztok! Van egy Willem programozóm, ami eddig tökéletesen működöt, és most már nem akar valamiért működni! Indításkor a program ki jelez egy hiba üzenetet ami a képen is látszik, szerintetek mi lehet vele a gond?. Le cseréltem nem rég az operációs rendszert Windows 7-röl Windows 7-esre, egyszóval ugyan arra az operációs rendszerre. Most akartam vele fel programozni egy epromot (24C08-ast) de nem működik sajnos!. mikor meg adom neki hogy programozzon ki írja egy kis ablakba hogy privileged instriction, mi lehet ez?.
A hozzászólás módosítva: Nov 30, 2013
(#) eSDi válasza soos csaba hozzászólására (») Nov 30, 2013 /
 
Üdv!

Ahova feltelepítetted, oda nincs jogosultsága írnia a programnak és nem tudja kicsomagolni az IO.SYS fájlt. Két lehetőség van. Rendszergazdaként futtatod (jobb klikk->futtatás rendszergazdaként), vagy egy külön helyre telepíted a C meghajtón, mert a Program Files mappára, meg úgy egyébként bármilyen rendszermappára, sőt még a rendszermeghajtó gyökér könyvtárára is magasabb-rendszergazdai jogosultságok kellenek, ha módosítani akarsz bennük valamit.
A hozzászólás módosítva: Nov 30, 2013
(#) soos csaba válasza eSDi hozzászólására (») Nov 30, 2013 /
 
Szia! Igazad volt, így most már működik ha rendszergazdaként futtatom a programot!.
(#) istvan5555 hozzászólása Jan 1, 2014 /
 
Hi.

Hi,

Nincs véletlenül 1 db ilyen nyák valakinek?

http://tehnikservice.net/product/pcb-spi-flash-programmer-v2/

P.István
(#) palko0125 hozzászólása Jan 19, 2014 /
 
Sziasztok!
Azt szeretném kérdezni, hogy ez a kapcsolás működik e a pony proggal?
24Cxx-et szeretnék vele írni/olvasni.
Előre is köszönöm.
Üdv, Palkó.
(#) istvan5555 válasza palko0125 hozzászólására (») Jan 20, 2014 /
 
Hi,

Ez a Pony program egyik kapcsolása. Működik.

http://www.lancos.com/prog.html

István
(#) palko0125 válasza istvan5555 hozzászólására (») Jan 20, 2014 /
 
Ma kipróbálom, köszi a segítséget.
(#) palko0125 válasza istvan5555 hozzászólására (») Jan 20, 2014 /
 
Összeraktam és valamiért nem akar működni!
A tranzisztorokat bc639-el váltottam ki, remélem ez nem gond.
A másik amit változtattam, hogy a +5V-ot az lpt portról adtam. A baj, vagy kell neki külső tápforrás?
(#) istvan5555 válasza palko0125 hozzászólására (») Jan 20, 2014 /
 
XP alatt fut. Állandó 5V kell, lehet, hogy működés közben megszűnik ott. Nem szereti a WP végű memóriákat. Ha hosszabbító kábelt is használsz, az ilyen is lehet:

http://hw-server.com/pc-parallel-port

Ha lejjebb görgetsz a lapon, tudni fogoid, mire gondolok.

István
(#) palko0125 válasza istvan5555 hozzászólására (») Jan 20, 2014 /
 
XP alatt futtatom és igen wp végű memóriával. A kábellel kapcsolatban nem tudom mire gondolsz. Én úgy csinálom, hogy van egy sima lpt csatlakozóm (kani) és sima vezetékekkel összekötöm a megfelelő pontokat az áramkörrel.
Amikor írni vagy olvasni akarok akkor azt írja, hogy "bus busy or hardware error (-11)"
Hátha ez jelent valamit csak én nem tudom kezelni a programot.
Azon kívül, hogy portnak beállítom az LPT-t Easy I2c I/O-ra kell még valami mást is állítani. Viszont most nézem, hogy ha nincs semmi a porton akkor is ezt az üzenetet kapom.
(#) Hp41C válasza palko0125 hozzászólására (») Jan 20, 2014 /
 
Idézet:
„Viszont most nézem, hogy ha nincs semmi a porton akkor is ezt az üzenetet kapom.”

Ha nincs meg a két felhúzó ellenállás (a belinkelt kapcsolási rajzon R3 és R4) vagy a külső 5V -os táp, akkor kapod ezt az üzenetet.
(#) dolf hozzászólása Jan 25, 2014 /
 
Valaki használja még a RAMKILLER programozót?
Most vettem elő és nem tudok bele életet lehelni.
Köszi!
Következő: »»   9 / 26
Bejelentkezés

Belépés

Hirdetés
XDT.hu
Az oldalon sütiket használunk a helyes működéshez. Bővebb információt az adatvédelmi szabályzatban olvashatsz. Megértettem