Fórum témák
» Több friss téma |
Fórum » Labortápegység készítése
Kompromisszumot kell ahhoz kötni,hogy egy panelműszerrel kijelezd a 0-24V és 0-4A-ig terjedő tartományt. Ha az Rx-en leosztod a feszültséget a felére egy potival akkor a műszer 2V-os állásában az átfolyó áramnak pl 1A-nek a kijelzésképe=.100 lesz. A másik gond a fesz kijelzése. Szintén a müszer 2V-os állásában a táp feszültségét leosztva a század részére pl 24V=.240 Bár a kijelzett tizedespont nem minden műszer sajátja. A műszert külön tápról kell járatni,nem szabad közösiteni a labortáppal.
Bocs egy korábbi rajzot küldtem. Az igazi ez:
Itt a feszültség századrészre van leosztva,mig az előzőn csak tizedére.
Köszike de egyébként ennek a műszernek a méréshatárát lehet bőviteni is ha esetleg nem tudnátok!!!
Ha igen akkor meg bocs!!!!
Sziasztok! Kellemes ünnepeket mindenkinek! Egy kérdésem lenne, Attila86 Labortápegységét épitettem meg és nem kapni RC4136N ic-t nálunk. Csak neten tudnék rendelni de ezt a 200FT-os IC-t nem éri meg annyi posta költségér meg rendelni. Nem tudnátok segítteni mivel lehetne helyettesítteni?
Hát barátom,
Ebben az IC-ben semmi különleges nincs, egyet kivéve és az a lábkiosztása Nem ártana egy olyan nyákverzió, amelyen egy minden bokorban fellelhető quad-opa van. Talán többen tudnák megépíteni. (már dolgozom rajta)
Igen, sajnos a lábkiosztása miatt nehéz helyettesítőt találni.
Idézet: „Nem ártana egy olyan nyákverzió, amelyen egy minden bokorban fellelhető quad-opa van. Talán többen tudnák megépíteni. (már dolgozom rajta)” A cikkemben lévő kapcsoláson egy csomó dolgot tudnék finomítani, amiket a nagyobbik labortápom építése közben tapasztaltam. Lehet hogy hamarosan lesz egy "Labortápegység II"... (pl.: 1db segéd szekunder a kettő helyett, RC4136 helyett TL074/TL084/LM324, elektronikus DC BE/KI kapcsoló, pár finomítás...)
HI Erick! Esetleg tudom,hogy a szóbanforgó műszer méréshatárát lehet bőviteni. Amiben tévedtem az,hogy ezzel tisztában vagy és a kérésedet:
Idézet: csak azért tetted fel mert kiváncsi voltál a reakciókra. Arra kérlek,hogy rajzold le nekem és a többi fórumozó tudatlannak,hogyan is lehet a méréshatár bővitésével a szóbanforgó tápegységnél az adott0.2ohmos ellenálláson amperenként 200mV feszültséget úgy kijelezni,hogy a tizedespont is jó helyiértéken jelenjen meg és aktiv erősitő elemet nem használsz hozzá. Természetesen a maximális 4 amperes áram kijelzésképe is helyes legyen. „Sziasztok!!! Itt keresgéltem a fórumokon olyan kapcsolásokat amivel egyszerűen és olcsón meg tudnám oldani azt hogy a készülő labortápomon egy panelmérővel tudjak egy kapcsoló segítségével Áramot és Feszültséget is mérni!!! ”
Helló!!!
Elnézést kérek a rosszul leírt válaszomhoz!! Nekem annyit mondtak ahhoz a muszerhez amikor rákérdeztem a boltba a méréshatár kiterjesztéséhez,hogy söntöléssal lehet bővíteni de ezt feszmérésre mondták!!! Szóval én csak erre gondoltam és nem akartam senkit kérdőre vonni hogy vajon ő tudja-e,hanem csak ugy egyszerűen mondtam mivel hogy én csak kezdő vagyok itt!!! TEHÁT EZÚTON SZERETNÉK MINDENKITŐL SZÍVES ELNÉZÉST KÉRNI,ÉS NEM AKARTAM SENKIT MEGBÁNTANI A ROSSZUL FELTETT KÉRDÉSEMMEL!!!
És esetleg ha még a bunkóságom után is segítenétek akkor még az lenne a kérdésem ha esetleg vennék két analóg panelmérőt,külön fesz és külön amper mérőt akkor ahhoz semmi más nem kell csak bekötöm őket és kész????
Szia !
A fesz és árammérést is le kell osztani. Az analóg műszer sem tud xV -ot, tehát előtét és sönt ellenállás is kell. Áramméréshez jó dolog ha több méréshatárt készítesz. Feszméréshez nem kell több méréshatár. Gondolom a tápra kell. Egyiket sem bonyolult megcsinálni ! Keress egy 4 állású kapcsolót hozzá. Én a két műszeres megoldást javaslom, de ez szubjektiv, szerintem egyszerre látni jobb a V - A mérést, egyidőben látható változások...stb. Üdv!
Én ugy gondoltam hogy egy 5A-es analóg műszert meg egy 30V-os analóg feszmérőt akartam venni!!!
Nah ehhez pontosan mi is kell és hogy kellene megcsinálnom??? Esetleg ha tudsz rajzot készíteni az jol jönne!!! És gondolom hogy ezeknek a műszereknek nem kell külön táp????
Szia !
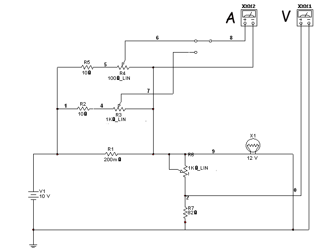
Analognak nem kell táp. Árammérés Vegyél egy olyan műszert aminek 5 -ös fő osztása van. Csinálj négy méréshatárt 500mA - 1,25A - 2,5A - 5A Feszmérés Szintén vegyél egy olyan műszert aminek 5 -ös fő osztása van, akkor a fő osztások 5V-al lehet számolni, össz 25V. Táp 24V -ot tud. Kell egy kapcsoló 4 állású, többi a rajzon van. Természetesen a V1 és az R1 a táp része, kimenete. Üdv!
És az az ötös osztás mit jelent???Gondoltam arra hogy a számlapra gondolsz de nem hiszem!!!(Rosszul gondolom???)De én itt csak egy kapcsolót látok egy kétállásut!!Minek a négyállású???
Figyu sztem az a rajz amit küldtél az előbb hibás!!Lehet hogy én vagyok hülye de az árammérésnél a kapcsoló nem a méréshatár váltását szolgálja???
Mert ha igen akkor lentre is kell egy nem??? Átalakítottam a rajzot az én verzióm szerint!!! Akkor ez most jo igy vagy a tiéd jo???
Tisztelt Erick
hogy söntöléssal lehet bővíteni de ezt feszmérésre mondták!!! A boltba mit mondtak az egy dolog. A söntöt áram mérésnél használják. a feszültség méréshez előtétet használnak. Ha az eladó azt mondta, amit írtál, akkor jó esetbe csak tévedett. És csak eladni akart, ami sikerült neki. Te ott tévedtél hogy nála vásároltál. Áram méréshez a legkisebb feszültség kellene. Az ICL7107 A/D átalakítónak, 200mV a bemenő feszültsége. Mivel 3 és 1/2 digites a max kijelzése 1999/199,9mV itt a 4A –ra a bemenetednek 40,0mV kell lenni. Használva az Ohm törvényét R=U/I 0,04V/4A=0,01 ohm és itt jön amiért jó a alacsony feszültség. Mert P=IxIxR 4Ax4Ax0,01ohm=0,16W hogy ne melegedjen legalább a 5 szőröse legyen ~1W. Jön a 2V feszültségre. hogy ki tud jelezni, neked 400mV feszültség kell. Így R= 0,4V/4A=0,1 ohm P=4Ax4Ax0,1ohm=1,6W ne melegedjen 1,6x5=8W És most a kérdésed: RS ellenállás ha méréshatárt akarsz váltani akkor RS –nek kell a nagyobb 1,999V/1,999A=1ohm P=~2Ax~2Ax1=4W ne melegedjen 4Wx5=20W RS= 1ohm 20W R4 itt 4A akarsz mérni és márt van a körbe 1ohmos ellenállásod melyik az a ellenállás ami 1ohmal párhuzamosan kötve 0,1ohmot ad. 1/01ohm=1/1+1/x átrendezve 1/x=1/1-1/0,1 ami 0,11111111ohm R4=0,11111ohm 8W Feszültség mérés: R1 itt 1,999V kell és hogy ne terhelje a kört a legkisebb áram ami kb.:0,0001A R1=1,999V/0,0001A=19990ohm ilyen ellenállást nem találsz amit lehet találni a E24 sorba az a 20Kohm az áram ujra számolva1,999V/20000ohm=0,00009995A R2=(19,99V/0,00009995A)-20K=180Kohm R3=(199,9V/0,00009995A)-20K=1,98Mohm Itt elég a 0,5W vagy az 1W és fémréteg. kb. ennyi ha ellenállást akarsz számolni.
Szia !
Erik az enyém jó ! Amit te odarajzoltál az a feszműszer leosztásában egy kapcsoló amit ha odakapcsolnál a műszered mutatója elgörbülne. Egy fontos dolgot tisztázzunk, a műszer amit veszel és pl 5A van a skálára írva nem azt jelenti, hogy a műszereden 5A-t átfolyathatsz. Ez vonatkozik a feszmérésre is. Szóval nem kell alakítgatnod csak építeni ![]() Idézet: „az árammérésnél a kapcsoló nem a méréshatár váltását szolgálja??? Mert ha igen akkor lentre is kell egy nem???” A méréshatár és, hogy mit mérünk az két külön dolog. Nem azt rajzoltam, hogy egy műszerrel mérsz áramot és feszültséget, hanem hogy két külön műszerrel. De ha egy műszerrel mérnéd, a kapcsoló akkor sem oda kellene. Üdv!
Heló!!
Akkor csak megveszem az ellenállásokat amiket rajzoltál,potinak jo lesz trimmer,összerakom,bekötöm a műszereket,utána meg rá a megépített kapcsolást párhuzamosan az 5w-os ellenállásra ami a tápban van és már működik is??? És akkor a kapcsolónak nem elég egy két állású váltókapcsoló???
Ja és még azt szeretném kérdezni hogy az ellenállások lehetnek sima ellenállások vagy 1W felettiek kellenek???
Szia !
Rajz amit küldtem egy példa volt csak, tehát ne ezekkel az értékekkel számolj feltétlen. Idézet: „És akkor a kapcsolónak nem elég egy két állású váltókapcsoló??? ” Ahány méréshatárt szeretnél annyi állású kapcsoló kell. Ha elég a két méréshatár akkor elég a kettes kapcsoló. Az alkatrészeket a műszerhez kell méretezni, de ahhoz tudni kell, hogy a műszer amit veszel, hány mV a max mutató kitérés. Üdv!
Ok
de figyu gyere már fel msnre ha tudsz most ok???
végső soron meg kaptam a választ a kérdésemre, hogy mivel lehetne helyettesítteni az RC4136N-t.
Ki is próbáltam az LM324N-t. Kerestem hozzá egy adatlapot a neten, és most jó a táp Köszönöm a segítséget hát még a beállitás, dobozolás van vissza. Az első munkám de egész jó lett
Na de az LM324-nek nem ugyan az a lábkiosztása! Vagy összedrótozgattad?
Gratulálok és örülök neki hogy működik! Ha tudsz, mutatnál pár képet a tápegységről? Szívesen megnézném hogy hogy sikerült!
hát mint mondtam ez az első munkám volt és kézi rajz(kicsit csunyácska). más a lábkiosztás igen, ezért épitettem egy "adaptert", 2 ic foglalat át kötözgetve :-B
Le a kalappal, hogy ezt kézzel sikerült megrajzolni! Nekem soha nem lenne ennyi türelmem.
Nem piszkálásként mondom, de jól mutat az "LCD" felirat a LED kijelzők mellett.
Hello
azt szeretném kérdezni hogy van egy panelműszerem ami 200mV ot tud alapból és ki szeretném bőviteni ugy hogy 25V ot tudjak vele mérni!!! És ezt hogy tudom megcsinálni???
NA én is azt figyeltem, az LCD-t. De lehet oda képernyő is irva, ha működik. Egyébként, nekem a vizszintes részből már csak a potenciométerek, és 2 darab 150nF-os kondi hiányzik. A függőleges részhez nemsokára fogok hozzákezdeni. tegnap rendeltem meg hozzá a cuccokat.
remélem fog működni Egyébként Kastler te honnan szereztél hozzá 24V / 2A-es trafót? és neked működika labortáp?
Szia !
Analóg vagy digitális ? Ha analog akkor a rajz amit már neked küldtem annyiban módosúl, hogy 10K lesz a poti és 75 ohm pedig az ellenállás. Üdv!
Én egy bontott 2*110V/24V 100VA trafót használtam. Müködik de hüttőbordát kell szerznem még, addig nem tudok az áram korlát és áram mérés beállitásának neki állni, szegény tranzisztorokat nehogy meg süssem.
A panelműszered bemeneti osztóját nem tudod átállitani? Mintha ilyet irtál volna az előző oldalt..... :violent:
én nem tudok sehol hozzá beszerezni egy 24V-os 2A-es trafót. nicns valakinek valami jó 5lete hogyanszerezhetnék be 1-et?
|
Bejelentkezés
Hirdetés |




Ebben az IC-ben semmi különleges nincs, egyet kivéve és az a lábkiosztása
Nem ártana egy olyan nyákverzió, amelyen egy minden bokorban fellelhető quad-opa van. Talán többen tudnák megépíteni. (már dolgozom rajta)



Ki is próbáltam az
Köszönöm a segítséget hát még a beállitás, dobozolás van vissza. Az első munkám
de egész jó lett





