Fórum témák
» Több friss téma |
Fórum » Labortápegység készítése
A Lomex.be többek közt van ilyen:
na jó, de aza baj, hogy külföldről vagyok, és ide lehet, hogy ne is küldenek, vagy haigen, akkor drága. valami más 5let? miből lehetne ilyet kiszedbi? mibe használnak ilyen trafót.?
Figyu Dani ,legegyszerűbb ha kimész a hozzátok legközelebbi bontóba /nálunk MÉH-telep/ .
Sziastok!
Uj vagyok a forumon, de szeretnék én is egy labortápot épiteni. Végigolvastam a topikot, hogy okuljak, de csak több lett az elvárás Nem szeretném mindenképpen a legolcsóbb kapcsolást választani, valójában kiszemeltem Attila86 által közölt kapcsolást. Tulajdonképpen hobbi szinten szeretnék csak kissebb kapcsolásokat épiteni, és ez a táp epp eleget nyujt szerintem. Úgy sejtem többet használnám a tápot kissebb feszültségeken (5V vagy alatta akkutöltésre , amitől gondolkodóba estem. Vajon kell-e izguljak, hogy a tranyó nagyon fog melegedni a kis feszültségeken és értelmesebb lenne-e egy előszabályozottat épiteni? Épp ezért izgatottan várom az új elöszabályozott tápod kapcsolását, esetleg ha nem titok kiváncsiskodni, hogy most hol tartasz vele? Üdv frankie
mondjátok már, mi az a bontó. Külföldről vagyok, és sose halottam ilyet.
Jelenleg ott tart a nagyobbik táp, hogy működik szépen, tettem bele elektronikus kapcsolót hogy ne olvadjon a 10A-tól...
A panelmérője árammérő állásban tizedannyit mutat mint kellene mert elszámoltam magam. Feszültséget és áramot nagyon szépen szabályoz, az előszabályozó is teszi a dolgát rendesen. Azonban a kimeneten kb fél voltos zavarjel van, aminek az okára egyenlőre nem jöttem rá. Tulajdonképpen már csak ez választ el a végleges áramkörtől. Januárban remélhetőleg megoldódik ez a (remélem utolsó) probléma is. Hála az égnek nagy segítségem van. A naprakész infók ITT vannak.
Bontó = olyan hely, ahol általában működésképtelen eszközök nagy halmaza található
Szét lehet őket bontani alkatrészekre, és azokat nagyon olcsón szokták elszámolni.
Csá
Figyuzzatok már lécci!! ![]() Azt szeretném kérdezni hogy nekem a pcb által készített labortáp van megépítve és be szeretném állítani az áramkorlátot!!! Valki tudna nekem ebben segíteni??? Jah és még azt is szeretném kérdezni hogy van egy gyári panelmérőm,és azon hogy lehetne allitani hogy hol legyen a tizedespontja?????
Köszi szépen! Ugy nézem lesz mit olvasgatnom
![]() jdani melyik küföldröl vagy háhta úgy többet tudunk mondani?
Szia !
P1 maximumon P3 minimumon. 12V / 20W izzó 24V / 50W izzó Minnél közelebb legyen a 2A -hez az izzók áramfelvétele a max feszültségkor. Beállításkor műszer az izzóval sorba kontrolnak ! Üdv!
De nekem csak 12V 45W-os izzóm van a mi meg 3.5A-t vesz fel???
Az nem jo?? Egyébként a trafóm is csak 4A-t tud!!! Igy arra gondoltam hogy négy amperre kéne beállítani az áramkorlátot???!!! Ha tudsz gyere fel msn-re PCB lécci!!!
ó hát itt ebbe a városba biztos nincs olyan.
Esetleg, ha kimyegyek a közelebbi nyagyobb városba, na ott esetleg van.
Szia !
Már megbeszéltük, hogy azok a hűtőbordák nem tudnak 4A-t iszolgálni. Van nagyobb ? Üdv!
Elsősorban Attila86-tól kérdezem, de természetesen más véleménye is érdekel.
Mellékeltem egy korban elég öreg kapcsolást. Ezt én már több példányban is megépítettem. Nálam épp úgy mint az ismerőseimnél is remekül működik. Nem tudom korrekt eljárás-e, de én nagyobb (kb.40V) váltóval táplálom, és így stabilan tudok 40V egyenfeszültséget kivenni, még 5A terhelés mellett is (persze a trimmereket is így kell beállíteni). Természetesen én is "feldíszítettem" digitális kijelzésű műszerekkel. Mindenkinek ajánlom a megépítését, de a feszültség és áramkorlát-beállító potikkal sorba kell kötni egy kb. 0,5-1kohm körüli másik potit is (esetleg több körülfordulásosat) mert így könnyebb finoman beállítani az értéket. Én nem lineáris potit használok az áramra, így az alsó tartományban sokkal finomabban tudok szabályozni, felül meg durvábban, de ott ez általában nem gond. Kíváncs vagyok, hogy ehhez képest, mivel jobbak, stabilabbak vagy okosabbak, a mostani (korszerű) rajzok alapján épült stabilizátorok?
ilyen hűtőborda sem elég a labortápra?
Szia !
Semmivel sem, sőt sokkal jobban nyúzhatók a régi, elavultnak mondott tápok. Üdv!
Alkotó!
Ez a kapcsolás nem szabályoz túl precízen, mind az árama, mind a feszültsége mérhetően függ a hőfoktól, a bemeneti feszültségtől és a terheléstől, de ettől még egy nagyon jól használható, megbízható áramkör, olcsó és egyszerű. Én is régóta használok egy hasonlót, csak nálam fix az áramkorlát (pontosabban kapcsolóval 2 érték választható), és nem tettem semmit a negatív kimenet és a kollektorok közé, így közvetlenül a házra (ami egyben a negatív pólus) lehetett szerelni a bordákat, és szigetelő nélkül tranyókat, így nagyon jó a hűtés. Ami nem tetszik benne, az az, hogy a poti esetleges recsegése ebben a kapcsolásban a maximális feszültséget a kimenetre juttatja. Egyébként ami ma korszerű (bár nem minden szempontból jó), az a kapcsoló üzemű táp.
Árammérőnek én nem használnék digitális műszert, mert túl lassú. Egy analóg műszeren sokkal látványosabb, és fél szemmel is észrevehető, ha hirtelen megugrik az áram, és ez nagyon hasznos infó élesztéskor.
Nekem is eszembe jutott a bordára való közvetlen szerelés, de mivel én kettesével dobozoltam ezeket, sok problámát jelent ha az egész hűtőbordát szigetelni kell. E miatt a tranyókat én szigeteltem, viszon a hűtőbordák hátul vígan elvannak egymás mellett. Ritkán kell a teljes 5A, eddig nem volt melegedési gondom.
A lényeg. Tudsz ajánlani olyan rajzot (ne legyen kapcsolóüzemű), ami hőstabilabb ennél (csak élesztésre használom a meglévőt, de még sose tünt fel a hőmérséklet miatti ingadozás)? Ha lehet legyen legalább 40V a kimenet (erősítőknél kell ennyi), viszont nem kell 0-ig lemenjen, mondjuk egy 5V minimum bőven elég. Az áramnak elég ha max. 2-3A, viszont az áramkorlátot folyamatosan és precízen szeretném állítani.
Ha 2A tényleg elég, akkor esetleg ajánlom az én tápomat. (Nem azért az "enyém" mert én találtam volna ki az árakört!)
Ez biztos hogy hőstabilabb mint a rajzodon lévő kapcsolás. TL431-es referenciával csak jobb ilyen szempontból, na meg a stabilitása tényleg elég jó. Ha beállítod hogy 1A folyhat ki, akkor bármit csinálhatsz ott nem fog több folyni. Az áramgenerátoros és feszgenerátoros üzem közt az átváltás is nagyon korrekt. Na meg 100u a kimeneten... Na nálam ilyen nincs. Illetve úgy emlékszem van egy 10u, de azt bátran ki lehet venni.
Ab baj, ha a labortáp egyik 24 voltos 48 W-os trafója több Wattos lesz?
BÚÉK mindenkinek!
Megépítettem a "PCB féle" tápot. Z2 zénerem elég jól melegszik (pár perc használat után süti a kezem). Bírni fogja ez, nincs alulméretezve? A másik: első idításnál 0 fesz volt csak, D2 diódát sikerült fordítva beforrasztani. Visszafordítottam, akkor sem ment, T3-nál elakadt. Csere, bekapcsolom, már a trafó hangján hallom, hogy valami nincs rendben, jött is a szag, trafó le, de akkorra már el is szállt a D3 dióda. Kicsiptem és bekapcsolás után jó lett végre. Kérdésem, hogy mitől mehetett szét a dióda, össze volt már égve a fordított bekötéstől? Mert nem merek berakni helyette másikat. Ja meg hogyan kell kimérni a 2N3055 tranzisztort, hogy tényleg tönkre ment e? Bár ha nincs benn védelem akkor biztos.
Bújjék beléd is, fiam!
![]() Ha belinkelted volna a kapcsolást, ránéztem volna, és válaszoltam volna. Na mindegy, majd valaki más.
Szia tej!!!
Sztem ugy tudnád kimérni a tranyót hogy jó-e,hogy a multidat diódavizsgálóra állítod,és aztán a piros vezetéket ráteszed a tranyó BÁZIS kivezetésére,és aztán a fekete vezetéket meg ráteszed először a KOLLEKTOR és aztán az EMITTER kivezetésekre.Ha jo a tranyód akkor mindkét esetben 600 körüli értéket kell kiírnia a műszerednek!!!(500-600 között).Ezután pedig a piros vezetéket ráteszed a KOLLEKTOR kivezetésre a feketét pedig az EMITTER kivezetésre,majd fordítva is.Ezekben a helyzetekben a műszer szakadást("1") fog jelezni,ha jo a tranyód!!! Én igy szoktam megnézni.Remélem neked is sikerül!!! Egyébként jó alkatrészeid vannak neked?? Mert én is tegnap lettem kész ugyanezzel a táppal(voltak gondjaim,de azok megoldódtak(hála PCB-nek)),de nekm semmi baj nincsen azzal a zenerrel semmi gondom nem volt???!!! Le tudod fényképezni a cuccot??? Üdv: Erick
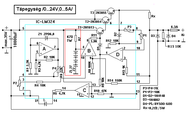
Itt nézd meg 0-24V-5A Amúgy meg nyugi.
BÚÉK!, mekkora feszültséggel tápláltad meg???
Ha melegnek találod a zénert, akkor növeld fölötte az R7-et s közben figyeld a 27V-ot. Ha a D2- fordítva van, akkor az nem megy tönkre, esetleg a D-OPA, bár a bemenetén a 24V-ot el kel hogy bírja. A D3-is fordítva volt bekötve? Ha igen, halála természetes, ha nem akkor nem bírta a feszültséget. Mert beteg volt. MIndegy működik nélküle is, csak védelmi funkciója van. Rakj oda egy olyan típust, amilyet a rajz ajánl. Azt írod jó a táp, akkor a T3 is jó... A hibajelenségekből úgy tűnik nagy feszejt adtál szegényre..., Erick: Én nem tudom megnézni, a Z2 nálad éppcsak langyos?
Helló!!
Hát nem tudom pontosan hogy langyos-e vagy hideg,de hogy semmi baja nincs,és nem forró az biztos!!! |
Bejelentkezés
Hirdetés |




Nem szeretném mindenképpen a legolcsóbb kapcsolást választani, valójában kiszemeltem Attila86 által közölt kapcsolást. Tulajdonképpen hobbi szinten szeretnék csak kissebb kapcsolásokat épiteni, és ez a táp epp eleget nyujt szerintem. Úgy sejtem többet használnám a tápot kissebb feszültségeken (5V vagy alatta akkutöltésre












