Fórum témák

» Több friss téma
Fórum » Relé kérdés
 
Témaindító: M.Béla, idő: Szept 15, 2009
Témakörök:
Lapozás: OK   16 / 42
(#) csjoki válasza Sebi hozzászólására (») Jan 28, 2014 /
 
Érdekes mert adtam neki ~230V-ot és csak rángatózott, majd DC-t amelyről behúzott akkora
csattanással hogy az infarktus kerülgetett.
Táp: áramfigyelés, időzített???
(#) Sebi válasza csjoki hozzászólására (») Jan 28, 2014 /
 
Tehát jól tippeltem... Elég egy-két másodpercnyi időzítés, amivel a táp "visszaveszi" magát az előzőleg megállapított alacsonyabb feszre. Előnyösebb, ha a táp állandóan jár és a vezérlését állítod meg, ha el kell ejtenie a kontaktornak. Így elkerülhető az a sokk, amit a bekapcsolási tranziens okoz.
(#) matyi16 hozzászólása Feb 11, 2014 /
 
Sziasztok! Egy John Derre márkájú traktor irányjelzőjéről lenne szó. Mivel sem jobb-bal illetve sem elől hátul nem működik az irányjelző először a biztosítékokra, majd a relére gondoltam. Mivel a biztosíték rendben volt, szerintem a relével lesz a baj. Ilyen relé van benne: WEHRLE 54 229 002A. Pár kép róla:
Bővebben: Link
Kérdésem az lenne, hogy tudnám tesztelni hogy valóban ezzel van a baj?
Köszönöm!
A hozzászólás módosítva: Feb 11, 2014
(#) Sebi válasza matyi16 hozzászólására (») Feb 11, 2014 /
 
A ráírt bekötéseket asztalon létrehozva lehet próbálni.
Nagy valószínűséggel elektronikus megoldás van benne, nem "hődrótos" bimetall.
(#) kameleon2 válasza matyi16 hozzászólására (») Feb 11, 2014 /
 
Mondjuk ideiglenesen - másik relével.. és / vagy egy próbalámpával. Ha bimetal - valóban lehet elektronikus is, de német gyártmány lévén - szerintem nem pótolhatatlan...
A hozzászólás módosítva: Feb 11, 2014
(#) Inhouse válasza matyi16 hozzászólására (») Feb 11, 2014 /
 
Ahogy Sebi írta, le kell próbálni. Van-e egyáltalán +12V a relén? A 49 a +12V a 49a a kimenete (ide kapcsolja az index kar az izzókat), a 31 a test, a többi valószínűleg csak kontroll lámpa.
Magyarán a 49-en (gyújtás esetén) +12V kellene legyen. A kart oldalra billentve (relé nélkül) a 49 és 49a szálakat összezárva világítania kellene az adott oldali indexeknek.
Ha így jó, akkor relé. Szedd szét, lehet, hogy csak eltört egy forrasztás benne a panelon!
(#) Primary hozzászólása Feb 23, 2014 /
 
Sziasztok!
Kellene nekem egy relé, meghúzásra 12V, vagy 5V áll rendelkezésre, de inkább 5V.
A feladat egy egy pólusú két állású kapcsoló (ON-ON elrendezésben) helyettesítése. Csak jelet kapcsolna.
Valami olcsó megoldás kellene.
Nem igazán igazodok ki a relé jelöléseken.
(#) Sebi válasza Primary hozzászólására (») Feb 23, 2014 /
 
Ha csak jelet kell kapcsolni, akkor DIL tokozású reed-relét javaslok, de ajánlom megfontolásra az analóg kapcsolós megoldást is.
(#) Primary hozzászólása Feb 24, 2014 /
 
Közben annyit sikerült haladnom, hogy SPDT elrendezésű kell.
Bistabil relénél járható út az, hogy folyamatos DC jelekkel vezérlem, tehát nem csak impulzusszerű?

Olyan esetek fordulhatna elő, hogy a Set oldalon van 5V, vagy a Reset oldalon 5V, vagy bemenet vezérlése 0V. Logikailag 3 állapot van tehát: a: 00; b:01; c:10.
Állapotátmeneteket tekintve csak a->b; b->a; b->c; c->b; lehetséges.

Arra gondoltam, hogy kondenzátorok segítségével meg lehetne oldani, hogy a jelszint változást impulzussá alakítsam. Kérdés, hogy mekkora kondenzátorral.
(#) pont válasza Primary hozzászólására (») Feb 24, 2014 /
 
Bistabil relé (nem szilárdtest) nem szereti a folyamatos táplálást. Biztos bennem van a hiba de nem értem mire is lenne szükséged. Ha egy kapcsolási rajzot feltennél, vagy egy leírást , hogy valójában mire kell, biztos találunk megoldást.
(#) Primary válasza pont hozzászólására (») Feb 24, 2014 /
 
A feladat az a következő.
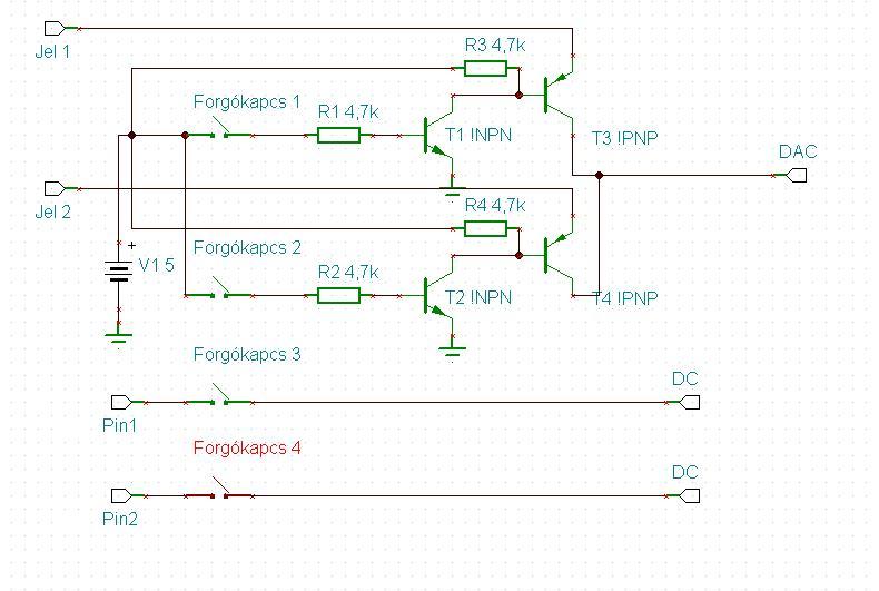
Van egy DAC, amiben az SPDIF jel forrását szeretném megválasztani, tehát érkezik két helyről a jel, azt kellene DAC-ba vezetni.
Egy forgó kapcsolóval (3*4 pozíció) vezérelném a relét. A 4 pozícióból 2 esetben mindegy, hogy hol áll a relé, a másik két pozícióban egy SET és egy RESET állapot kellene.
Azért nem jó egy szimpla monostabil relé, mert azon feleslegesen fél watt veszteség keletkezne.
(#) pont válasza Primary hozzászólására (») Feb 24, 2014 /
 
Ha úgyis forgókapcsolóval vezérled akkor miért nem jó egy három állású kapcsoló relé nélkül?
(#) Primary válasza pont hozzászólására (») Feb 24, 2014 /
 
Azért nem jó, mert DC-vel vezérlek mást. Ha lehetne kapni értelmes áron 4 áramkörös legalább 4 pólusút, akkor nem kínlódnék relével.
(#) pont válasza Primary hozzászólására (») Feb 24, 2014 /
 
És az úgy nem jó ha három állású nyomógomb kapcsol két impulzusrelét a DAC-hoz és egy öntartó relé pedig a dc áramot folyamatosan vezeti?
A hozzászólás módosítva: Feb 24, 2014
(#) nedudgi válasza Primary hozzászólására (») Feb 24, 2014 /
 
A Jaxley kapcsoló pont ilyen célra lett kitalálva. Szinte korlátlanul növelhető a kapcsolt áramkörök száma, és ha jól emlékszem 12-16 állás a maximum.
A hozzászólás módosítva: Feb 24, 2014
(#) Sebi válasza Primary hozzászólására (») Feb 24, 2014 /
 
Miért nem analóg multiplexer?
A hozzászólás módosítva: Feb 24, 2014
(#) pont válasza Primary hozzászólására (») Feb 24, 2014 /
 
Ugyan nem relé...
(#) proli007 válasza pont hozzászólására (») Feb 24, 2014 /
 
Hello! Csak épp egy DAC bemenetén egy logikai jelnek nem sok keresni valója van.. üdv!
(#) pont válasza proli007 hozzászólására (») Feb 24, 2014 /
 
Mi lenne akkor a megoldás?
(#) proli007 válasza pont hozzászólására (») Feb 24, 2014 /
 
Hello! Én nem ismerem ezt az SPDIF-et, de a leírás szerint 0,5..0,6Vpp digitális jelekről van szó. Tehát annak átvitelére vagy kontaktus, vagy analóg kapcsoló a megfelelő választás. üdv!
(#) Primary hozzászólása Feb 24, 2014 /
 
Köszönöm a segítséget. Egyenlőre nem bántom a DAC-ot.
(#) mineral hozzászólása Feb 26, 2014 /
 
Üdv mindenkinek!

Szeretném megkérdezni, hogy miért van megadva az ajánlott minimális kapcsolási áram a relék adatlapján. Miért fontos azt betartani.

Bővebben: Link
(#) ferci válasza mineral hozzászólására (») Feb 26, 2014 /
 
Az érintkezők öntisztulása csak akkor tud megvalósulni, ha ez túl van lépve.
(#) mineral válasza ferci hozzászólására (») Feb 26, 2014 /
 
Köszönöm a válaszod. Határozottan emlékeztem, hogy ezt már olvastam itt a HE-n. Csak ma vitába kerültem, hogy ez badarság...

Az általam linket relé minimális árama 230VAC-on 230 mA. Hosszú évek óta (több mint 20) erről a reléről egy 9.3VA-es mágnestekercset működtetünk (kb 40mA) . Többször cserélni kellett már. Ami most újra szépen leégett.

Elképzelhető , hogy a Relé rossz, bizonytalan kontaktusa miatt lehetett?

P4010072.JPG
    
(#) ferci válasza mineral hozzászólására (») Feb 26, 2014 /
 
Mi égett le? A mágnestekercs vagy a relé?
Szerintem nem azért... a mágnestekercs néha alul van méretezve, ill. ha a vas mozog benne pl., akkor az indulóáram nagy, minden bekapcsoláskor. Ez + melegedés.

Ha jól látom, lágyvasrudat( ill. valami lemezelt hasonló formát..) húz be.. akkor biztos az előzőek miatt van.. főleg, ha picit szorul kis kosztól és nem 40 mA megy benne, hanem sokkal több, ameddig be nem rángatja..
A hozzászólás módosítva: Feb 26, 2014
(#) proli007 válasza mineral hozzászólására (») Feb 26, 2014 / 1
 
Hello! Nem valószínű.
- A minimális terhelés, elsősorban a relé kontaktus üzembiztos működése miatt lehet fontos. De 230Vac esetében ez nem szokott kritikus lenni, mert ott nem csak az öntisztuláshoz szükséges áram van, hanem a feszültség is amely már "lerúgja" az oxidot a kontaktus felületéről.
- Itt inkább a tekercsben fejlődött hő és az elégtelen hűtés okozza a gondot. A 9,3VA ami nagyon sok egy ekkora méretű tekercsnél. Én ugyan ezt a típust nem ismerem, de nekem is problémáim voltak anno a 220V-os Festo Ep szelepekkel. Amíg a váltóáramúaknál 5VA volt amit elfűtött, addig a 24Vdc tekercs beérte 1,2W-al. Az újabb szelepeknél, már egyenáramú volt a tekercs, és "sumák módon" a csatlakozóba volt beépítve az egyenirányító. Lényegesen üzembiztosabb is volt. Ha mód van rá, és nincs belőle 1000db. akkor én megpróbálnám egyenfeszültségű tekerccsel, vagy más gyártmánnyal helyettesíteni aminek áramfelvétele kisebb. Vagy soros ellenállással bekapcsolás után a tartóáramra csökkenteni az áramot.
üdv!
(#) ferci válasza mineral hozzászólására (») Feb 26, 2014 /
 
Ezt a beolvadást egyértelműen a kosz okozta szorulás váltotta ki..
Célszerű lenne időközönként kipucolni, mert ha nagyon bemelegszik, attól láncreakció lesz: még jobban megszorul, nem húz be rendesen és akár fél amper is mehet a kicsi induktivitás miatt ( nem zárt a mágneses kör..) és gyorsan ez a vége..
( vagy amit beránt, az szorul meg és a végeredmény ugyanaz.. ..)
A hozzászólás módosítva: Feb 26, 2014
(#) nedudgi válasza mineral hozzászólására (») Feb 26, 2014 /
 
Nem tudom, manapság lehet-e még kapni 24V 1W hagyományos izzót. Én megpróbálnék a tekerccsel sorba kötni egy ilyent. A tekercs dolgát mindenképpen megkönnyítené.
(#) mineral válasza ferci hozzászólására (») Feb 26, 2014 /
 
ferci: A mágnestekercs égett le ami egy EP szelepet mozgat. Hasonlót mint ami alul a képen van.

proli007: Fizikai méretükhöz képest valóban elég nagy a teljesítményük. Infrás hőmérővel mérve a működő tekercsek 65-70 celsuis fokosak. Ami elég meleg szerintem. Mindössze 10-15 szelepről van szó. Akkor megpróbáljuk leváltani egyenfeszültségű típusra.
Jelen esetben a lényeg, hogy nem a relék okozzák a hibát. Akkor azoknak a cseréjét nem eröltetem. Köszönöm a segítségeteket.
A hozzászólás módosítva: Feb 26, 2014

Névtelen.jpg
    
(#) ferci válasza mineral hozzászólására (») Feb 27, 2014 /
 
Oké, ismerem ezeket a cuccokat.. ameddig a szelep-rész könnyen mozog, addig nincs gond.
Ha egy gépsoron vagy hasonlón van működtetve PLC-vel mondjuk, a sok bekapcsolás persze felmelegíti... az átlagáram nem 40 mA lesz.
nedudgi:
A tekercset pedig nem kötném sorba az említett izzóval, mert pont bekapcsoláskor megy nagy áram, ami rögtön kilőné..
Következő: »»   16 / 42
Bejelentkezés

Belépés

Hirdetés
XDT.hu
Az oldalon sütiket használunk a helyes működéshez. Bővebb információt az adatvédelmi szabályzatban olvashatsz. Megértettem