Fórum témák
» Több friss téma |
Fórum » Házilag építhető fémkereső
No igen, gondolom kipróbáltad. Bár azon elgondolkoztál-e
1. Mennyire szimmetrikus pl a szimmetrikusnak nevezett IGSL bemenet 2. Mire is vannak ezek illesztve Azért azt figyelembe kell venni, hogy a legtöbb ilyen rajz összeollózott, nincs méretezve, ebből kifolyólag nem is úgy működik, ahogy várható lenne és onnantól jönnek olyan megoldások, mint az USB kábel.
Egy kis érdekesség
http://www.youtube.com/watch?v=N9p54qmatl0
Kezdek én is belekavarodni a fej bekötésébe. Nálam az IDX-nél a kép szerint van bekötve a fej 4 eres árnyékolt kábellel amiben a 4 ér nincs külön árnyékolva mint pl. az USB kábel. Ha az erek külön vannak árnyékolva akkor is mehet így a bekötés? (az adótekercset nem szoktam árnyékolni)
A hozzászólás módosítva: Feb 11, 2014
Az IGSL-TGSL bemenete nem szimmetrikus, hanem különbségképző erősítős. A zaj miatt. Az erősítése pedig elég széles-sávú.
Na ez is egy érdekes bekötés ,, nekem is van gyári gépem abban 5 drót megy mint az usb nél árnyék nélkül 2-adó tek, 2 vevő tek az 5-dik meg lemegy a tekercset tartó tányér aljára ami le van fújva grafittal. a tekercsek nincsenek árnyékolva koncentrikus és még a kondi is bele van öntve a gyantába. és van egy vékonyabb 3 illesztő tekercs is ,az adó és a vevő közt , a detektor nem nagy szám md-1025-g ha nincs repülő és hajó forgalom és nem gyakorlatoznak a katonai lőtéren itt mellettem lokátorokkal meg irányított rakétákkal akkor egy könnyű keveset fogyasztó jó kis gép aránylag jó szelektácíóval , itt 20-centin belül vannak az érmék erre felé és találok annyit vele mint a nagyobb gépesek -sőt ezüstből a szerencse is mellém állt viszem a pálmát -- a nagyobb tárgyakat mélyebbről is szépen hozza, pl egy náci rohamjelvényt majd 40-ről császári címert kb 50-cm ről igaz a pénz max 26 cm bekapcsolt szúréssel 3 krajcár de az nagy pénz --itt jó mert nincs mélyebben mer más sem talált komoly masinával sem mást csak hát a zavarás meg a vizes fű használhatatlanná teszi sokszor a gép használatát , ez meg a fej és a kábel hibája , ezért lényeges a fej bekötés hogy ezek ne jöjjenek elő mert nagyon idegesítő tud lenni mikor életre kel a gép anélkül hogy mozgatnád ..de van egy érdekes dolog hogy a 100000-v magas feszültség ami az erőműből jön pedig van benn áram mert sisteregnek a drótok azok meg az oszlop alatt sem zavarják padló érzékenységen sem mert csak azon érdemes ezt a gépet használni de mikor pinpointolok vele akkor halom az 50-hz még 30-méterről is -----ezeket hozta 40-50-röl -------------ezért építek gépet hogy ezek megszűnjenek venni nincs pénzem,
Különbség képzős? Egy szál tekercsen?
Pár napja írgad, hogy szimmetrikus, ebben a kapcsolásban az is, más esetben lehetne. De igazából ennek is inkább az illesztés szempontjábol van jelentősége, amíg az nemtisztázott, értelmetlen a zajjal foglalkozni.
HELLO, meg tudja nyújtani a nyák szerb legkeresettebb érzékelő v4 a listát, és elhelyezését komponensek értéke és a 2. dd tekercsek. köszönöm.
meg tudod csinálni felületi elemek Version mint TGSL SMD. köszönöm
Hm, a magasfesz ki van szűrve, és jól választottak frekit. Én a fejet nem szedem szét, de a fenti kábel egy svhs kábellel van hosszabbítva. Nem igazán szokta zavarni semmi.
Azt hiszem, Mateatek csinált már fejet ilyen géphez és jobb lett mint a gyári.
The google translation was not too successful. Can you write in english?
Ez a gyárinál vagy az utánépítésen van így?
Az jó hobbi gépnek napi 4 óra használat 3-hétig elég bele a 2 elem, 6,5 khz működik biztos kvarc vezérli mert pontos megmértem van benne 2 poti naiv fejemmel avval próbáltam kiszűrni a zajt de nem sikerült egyik potira semmit nem csinál ami benne van -a másikkal a légpuskagolyót jelezte 3-cm ről most 5 lett -gondolóm alap beállítják azt jó az embernek amúgy nem rossz 35-ezerért ---Akkor megkérdezem Mateatektól hogy mit csinált mert én is gondolkodtam rajta hogy ha a zavart kiszedném belőle meg a fű érzékenységét nekem elég lett volna csak nem akartam piszkálni mert azért evvel ki tudok menni kapirgálni, egy fórumon olvstam egy idős bácsi írta, hogy ők azt a magyar md ami ennél a kínainál is sokkal gyengébb csak más állítólag d fejjel elérték a 30 cm 1 alu forintosra.
Te látod hogy ott hogy jön be a gép, én azt tudom, hogy egyszer egy egész délutánt szutyogtak ketten egy tóban két olyan jobbfajta MD-vel. Szedtek egy zsák szemetet meg egy marék érmét. Elmentek, kíváncsi voltam, mit hagytak ott, bár nem szeretek a part mellé menni, mert tele van szeméttel, ami beesik a partról, így kb 5 percet töltöttem a lejárt helyen felvettem egy 50, egy 200Ft-ost és egy ezüst pecsétgyűrűt. Egyik sem volt besüllyedve a talajba, a gyűrűt arrébb toltam a fejjel. nem értem, hogy csinálták, de azoknál tutira jobb gépet lehet építeni.
Milyen az a magyar md a gyengébb a kínainál?
Igen vannak érdekes dolgok az enyém után nem találni semmit ha csak 20-centi alatt nincs persze az 1 cm érmét ami ezüst, azt nem hozza csak 10 12 ről,
a beállítás a lényege sokan avval tolják el egy 20 ft kell meg egy kovácsszeg azt úgy belőni a diszket hogy 5 centire ne jelezzen a szegre a pénzre igen az jó beállítás 1 éve használom megjelöltem a poti állását a mai napig ott adja a paramétert --viszont ha elhiszed ha nem nagy garett után vettem ki egy arany gyűrűt 10-cm ről jó vastag karikagyűrű volt kb 60 évekből meg egy Ferenc József ezüst 5 koronást 20 cm a gari vasnak dobta tudom hogy gyenge gép mert magam után is találok még --és észrevettem valamit hogy a tértöltés is sokat számít az automata grundnál mert ennél is ez van és vannak olyan napok hogy nem annyira érzékeny ugyan olyan talajon -gondolom nagy a tértöltés és pakól a gép rá az meg a mélység kárára meg --na ezért jobb a tgsl mindenbe mélységbe kézi grund meg jobb szűrés --igaz az md a repeszt nem szereti mert egy gyufáskatulányira már jót ad max diszken is-----http://www.youtube.com/watch?v=iTs4lbeHys8 ---------- A hozzászólás módosítva: Feb 11, 2014
Sziasztok!
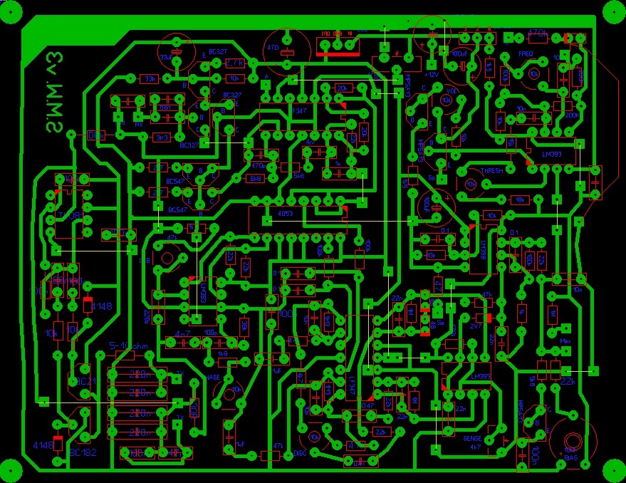
Az SMW3-nál az árnyékolásokat hova célszerű kötni?
A tekercs jelét erősíti. Ha valamilyen zavarjel, vagy más jel a tekercs mindkét végén jelen van, és azonos fázisban, amplitúdóban, akkor azt nem erősíti.
A pozitív, vagy a negatív tápra, és a testre. A testre és a negatívra a legáltalánosabb.
Igazából mindig találni mások után és mások is mindig találnak utánad. Ennek több oka is van, az egyik az, hogy az érzékenység határán minden gépnek egész kicsi az érzékelési területe és a szelekció is gyakran téved. Pl a DD a két keresztezési pontnál érzékenyebb, mint középpen, persze ez csak egy fejméret után tűnik fel. A másik, hogy miután tele van a föld minden vacakkal, lehet, hogy valamit csak akkor vesz észre, ha egy kicsit más irányból húzod át rajta. Harmadszor nincs univerzális gép, egyik ebben jobb, másik meg abban. És végül, nem tudom mi az a tértöltés, de az tuti, hogy a talaj nedvességtartalma nagyon befolyásolja a mélységet és ez azért jópofa, mert talaj fajtánként változik is. Szóval ezért van ennyi gép és ezért kezdenek egyre kevésbé közzétenni mélységteszteket, ugyanis nehéz még egyszer ugyan azt mérni.
Az jó, hogy egymás mellett mentek és össze tudjátok hasonlítani, persze a tapasztalat itt is sokban befolyásol. Próbálj meg pl egyszer közvetlenül magad után keresztbe menni. Ha eddig nem próbáltad, meg fogsz lepődni.
Én tudom miért találták ki a szimmetrikus erősítőket, de én azt is tudom, miért illesztik őket.
Köszi! És ha lehetne még egy kérdésem:
Beszereztem egy szkópot, és be szeretném állítani. Hova kössem a szkópot pl. a kiegyenlítésre, stb. meg amit ilyenkor egy keresőn be kell lőni?
Ha a fejet akarod kiegyenlíteni, akkor ugye ráaggatod az egyik sugarat a vevő tekercs erősítőjére. Ezzel nézed a vevő tekercset. A másik sugarat rákötöd az adó tekercsre, és erről szinkronizálod a szkópot. Így, bármilyen kicsi amplitúdójú jel is lesz a vevő részen, nem fog a sugarad összevissza jelezni. Ha csak egy sugarad van, akkor az a sugár megy a vevőerősítőre, és az adó jellel indítod a sugarat, ha rendelkezik a szkóp ilyennel. Ha ez sincsen, akkor rákötsz a vevőerősítőre, és bízol benne, hogy kicsi jelnél is jó lesz a szinkronod.
Köszi, kétsugaras, meg van rajta ilyen külső jelforrással indítás.
Be tudnád jelölni, hogy melyik melyik? Köszi!
Megpróbálok keresztbe is menni , azt már észrevettem hogy ha 2 hangon van a gép és határeset a céltárgy a földbe mélyet ad tehát vas nak ítéli kicsit oldalról mozdítva magasodik a hang , akkor érdemes ásni, de általában vas de már találtam így érmét is , de ha nem érme akkor biztos vas nem nemesfém kivéve a nagy repesz meg vasfedő
A vevőerősítő kimenetei például a 4053 1. és 2. lábán vannak.
Az adó jelet pedig közvetlen a tekercs sarkáról tudod leszedni. De ha csak szinkronizálni akarsz vele, akkor az első LM393-as 1. és 7. lábáról is tudsz.
Az utánépítésen. Mit gondolsz erről?
A hozzászólás módosítva: Feb 11, 2014
Amit itt korábban írtunk, írtam. Egyrészt analóg jeleket ilyen nagy különbséggel, ahol a jel pár milivolt, nem szabad árnyékolás nélkül vezetni az adójel mellett. Nem csak detektoroknál, sehol. Ha már ilyen a fej és megy, puff neki, ha van lehetőség vagy a következőnél én biztos keresnék egy olyan megoldást, ahol mind a vevő, mind az adó árnyékolva van. Ha az SVHS kevés ér, akkor lehet játszani mikrofon kábellel, ott a szimmetrikus bekötés miatt van két jelvezetékes verzió. Persze akkor két kábel lesz. Vannak speciális, több erű koaxok is. Külön felhozni a fej árnyékolását szerintem csak akkor van értelme, ha nincs hova kötni a fejben. Azt ki lehet próbálni, ha a bemenet szimmetrikus, az invertáló bemenet oldalt árnyékolásra kötöd és nem használsz plusz árnyékolást-nem tudom, mit csinál, de egy próbát megérhet.
Összességében én biztos vagyok benne, hogy ez nem egy jó megoldás, ha valami "szabályosabb" kábelezést használva csak annyi a haszon, hogy a zajokra, zavarokra lesz kevésbé érzékeny a gép, már nagyobb érzékenységgel lehet használni, vagyis jobb lesz.
Így, hogy nem árnyékoltad az adó tekercset, mit szólt a gép a vizes, hosszú szálas fűben való lengetésre?
Igaza van mateateknek,a töréspontot nem néztem,hétvégén kipróbáltam az eső ellenére ástam egy mély lyukat a kertben,a legtöbb hulladékot kiszedtem,de még így is csipogott rendesen all metalban,16 centi lett az eredmény kis bronzra,bár elég érdekes a talaj,még 2 centi szénszerű réteg is volt bent,és 5 centitől kövek.
Közben (tgsl) a 2,2m ellenállást kicseréltem 1,5 megára,a 10nf maradt mint az igsl-nél,így ha jól számoltam 11hz környékén van a töréspont,illetve megemeltem a feszültséget 10 voltról 13,2 voltra,így a negatív táp 11,2 lett és 45v AC az adó jel ami 10-el több mint volt,remélem hogy szántón javulni fog az eredmény,így még nem próbáltam ki,sajnos szakad az eső.
Még egy érdekes észrevétel,amikor csinálom az adó oszcillátort,a működését egy hangszóróval összekötött nagy menetszámú apró tekerccsel szoktam kipróbálni,a tekercs közelében az adó frekvenciájával szól,egy kész tekercsnél meg abszolút meg sem nyikkan,gondolom az árnyékolás miatt.
|
Bejelentkezés
Hirdetés |













