Fórum témák
» Több friss téma |
Fórum » Házilag építhető fémkereső
Sziasztok!
Itt egy kis fémkeresős zene.Bővebben: Link
Meg sem nyekken ha vizes fűszálhoz ér. Voltam már vele elég gazos, füves helyen ahol csak úgy tudtam lengetni hogy lenyomtam a fűbe a fejet mintha kaszálnék. Szerencsére ilyen probléma nincs vele. Én úgy gondolom hogy ez nagyban függ a fej merevségétől mert az említett fej elég nehézre sikeredett, bőven van benne anyag. Azért is gondolok erre mert nemrég csináltam a TGSL-hez új fejet és a lehető legkevesebb gyantával öntöttem ki. Na most ezzel a fejjel már nem tudok olyan fűben lengetni mint az IDX nehéz fejével. Vagy máshol kellene keresni a választ? A működési frekvencia terén? Azt tudom hogy a Deltát is keserves használni ha folyamatosan fűhöz, gazhoz ér.
Direkt nem árnyékoltam az adó tekercset meg nem is értem hogy azt miért kell. A hozzászólás módosítva: Feb 12, 2014
Igazad van. Profigold SVHS kábelt néztem ami jónak tűnik mint ahogy az ára is mutatja. Kicsit sokallom de inkább nem spórolok ilyen dolgokon mert sokkal többet ér majd ha a gép "boldogabb" lesz vele.
Csak azért kérdeztem, mert én még nem próbálkoztam árnyékolatlan adó tekerccsel. És mivel úgy vélem, hogy a vizes füvet és társait az árnyékolással lehet kiküszöbölni, olvasni szerettem volna a tapasztalatodat.
Azt lenne jó tudni pontosan hogy miért is érzékenyek a fejek az ilyen dolgokra és akkor könnyebb lenne megtalálni az ellenszerét. Elég sok Garrett-es is panaszkodik és ők gyári fejekre. Nálam az IDX feje egy alu darabbal van kiegyenlítve elég jól. Kíváncsiságból kipróbálom majd a TGSL fejnél hogy szintén egy darab alumíniummal a lehető legpontosabban kiegyenlítem így utólag és megnézem a vizes fűben hátha változik valami bár nem hinném de egy próbát lehet hogy megér.
A kapacitások miatt. Ha le van árnyékolva az adótekercs is, valamelyest rosszabb érzékenység lesz az eredmény, de semmire nem lesz kényes a fej. Ha viszont nincs leárnyékolva (elvileg a GS-emé sincs), akkor van az hogy az érzékenység a fejmérethez képest jobb lesz mint az előző esetben, de minden más is zavarni fogja (vizes fű stb.). A GS pl. arra is cincog ha hozzáérek kézzel a fejhez, de még egy ásott üres gödörre is, amiben semmi sincs. Hiába van kiegyenlítve a talaj, ha húzod felette és egyik pillanatról a másikra nem 5cm levegő van a fej és a talaj között hanem mondjuk 30-40cm (jelentősen változik a talajhoz képest a kapacitás), jelzi. Nyilván nem olyan dinamikával mint a céltárgyat, de jelzi.
Sziasztok lenne egy olyan kérdésem aki már csinált fejet tehát a gyanta öntés része érdekelne, hogy ha öntés előtt a kinullázott tekercset rögzítem pillanat ragasztóval és úgy teszem be a gyantába akkor nem fog elmászni a gyanta hatására már fizikálisan és elektromosan és milyen a legjobb gyanta hozzá - milyen vastag legyen a d fejnél az ív és magasság -előre is köszönöm
A következő fejnél árnyékolni fogom az adó tekercset is. Kíváncsi vagyok hogy az interferencia ellen jobb lesz-e a gép. Tudok pár olyan területet ahol az interferencia kísért. Egyik ilyen helyen három gép viselkedését is meg tudtam figyelni. A gépek: Delta 13,5 kHz és egy 14 kHz-es mindkettő kis fejjel meg egy IDX utánépített 6,75 kHz. A 13,5-ös és az IDX nagyon érzékelte viszont a 14-est kevésbé zavarta.
Lehet hogy érdemesebb nagyobb frekvenciában gondolkodni már csak emiatt is. Érdekességként: egyik barátom goldmaxx power gépe is cincog magas érzékenységen ha megütögeted a fejet.
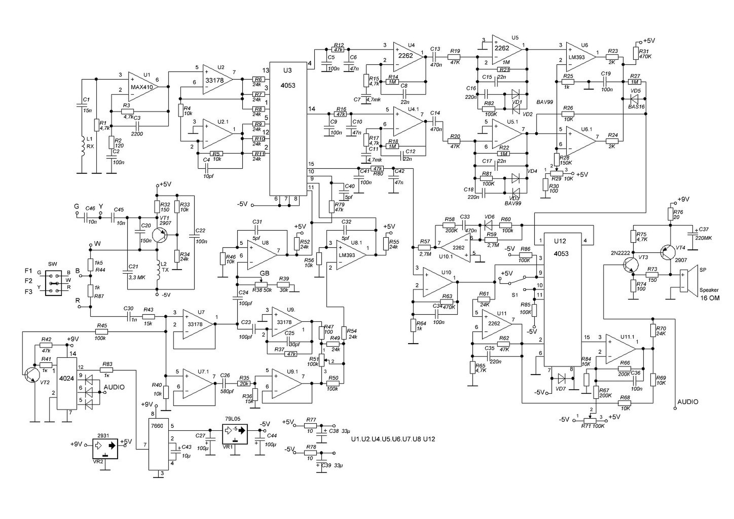
Sziasztok!Az lenne a kérdésem hogy Md-1 fémkereső c13-as kondi kb értéke.Előre is köszi a választ.
Idézet: „rögzítem pillanat ragasztóval és úgy teszem be a gyantába akkor nem fog elmászni a gyanta hatására” Minden gyanta zsugorodik. Vannak gyanták, amiket zsugorodás mentesként forgalmaznak. Ezek a gyanták is képesek akkorát zsugorodni, amik a fejkészítésnél bezavarhatnak rendesen. Idézet: „ elektromosan és milyen a legjobb gyanta” A sztatikus töltődés a tárgyak felületén jön létere. Ha a gyantád repedezik, akkor a repedésnél is felület jön létre. Törekedni kell a kis felületre. Meg a stabil fejre.
Akkora legyen, hogy az adó tekercsen 5.1-5.5 kHz körüli frekvencia legyen.
43Vpp/40mA. Mert nagy a tekercs induktivitása. Ezért feszgettem pár hsz.-el föntébb, hogy mi kell a nagyobb térerőhöz. Az L vagy az N, az U vagy I legyen nagyobb ?
Az én tapasztaltaim szerint a leginkább zsugorodás mentes gyanta a következő:
IPOX MR 3016 gyanta IPOX MH 3124 térhálósító Jó anyag, de nem a legolcsóbb gyanta. A hozzászólás módosítva: Feb 13, 2014
Persze, azt tudni kell, hogy nem próbáltam végig a világ összes gyantáját. Leginkább csak a zsugorodós cuccokhoz volt szerencsém.
Ezt fel is írom magamnak a gyanta típust üvegszálat tegyek e bele mert az van sok hajszálnál is vékonyabb
Száradás közben folyamatosan figyelni kell, a tekercs mellé szúrt fogpszkálóval óvatosan után kell állítani.
Üvegszál sok kell bele. Anélkül az öntvény törékeny.
Mindig kijegyzetelem az érdekes, tanulságos dolgokat fórumokról, íme néhány idézet:
Mateatek írta korábban: "Híg epoxi gyanta. Lamináláshoz használandó. És sok-sok üvegszál. Igazából mindegyik gyanta zsugorodik kikeményedéskor, de talán az epoxi az, ami legkevésbé, és nem repedezik. A súlyt pedig szerintem nem a gyanta szabja meg, hanem a sablonod. Epoxi, poliészter, akril, súlyra szinte egyforma. Ne legyen benne feleslegesen sok gyanta. Olyan gyantát szerezzél be, ami lassan térhálósodik. Inkább kössön meg 1 nap alatt, minthogy 20 perc múlva forrva bugyogjon a félig beállított fej. A gyorsan térhálósodó gyanták melegedni is tudnak, rendesen. Főleg, ha meleg környezetben használod. Ez a meleg a PET sablont is deformálhatja. Persze ez a meleg 75-80 fokot jelent. A nagyon fölmelegedett gyanta rosszabb minőségű, és zsugorodósabb." A következőt ha jól emlékszem egy makettépítős fórumon írta valaki gyantákkal kapcsolatban: "Mint minden gyantánál, úgy az epoxinál is mérhető a zsugorodás. Mivel kevesebb új kötés alakul ki, mint a poliésztereknél, ezért a zsugorodásuk is sokkal kisebb. A kötési körülményektől erősen függ, hogy melyik térirányban mekkora zsugorodás mérhető, ezért a gyantáknál a térfogatos zsugorodást definiálják. Minél gyorsabban köt a gyanta, annál kevesebb ideje van a gravitáció irányában zsugorodni. A poliészterek térfogatos zsugorodása típustól függően 5,9-9% között, az epoxiké általában 0,3% alatt. (maximum 3%) szintén típustól függően. Sajnos a gyártók a konkrét típusokra sem adják meg ezt az értéket. Az én személyes tapasztalatom az, hogy egy üvegerősítésű epoxi termék egy méteren maximum egy millimétert zsugorodik." Nekem sajnos mindig elmászott a kiegyenlítés miután megkötött a gyanta de én eddig poliésztert használtam. Tudom az epoxi jobb lenne de sajna nekem elég drága mulatság. Ha elmászik a fej akkor egy alumínium darabbal helyre rakom és annyi. Viszont ha tudok, mindenképp epoxi-t fogok venni. A pillanatragasztós megoldást én is kipróbáltam már úgy hogy a fejsablonba beragasztottam a tekercseket megfelelően kiegyenlítve és mégis elmászott. Fontos hogy a tekercs nagyon merev legyen, impregnálni szokták én pl. AC-43-as lakkot használok. Erősítésnek a gyantába üvegszálat szoktam rakni, festékboltban tudod beszerezni üvegszövet néven és azt tetszőlegesen fel tudod aprítani.
Ez így rendjén is lenne, csak az a baj, hogy a gyanta a gélidőtől fogva a teljes kikeményedésig zsugorodik. A gélesedett gyanta pedig a mozdításra már elrepedhet.
Azt tudni kell, hogy a laminálás max 5 milliméter rétegvastagságra vonatkozik. Eddig garantálja a gyártó, hogy nem forr föl a cucc. A vastagság azért lényeges, mert ha sok a gyanta, akkor az melegszik térhálósodás közben. A lamináló gyanták melegedősek. Ennek ellenére a föntebb írt típus akkora tömegben sem melegedett számottevően, mint egy detektor fej. 300 gramm gyantát öntöttem egyszerre. Langyosodott, de nem melegedett.
Sziasztok!Az lenne a kérdésem hogy Md-1 fémkereső c13-as kondi kb értéke.Előre is köszi a választ.
Szia!
Ez a kondi állítja be az adó tekercsed pontos frekvenciáját. Akkora legyen az értéke, hogy a tekercsed 5.1 és 5.5 kHz között rezegjen. Dezsávű
Még egy kérdés melyik fajta fejet érdemes megépíteni a DD vagy az omegát?
Visszakerestem az orosz rajzot. Én azt is csodálom, hogy működik a géped. Na ez az egyik rajz, ahol egyáltalán nincs illesztve a tekercs. Egyrészt ilyen elrendezésnél le kell zárni egy 4-5K ellenállással a bemenetet, másrészt mint korábban írtam, vágni fogja a jelet a géped a nagy erősítés miatt, ettől a ligkisebb probléma, hogy nem lesz jó disc. A cibola rajzon jó az előfok
![]() Szerintem a cibola elég jó gép, ha módosítgatni akarsz, onnan érdemes. A szántón jobb a talaj, mint egy lakóház udvarán, de ez csak akkor érvényesül, ha gép jó.
nekem van egy olyan SVHS kábelem, amin kívül van egy árnyékoló rész. Az expihez próbáltam ki, de nem vált be (az gyárilag 2 különárnyékolt ér) ha pesti vagy, szívesen adok belőle másfél métert, próbáld ki.
meg a tescoban van normál SVHS 800Ft-ért 2m kipróbálni azzal is lehet. Ma pár rajzot megnéztem. Több helyen találkozni ezzel 4ér és az árnyékoláson feljön a tekercs árnyékolása. Én ilyet nem építettem még és nem is volt ilyen gépem. Azt tudom, hogy a Cibola, Tejon csatlakozó 4 érintkezős. Amikkel én találkoztam, ott a fej árnyékolás rá volt kötve a fejben az egyik tekercs hideg pontjára és szerintem ez a jobb megoldás.
Némi józan paraszti ésszel megoldható.
Köszi a kiigazítást,beraktam egy 4,7k ellenállást és a vevő tekerccsel sorban egy 10nf kondit,a ferrit szűrési határ sokkal pontosabb lett.
|
Bejelentkezés
Hirdetés |







