Fórum témák
» Több friss téma |
Fórum » Házilag építhető fémkereső
Ez az egész bemenet valami ős whitesből jön, amihez képest a silverstár egy csoda bonyolult valami, ráadásul fúramód az iparban használatos, néha szakszerűtlenül egyszerű dolgok utánépítve nem hozzák a gyári paramétert.
Én biztos kipróbálnám akár a cibola akár a tgsl bemeti fokozatát. Sajnos az alap fázisszöget mindig ellenőrizni és rendszerint módosítani kell. De végül is mi történt, ha megemelted a frekit? Mi az, amit nem tudtál beállítani?
Itt lehet megoldásokat böngészgetni. Aki tud Oroszul, annak külön csemege. (De jó nekem.)
http://phazitron.narod.ru/
Sziasztok!
Hagy kérdezzem meg hogy valaki csinált már itt a forumon házilag jó működő kereső fejet és ha igen milyen fajta fejet dd v omega?
Kissé visszanézve a topikot, sokan csináltak már házilag jól működő fejet. Ezek között volt omega, koncentrikus, és DD fej is.
Én eddig csak DD fejet csináltam, úgyhogy nem rendelkezek kellő összehasonlítási alappal.
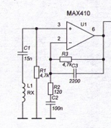
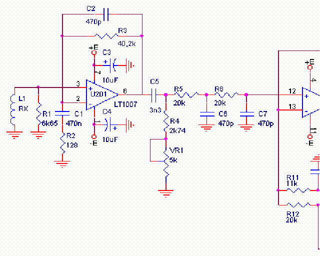
Annyi volt hogy nem látott rendesen a gép. Csak 6,5 kHz körül működött jól bár a vevő fokozatát nem piszkáltam annyira csak a kondit (C1) változtattam és a kiegyenlítéskor a jel csak kicsit hasonlított a szinuszra. Jobban ráfekszek mihelyst lesz időm. A Cibola bemeneti fokozatáról tudnál képet feltenni? Előre is köszi.
Amúgy a Silvertől kis híján idegösszeomlást kaptam mire rábírtam a megfelelő működésre.. A hozzászólás módosítva: Feb 18, 2014
Sziasztok!
Bár nem teljesen ideillő a kérdésem, de nem találtam, jobatt!És végülis bár, nem fém érzékelő de hasonló. Érzékelő Ezt szeretném megépíteni de ilyen ic-t idehaza nem találok, vane módja mással hejetesíteni? Vagy esetleg nem e ismertek hasonló kapcsolást,beszerezhető alkatrészekből?? Amit elszeretnék érni vele az az hogy egy fém tárgy felett éríntés nélkül legyen visszajelzésem. Köszönettel,és elnézést ha nagyon rossz hejre írtam.
Az első 6-8 darabot eldobtam, de azóta nem panaszkodom.
Azt meg kérdezhetem mi volt a hibájuk.Csak azért hogy tanuljak az esetből.
6-8 darabot azon a pénzen komoly fejet lehet vásárolni --de legalább így van kitől segítséget kérnünk hogy nekünk ne keljen frizbizni vele
Volt aminél az árnyékolás volt nem megfelelő, volt aminél a gyanta, volt aminél a fejkábel, és volt, aminél mindegyik rossz volt.
A képen látható HOT fej abból volt. De nem ajánlom ilyesmi célra.
El is készítetted ezt a gépet? Ha igen, írj róla valamit. Ha nem, akkor is ...
A tesoro gépek szeretete nálam a TGSL-el kezdődött. Még egy olyan strapabíró gépet..
Valaki segítsen MD-1 13-as kondi értéke körülbelül mennyinek kell lennie!
Akkor pl. erre lenne érdemes átalakítani?
470nF környékén. Tekercsfüggő. Maximumra kell hangolni a Tx-en levő feszt. Ezt több kondival sikerül csak összehozni valószínűleg, mert nF pontossággal el kell találni. Először 220-330-470-680 stb. Aztán jönnek a 100nF alatti sorozatok, végül a 10nF alattiak.
Még nem. Most várom hozzá az érmézőfejet. Néhány részt átalalakítok rajta. Néztem a tesorók különböző tipusait. Az egyikben ezt hiányolom, a másikban meg mást. 5 tipusból gyúrok össze 1-et. Egyenlőre ez a terv. X-terra 705-el szemezgetek. Le akarom cserélni a nagy gépem. E mellett lesz egy kimondottan érméző, könnyű 10cm-es koncentrikus fejű, szemetesebb helyre.
Anno a silverrel én is sokat küzdöttem, de mostmár becsukott szemmel is megcsinálom. Jó gép volt, meglepően szép eredményeket produkált. Kicsit lassúnak találtam.
Ez sem rossz. Fisher bemenő erősítő. Sávszűrőméretező excel 1 oldallal előrébb.
Ezt kétlem. Ez egy önrezgő oszcillátor, és az a kondenzátor a frekvencia finomhangolására szolgál.
Ez nem Silver.
Csemegének tényleg jó, de ez már nem a házilag összedobom fél nap alatt kategória. Bővebben: Link
Neeeem. Nem megépíteni szeretném. Lecserélni a nagy gépem. Vagyis eladni ami van és venni egy X-terrát.
Valóban. Akkor 0- 100nF ig kb. De, mint írtam tekercsfüggő.
Te mit gondolsz erről az átalakításról amit említettem? A Cibola bemenete jobb lenne?
|
Bejelentkezés
Hirdetés |






A tesoro gépek szeretete nálam a TGSL-el kezdődött. Még egy olyan strapabíró gépet.. 







