Fórum témák
» Több friss téma |
Fórum » Tina
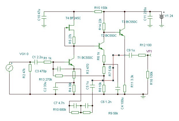
Beállítottam, a szintet, 5mV, és 20Hz-től 50kHz-ig, pörög, de hogyan lesz ebből látható eredmény?
Hiába "bökdösöm" a kimenetet bármivel....
Analysis gomb, majd AC transfer Ch..... és máris megkapod.
De szép is lenne... nekem azt írja ki helyette: irregular circuit!! Szerinted?
Ezzel bénázok már jó ideje... de legalább valami keveset okosodom is.
Nézd meg a rajzot amit fentebb mutattam, ott a kimenetére tettem 100k ellenállást, ezt pótold és jó lesz. Nem figyeltél és ezt lehagytad..
Most látom a freki beállítás sem ok, 1KHz-re állítsd be A hozzászólás módosítva: Feb 20, 2014
, működik a dolog. Köszi! A frekit melyiknél állítsam ? Mert így most műxik.
Az előző rajzodhoz képest ez már más és hibás is, pl a piros összekötésnél javítottam is.
Működik de rosszul, nézd meg azt az ábrát amit én csatoltam az első rajzon , olyannak kell lennie. Frekit a generátornál. Könnyebb lenne minden, ha normálisan átrajzolnád, így nagyon kusza.
A hozzászólás módosítva: Feb 20, 2014
Ok, tényleg elnéztem amikor átrajzoltam. Majd finomítom a kapcsolást meg a rajzot. Még egyszer köszönöm!
Szívesen. Ha átrajzolod átláthatóbb lesz, könnyebben tudod tesztelni.
Hello,
kicsit finomítottam a kapcsoláson, már jobban megközelíti a riaa görbét. Holnap összerakom, kiderül hogyan muzsikál. Köszi, majd átrajzolom rendesen.
Szia!
Valóban sokkal jobb. Kép szerin alakítsd át, jobban láthatóvá válik az átvitele az antiriaa használatával, frekiátvitelét és a fázisátvitelét jól szimulálja így, kisebb módosítás hatása jobban észrevehető. Kapcsolóval kiiktathatod.
Szia!
Így csináltam a finom hangolást pontosan
A fázis grafikonról tudnál pár szót mondani? Mikor lenne optimális, milyen értékhatárok elfogadhatóak... stb. köszönöm.
Nagy a fázistolás, alul is és felül is, jobbra törekednék.
Frekimenet is igen tág határok között egyenes (dB) Csatoltam egy csöves RIAA görbéjét, nézd meg a fok és dB határokat.
No, igen... az én kapcsolásomnál hogyan lehetne a fázistolást kicsit javítani????
Korrekciós hálózat elemeit finomítod, javulhat a frekimenet , picit a fázis hiba is kisebb lehet.
A hozzászólás módosítva: Feb 21, 2014
Javítgattam, ez jött ki, max. Meg is építettem, szerintem igen ott van, jó a hangja. Te mit szűrsz le a grafikonok alapján?
Igen, én is próbáltam, pontosan ezeket változtattam én is, szerintem több nincs ebben a kapcsolásban.
, ezt még nézd meg, főleg a zaj szempontjából. De majd észre veszed a változást.Az átvitele tizedre rendben talán a magasban van hiánya, de elmegy. Kiváncsi vagyok a véleményedre!
Valóban jobb, fázishiba is csökkent.
Magasban nem hiánya van, picit kiemel, 10KHz felett kezd emelni, de nem vészesen. Zaj analízis kevésbé mérvadó, a program nem számol a környezet és a szerelés, passzív alkatrészek okozta zajjal.
Érdemes megépíteni ezt a változatot? Vagy van tranyósban jobb?
Szerintem próbáld ki, nem nagy munka összedobni.
Megnéztem, torzítása is sokat javult, picit még magas..
A hozzászólás módosítva: Feb 23, 2014
Sikerült 0,07-re levinni a torzítását. Most hallgatom, egy AKG-140-essel, ezen keresztül:
Canamp mod, 1W/44 Ohm.
THD = 0,0000726%. ![]() Egyelőre még csak Tinában, most készülget majd lassacskán.
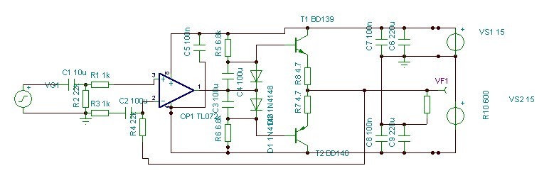
Szia!Megnéztem ennek a füleserősítőnek is a torzításár. Nagyon magas. Vagy valamit rosszul csináltam?
Igen! Kimenetén 12V DC van, tápok vezetékezése miatt volt.
A - tápot nem kapta meg, érdemes DC mérésekkel is ellenőrizni az áramkört, kiderült volna a hiba. Próbáld ki így. A hozzászólás módosítva: Feb 24, 2014
|
Bejelentkezés
Hirdetés |











