Fórum témák
» Több friss téma |
10-es és az 5-s lábon megvan a féltáp?
Lenne egy kérdésem:
Itt van egy rajz, ami 5sávos. Ezzel kapcsolatban lenne pár kérdésem: -lehet-e itt 470k poti helyett 10kohmosat használni? -a tranzisztor helyettesíthető-e BC182B-vel, esetleg BC547C-vel? -A kapcsolás mekkorát torzít és mekkora alapzaja van? Előre is kösz: Müszi
Szia szabi,
igen megvannak a féltápok az említett lábakon... TaTa
....már annyit csesztettem, hogy sikerült ellőnöm egy régi music center
kemény 10 wattos hangszóróját... Akkorákat pattog, meg torzít, hogy elszállt a tekercselés a mélynyomójában....
Hát nagyon remélem, mert úgy tettem be, ahogy a beültetési rajzon van... Ha az alkatrészoldal felől nézed, és feléd vannak a potik tengelyei, akkor az IC rövidebb oldalán lévő U alakú bemarás is feléd van...
Sziasztok,
valahogy megoldódott a probléma... (nem kénsavba dobtam... ) Szóval egy pici műszerész csavarhúzóval körbekapirgáltam minden forrasztást, főleg amik nagyon közel voltak zsúfolva egymáshoz, és utána megszűnt minden zaj... Gondolom, összeérhetett valami forrasztás, vagy ilyesmi... De viszont nem magas/mély/közép szabályzó a kapcsi, hanem balról jobbra a potik ,élyet, magasat, és hangerőt szabályoznak.... Most csinálhatom újra a doboz előlapját, mivel felesleges lett a hangerőpoti... TaTa
Potmétercserét nem próbáltam, tranzisztort szerintem helyettesítheted(a rajzon jelzettet már én is alig kaptam), torzítás, alapzaj füllel alig érzékelhetó, szép tisztán szól, csak keverőt ne köss hozzá, mert akkor túl lesz vezérelve.
Ha elbírja a végfok magas tápfeszét, nyugodtan. Inkább az árnyékolásnál vigyázz a földhurokra.
Hát azt letudom szedni stab icével meg ellneállásal vagy vmievel nem? Mert oda nemkell nagy áram. Csak müködni fog úgy aza így ez itt a kérdés?
Halihó!
Találtam egy Hangszínszabályzót a neten. Bővebben: Link És azt írja itt, hogy 200mV -t a bemenő maximális jel, de a számítógépből pl.: 700mV - 1V jön ki tudtommal. Hogy lehetne ezt átalakítani, hogy elbírja a számítógép max kimenetét...? Előre is köszi...
Felajánlom mindenkinek sokszor megcsináltam már és jó talán a nyákon sem hibáztam majd írjatok jó lett -e
Már régen találkoztam az eredetijével. Szerintem nem jó, a magasat lesöntöli a közép, nem engedi érvényesülni, csak ha durván el van tekerve.
Így jobb lenne.
Az eredetiben nálam a közép és a magas gerjedt
szerintem sem jó
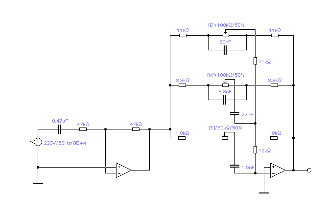
Szevasztok!Nekem egy sztereo 3-savos hangszinszabalyozo kene a Quad 405-os 200W-os valtozatahoz,lehetoleg TL072 IC-ekbol szertenem megcsinalni a hangszinszabalyozot,mert ilyen IC-em van ithol es ezek eleg jofajta IC-ek.Ha valakinek van ilyen rajza jo volna ha feltene ide valamilyen rajzot ami jo a Quad-hoz.Segitsegeteket elore is koszonom!
Szerinted eddig miről volt itt szó???
En vegig olvastam a forumot de megfelelo rajzot nem talaltam,foleg Quad-hoz nem!Nekem az az igazsag hogy Tl 072-es Ic-ekel kelene,es ilyet nem talaltam.Jo volna ha valakinek volna ilyen rajza.
Pont itt van ezen az oldalon! Az mrex által belinkelt kapcsolás kicsit átalakítva. A nyákot csak minimális mértékben kell átalakítani, remélhetőleg ezt meg tudod tenni. Hogy TL082-t, vagy TL072-t használsz, az tökéletesen mindegy! Olyan meg nincs, hogy hangszínszabályzó kifejezetten Quad405-höz! Minden vonali szintű aktív hangszín jó a Quadhoz is!
Koszi a segitsegedet Pafi!Lehet hogy figyelmetlen voltam es azert nem ladtam a rajzot ezen az oldalon.
Szívesen! Csak legközelebb legyél kicsit önállóbb!
Van itt egy kis gond!Szabi83 es te Pafi azt irjatok hogy amit Mrex belinkelt rajzot az nem jo,meg gerjed,akor milyen 3-savos hangszinszabalyzot ajaltok?.Tegyetek mar akor fel valami bevalt 3-savos hangszinszabalyzo rajzot ami bevalt es jol muxik.Elore is kossssz!
Az valóban nem jó, de már csatoltam a módosítást. Ha esetleg gerjedne, max. két kis kondival megszűntethető.
Heló!
Nézegettem az oldalon az LM1036N IC-s előírősítő/h.szín szabályzó áramkört, ügyes kis cumó, nem lehetetlen, hogy megépítem a közeljövőben, márcsak a barátságos ára miatt is. Két kérdés merült fel bennem ezzel a kapcsolással kapcsolatban(?) érdekes mondat, no mind1...TDA-s végfokhoz ideális, de normálisan működne egy LM3875 IC-s Gainclone-al? Illetve a másik dolog, hogy van egy kicsi 9V-os trafó, az egyenbe ugye kb 12,7V, de csak 2VA-es. Ez elegendő? meg még annyi, hogy ez csak szimpla 2kivezetéses trafó, ebből kéne megoldani a +/- t.
Sziasztok! :wave: Nekem egyszerű, de hatásos hangszínszabályzóra van szükségem!
Vagy 1 potis tone kellene, de jobban örülnék 2 potis mély + magasnak. Egy torzítópedálhoz kellene amin van egy hangerő és drive poti. ( a képen a szöveg lényegtelen, csak a drive poti alakítása... ) És az lenne a kérdésem, hogy a pedál elő mögé vagy valahova a panelre kell egyáltalán kötni a hangszínszabályzót???
Hello srácok!
Engem is érdekelne, hogy egy kis panelre hova kell kötni a hangszínszabályzó potikat kiegészítésként? Eléje, utána, vagy a már meglévő kis előerősítő áramkörre valahova?
Szia!
A gitár nem az én műfajom, de megpróbálok segíteni neked. Először is, gondolom szólógitárhoz kell. Másodszor, emelés-vágás mértéke mekkora legyen? Milyen karakterisztikájú legyen, lepke, vagy baxandal? Én a pedál után tenném megfelelő illesztőfokozattal ellátva.
Köszi! Szólógitár igen; és azért viszonylag nagyobb jelet ad a pedál, szerintem ezzel nincs is gond.
Most néztem egy lepke rajzot.... (ez pontosan miben más; vagyis mi ez a lepke? olyan, mint mondjuk egy régi lemezjátszó bass+treble-je...?) /Külön tranyót vagy IC-ét amúgy sem akarok./ Viszont szeretném ha lenne sok mélyem, és csilingelő magasaim. És amúgy ha ezt raknám össze, akkor valamit lehetne rajta alakítani? Miből lenne érdemes nagyobb illetve kisebb értéket? De persze ha van jobb értelmesebb rajz akkor elfogadom. |
Bejelentkezés
Hirdetés |




kemény 10 wattos hangszóróját...
) Szóval egy pici műszerész csavarhúzóval körbekapirgáltam minden forrasztást, főleg amik nagyon közel voltak zsúfolva egymáshoz, és utána megszűnt minden zaj... Gondolom, összeérhetett valami forrasztás, vagy ilyesmi... De viszont nem magas/mély/közép szabályzó a kapcsi, hanem balról jobbra a potik ,élyet, magasat, és hangerőt szabályoznak.... Most csinálhatom újra a doboz előlapját, mivel felesleges lett a hangerőpoti...

szerintem sem jó
érdekes mondat, no mind1...




