Fórum témák
» Több friss téma |
Tegnap elromlott a Wilo keringetőszivattyúnk. Szétszedés után derült ki, hogy a benne lévő kondenzátor halt meg. Illetve (ami miatt ide is írok) a kondenzátor egyik fele, ugyanis ez egy kettős kondenzátor. Egy darab 0,5 µF és egy 2µF-es kondenzátor egy házban. Nem tudna valaki ehhez egy beszerzési helyet?Mellékelek egy képet, ami teljesen hasonló az enyémhez, csak más az értéke.
Szükség esetén megteszi ám két kondi is
Mondjuk egy 0,47 µF üzemi és egy 2,2µF üzemi ha nem kapsz eredetit. A hozzászólás módosítva: Feb 26, 2014
Azt sem tartom kizártnak, hogy az egyik csak fázisjavító, tehát akár el is hagyható. Igez, nem ismerem a szivattyú belső világát.
Két kondenzátor nem fér el egyszerre a szivattyú elektromos dobozába, a kilógatás meg nem megoldás!
Bakman: Ebbe a szivattyúban van egy elektronikus panel. A kondik arra is rácsatlakoznak. Kimértem sajnos nincs kapcsolatban a kondi lába a bemeneti hálózati csatlakozóval. A hozzászólás módosítva: Feb 27, 2014
Szia! Egy telefonos rákérdezés-t ki lehetne próbálni. Kondenzátor külső méreteket tudnál megadni?
Köszi! Megpróbálom, úgy sincs túl sok lehetőség a kondi beszerzésére!
Sziasztok!
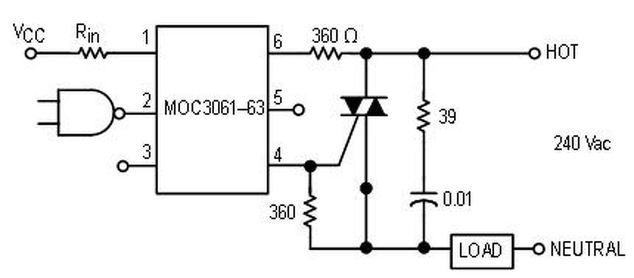
A mellékelt ábrán levő kapcsolással szeretnék meleg víz keringető szivattyút ki-be kapcsolni. Fog működni a dolog? Mi történik, ha a "HOT" és "NEUTRAL" felcserélődik?
Hello! Semmi nem történik. De az előfordulhat, hogy a induktív terhelés miatt, a kimeneten a 10nF-ot nagyobbra kell cserélni. Mondjuk 100nF-ra, de X2 típusú 250Vac legyen.
Fólia kondenzátorom van itthon, 250V van ráírva, az jó lesz a kimenetére?
Sziasztok,
Az lenne a kérdésem, hogy ha egy keringető szivattyút nem valós szinuszos szünetmentesről működik az áramszünet idejére? Előre is köszönöm a segítséget. üdv PIXI
Nem, vagy csak harmatgyengén. De inkább az előbbi.
Tegnap próbáltuk, és hallottuk hogy elindul a víz ahogy rákötöttük a szivattyút, mert zárt rendszeres a fűtés és hallani ahogy elindul a víz. Annyi az eltérés, hogy zizeg a szivattyú.
Akkor max azt tudjuk kipróbálni, hogy mikor be van gyújtva akkor kötjük rá, és akkor látni a vízhőfokon hogy forog-e a víz. De akkor baja nem lehet tőle, csak nem úgy teljesít ahogy kell?
Az egyértelmű válaszhoz kelle a szünetmentes tápegység kimeneti jelalakja. Valószínűleg jobban fog melegedni, mint normál szinuszos áramforrásról járatva.
APC CS500 amiről most próbáltuk. Ha ezzel esetleg segítek. Nagyon ritka az áramszünet, de a kazánnál 1x elég ha rosszkor jön és lefő a kávé.
Vészhűtőt ajánlok, üzemeltetési költsége nulla. Üzem közben fogyaszt némi vizet, mikor hűti a kazánban lévőt (egy hőcserélő van benne).
Ha zizeg a szivattyú, a szünetmentes négyszögjelet ad ki. Jelentéktelen kiegészítéssel javítható. Kisebb, 30-50 VA teljesítményű, 12-24 V-os szekunderű trafó szekundere és 2 µF 630 V-os vagy 275 V~ kodival lecsendesíthető a motor. Nem alakítja szinusszá a jelet, de a meredek fel és lefutások elmosásával már nem zenél a motor és nem melegszik. Korábban már feltettem valahol ezt a rajzot, annyit módosítottam, hogy a fojtóval párhuzamos ellenállás a fojtó túllövéseit nyesegeti. Szebb a jelalak.
Ha trafó helyett fojtó van kéznél, 25-50 mH megfelel. A tekercsen 8-20 V körüli érték jó. A hozzászólás módosítva: Jan 3, 2015
Valaki próbálkozott már új fajta keringető szivattyú + négyszögjeles szünetmentes tápegységgel??
Új fajta keringető szivattyún Wilo Yonos PICO-t, vagy Grundfos alpha2-t értek. Ezek elvileg szabályozzák magukat. Csak arra gondolok, hogy nem lehet-e, hogy ezek frekiváltósak és akár bármilyen jelről, vagy egyenáram 230V-ról is mennének? Csak feltételezés...!?!
Szerintem ezekben sem frekvenciaváltó van, egy fázisra nem az igazi. Egyszerűen több féle tekercselés van bennük, azok között kapcsolgat mikrokontrolleres vezérlés...
Sziasztok,
Teljes a siker! Megcsináltam amit erbe javasol, és működik. A szivattyú viszi a vizet gond nélkül és semmi hangja sincs amikor egy sima alap APC 300-as szünetmentesről működik. Az összeállítás úgy jött ki, hogy a tekercs egy 11V 50VA-es trafó, a kondi az 1µF 1000V, az ellenállás 5Kohm 5 watt. Tökéletesen teszi a dolgát ahogy a szivattyú is. Köszönöm még egyszer a segítséget.
Kedves Urbán László!
Láttam, hogy tanácstalan a szinuszos szünetmentes tápegységekkel kapcsolatosan és gondoltam segítek. Azt valóban nagyon jól látja, hogy egy szinuszos tápegységre van szükség a keringetéshez, mert máskülönben a szivattyúk berregő, kattogó hangot adnak ki. Én egy jó hónapja vettem a www.elpro.hu webshopból egy INTEX 400W-os teljes szinuszjeles szünetmentes tápegységet, amire rákötöttem egy 12V-os autós akkumulátort (praktikusabbnak láttam, mint más típusút venni) és tökéletesen működik a rendszerem. Bátran merem ajánlani ezt a márkát (és a weboldalt is, mert az általam megnézett weboldalak közül messze a legjobb árat itt találtam). A hozzászólás módosítva: Márc 15, 2015
Szia
Csináltam egy szivattyú vezérlőt, vegyes tüzelésű katánhoz. Szuper kis szerketet. Termosztát funkció és nyári üzemmel.
Szia!Pár részletet írhatnál róla..Mit csinál,milyen megoldással,stb..
Szia
Az elektronika lm35cz-vel mér. Egy pic feldolgozza. Ha elér egy szintet bekapcsolja a szivatyut ( hiszterezist tudja). Van egy riasztás allas amikor bármi vezerelhető. Ami meg pozitív. Az a nyári üzem. Ilyenkor két naponta ráindít egy percre(beragadás mentesítés). Lcd kijelzés, minden állítható. A cikk megfog itt is jelenni, csak nem tudom mikor. Szólj ha érdekel. A hozzászólás módosítva: Márc 15, 2015
Érdeklődéssel várom!Csak a vizhőfokot érzi,vagy a szoba hőmérsékletet is érzékeli? Nálam most nagyon beváált az,hogy 45 fokon keringet ha a szobatermosztát bekapcsol,ha kikapcsol egy másik csőtermosztát engedi a kazánt elmenni 90 fokig,ha ezt túllépi lekeringet. A sima mechanikus huzatszabályzó állandóan 70 fokra van állítva így kb 80 fokos víz van a kazánban ha már felfűtött. A szobatermosztát több zónaidős így reggel 6-8-ig 24 C,8-17-ig 23 C,17-21-ig 24C,21-02-ig 22,5 C,02-06-ig 25C. Így mikor este megrakom kb 22 óra körül és elzárom a huzatszabályzót is van a kazánban puffer bőven mit 02 órakor éjjel lekeringet így kellemes meleg van reggel is még ,de soha nincs az a nagy meleg mi régebben volt ha nem figyeltem a kazánra,sokat raktam rá,stb. Kéményt kell most leszigetelnem mert kátrányosodik mert kívűl a tűzfalon megy és van vagy 8 méter..
Szia
Egy érzékelős, a kimenő vizet nézi. Én 55foknál kapcsoltatom a szivattyút az alatt karosodik a kazán. Ha visszahül 25 fokra lekapcsolja a keringetőt. Négy gombos az áramszünet után visszaolvassa az adatokat az eepromból. Egy gyári mintájára csináltam. Ami nincs benne, az a fagyveszély. A gyári ugyanis ráindítja a keringetőt. Ez mivel egy családi házról van szó nem raktam bele.
Nem tudom milyen kazánod van, de én 40 fokos vizzel 27 fokos lakást csinálok ha kint mínusz 20 fok van akkor is.
Vegyes tüzelésű kazánnál kevés a 40C°. Mindent ellep a korom.
Hát nálam nem. Egy öntöttvas kazánom van kz vagy kcs3 lengyel.
A radiátoros fűtés (padlófűtés az más tészta) legjobb hatásfoka 70-80 fokon van. Ha egy vegyes tüzelésű kazán beindul csak elfolytással lehet 60 fok alatt tartani ami ront a hatásfokon és 60 fok alatt elkormolódik minden. Persze kérdés mit hogyan mérünk, egy dolog amit az érzékelő érez és egy másik dolog milyen meleg a víz..stb. Nekem teljesen át kellett alakítanom a vezérlést a hőmérséklet mérés nehézsége miatt (látszólag nagyon egyszerű).
|
Bejelentkezés
Hirdetés |





Mondjuk egy 0,47 µF üzemi és egy 2,2µF üzemi ha nem kapsz eredetit.








