Fórum témák
» Több friss téma |
Fórum » Ki mit épített?
Ez a téma ha úgy tetszik a mi "kiállítótermünk", nem pedig a ki mit csinált volna másképpen, mások helyett, és legfőképpen nem javítós téma.
Minden készüléknek van saját témája, ott kell kitárgyalni a részleteket!
FONTOS! A kapcsolási rajzok keresésére is van saját téma, ott keressetek rajzokat!
Ha van otthon elfekvőben, tegyél be egy nagyobb diódahidat, esetleg ilyen fém külsejűt, az jobban tud hűlni. Csavaros.
Nem értem most nekem miért írtál, nem az volt a kérdés, hogy mennyi lesz sorban, hanem hogy mennyi lesz párhuzamosan, arra meg szerintem jól válaszoltam?
A hozzászólás módosítva: Feb 26, 2014
Igen, de azt írtad:
Idézet: „5db 1000µF 10V sorba kötve = 5000uF10V lesz.” Így nem helyes, párhuzamosan lesz ennyi.
Ok jogos most nézem, jó volt a gondolatom, csak véletlen hülyeséget írtam.
Elnézést figyelmetlen voltam. A hozzászólás módosítva: Feb 26, 2014
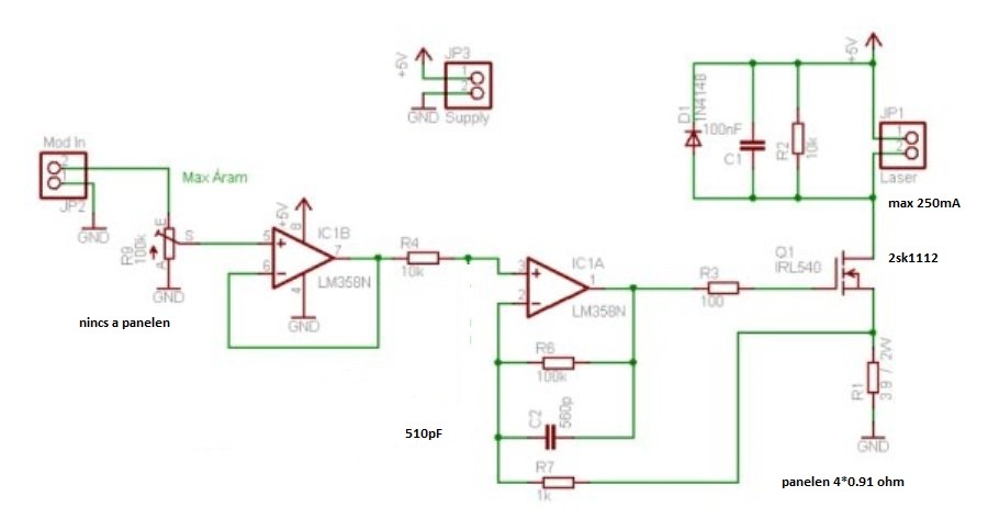
Áramgenerátort építettem legutóbb, ahol fontos volt a kis méret. Lézerdióda meghajtó, max 250 mA kimenő árammal csak langyos a kimenő fet. Át lehetett volna tervezni a panel túlsó felére, akkor megkapta volna az egész túlsó fóliát hűtésként így max 350-400 mA a fénykép minősége nem a legjobb, de a lényeg látszik:
Idézet: Nálam nem látszik. „de a lényeg látszik”
Dehogynem látszik; oly kicsi lett, hogy nem látszik!
Ez a kép azt szemlélteti velünk, hogy ha így látunk egy panelt élőben, na akkor kell elmenni szemüveget csináltatni.
A hozzászólás módosítva: Feb 26, 2014
Ügyes vagy, jó pici lett!
Elkészült a régebben készült hibrid erősítőm.
Kiszuperált DVD dobozát használtam fel, az előlap mofesa precíz munkája. Képen nem látszik , de nem egyszerű famunkát igényelt. Még a fedelét kell festeni.
Nagyon szép! Belsejét is megmutatod? (Itt mindig ezt szokás kérdezni
) A hozzászólás módosítva: Feb 26, 2014
Köszönöm. Régebben készítettem róla, működés közben.
Az itt van..
Szép munka!
Bárcsak minden trafóra ilyen szépen rá lennének rajzolva a feszültség és áramértékek.
Nagyon szép! Egy pár gyártó simán példát vehetne róla.
Nagyon profi és tekintélyt parancsoló! Grat!
Elnézést kérek, pedig igyekeztem nagyítóval fotózni, lámpát is oltottam, stb.
Ezen nem kell már semmit festeni, így van kész.
Semmi gond, jó kicsi.
CHZ: belül is gyönyörű. (Valld be, lefotóztál egy gyárit! ) A hozzászólás módosítva: Feb 26, 2014
Nagyon szép kis masina. Gratula ügyes vagy
Idézet: Ez nem gyári ! Ez GYÁRIBB!„CHZ: belül is gyönyörű. (Valld be, lefotóztál egy gyárit! )” ![]()
Texas erősítő. Egyszerű és tökéletes, habár van egy kis alapzaja.
Talán csak a kábelezés kuszasága okozza az alapzajt.
A hosszú huzal a végtranzisztorig szERINtem sem túl jó ötlet, pláne nem a vékonyak, hiszen azokon elég nagy áramok haladhatnak. A szövegezésben jelezte a szerző, hogy a munkapont beállító T1 tranzisztort jó hőkapcsolatba kell helyezni a T4 és T5 végtranzisztorokkal. Úgy látom ez sincs meg. Szerintem rövidíts a kábeleket és ha van rá mód, a T1 tranzisztort elszigetelten rakd valahogy a bordára.
A hozzászólás módosítva: Feb 27, 2014
A T1-es et nem lehet hűtőbordára helyezni csak hűtőcsillagot lehet rárakni. De a T1 nagy terhelés mellett se melegszik.
Hello! Nem az a lényeg, hogy nem melegszik. Az a hőfigyelő is egyben a végfokban. üdv!
Pontosan ahogy proli007 is írta, az a hőfigyelő. Kiegészíteném azzal, hogy a T1 dolga az, hogy "érezze", mennyire meleg a T4 és a T5. A tranzisztoroknak több elektromos tulajdonsága függ attól hogy mennyire meleg, ezt a hőfüggő viselkedést lehet úgy kompenzálni, hogy bordára helyezünk egy megfelelően bekötött "hőfigyelő" tranzisztort.
És úgy látom, hogy a bemeneti vezeték sem árnyékolt, így nem szabad csodálkozni, ha van egy kis zaja...
Mindenkinek köszönöm elismerő szavait.
Ez egy DVD doboz volt, próbáltam eltüntetni mindent róla ami a DVD-re utalna. Hátlapon azért látszik pici maradványa. |
Bejelentkezés
Hirdetés |








) 









