Fórum témák
» Több friss téma |
Fórum » NYÁK-rajzolat készítése kapcsolási rajz alapján
Témaindító: miklosch, idő: Jan 16, 2006
Témakörök:
Szisztok lenne egy kérdésem hozzátok.
Van nekem egy Flower elnevezésű fényem amihez szettem le irányváltó panel kapcsolási rajzát. De én nem tudom meg rajzolni a panel rajzát mert nincs benne egyáltalán gyakorlatom. Abba szeretném a segítségeteket kérni hogy valaki lenne olyan rendes hogy meg rajzolná nekem. Nagyon meg köszönöm, és mindenkinek boldog új évet kívánok! (A hozzá csatolt kapcsolási rajzot kéne meg tervezni előre is köszönöm) Bye Dj Peat voltam.
Sziasztok! Tudna nekem valaki segíteni? Nyáktervező progi kellene de nem demós. Előre is köszi szépen!
Üdvözletem és tiszteletem
![]() Lenne egy olyan kérésem hogy akkuról táplálnám szeretet laptopom nem a sajátjáról hanem autó akkuról találtam itt fórumon pdf leírást képekkel nyákkal minden de pontos méretes nyák nincs benne eagle meg undok és nem is találok benne minden alkatrészt. Lenne valaki oly kedves és megtervezné nekem a nyákot hozzá ? Előre is köszönöm a válaszokat üdv alika
Hi !
Harmadik oldal alján ott a panel méretekkel 85x40mm Képszerkesztővel vágd ki, méretezd...stb
Figyelj rá, mert forrasztási oldal felől van.
Üdv
Ez akkor most mehet a nyomtatóra tükrözés után azonnal vagy még ezt át kell méreteznem? Nem én nálam lesz nyomtatva ezért fontos a dolog kifúrni se lesz laza menet nincs hozzá cuccom, de azt még valahogy megoldom .
Sziasztok!
Egy projektemen ügyködök, ahol található VCC (+5V, digitális ák.), AVCC (+5V) ezekből következésképpen DGND, AGND. Leggyakrabban teliföldet használok. Ebben az esetben melyik földet érdemes teliföldként elrendezni, esetleg hogyan kell a különbözőket összekötni? Továbbá a táplálást 1 pontból kell megoldani, vagy bármit össze lehet kötni bármivel? Ha valaki esetleg rendelkezne valami irodalommal ezekről a dolgokról azt örömmel fogadom. Köszönöm előre is a tanácsokat.
A digitális részt mindig külön kell kezelni.Más a potenciál.
EZ AZ!Tessék itt az eredeti oldal itt mindent megtalálsz
Hello
megint segitseget szeretnek kerni evel a kapcsrajzal kapcsolatban! elore is koszonom!
Kicsit pontosabban?
A hozzászólás módosítva: Nov 24, 2013
Te hogy érted?
mert én nem . Kértél segítséget de nem írtad mit kellene segíteni . A hozzászólás módosítva: Nov 24, 2013
Nyak tervet kesziteni!
A hozzászólás módosítva: Nov 24, 2013
Na végre ezt is megtudtuk , ezt megrajzolhatod egy papíron és indigóval átmásolhatod a nyákra , 3vonal az egész ,ha egy ilyen nyákot nem tudsz megtervezni , inkább gyűjts bélyeget ..
A hozzászólás módosítva: Nov 24, 2013
Mint írtam ezt te magad megtervezheted , valahol el kell kezdeni. Nem csak arra várni hogy majd más megcsinálja mert te kezdő vagy , így sosem leszel más csak egy kunyeráló ..
Egy papírlapot tegyél egy hungarocell darabra , fogd az alkatrészeket szukáld bele ahogy a rajzon látod és ceruzával húzd be a vonalat az alkatrész lábak közt ...
Aztán szeretnénk látni képet róla a ki mit épített témában!
Tessek igy sikerult
Elsőre nem is rossz , finomítgasd egy kicsit aztán majd csak rájössz a lényegre
helloMegin egy keresel allok elo
ennek a nyak-terve jol jonne! mert ebol nem tudom hogy lehet rendes nyak-terv?
hello
ezt is szertnem hogy segitsetek mert ez egyszeru es nekem valo! amugy tutok valami a taps kapcsolorol vagy mirol?
Szia! Nem roszból mondom, de ha kicsit odafigyelnél és betartanád a helyesírási szabályokat, valamint ha érthetően kifejtenéd mit is szeretnél, akkor biztos, hogy a többség jobban igyekezne segíteni neked.
Az én tanácsom viszont ez: 1. Letöltöd a Sprint-Layout nevű szoftvert. 2. Telepítés után megismerkedsz vele és megpróbálsz magad "megrajzolni" egy NYÁKot. Ha valami nem világos a program használatával kapcsolatban, egészen biztosan segítenek neked eligazodni benne. Ha elektronikával és bármivel komolyabban szeretnél foglalkozni, akkor szokj hozzá minnél hamarabb, hogy magadnak kell keresned, kutatnod, tanulnod, kísérletezned! Csak úgy haladsz előre és tanulsz meg valamit, ha magadtól jösz rá a dolgokra. Milyen segítséget szeretnél a 2 ledes villogóval kapcsolatban? Valamit biztos tudunk a tapskapcsolóról. Te mit szeretnél tudni? Különben ott van erre is a google. Boldog karácsonyt és sikeres szerelgetést, próbálkozást kívánok neked. A hozzászólás módosítva: Dec 23, 2013
Szia
A kapcsolás elkészítéséhez kell nyák lemez itt találod: lemez Én a 0,8mm 1oldalast választanám ami 500Ft kerül. Kell egy átmérő 0,8mm, és egy 1mm es csigafúró, esetleg a vezetéknek, 1,5....2mm is jól jöhet. Azokat itt találod : Bővebben: Link Kb.:531Ft. Kell még, amivel megrajzolod, Ha ugyesen tudsz rajzolni, itt találod: Bővebben: Link ára kb.: 800Ft Ha Valamilyan programmal akarod csinálni, akkor valamilyen nyomtató, (részemről a lézert mondanám, de tintasugarassal is csináltam márt.) Pozitiv 20lakk, előhívó, fólía amire nyomtatsz. Ide nem írnák árakat. A furókhoz gép pl.: Bővebben: Link Kb.: 1500Ft Majd jön a forrasztás: Bővebben: Link kb.: 5000Ft (de itt többet is lehet költeni. ) Forrasztó ón lásd: Bővebben: Link kb.: 1000Ft A fólía eltávolításhoz még kell :Bővebben: Link ami: 530Ft be kerül. Idáig elköltöttünk kb.:10000Ft Most jöhetnek az alkatrészek. Mert ha nem tudod az alkatrészek méretét akkor nem tudsz nyák lemezt készíteni. A alkatrésznek megfelelően kifurod a panelt majd a tollal megrajzólod , és maratod, lemosod a rajzot, ónnal befuttatod, és márt ültetheted be, az alkatrést. ( itt van még egy két buktató, pl.: a nyák átnézése ) Na most a PICKIT2 az teljessen más kérdés, ott márt kell a nyomtató, fotózás, stb. és két oldalon. (az se egyszerü ) üdv. A hozzászólás módosítva: Dec 24, 2013
hello
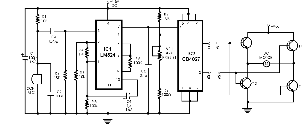
szeretnek egy kis segiseget kerni evel a kapcsolasi rajzbol lehetne egy nyak terv??? |
Bejelentkezés
Hirdetés |








mert én nem . Kértél segítséget de nem írtad mit kellene segíteni . 




