Fórum témák
» Több friss téma |
Mielőtt kérdezel, a következő két dolgot ellenőrizd!
I. A helyes tápfeszültségek megléte.
II. A kimeneten van-e egyenfeszültség.
Élesztés.
Az látod lehet. Csak nem tudom mennyire normális ez.
Először csak összekötöttem a két fokozat tápját, egy pontból hozva ki a vezetékeket, nevezhetjük csillagpontnak. Ez nem bizonyult jónak, mert enyhe búgás/zúgás hallatszott halkan a fülesből. Így vettem még egy vezetéket, és a két panel GND-jét ezzel a vezetékkel IS összekötöttem. De nem volt ám mindegy, hogy a panel mely pontjához forrasszam. Így jobb lett a helyzet búgás fronton, de további csillapítást értem el ennek a vezetéknek a mozgatásával, gondos elhelyezésével. Így is maradt némi zúgás, de az észlelhetőség határán. Szóval ahogy mondod, össze-vissza oltogatom a zúgásokat beiktatott vezetékekkel. Valahogy nekem ez nem tetszik. Ki tudja mitől fog egyszer újra elkezdeni búgni, és akkor kell majd egy 3. 4. vezeték is?
Sziasztok ! Segítség kellene a 270w os mosfet erősítő indításában .Nekem nem teljesen érthető a le írás amit dokumentáltak hozzá .Tehát két darab 10 ohm os ellenállással kiváltom a táp biztosítékokat és ezeken mérek feszültséget . ezt úgy értve hogy test hez képest kell lennie az ellenállás után 800mv nak indításkor persze a trimerrel beállítva mindkét ágon.Még arra lennék kiváncsi hogy ki bírná e tartósan az erősítő a +-75 v ot ?
Nem a testhez képes kell az ellenállás, hanem a tápegység és az erősítő közé.
Azt tudom én azt kérdeztem hogy hol mérjek.Az ellenállás erősítő felőli oldala és test között.
Szerintem kibírja a +-75V-ot. Csak arra kell ügyelni, hogy az IC tápfeszültsége ne haladja meg a +-19-20V-ot.
Az ellenállás két lábán kell mérni a 0,8 - 1V feszültséget.
Le van írva: az ellenállás két vége között, ha a megfelelő (előírt) feszültséget méred, akkor jó az áramfelvétel. I=U/R
A leírásban úgy szerepel hogy 10 ohm ok egyikén 800--1v feszültségnek kell lennie .
Csak gondolj bele, ±1V-ról hogyan is tudna egy erősítő működni?
A hozzászólás módosítva: Márc 3, 2014
Szóval akkor max 55 wattot lehet belole kihuzni?
Hello!!
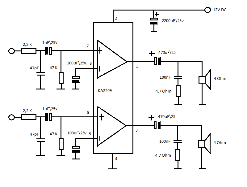
Megcsináltam ezt az erősítőt, és hát nem valami tiszta a hangja. Tudnátok segíteni hogy min kell változtatnom hogy jobb legyen?Vagy ez ennyit tud. Ja és a basszus nagyon recseg ha felveszem a hangerőt, de nem a hangfal baja mert az 5w-os és ez még 2-se tud. Köszi
Szia! Hány voltra esik le a tápfeszültség, ha felveszed a hangerőt a torzítás határáig?
Nem vitázni szeretnék csak tanácsot kérni .Ez az én elképzelésem volt de elfogadom és el is hiszem ki fogom próbálni mert már csak az indítás van hátra .
A hangszórón nem lehet megmérni mert ugrál össze vissza, a tápon meg csak 1-2 századot esett
Ha nem tapasztalsz szokatlan melegedést akkor nagyjából ennyit tud ez a kapcsolás. Egy ellenőrzési lehetőség van még, a kimentek (1, 3 láb) feszültségét mérd meg testhez képest, ennek a tápfeszültség felének közelében kell lenni. Ha nem így lenne, akkor áttekintjük a kondenzátorokat.
Mind kettőnél 5,8v alapból ha felveszem torzításig egyrejobban el kezd ugrálni +-1-2v-ot.
A tápfeszültséged nem tudom, csak tippelem 12V-nak. Ha így van, akkor helyesen működik a kapcsolás.
Igen annyi, akkor ez a max, mondjuk mit is gondoltam egy rossz * pc hangfalbol szettem ki
és a tisztaságán lehetne javítani egy kicsit? A hozzászólás módosítva: Márc 3, 2014
A hangján nem tudsz korrigálni, láthatod pár alkatrészből áll csak.
üdv!
Tudna segíteni valaki, hogy a T.amp e400-as erősítő, CN603 csatlakozóba milyen értékű, az R620-as ellenállás vagy termisztor hővédelem része, a bemeneti potik értéke, és a ventilátor honnan kap feszültséget.Tud valaki egy jól kivehető dobozképet küldeni a vezetékek helyéről..esetleg rajzot ,mert én sehol nem találok. KÉPEK: Ez milyen alkatrész? 570.oldal/2. hozzászólás. Köszönöm a segítséget
Köszönöm szépen mindkettőtöknek a segítséget! Még nem döntöttem el, hogy FET csere, vagy ellenállás csere legyen, de ha megvalósul a dolog megírom milyen a végeredmény.
Szia! Az ellenállások módosításával kezdeném, olcsóbbnak tűnik.
Szia!
Ez igaz, de a nagyobb visszacsatolás miatt az erősítés kisebb lehet. Így egy gitárhoz való "torzító" pedálnál ez probléma lehet! Bár a source bypassolva van, tehát ez annyira nem is probléma... De én is ezzel kezdeném, lehet elegendő is az erősítés! De ha már úgyis össze van rakva, akkor egyszerűbb. Mondjuk egy 10k trimmer a source-be és azzal kitekerni a megfelelő drain feszültséget (vagy akár fülre a hangzást) vagy hasonlók! Szép napot mindenkinek!Zs. A hozzászólás módosítva: Márc 4, 2014
" Én is ajánlom vezetékeket átnézni, nemrég jártam így én is. Kellet egy hónap mire teljesen kiszűrtem a hibát. Először a kicseréltem a védelem reléjét , darabig jó volt, aztán kiderül a jel kábelek is szarok előhozta ugyanezt a hibát, + nálam rca csatlakozások sem voltak teljesen oxidmentesek. Megint jó volt egy darabig, majd kereshettem a forrasztás hibákat, át melegítettem, darabig megint jó, Végül újra kábeleztem az egészet belűl, és most jó bár néha még hallkabnak hallom , de beugrat egy két video film stb. "
Itt milyen kábelekre gondolhatott??? az erősítő belsejében lévőkre, v. hanfalkábelekre?
Sorry, nem kaptam értesítést. Erősítőben lévő kábelre gondoltam, de hangszóró csatikat és kábeleit sem árt megnézni. Nekem pl alig bírnak ki 5-6 évet a hangszóró kábelek, feketére vagy zöldre oxidálóik, akár több méteren keresztül is.
A hozzászólás módosítva: Márc 4, 2014
|
Bejelentkezés
Hirdetés |









és a tisztaságán lehetne javítani egy kicsit? 