Fórum témák
» Több friss téma |
Mielőtt kérdezel, a következő két dolgot ellenőrizd!
I. A helyes tápfeszültségek megléte.
II. A kimeneten van-e egyenfeszültség.
Élesztés.
Most teszteltem, amit írtál hogy kössek oda erősítőt az nagyon szépen szól. Csak annyi itt a probléma ha nincs jel akkor valami kis sípolás vagy zágás zavar észlelhető de zene alatt nincs ilyen gond sem. Meg annyit vettem még észre hogy ha a rendes kimenete van a hangfal akkor a hangszóró nagyon be meg ki járkál.
Úgyhogy most már tuti hogy a végfok hibás. Ezzel lehet tenni valamit vagy csak a csere segít ? A hozzászólás módosítva: Márc 9, 2014
Kinek, hogy én egy márkás erősítőbe, sima 741 -es IC-t (mono IC csak) raktam mivel csak ez volt itthon ja és sokkal olcsóbb is , nem vetten észre lényeges különbséget. Igaz csak sub erősítőknek használom egy 300 W-os végfok meghajtófokozatában van.
Attól függ milyen minőséget igényelsz.
Mi a véleményetek a TAS5630 alapú ebay-es erősítő modulokról. Tápnak is arra gondoltam, hogy rendelek e-bayről egy kapcsoló üzemű tápegységet.
Két 8 ohmos hangszóróhoz használnám, mélynyomóban. 48V 10A tápegységre gondoltam. 2x 100W-ra van szükségem.
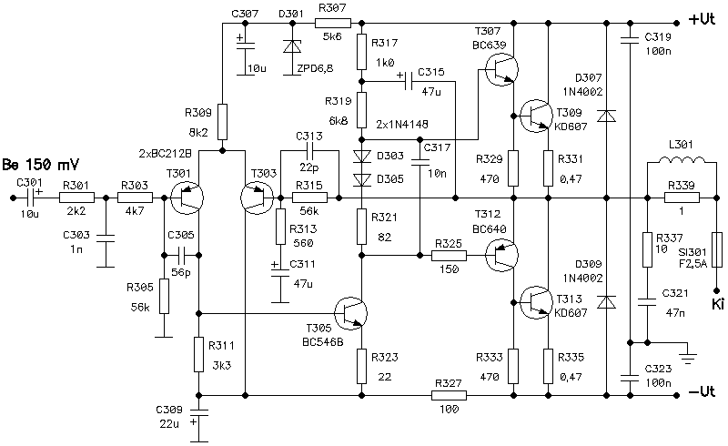
Sziasztok! ITT próbáltam érdeklődni az egyik Orion erősítővel kapcsolatban a végfok meghibásodásáról. A durva zárlatot már sikerült felszámolnom, de a végfok csak nagyon gyengén akar szólni (halk). Valaki el tudná mondani nagy vonalakban, hogy a fokozat hogyan épül fel és az egyes tranzisztoroknak mi a feladata? Most jelenleg az a probléma, hogy ismeretlen eredetű tranzisztorokkal próbálta valaki szóra bírni a végfokot, de az erősítés nagyságrendje messze elmaradt a valóditól. A segítséget előre is köszönöm.
Igen, a végfok IC csere tűnik az egyetlen megoldásnak.
Szia! Az erősítés durván az R315, R313 hányadosán múlik, azaz 100-szoros. Az értékek ellenőrzendők. Ha az a halk hang cincogásra
emlékeztet, akkor C311 lehet kiszáradva, amitől a kapacitása lecsökkent.Az R301, 303, 305 sem lehet durván eltérő, mert túl nagy leosztás keletkezhet, az amúgy aluláteresztő szűrőként működő áramköri részen. Passzív elemek közül látszik valamelyiken csere nyoma?
Most volt időm összekötni a dracula erősítőt, a mellékelt képen látható a jelenlegi állapot.
Ha nincs rádugva semmi, akkor borzalmasan sistereg, ha pedig rádugom a CD-t, hangkártyát, vagy a telefonomat, akkor már alig, de azért még úgy is bőven hallható. Próbáltam már, hogy az RCA-k árnyékolt kábellel voltak bekötve, de az nem sokat változtatott a sistergésen. Leginkább semmit se. Most a két RCA a házhoz van csavarozva, de ez se javított semmit. Mit kössek másképp, hogy jó legyen? Vagy ha belerakom a dobozba, akkor attól rendbejön?
És egy ilyen végfokot merre találok a legolcsóbban ?
Ezzel a kérdéssel megfogtál.
A táp a Te 723-as kapcsolásod, oldalanként 2x 10000µF kondival.
A bemenő 2x34V, a kimenőt +-28V-ra állítottam be.
A hosszú kivezetékelés kicsit aggályos.
Keress a végfok panelen valami lehetőséget 100-680nF helyi tápszűrésnek!
Ha szabad egy kérdést, miért van ketto Greatz híd bekotve?
A hozzászólás módosítva: Márc 10, 2014
Megpróbálok helyet találni neki, de előbb még teszek egy próbát mellékelt elrendezéssel.
Így a két hosszú tápkábel majdnem a harmadára rövidül.
Reloop kolléga javaslatára olvastam Király Tibor tanácsai között.
El fogom olvasni. Csak azért kérdeztem mert 1 is elég hozzá.
Szia! Nagyon köszönöm a segítségedet, sokat segítettél ezzel az útbaigazítással. Aki belenyúlt az azt gondolta, hogy a tranzisztorok valamelyike romlott el és azokat cserélte, aminek nyomán kis híján tönkre tette a panelt a forrasztási tudományával. A "T305 és 307-312" komplementer tranzisztorok nem azonosak a rajzon lévőkkel csak a polaritásuk (pnp-npn) stimmel, majd cserélve lesznek az eredetire. Az "R 333" az "elfüstölve" az "R 327" pedig meg volt nyúlva (137Ohm-ra), de ez a zárlat miatt lehetett, amit a kimenetnél okozott a testeléssel a "javítója". A javítás során a fejleményekről okvetlenül megírok mindent.
Szia! A pótlásnál figyelembe vetted a tranzisztorok lábkiosztását? A T307, 312-ben ECB volt a rajz szerint.
Még esetleg olyan baja nem lehet hogy az erősítő rész előtt vannak mindenféle cuccok ( ellenállások , kondik stb ) azokból lehet valamelyik rossz. meg csak az egyik erősítő lehet rossz mert a többin nagyon jó a hangzás.
Meg a kapcsolási rajz szerint ez valami különleges erősítő mert ahogy elnéztem az egyikbe bemegy és onnan meg átmegy a másik erősítőbe is na de miért ?
Az általad bemutatott hangmintán tipikusan a jel félperiódusa hiányzik. Ezt félvezető hiba tudja okozni, az pedig csak a végfok IC-ben van a környéken. Legalábbis innen nézve ez látszik. Egy szkóp szépen ki tudná mutatni.
Hát akkor megpróbálok szerezni, de egy kell vagy kettő ?
Inkább lecseréljem ha találok mind kettőt ?
A surround csatornáknak tudtommal nincs hibája, az az IC-t minek cserélnéd?
Nem mindegyik jól szól a sourroundok is, csak én annyi rosszat mondok róluk hogy szerintem elég halkak.
Akkor most melyiket kell cserélni ?
Sziasztok!
Találtam ezt a cikket Bővebben: Link Egy 70w-os D osztályú erősítő . Nos tudom hogy így átalakítva az audió jel nem igen lesz annyira tiszta, de ennek ellenére ha a H híd részét átalakítanám képes volna 200w RMS-t szolgáltatni? Autóba használnám mélynyomó erősítőként.
200W kocsiba nem sok? Annyi volt anno a szabadtéri színpadon, az Illés zenekar összteljesítménye.
Igen megint a wattos história .
A hangszórónál hangerőre nem a watt számít hanem a decibell! A szabadtéri professzionláis hangszórók érzékenysége 98-100dB/W de vannak ennél extrémebbek pl 103dB/w de azok nagyon drágák és ritkák. Nos egy kocsiba készült hangszóró hatásfoka olyan 89dB/w (örüljünk ha ennyi). Egy kocsiba más felfüggesztésű hangszóró szükséges az állandó légnyomás miatt, és ezért az egész mozgó-szerkezet nehezebb, tehát több áramot kell belepumpálni hogy ugyanakkorát mozogjon mint egy hangosításra szánt hangszóró. A hozzászólás módosítva: Márc 10, 2014
|
Bejelentkezés
Hirdetés |





emlékeztet, akkor C311 lehet kiszáradva, amitől a kapacitása lecsökkent.

