Fórum témák
» Több friss téma |
Ez jó. kb 33mA lesz a fogyasztása. üdv!
Köszi!
Üdv!
Itt mindenki leragadt a tapskapcsolónál? TUDOM, hogy ez a topic címe és témája, de egy kis kitekintés/továbblépés nem fér bele? Idézet: „Üdv Mindenkinek! Én is szerettem volna tapskapcsolót készíteni, mert jó lenne a lakásban pár dolgot azzal vezérelni. Aztán sajnos megnéztem pár mozifilmet, és rájöttem hogy többet szeretnék, mégpedig: beszédfelismerő áramkört (avagy "hangvezérlés" TALÁLTAM tök jó és kész megoldásokat, EZ NAGYON JÓ: http://www.hobbyrendeles.hu/termek.599.beszedfelismero_modul vagy még egy Google találat: http://www2.produktinfo.conrad.de/datenblaetter/175000-199999/188182-an-01-hu-Beszedfelismero_modul.pdf Ebbe szerelmes is lettem azonnal. De elakadtam, ugyanis ezeket már nem gyártják. Várom a segítő hozzászólásokat, hasonló ötleteket, köszönöm.” Egyébként a proli007 által vázolt és közzétett áramkör működik, még további tippeket is ad az áramkör tuningjához, ennél olcsóbb és egyszerűbb már nem nagyon lesz. Ha valaki még tovább vinni a dolgot, tegyen bele egy számlálót és úgy tapsolhat ahogy szeretne..
Hello! Igen leragadt. Mert nem gondolod, hogy a digitalizálás, beszédfelismerés már egy másik kategória? És nem is a lámpa oltogatásról szól. Ez olyan, mint ha a gépkocsi gumijavító topiknál az ECU-ról kezdenél beszélni. Mert annak is van köze a gumihoz, nézi a fordulatszámát. Nem? üdv!
Idézet: „TUDOM, hogy ez a topic címe és témája, de egy kis kitekintés/továbblépés nem fér bele?” Én is tapskapcsolót szerettem volna. Nekem már a tapsok számától különböző események követeztek (egy taps - x esemény, két taps -y esemény), és akkor futottam bele a hangvezérlésbe (beszédfelismerő), ami már hihetetlen izgalmas és jó dolog. És voltak is rá egyszerű áramkörök, lásd az előző hozzászólásomat, csak leállt a gyártásuk sajnos. Szóval másnak is kedve támadhat a dologhoz, és többen többre juthatunk. Te meg még csinálj sok jó tapskapcsolót.
Te teljesen mást akarsz. A tapskapcsolóval csak egy dinamikus jelet dolgoztunk fel (analóg elektronika), és ez alapján kapcsoltunk be-ki egy dolgot, amit Te akarsz, ahhoz tárolni, majd analizálni kell a hangot, ez már digitális elektronika. Keresgélj processzorok környékén. De majdnem jobban jársz, ha számítógépes programok körül nézel szét.
Sziasztok!
Szeretnék "magamnak" egy tapsra működő kapcsolót, amivel mondjuk, a csillárt tudom be – kikapcsolni. Egy két helyen árulnak szerelő készletet. De nem tudom, össze tudnám e rakni, mert nem igen értek hozzá. Meg, ha nem üzemelne, elsőre nem tudnám, hol keressem a hibát. Az lenne a kérdésem tudnátok e olyat ajánlani ami már bevált kapcsolás és az igényeimnek „tudásomnak” megfelel. Messzebb megyek, nem lenne valaki, aki összerakna nekem egy kapcsolót és kifizetném az árát. Köszönöm. A hozzászólás módosítva: Dec 26, 2013
Hello! Miért vagy ilyen kishitű? Ha nyákot tudsz készíteni, tudsz szépen forrasztani, biztos el is tudod készíteni. Egy ilyen áramkörnél nagyobb veszély, hogy 230V-ot kell kapcsolni. Vagy is a szerelést, szigeteléseket szakszerűen kell kivitelezni. De ez akkor is fennáll, ha valaki elkészíti neked az áramkört. Megvalósíthatod akár ezt a kapcsolást is, ha elakadsz az élesztésnél, biztos lesz itt aki segítséget nyújt! üdv!
Hello!
Köszi a Biztatást! A nyákot is ki tudom marni ha, van egy méretarányos nyákrajzom,és pontosan tudnám melyik a forrasztási oldal. A gond az alkatrészek beszerzése. Ahol lakom ott nincsenek az alkatrészek ismeretének a magaslatán az eladók (nem ez a fő profiljuk). Nekem, ha már nem azt adják, ami pontosan kell az már gond. Kell, aki eldönti mivel helyettesíthető. Meggyőztél, ha már meglennének, az alkatrészek biztos össze tudnám rakni. A "pdf" nem tudom megnyitni. Vagy 25 éve még a cégnél csináltam egy mikrofonos fényorgonát, aminek az a lényege, hogy a különböző hangszínekre villannak fel a fények. Hasonló lenne csak itt az öntartás is benne van. Az alkatrész beszerzés megoldható?
Hello! Egy PDF-et akár közvetlenül is ki kell tudni nyomtatni. Vagy megnézni bármely ingyenesen elérhető pld. "acrobat reader free" programmal. A nyáknak mindig úgy kell kinézni, hogy a rajta található szöveg olvasható legyen. Az alkatrészek között, leginkább érdekes a relé, és annak mérete. A többi szinte szabványos, vagy is befér a nyákba. De ha kinyomtatod, magad is meggyőződhetsz róla. Az ellenállásoknál általában 0,6W-osakat célszerű használni. Elkónál ha a feszültsége nagyobb, az nem gond, csak beférjen a helyére. A nF-os kondik vagy két vagy három raszter lábtávolságúak. De kinyomtatod a beültetési rajzot, és már rá is próbálhatod az alkatrészt. A reléknél ha a link után nézelődsz, láthatod, más fajtára is elkészítettem a rajzot. Mikrofon kapszulát, meg lehet kimenteni régi magnóból is. Azok között nincs nagy difi, legfeljebb az érzékenységük, ahogy egyesek írják. De nem nagy ördöngösség ez. Ha a fényorgonát el tudtad készíteni, ez is gyerekjáték lesz. Csak fel kell eleveníteni a dolgokat.. üdv!
Hello!
Szeretném megépíteni, az általad közzétett taps kapcsolót! Az alkatrészek beszerzése itt nálam nehezen kivitelezhető. A kérdésem az lenne, hogy 1n4001-et lehet e helyettesíteni Bővebben: Link -el? Vagy ezt ezzel Bővebben: Link
Sziasztok!
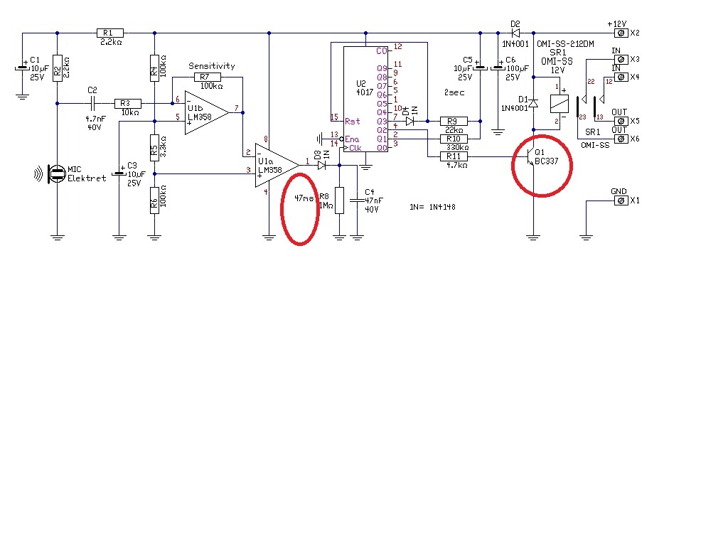
Képen látható Bc337-et mivel lehetne helyettesíteni? És a másik jel amit bekarikáztam 47ms az mit takar? Előre is köszönöm! A hozzászólás módosítva: Márc 30, 2014
Szia!
Az a baj, hogy bontom a hozzá való alkatrészeket, és sehol se találtam bc337-et sőt 1 Bc típust sem. Cxxx az összes ami van ![]() IC Collector Current (DC) 100 mA Ezt nézzem ha másikat választok, hogy ez egyezzen? Bocs a konyhanyelv miatt de nem vagyok szakértő. A hozzászólás módosítva: Márc 30, 2014
Köszönöm ismét a segítséget!
Oda kell majd figyelnem mert ez a kínai cucc pont fordított lábkiosztással rendelkezik...
Megépítettem proli007 által közzétett kapcsolást! Tökéletesen müködik, viszont minimális átalakítással nem lehetne megoldani, hogy ettõ tapsra kapcsolja le a làmpát?
Hello! Nem igazán, mert annak már logikai hibái lennének. Ugyan is bekapcsoláskor ha csak egyet tapsolsz és utána nem, egy idő után visszaáll, a számláló a nullára. Vagy is egy időn belül kell a kettő tapsnak elhangzani. De 3-ról már nem tud a számláló 2-re visszaállni. Így hiába kapcsolna két tapsra, az első bármikor el csattanhat, és így még is azt éreznéd, hogy egy csattanásra kapcsolt ki. üdv!
Értelek és köszönöm a válaszodat!
Még egy kérdést ha megengedsz, kicsit tanulmányoztam amüködèlését, és észre vettem hogy hangosabban kell tapsolni, ahhoz hogy bekapcsoljon. Viszont ha ki akarom kapcsolni akkor fele olyan erös taps is elég. Ezt gondolom ellenállás cseréjével lehetne megoldani ( na de melyiket cseréljem milyenre).
Hello! Az csak érzéki tévedés lehet, mert ugyan az az áramkör működik, ugyan azt a számlálót lépteti. üdv!
Szia!
Furcsa "szerkezet" az ember, lehet hogy tényleg becsapom magam. ![]() Viszont megoldottam az egyik régebbi hozászolásod alapján "Növelheted az R7 ellenállást 220..330kohm-ra" én ezt a 100kohm-os ellenállást nem növeltem, hanem csökkentettem 1 potival. így már nem kacsol le zenehalgátas mellett, és a bekapcsolás se lett macerás. A hozzászólás módosítva: Ápr 1, 2014
Szerintem ha valaki nem akar játszani a 230V-tal, akkor rakhat a villanykapcsolóra léptetőmotort vagy elektromágnest.
Üdvözletem Proli mester!
Ismét kérdéssel fordulnák önhöz! Jelentkezett egy olyan probléma, hogy ha a fürdőben lekapcsolom a lámpát akkor a szobámban a taps kapcsoló is kikapcsol. Önmagában ez érthető is lenne, de eddig nem produkált ilyet, és nem értem mi lelte mivel hozzá se nyúltam. Próbáltam zavarszűrőt beépíteni, de nem hatotta meg. Most leszereltem és szeretném át tervezni a nyákot kicsit kisebbre, hogy rendesen beférjen a lámpa tartójába. Úgy tervezem, hogy beépítek egy lm7812-t hogy kizárjam a villany lekapcsolásakor keletkező feszültség tüskét. Mire figyeljek oda ami esetleg csökkentheti a zavar esélyét? A csatolt képen látható vékony csőben volt felvezetve a trafóról a 12V, mivel a fenti tartóba sehogy se fért el még a trafó is. Graetz után 1000uf és 100nf-et raktam, valamit kifelejtettem volna? Lerajzoltam, hogy hogy voltak elhelyezve a vezetékek. Így képen látva elég elmebetegnek tűnik még nekem (kezdőnek is) ![]() De hátha önnek van öklelte, hogy lehetne azt is egyszerűsíteni a trafó és az elektronika áthelyezése nélkül.A segítséget előre is őszintén köszönöm! A hozzászólás módosítva: Ápr 23, 2014
Szia!
Nem szerencsés egymás mellett vinni a hálózati és a 12V-os vezetékeket. A zavar így könnyen átmegy a 12V-os vezetékbe.
Hello! Ez sajnos így van ahogy István írja. Az ilyen elrendezéseket kerülni kell. Mivel általában régebbi szerelésnél nincs a lámpatestnél védőföld, ég azt sem lehet zavarszűrésre használni. A vezetékeket minden estre érdemes összetekerni (persze külön-külön a 230V és kisfeszültségű részt) és esetleg a nyák mögé egy telefóliás lapot tenni, és hozzákötni az áramkör GND részéhez. Főleg a mikrofon környékének részét árnyékolni.
Ha eddig működött, és most érzékeny, akkor azt is meg kell vizsgálni, mi változott meg. Esetleg a fürdőszoba kapcsolót cserélni, hátha szikrázik, vagy a kapcsolóra egy 47nF/250Vac Y2 kondit kötni. Lámpafoglalatot ellenőrizni nincs-e benne kontakthiba.
Szia!
Köszönöm a sok tanácsot sorban végignézem amiket írtál. Idézet: X2-es van itthon a kettö megegyezik?„vagy a kapcsolóra egy 47nF/250Vac Y2 kondit kötni” Közben az általad tervezett nyákot ezt kicsit átalakítottam, mivel szűk a hely a lámpánál. Megkérném ha időd engedi nézd át (nem 1 szép darab), hogy elkötöttem-e esetleg valamit. Miután lerajzoltam tegnap azt a "pókhálót" utána elgondolkodtam kicsit a vezetékezésen, és sikerült leredukálni a vezetéket számát 8-ról 5-re remélem ez is csökkenti a zavarokat! A hozzászólás módosítva: Ápr 23, 2014
- Természetesen megfelelő lesz az X2 is. De beépítésével azt tudni kell, hogy a kapcsoló kikapcsolt állapotában is lesz a foglalatban feszültség. Persze ez alapból nem jelent semmit, mert azon végzett munkánál, feszültségmentesíteni illik.
- A trafó és egyenirányító mellett elhelyezheted a relét is. Így a 230V-ot onnan leágaztathatod. De gondolom így lesz a 8-ból 5. A három (két tápfesz +relé) vezetékét, viheted akár egy kéteres árnyékolt kábelen is a taps kapcsolóhoz. - Nekem nincs Sprintem, a nézegetővel is csak 5-ig tudom megnézni..
Szia!
Beszereltem a fürdőhöz a kondit és ott meg is oldódott a probléma! Mikor az kész volt próbálgattam és ha felkapcsoltam a ház sarkán a lámpát akkor lás csodát ismét lekapcsolt.. (eddig azzal nem volt gond) kapott az is 1 kondit és tádám probléma elhárítva! Viszont azt az 1 dolgot nem értem, ha a fürdőben be és le kapcsolom a falon levő fűtőszálat attól nem akar lekapcsolni csak a lámpáktól (pedig attól még a lámpa fénye is gyengül kicsit). A kérdésem még az lenne hogy: - a nyákon a Gnd szándékosan veszi körbe az elektronikát az általad tervezett nyákon? - árnyékolt vezetékem nem igazán van, de megfelelne helyette az ha a tápfeszültséget a fent linkelt lámpatartónál nem a cső belsejében, hanem kívül vezetném el? Így nem kerülne egymás mellé a 230 és a 12V max. csak 20-30mm hosszan, és a relét is mind írtad letudnám vezetni kívül. A hozzászólás módosítva: Ápr 24, 2014
|
Bejelentkezés
Hirdetés |









De hátha önnek van öklelte, hogy lehetne azt is egyszerűsíteni a trafó és az elektronika áthelyezése nélkül.

Megkérném ha időd engedi nézd át (nem 1 szép darab), hogy elkötöttem-e esetleg valamit. Miután lerajzoltam tegnap azt a "pókhálót" utána elgondolkodtam kicsit a vezetékezésen, és sikerült leredukálni a vezetéket számát 8-ról 5-re remélem ez is csökkenti a zavarokat! 





