Fórum témák
» Több friss téma |
Sziasztok!
Segítséget szeretnék kérni. Nemrég vettem egy autót és adtak hozzá egy távirányítót de nem reagált rá a központi zár. Elő kerestem a vezérlőegységet és rátanítottam az adót és működött. De sajnos csak pár napig, 4-5 naponta újra tanítani kell. A vezérlőben RX3302 modul van az adó TX4312 r1.3-as. Miért kell mindig újra tanítani?
Gondolom a távirányítóban az elem csatlakozója mozog (az én távirányítójában már 3* kellett újraforrasztani )
Nincs kontakt hiba és ha kiveszem az elemet majd vissza rakom működi nem kell tanítani.
Közben gugliztam és szerintem az adó ugrókódos a vevő fixkódos (vagy fordítva) és ez lehet a gond de ebben nem vagyok biztos. 4-5 napig jó utána tanítani kell.
Helló!
Ezen a fórumon lehet témázni a külső/belső hőmérő egységekkel kapcsolatban! Első kérdést már kezdeném is! Elromlott a külső hőmérő egységünk! 433mhz-es! Szerintetek bármilyen 433mhz-es egységet vesz a belső hőmérő? Ez a kapcsolás mennyire használható?
Sziasztok.
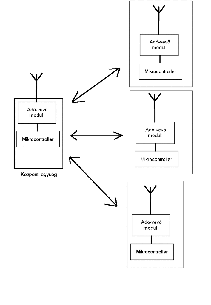
A mellékelt vázlat alapján szeretnék egy rádiós távvezérlőrendszert építeni, és a modulok kiválasztásában kérnék segítséget Az alábbi paramétereket szeretném elérni. Hatótáv: min 100m (300-400 lenne az ideális) Baud rate: min 9600 bps A központi egységben nem számít sem a panel sem az antenna mérete, azonban a vevőknél (az is adó-vevő) minél kisebb méretet szeretnék lehetőleg beépített antennával. A vevők nagy mechanikai igénybevételnek lesznek kitéve (vibráció), ezért arra gondoltam, hogy a dobozt kiöntöm szilikonnal. Nem tudom milyen kialakításúak, van e rajta olyan alkatrész ami nem bírja a vibrációt és elhangolódik (pl. tekercs). Fontos szempont még a megbízható működés és az elfogatható ár. A rajzon csak 3 vevő van de többet szeretnék. Köszönöm a válaszokat
RFM12BS-vel megoldható. Az alapértelmezett azonosítót a vevő részeknél átállítod, az adó résznél meg a címzettnek megfelelő azonosítót küldöd ki.
900-1800 Ft / db attól függően hol veszed. (ebből kell akkor neked 1 adóhoz + X vevőkhöz) nyílt terepen 300m elvileg megy. (ha ez kevés 4000 Ft /db körül van a 3km változat) Van saját fórum topicja is, ott részletesebben is tudnak segíteni ha ezt választod.
Sziasztok!
Ezekhez a kis 433,92 MHz-en működő rf modulokhoz használható antennákról lenne kérdésem. Annyit tudok, hogy az antenna hosszúságának a hullámhossz negyedének kell lennie, tehát 17,272 cm-nek. Ennek egy sima vezetékdarabnak kell lennie és kész? Számít valamit, hogy milyen vastag a vezeték és hogy van-e rajta szigetelés vagy nincs? Ennek a drótdarabnak egyenesnek kell lennie, vagy meg lehet hajlítani(például, hogy beférjen egy műanyag dobozba)? Gondolom bonyolult képletekkel valahogy ki lehet számolni, hogy mikor a legjobb, de engem most csak az "ökölszabályok" érdekelnének, ha vannak egyáltalán.
Igen, csakhogy az antenna "elektromos hosszának" kell az általad kiszámított értéknek lenni. Ez pedig nem azonos a mechanikai hosszával. A kettő között a kapcsolatot a terjedési sebesség korrigálja. A terjedési sebességet vákumra definiáljuk, de az antenna közvetlen közelében levegő (vagy egyéb anyag, nálad műa doboz) van, aminek 1 -től eltérő dielektrikus tényezője van, valamint az antenna vastagságának, és hosszának viszonya is befolyásol. Ezért a mechanikai hossz valamivel kisebb mint az elektromos. Ezt kiszámítani szinte lehetetlen, ezért szokás az antennát "hangolni" a tényleges helyzetnek megfelelően.
A hozzászólás módosítva: Máj 14, 2014
Köszönöm a választ. És az nem jelent gondot, hogyha meg van hajlítva a drót?
A hangolásra én ezt találtam ki, nem tudom hogy így szokás-e: Az adó és a vevő is kap egy 17,2 cm vastag antennát. Az adót bekapcsoljuk, hogy folyamatosan adja a jelet. A vevő antennájánál rádiófrekvenciás voltmérővel mérjük a feszültséget. A vevő antennájából elkezdünk kis darabokat levagdosni, és ahol a maximális a jel ott jó a vevő antennája. Ezután az adó antennáját is elkezdjük csípkedni, és akkor is növekedni fog egy kicsit a vevő antennájánál a feszültség. Amikor megint elérjük a maximumot, akkor lesz optimális az adó antennája is.
Igen, az is befolyásol. Inkább az egész modul áramfelvételét nézzed, az egyszerűbb is, és annál keress minimumot.
Tehát minél jobban befogja az antenna a jelet annál kisebb lesz a vevő modul áramfelvétele?
A vevőnél az antenna hossza nem kritikus, az antennát az adóval kísérletezd ki, az jó lesz a vevőnek is. Vevőantennát jel (AGC, ha van) max. feszültségre kellene hangolni.
Akkor a vevőantenna nem annyira kritikus. Tehát a vevőantennán nézem a feszültséget, és itt keresek maximumot az adóantenna változtatgatásával. Csak azt nem értem teljesen, hogyha itt maximumot mérek, akkor miért lesz a vevőmodul áramfelvétele minimumon
Az adómodul áramfelvétele lesz minimum, illesztett esetben. Ez sokkal pontosabban meghatározza az antenna minőségét, vevőnél feszültség (vett teljesítmény) mérésének sokkal nagyobb a pontatlansága.
Így már értem, köszönöm
Ki fogom próbálni.
Sziasztok!
Adó-vevő modul párost keresek ~1km es hatótávolságra jó áron. Ezt találtam ebayen Bővebben: Link és szeretném megtudni hogy ez hogyan működik mielőtt megrendelem. Ilyet még nem használtam csak sima data bemenetűeket. Nagyon kezdő vagyok a témában. Találtam hozzá egy doksit de sokat nem mond el számomra. Dokumentáció A konkrét bajom az, hogy elképzelésem sincs hogyan illesszem AVRhez a modult. Neten keresgéltem külföldi oldalakon is de sokra sajnos nem jutottam. Valamilyen kiindulási alapot, példakódot vagy valami hasonlót szeretnék kérni.
Ebben a modulban is egy mikrovezérlő van. Ennek a regisztereinek írásával/olvasásával tudod macerálni, a Fig. 30 ábrának megfelelően. Tartok tőle, hogy a programot neked kell megírni. Ahogy nézem az adatkapcsolat SPI. Olyan sokat tud, hogy példaprogramot nemigen fogsz találni. Minden regiszterben le van írva, hogy melyik bit, (bitcsoport) mit csinál.
Egyébként egy jó kis áramkörnek tűnik, nagyon sokat tud, a kimeneti teljesítmény max 100mW, ami elég sok, de azért az ~1 km -re ne vegyél mérget. A diversíti bemenete, még reflexiós környezetben is hasznos lehet.
Sziasztok!
Tanácsot kérnék, hogy milyen RF modult ajánlatok a problémám megoldásához. Végig olvasgattam a témákat, legközelebbi megoldásként a vezeték nélküli csengő témák állnak, de ez nem igazán elegáns,, és ott csak 4 csatorna van max. Szeretnék 8 kapcsoló (sima mechanikus kapcsoló, zárva ég a piros lámpa) jelét átvinni egy másik helyiségbe, mivel mindig át kell rohangálni, hogy melyik ég, vezetékezni pedig nem lehet, így vezeték nélküli megoldáson töröm a fejem. Néztem a HE Store-ban RF modulokat, azokkal kivitelezhető lenne? Max távolság amit át kell hidalni 30 m. Köszönöm!
A vezeték nélküli dugalj lehet jó megoldás mémi átalakítással. A kapcsolás két részre bontható.
1. Rf. csatorna 315 vagy 433,92 MHz sávokra 2. Encoder/decoder ic. párossal megvalósított vezérlés PT2262/PT2272 párost ajánlom M végződésű típusokat / L -tároló M- nem tároló / Eredetileg L tipust használnak, cserélni kell M-re és sok csatornást választani.
Köszi a gyors segítséget, az RF 433.92 Mhz az ok, RF Modulokkal azt megoldom akár a HE store-ból, de a másik a PT vezérlésnél vmi ilyenre gondoltál, hogy így oldjam meg?
Több típusa is van a PT sorozatnak, akár 8 csatornát is tud kezelni.
Töltsd le az adatlapját és tanulmányozd, alkalmazási példák is vannak ott.
Köszönöm, megnézem, mert ugye nekem alapból 8 adó és csak egy vevő kell, ez alapján már vhogy összehozom
Köszi!
Ezesetben, nem biztos, hogy meg fog felelni. Úgy tudod használni, hogy bármelyik adó működik, a vevő elindul. De a vevő oldalon nem tudod, hogy melyik adó indított.
Ha ezt szeretnéd tudni, akkor az "egyszerű" enkóder/dekóder páros helyett valamilyen mikrovezérlős szerkezetet kellene használnod.
Értem, és ez? Igaz csak 4 nem 8, max a másik négynél a frekit eltolom...
Ez ugyanaz. Az adónál lenyomsz egy gombot, a vevőnél jelez a hozzátartozó LED (relé). Az A0 - A6 (A7) csak címzésre, az enkóder/dekóder párosítására való.
Ha jól értettem, 8 adó - egy vevő párosítást szeretnél. Mostani lehetőséged, hogy minden adó enkóderét a vevő dekóderének címére kell beállítani. Ez azt jelenti, hogy mindegyik adóról elindíthatod a vevő mindegyik LED -jét. Egyszerre csak egy adó működhet, mert a vevő nem tudja szétválogatni az adóktól érkező RF jelet. A frekvencia eltolás sem működik, ezek nagyon egyszerű RF modulok, a vevő sávszélessége akkora, hogy a teljes sávban bárhol működő adó jelét különösebb hangolás nélkül képes venni, így az egyszerre működő adók zavarni fogják egymás vételét. Ha az a célod, hogy 8 különböző helyről tudjad működtetni ugyanazt a 4 (5, 6, 8) LED -et, vagy relét, akkor arra ez megfelelő kapcsolás. Ahhoz, hogy azt, hogy tudd, hogy a nyolc közül melyik indította el a 4 (5, 6, 8) LED (relé) valamelyikét, sokkal bonyolultabb rendszert kellene építened. A hozzászólás módosítva: Júl 6, 2014
Köszönöm, akkor marad a komolyabb, pl. mikrokontrolleres rendszer ill. a rohangálás mivel ez már így nem igazán olcsó megoldás!
Attól függ. Ha tudsz programozni, akkor akár olcsóbb is lehet, mint az enkóder/dekóder páros.
Szia !
Az én 'mezeipolgár'-os megoldásom a követkető. Adó egy 12f675 vagy 12f509 + az 500 Ft-os adó-vevő páros adó tagja. Egy kimenet sorosan meghajtja az adót a többi figyeli a kivánt bemeneteket. A program 10-15 másodpercenként (véletlen generátorral) kiküldi az adóegység címét, egy crc bájtot és a bemenetek állapotát kb. 5-10 szer. Ilyen modulokból felszerelhető a 8 db. A vevő csak egy vevő melyhez kapcsolt PIC vagy PC sorosan figyeli a beérkező jeleket. Értlemes jel kétszeri ismétlődése esetén a PIC további kimenetei bármit működtethetnek. Értelmes jel = létező cím + adat(ok) + crc Olcsó megoldás hátránya,hogy lehetséges az 30-100 sec késleltetésű visszajelzés. Nyilván csak kompromisszumokkal alkalmazható. Én akkumlátor töltők feszültségszinjét figyelem 12-16 helyen. Ez csak egy működő elv, mely az igények szerint finomítható. Üdv mgy
Köszönöm a segítségeteket, most már legalább elindulhatok valamerre !
|
Bejelentkezés
Hirdetés |




De sajnos csak pár napig, 4-5 naponta újra tanítani kell.


Ki fogom próbálni. 






