Fórum témák
» Több friss téma |
Helló Nik!
Írj bátran románul, sokan tudnak itt, és hamarabb kapsz választ. Köszönjük az igyekezetedet, hogy magyarul írsz, fog ez menni.
Multumesc frumos pt intelegere si permisiunea de a scrie in romana!Nu inteleg deloc limba magyara si pt a putea posta dorintele mele,apelez cateodata la un coleg care cunoaste limba dvs.sau la google translator care din pacate traduce foarte prost si mi-e teama ca nu sunt inteles
.Deci iata ce as vrea de la dumneavoastra.As avea nevoie de fisiesele pcb-urilor din imaginile atasate,in format pdf,layout,pentru a putea executa montajele prin metoda "toner transfer".Daca ma poate ajuta cineva dintre dumneavoastra,va multumesc anticipat si va sunt recunoscator.Pentru ca astazi e cea mai mare sarbatoare crestina,va doresc tuturor un Paste luminos.Hristos A Inviat!
helló!
Érdeklődnék olyan kapcsolásról, amely patkánycsapdában van elvileg 4 "c"-s elemmel működik és pillanatok alatt végez a jószággal, erre van valami ötlet? Választ előre is köszönöm.
Sziasztok.
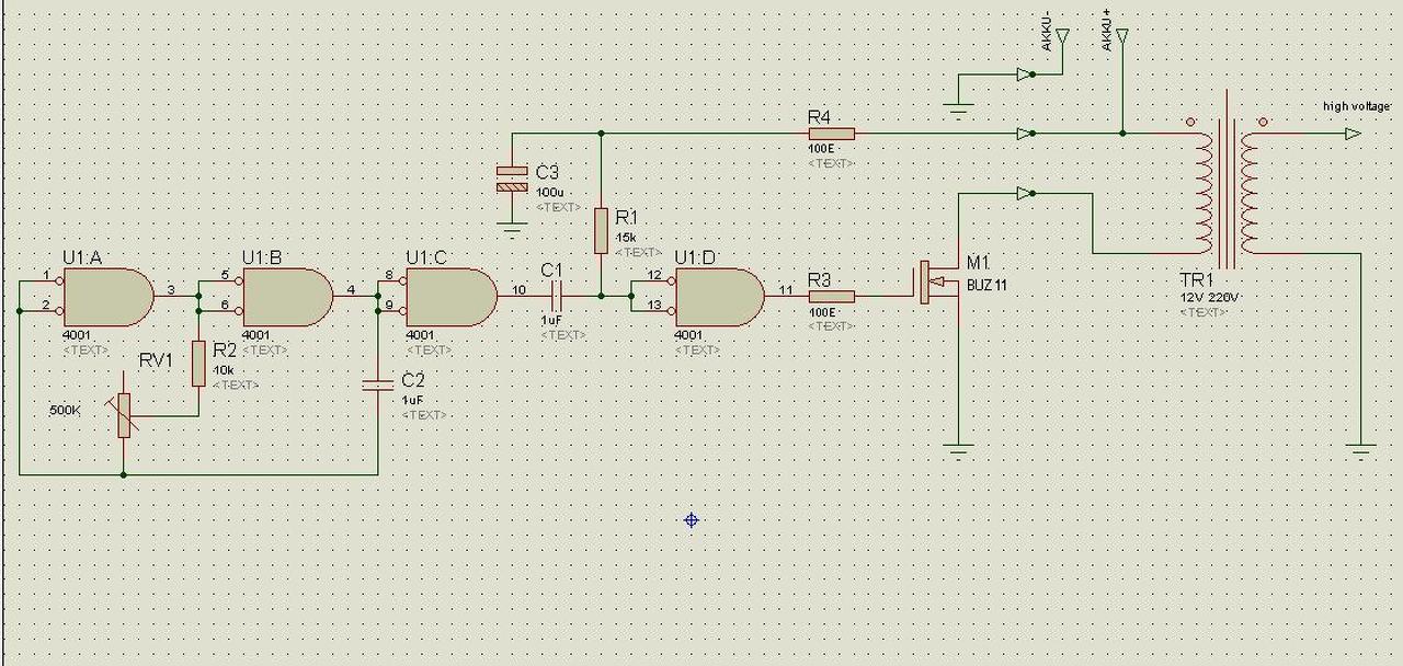
A kollégákkal kifejlesztettünk egy egyszerű kapcsolást aminek akkuról kellett működnie és természetesen keveset fogyasztania. Annyira egyszerű lett hogy sokáig el se hittük hogy működőképes a terepen, de már sok helyen ki lett rakva (disznóknak, lovaknak, kutyáknak) és bevált. Ami még fontos hogy nem kell hozzá nagyfeszültségű trafó hanem elég egy szinte akármilyen méretű 12 voltos transzformátor. És persze egy táp ami vagy aksi, vagy bármilyen 12 voltos hálózati tápegység. Mi a szinte legkisebb most kapható táppal próbáltuk ami 500mA-os és bőven elég volt. Látván az itt bemutatott bonyolult kapcsolásokat, gondoltam megosztom veletek a tervet néhány fényképpel. Sajnos az össze rakott példányokról nem készült kép, de szerintem ez is elég lesz. A szikra mérete kb. fél centi. A trimmerrel az impulzusok sűrűségét lehet állítani
Szervusz!
Ez valóban nagyon egyszerű,nem kétlem,hogy működik.Csak egy kérdésem lenne,mekkora a hatótávolsága a készüléknek és hány szál dróttal lehet terhelni? Válaszodat köszönöm!
Sziasztok! Közben én is elkezdtem összetenni egy hasonlót.
http://youtu.be/0VyUCpHwmQU 25mm a szikraköz. Egy Attiny85 AVR fogja vezérelni. A hozzászólás módosítva: Ápr 21, 2014
Néznénk a videót,de csak néznénk...
A hozzászólás módosítva: Ápr 21, 2014
Közben (bocsánat a fórumtól) küldtem nik6868 kollégának rajzokat layout formátumban,remélem tudja használni.
http://youtu.be/0VyUCpHwmQU
Na mégegyszer a link. talán jó lesz így.
Szép az ív,de én azért vigyáznék vele,közel van (vagy az is) az életveszélyes nagysághoz.
Nem az iv nagysága határozza meg az életveszélyes határt
![]() Sorkimenő még nem ölt meg senkit.
Mindjárt összedobom a vezérlését, majd meglátjuk, hogy milyen lesz.
Buna ziua prieteni!Va multumesc tuturor pentru ajutor,si vreau sa-i multumesc in mod deosebit domnului Erdgab pentru fisierele Lay trimise in mail si pentru ajutorul acordat si alta data.Este exact ce am vrut!Respectele mele,domnilor si va sunt recunoscator.Am sa postez si eu cateva fotografii cu generatoarele realizate de mine,daca imi veti permite.
Cu stima, pentru tot ce realizati pe acest forum,Nic.
http://youtu.be/Ix9mzCsVUe4
Beállítottam a proginak, hogy 0.5mp ént szikrázzon. Egy optót is beiktattam. De van mit finomítani rajta.
Szia.
A leghosszabb táv eddig 200m volt lovakhoz. Három szál lett kihúzva párhuzamosan. A fűre vigyázni kell ne érjen hozzá. Ez kb. 1 éve működik. Ez épp akkumlátoros verzió. Annyira nem méregettük a fogyasztást de a 7 Ah-ás aksival simán kibírta az éjszakát. Ez volt a követelmémy
Szia Zoli!
Az elküldött 3 layout fájl megtalálható a fórumon és a képek között is,feleslegesnek tartottam újra ide linkelni.
Zolibá kéne egy kis segítség és infó. 3 órája megy az 1.2Ah akkuról a szerkezet. Másodpercenként 2 szikrázik. Elég kevés áramot eszik. Remélem nem magam kápráztatom, hogy ez így jó? Az inverteres pásztorok, hogy működnek? Az bármikor hozzáérsz ráz, esetleg ott is vannak benne szünetek, Légyszives segíts ki. A témában a 181 oldalt nem olvastam végig, de ötösével tízesével végig futottam pár évet. Köszönöm.
Zolibá! Máshogy kérlek! Szeretnélek megkérni, hogy segíts a pásztor témában nekem. Köszönöm.
Ha megengeded és Zolinak sincs ellenvetése,nagy vonalakban leírnám az inverteres működését.
A bemenő 12V DC feszültséget kb. 3kHz frekvenciával kapcsolgatja a 9/230V kis trafóra egy tranzisztor,melyet egy 555 IC-ből felépített multivibrátor hajt meg.A trafó túloldalán létrejövő feszültséget egyenirányítva tölt egy X µF értékű kondenzátort és a tirisztor gyújtóköre is töltődik, amikor eléri a diak átvezető feszültségét nyitja a tirisztort,ez rákapcsolja a kondenzátor feszültségét az autó gyújtó trafóra melynek kimenetén megjelenik a nagyfeszültség,ez kerül a karámra.Az inverteres is másodpercenként + - 20% ad egy "szikrát",legalábbis így kellene beállítani.A kimeneti feszültség produkálhat akár 5-6cm szikrákat is (amíg testet nem talál),érdemes szikraközzel korlátozni kb. 8mm nagyságban.Áramfelvétele változó,annak függvényében,hogy mekkora feszültségre kell feltölteni az X µF értékű kondenzátort.Csak példaképpen,nem pontos mérések,számítások alapján,feltételezzünk egy 16µF/450V kondenzátort,melyet 280-300V-ra töltünk fel,ekkor kb. 160mA árammal beéri,de ha már 400-420V-ra töltjük akkor elérheti az áramfelvétel átlaga a 250-320mA áramot is.Ezzel már elég nagy területet be lehet keríteni akár 5 szál karámvezetékkel is.Jó terep és kiválóan megépített kerítéssel körbefogható 6-8 hektár. Ha van kiegészítés illetve rossz megközelítésem,akkor a T. fórumtársak ki fognak javítani.
Gábor, köszönöm, talán meg is értettem. Amit összeállítottam ketyerét ez mennyire lehet használható szerinted? Illetve mi lehet a buktatója? Köszi.
Mellékelve a kért terv.
A pontos kapcsolásodat nem ismerem,nehéz bármit is mondani.Egy próbát megérne,mondjuk egy gazdával megbeszélve valami kisebb terület kerítésén kipróbálni (Ne legyen rajt másik pásztor,kinyírhatják egymást!),melynek kábé
kerülete-hossza ismert,mennyi drót van rajt és hogyan van kötve.A kerítés legvégén (jobb ötlet hiányában) végezni egy szikra próbát,hány mm távolságból lehet előcsikarni,ezekből már lehet saccolni a pásztor erejét,vagy "megfogatni valami vállalkozó szellemű egyénnel",vannak ilyenek,esetleg mérőműszer,na ez nagyon ritka.Buktatók?,azok is vannak sajnos.A kapcsolást úgy kell megépíteni,hogy a nagyfeszültség ne juthasson vissza a vezérlőkörbe,lehetőleg kerüljön ki a karámra.Ha kicsi a pásztor teljesítménye az hamar elvész a kerítésen,csak kis távokra lesz alkalmas esetleg,ha kicsi a kimenő feszültsége az is hamar lecsökkenhet és nem fogja megállítani a vadat vagy házi jószágot.A tartósság is nagyon fontos,meddig képes működni meghibásodás és legyengülés nélkül.Nem érdemes össze szórni,meg kell építeni normálisan.Nem tudom még milyen buktatókra gondolsz?
Ez a terv s rajz ez :
http://www.hobbielektronika.hu/forum/getfile.php?id=106829
Köszi! Kielégítő választ kaptam és iránymutatást. Megfogadom a tanácsodat. A szikraközt is majd jó lenne normálisan kiépíteni, hogy ne zavarja meg az elektronikát. Jó lenne látni valami videót ezeknek a szerkezetnek a működéséről, erejéről. Még olvasgatok tovább. Elég érdekes a villanypásztor topik.
Szia! A legyengülést, hogy érted? Olyan kondi nincs az áramkörben ami a kapacitás veszteségéből, miatt gyengítené az áramkört, illetve a hatásfokot rontaná. Talán ennél az áramkörnél még a szikra hézagot sem kéne beépíteni, mert a gyújtás modulra küldött impulzus szélességével modulálható a kimeneti teljesítmény. Ezt még tsztelni kell, csak ötletként merült fel. A trafó száraz tekercselésű. Köszi.
A hozzászólás módosítva: Ápr 22, 2014
|
Bejelentkezés
Hirdetés |





.Deci iata ce as vrea de la dumneavoastra.As avea nevoie de fisiesele pcb-urilor din imaginile atasate,in format pdf,layout,pentru a putea executa montajele prin metoda "toner transfer".Daca ma poate ajuta cineva dintre dumneavoastra,va multumesc anticipat si va sunt recunoscator.




kerülete-hossza ismert,mennyi drót van rajt és hogyan van kötve.A kerítés legvégén (jobb ötlet hiányában) végezni egy szikra próbát,hány mm távolságból lehet előcsikarni,ezekből már lehet saccolni a pásztor erejét,vagy "megfogatni valami vállalkozó szellemű egyénnel",vannak ilyenek,esetleg mérőműszer,na ez nagyon ritka.Buktatók?,azok is vannak sajnos.A kapcsolást úgy kell megépíteni,hogy a nagyfeszültség ne juthasson vissza a vezérlőkörbe,lehetőleg kerüljön ki a karámra.Ha kicsi a pásztor teljesítménye az hamar elvész a kerítésen,csak kis távokra lesz alkalmas esetleg,ha kicsi a kimenő feszültsége az is hamar lecsökkenhet és nem fogja megállítani a vadat vagy házi jószágot.A tartósság is nagyon fontos,meddig képes működni meghibásodás és legyengülés nélkül.Nem érdemes össze szórni,meg kell építeni normálisan.Nem tudom még milyen buktatókra gondolsz? 




