Fórum témák
» Több friss téma |
Fórum » Házilag építhető fémkereső
Jók a rajzok csak az a baj kevés a nyák rajz , igaz van sok pcb program amivel meg lehet tervezni csak hát ugye bár azért program ide vagy oda, tudás is kell hozzá még pedig a gerjedések és egyéb nem kívánatos hatások elkerülése végett . Én ezért nem tervezek mert nem tudom pontossan mi nem kerülhet a másik alkatrész mellé és nem beszélve bizonyos alkatrészek vezetősáv hossza sem mindegy , ezért jók az utánépítőknek, hogy ha van panel beültetés és sematikus rajz is , persze működő képes. Régebbi utánnépítők tudják a 80 évekbeli ezermesterben is volt frakó kapcsolások de ritka volt hogy elsőre működtek azt a következő számban mindíg korrigáltak, lehet ez volt a biznisz . Több olyan dokumentum kellene mint pl a tgsl amiről minden megvan könyű az utánépítőknek. Akkor talán sokkal több géppel folglalkoznának itt fent, ez csak az én véleményem.
Én a 80-as években csak olyan egyszerű BFO kapcsolásokat láttam, amit felesleges volt építeni. Ezekhez a rajzokhoz viszont lehet találni nyáktervet, nem is javaslom, hogy tervezz, bár ha nem akarsz kicsi nyákot, akkor azért megoldható nagyobb gondok nélkül.
A TGSL tekintetében viszont én abban reménykedem, nem lesz túl gyakori, mert hogy sajnos erre csak azt lehet mondani, elrontották. A vonzóság érdekében a végletekig egyszerűsítették, az érzékenység növelése érdekében pedig minden olyat kihagytak, amitől egyébként használható volna, mint detektor, mivel az, hogy valami csipog a fémtárgyakra, édeskevés ahhoz, hogy pl érmézőgépnek hívjuk. A golden sabre egyébként a noch szűrőtől volt érdekes a maga idejében, ez kb arra jó, amit Mateatek bemutatott fejlesztésként, egy ötletes dolog volt, de aztán felhagytak vele, mert többet árt, mint amennyi előnye van, ugyanis nagyban rontja az érzékenységet és a tárgyak alakja és nagysága szerint tévedhet is. Szóval nem hiszem, hogy az ilyen barkácsolás lenne a követendő példa. Vagy jót kell kitalálni, tök egyedit, vagy a gyárit kell megépíteni, de pontosan. De ez csak az én véleményem.
Jól látod , a legjobb eredményt az hozza az átlagnak , hogyha egy egyszerübb gyárit utánépít ,mert ha jól csináljuk még működik is megvan a sikerélmény nem pedig alkatrésztemető lesz , így legalább a legkezdőbek is gyakorlatot szereznek mint otthoni panelgyártás és kivitelezés , azt ha valaki jobban beleme szertne merülni akkor a bonyolúltabb gyárit tervező progikkal koppinthatja , az felett a magántervezett átalakítóttak azokat inkább profik csinálják mint ti aki tudja is hogy mit akar és csinál hát ez ilyen, én rádiókban vagyok jártas ebben csak az első kategoria utánépítés és van egy használható gép , némi segitséggel
Különben ez az utánépítés sajnos ilyen. Én a Delta Pulse-t csináltam meg először, eredeti NYÁK-rajzzal. Meg sem fordult a fejemben, hogy tervezőprogrammal csináljam. A másik gond meg különben az, hogy kapásból tudok vagy 8 fémkereső kapcsolást említeni (Tejon, Cibola, Delta Pulse, Silver Star, TGSL, IGSL, SMW, Surf PI) és ezek továbbfejlesztett változatait. Az emberek szerintem nem is tudják, hogy mely gépek mire jók, mik a tulajdonságaik, melyik lenne a legideálisabb nekik. Az egyéb technikai részletekről meg már nem is beszélve pl.: milyen fej kell hozzá, hány menet, vezeték keresztmetszet, fejkábel típusa, hossza, árnyékolás, gyanta, üvegszál, stb.
Érdemes ezeket megnézni csak, hogy hozzávetőlegessen ár arány. http://youtu.be/nU8h4BxMsm8 http://youtu.be/mxgaAPzBZQc
Figyuzzatok! Már elhangzott párszor hogy ez a "Házilag építhető fémkeresők" fóruma! Szóval ha a gyári gépek hívei vagytok akkor... Igaza van a moderátornak! Lassan nem is az építésről meg egymás segítéséről van itt szó!
Csak azt nem érem ha valaki olyan elégedett a gyári gépével... miért van itt?! Most nem a gyári gépek tudását akarom vitatni mert persze jobbak... És? Más kategória! Felesleges mindig a lelkes építők orra alá dörgölni! Van akinek az építés több örömöt jelent mint maga a keresőzés! Valószínű ezért is ült le ennyire ez a fórum...
Csak amik építve vannak azok java gyári gépek vagy annak meghekkelt változata szerintem a fentiben meg a gareten kivül amit tárgyaltunk annak kapcs rajza fent van iktt utánépítőknek , inkább így jó hogy mit éri meg utánépíteni, látja az ember mire számithat több esetleg napok munkája után az hogy valaki saját teljesen saját gépet tervezzen ahoz szerintem nem sokan vannak még ország szinten sem , de ha a forunmon ha valaki benéz mi a kérdése mit tud múködik e hát ha gyárit épít után az általában igen szerintem
Teljes mértékben igazad van motyo! Én is pont így látom a dolgokat. Köszönöm.
Ezért lehet jó választás az smd cibola, egy az egyben ugyanaz (hangon kívül) a panel rajzolat mint a gyári, gondolom ők megnézték mi gerjedhet rajta és úgy tervezték meg a gyárban.
Nem értek egyet. A házi építés nem azt jelentei, gyengébbnek vagy rosszabbnak kell lennie. Lényeges követni, mit és milyen megoldásokkal tudnak a gyári gépek. Ez a topik pedig pont erről szól, hiszen nem egy adott típus építése a téma, hanem az, mit lehet összehozni házilag. Az esetek 99%-ban ez sajnos után építés, és annak is nagy részében az egyszerűség és az érzékenység növelésének érdekében már a használhatóságot is beáldozó készülékekről szól sajnos. A videókon azt látjuk, hogy az egyébként házilag építhető cibbola elég jól teljesít és többet tud az egyszerűbb gyári gépeknél (bár a teszt azért nem a használhatóságról szól, csak érzékenységről, levegőben).
Cibolát épített is valaki, azonban a fórum preferált szerkezete nem teszi lehetővé számomra, hogy visszakeresem, mert nincs annyi időm. Talán a moderátornak nem lenne annyi munkája, ha néha elárulná, mi is a problémája. Reményeim szerint jelen hozzászólásban nem talál kivetni valót.
Sziasztok!
Csak, hogy visszazökkenjen a téma. Itt egy elég jó pinpointer, viszont van vele egy kis bibi. Nem elég stabil, elmászik az érzékenysége. Valakinek ötlete, hogy stabil legyen? videó
Ebből pont nem derül ki, amit töröltél azt miért, mivel a törölt hsz-t nem látom az irányelvekkel semmiben ellentétesnek, így sajnos a jövőben sem fogom tudni, mit ne írjak.
Szerintem nem elmászósabb, mint a legtöbb pinpointer, a gyáriak is elmásznak, a magas freki, termikus tényezők, meg minden ilyen kapcsolás hangfokozata a telepet terheli, a stab IC gyakran nem tud elég stabil lenni.
Valóban egyszerű szerintem, még stabilabb is mint amit én használok. A potit úgy kell majd elhelyezni, hogy használat közben az egyik ujjaddal tudd állítani finoman. A stab IC-t kéne valami jobb minőségűre cserélni, low dropposr, ha ezt tetted bele. Ami még felmerült és a jó pinpointert jellemzi. Nagy tárgyakra nem legyen túlérzékeny és egész aprókat is lásson, mert azzal lehet rengeteg időt eltölteni feleslegesen, hogy egy kis fémszilánkot keres az ember. Az érme érzékelése a videó szerint tökéletes. Le is mentettem, ha legközelebb csinálok, ezt fogom kipróbálni. A hozzászólás módosítva: Máj 8, 2014
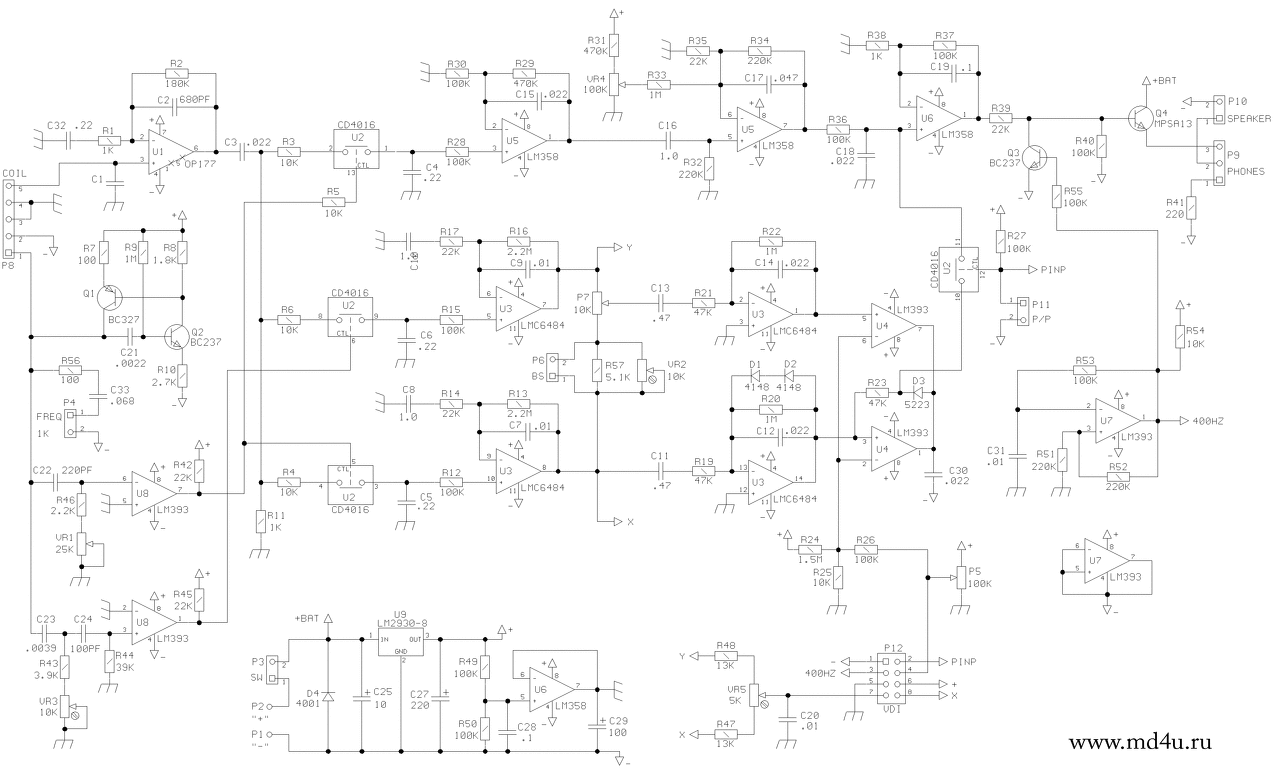
És milyen, befejezted? Milyen fej van hozzá és mit tud? A PIC-es vagy PIC nélkülit csináltad?
A pic nélkülit csináltam meg egyoldalas nyákra, a másik felén a testpontokat összedrótoztam, ha nem működött volna akkor kevesebbet bukok, de egész jó lett.
Sima tgsl fejhez állítottam be és kb. annyi mélységet is tudott csak sokkal gyorsabban, a hozzávaló fejjel gondolom nőni fog még a mélység, ott jóval vastagabb az adó tekercs, így nagyobb lesz a kihozható szinusz. A pinpointer rész kapcsolható kétfajta, az egyiknél fix az érzékelési távolság, a másiknál közelítve lassan kihangolja a fémet, viszont itt érzékenyebb is lesz, egészen halk cicergésig feltornázza magát. Jelenleg csak a rendelést kell leadnom, mindkét panelt megrendelem és csak akkor állok neki ha az utolsó csavarig minden megvan hozzá. Melyik a jobb konverter? A tranzisztoros, vagy (7660?) az ic-s?
Klasssssz! Majd írok privit..
Konverter téren, mit értesz a tranyós alatt? Hogy összeépíted alkatrészekből? Használd a 7660-at, nagyon jól ki van találva, de vannak más konverterek is, ha valami spec igényed van.
Ha a mélységre hajtasz akkor az IDX-el érdemesebb inkább játszadozni. Alapból sem rossz, de lehet bele tenni jobb oszcit, meg lehet csinálni két csatornásra stb. Aztán azonos fejátmérő mellett egy koncentrikussal szerintem mélyebbre lehet menni mint a DD-vel, az után épített IDX-hez ha jól emlékszem alapból koncentrikus van.
A 7660 jobb konverter meg egyszerűbb is, de kényesebb. Úgy kell kialakítani a táplálást hogy ne legyen rá szükség, pl. SMW.
Hát ezzel nem értek egyet, mármint hogy az IDX mélyebbre menne. Cibolát rendesen oda lehet tenni a nagy gépek mellé még a kis vacak fehér fejjel is, erre találsz rendes életszerű tesztvideókat. IDX nél eleve át kéne tervezni a bemenetet, és ahogy mondod az oszcillátorát. Azt meg végkép nem értem, miért lenne jobb a két csatornás. Visszafelé haladunk az időben? IDX egyetlen előnye a 3 csatorna és ezzel az épített gépek közül ki is emelkedik, sajnos a többi része már nem olyan befutó.
Bár Te szoktad az IGSL megoldásra használni a két csatornát. Arra gondoltál most is?
Pl. a tgsl konvertere, ott két tranzisztorral megy.
Hagyjuk a TGSL-t, értsétek meg, ott az egyszerűség dominál. A golden sabreban is a 7660 van, az eredetiben. Rengeteg detektorban használják, nagyon jó kis IC. Differenciál erősítőt sem építesz tranyókból már.
GeeLe-nek igaza van, vagy a 7660 vagy úgy kell megcsinálni a tápot, hogy ne legyen rá szükség, persze akkor nem fog elketyegni egy 9V-os teleppel, ami azért számos előnnyel jár. A hozzászólás módosítva: Máj 9, 2014
Légy szíves tegyél fel nekem egy IDX rajzot.
Köszönöm.
Ezeket találtam a gépen, de van hozzá ID kijelzés is. A fejjel szoktak szívni vele tudomásom szerint, és gondolom azért, mert a bemeneti fokozatnak a működési frekin komoly fázistolása van, sok utánépítő ezt meg egyszerűen nem tudja mérni vagy nem is érti.
A hozzászólás módosítva: Máj 10, 2014
Köszönöm Yowie!
Én még ennél is halványabb rajzot találtam a neten. Az én hibrid gépem + - 2.5v üzemel, 2db Lithium akkuval. Áram felvétel 57mA ebből aTX 50mA. TX adatai: 8192Hz (kvarc) 7mH 56nF 110vpp 100% szinusz, vagyis nem látható torzulás. Ezekkel a paraméterekkel az 1Ft és az 1€ centet 22cm könnyedén érzékeli, persze levegőben. Még annyit, hogy a használt cellákat Balansz töltővel töltöm, a kisütést pedid sorosan 3.5v ra. A Lithiumnál is tapasztaltam azt a bizonyos részegséget, amit a kadmium cellákra ír a tudomány.
Te ez jól hangzik, 110Vpp. Bár kíváncsi lennék egy összefüggésre az adóamplitúdó és az érzékelési távolság között.
Kíváncsi vagyok, megmérem az expin, úgyis most forrasztok csatlakozót, bár szerintem töredéke lesz. Azon gondolkoztam még, hogy rendszerint levegőben állítjuk a gépeket, ugyanakkor a földnek van egy jelentős kapacitív hatása, amely egy párhuzamos kondenzátorként jelentkezhet. Ezt ki kéne mérni egyszer.
Az a tapasztalatom, hogy nincs egyenes arány, de még négyzetes sem az amplitudó nagyságának az érzékenységre. A nagyságának két ellenségét látok, a nullázás és a földhatás. Én azért
használok kvarcot és egy kicsit kisebb frekit, mert így a föld hatása csak a fázist viszi el. A föld hatását inkább egy párhuzamosan kötött ellenállásként tudom elképzelni, ami ráadásul különböző hatással lehet az adó és a vevő tekercsre.
No itt az érdekesség. Az expin mindössze 20Vpp az adójel. Gondolkoztam már azon, hogy ezt esetleg érdemes lenne megemelni, csak sajnos elég követhetetlen ennek az elektronikája.
Szerintem ne bántsd, biztosan találsz más módot, hogy egy kicsit megnöveld az érzékenységet.
Nálam a TX átkapcsolható négyszög állásra is. Ekkor csak 5vpp van a tekercsen, és alig változik az érzékenység. A négyszög üzem egy kicsit hasonlít a multifrekis üzemre, mert rengeteg a harmonikus, ami kisebb tárgyaknál előnyös lehet. Ennek csak egy baja van, sokat fogyaszt 170mA!
Ez érdekes, mert itt tulajdonképpen négyszög a Tx és az expi egy nagyfogyasztású detektor. Tulajdonképpen az esetek jórészében nincs baj az érzékenységével. Azt nem szereti pl ha nagyon száraz a föld vagy ha változó, pl a felső 5 cm nedves, alatta meg száraz. Szeret közel lenni a földhöz, utálja pl a szántást. Sajnos ez az egyik olyan detektor, aminek a lelkivilága nem igen ismert, folyamatos vita téma pl hogy kellene-e kézi ground balance, vagy nem, de nem láttam még, hogy valaki tett bele használhatót.
|
Bejelentkezés
Hirdetés |






