Fórum témák
» Több friss téma |
Hello! Ha szűrőset szeretnél, akkor miért nem a fényorgonáknál keresed? A basszus jele a legnagyobb a zenében, így akár egy aluláteresztő szűrő, vagy az erősítőben egy visszacsatoló kondi is megfelelő lehet. üdv!
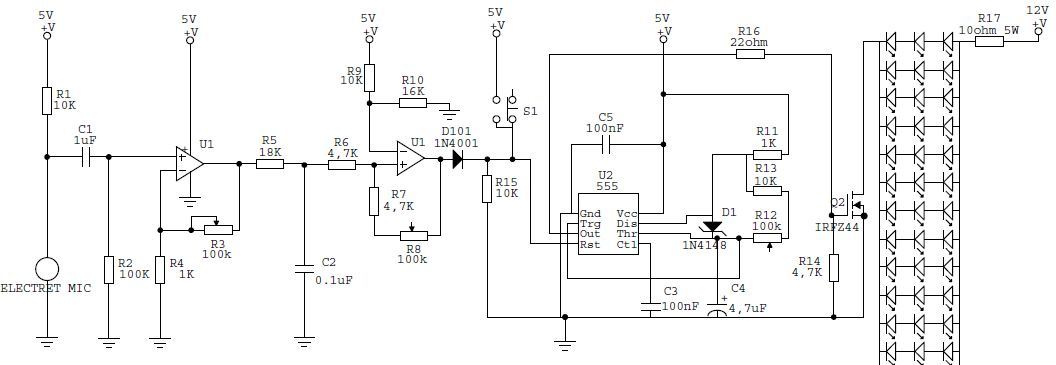
Sziasztok, rövid kérdésem: a mellékelt kapcsolás működik?
Elméletileg basszusra kéne villognia, ha az S1-et átváltom, akkor pedig az 555-ös adja a jelet a ledeknek.
Megépítettem, mindkét funkciója működik, egy power LEDet hajt meg.
A mikrofon érzékenységét szeretném megnövelni, ezért a rajzon levő R3-as 100 kOhmos potmétert kicseréltem 200 kOhm-ra, de ha fel van tekerve, a stroboszkóp bekapcsolásakor folyamatosan világít a LED, a zenére csak vibrál. Ha lecsavarom a potmétert, aztán vissza, akkor működik. Ezt hogyan lehetne kiküszöbölni? Vagy van jobb módszer az érzékenység növelésére?
Hello! Nem véletlen. Mert az első fokozat egyenáramot is erősít, így az offset hibafeszültségét is felerősíti. Már alapból is a 100-szorosára. Én azt javaslom, tedd elé ennek az egy tranyós előerősítőjét (P1 potiig bezárólag), és akkor lesz érzékenysége.
Sziasztok!
Egy kisebb mélynyomót átalakítottam picit. Rákötöttem párhuzamosan 6 db LED-et de pár nap után a ledek többsége kiégett. Valaki tudna adni egy olyan kapcsolást aminél teljesen biztos hogy a 6db (később esetleg több) LED nem ég ki? Előre is kösz! A hozzászólás módosítva: Máj 6, 2014
Ez lemaradt:
Nem tudom hogy számít-e de különböző színű és erős fényű ledekről van szó.
Várható volt. A LED-ek 3V körüli nyitófeszültséggel működnek, a mélynyomón meg teljesítménytől függően ennek többszöröse is lehet. Ráadásul ha még áramkorlátozó ellenálás sem volt akkor meg pláne. Az a csoda, hogy pár napot kibírtak, gondolom akkor szálltak el amikor megküldted a hangerőt. olvass vissza kicsit ebben a topikban biztosan találsz megfelelő kapcsolást.
Szia. Van fentebb megoldás a problémádra. Nézd meg, egyszerű áramkör.
Sziasztok!
Kérdésem a következő: lehetséges olyan vagy hasonló vezérlést építeni ledeknek, ami EBBEN a videóban látható? Házilag megoldható ez? Ha igen hogyan? Esetleg valaki megépítette már? A hozzászólás módosítva: Máj 14, 2014
Ha nem gond linkelnél egyet mert nézegettem de nem tudom hogy melyik lenne a nekem megfelelő.
Ha tudsz majd akkor egy alkatrész listát is. Előre is köszi és bocs a sok kérésért!
Erre gondoltam. LED villogtatása
Neked nem kell a mikrofonos része, így ami utólagosan lett rárajzolva, azt figyelmen kívül hagyod és meg is van a rajz.
Köszi.
De melyik a mikrofon része? ![]() Bocsi de még nagyon csak ismerkedek!
Ha megnézed, látszik rajta, hogy mi lett utólag hozzárajzolva (paintben). Bal oldali fekete rajz a mikrofon előerősítő, ez nem kell Neked, csak ami Zöld és Barna!
Pontosan!
Ok,köszi!
Most megpróbálom "megfejteni" a kapcs.rajzot!
Nem bonyolult, menni fog.
Nagyából megértettem!
Még az a kérdésem lenne hogy hogy adjak neki 12v-ot? Mert nem szeretnék egy akkora tápot mellé ami nagyobb mint maga a hangfal. Még annyi hogy így van ahogy a képen van?
Jól rajzoltad a bekötést. A táp méretét a LED-ek határozzák meg! Attól függ, hogy hány db és milyen típusú LED-et akarsz meghajtani. Ennek a függvényében kell megválasztani a Tranzisztor típusát is. (adatlapban benne van a max. áram)
Az R1 az egy potméter. A GND a közös negatívot hivatott jelölni. A csatlakozás meg bármilyen lehet.
1.Mi az a potméter?
2.Hogy valósítsam meg egy nyákterven? Előre is kösz!
Szia!
Egyelőre ne készíts nyáktervet, csak kösd össze az alkatrészeket. Nézd meg, hogy működik, meg szerezz tapasztalatokat az áramkörépítéssel kapcsolatban. Potenciométer. A kapcsolásod leírása. A hozzászólás módosítva: Máj 17, 2014
Oké most már értem a potmétert. Köszi!
A potmétert úgy kell bekötni ebbe az áramkörbe hogy a - ot az egyik szélső lábba a + ot pedig a másikba és a középső megy a ledek felé? Ha nem így van akkor hogyan? Előre is kösz!
Igen, úgy kell.
Nézd: Bővebben: Link. Itt a kapcsolásod leírása nyákrajzzal. Vesd össze a tiéddel és keresd meg a különbségeket.
A hozzászólás módosítva: Máj 17, 2014
Úgy kb. minden!
A tranzisztor és a LEDek fordítva vannak betéve, a 220nF os kondi pedig nem elektrolit kondi, hanem fólia kondenzátor. (min. 16V-os)
Valamelyik nap megyek megvenni a cuccokat és lenne 2 kérdésem.
1. Hogy kérjem a potmétert? (Így 1 kilós potmétert kérek?) 2.Hogy kell kimondani ezt: nF Előre is kösz! |
Bejelentkezés
Hirdetés |












