Fórum témák
» Több friss téma |
Fórum » NYÁK terv ellenőrzése
Csak a kondenzátorok rendesek, nem elkók. Szerintem minden OK.
A hozzászólás módosítva: Márc 15, 2014
A BC547 TO92 tokozású nem TO220. Ráadásul az emittereket kellene a földre kötni.
Rendben köszönöm szépen kijavítom
Sziasztok! Elkészítettem egy panelt amin 2 darab highpass filter 24dB/oktav, és egy lowpass filter 24dB/oktav található. A kapcsolási rajzok:ez és ez. Mellékelem a nyák tervet is. A highpass része egyből indult. A kondik értékei több kondiból van összerakva. Található 2 rele is a panelen, és a baloldalon olyan mintha még egy áthidalás kellene oda jön a kapcsoló. Lényege, hogy ez egy erősítőben lesz és kapcsolható legyen hogy vágja az alját vagy sem. A sub rész valamilyen indoknál fogva nem működik, lehet az opampom roszz, nincs kizárva. De -8,7V van a kimeneten +/- 12V pedig a táplálás.
A hozzászólás módosítva: Márc 16, 2014
GYorsan átnéztem most, és már találtam is egy hibát. A C3 mindkét oldala(labai a gndre kötve), és az IC 3 as lábára volt kötve, mikor a 2 re kellet volna.
Sziasztok! Próbálkoztam egy másfajta mosfet driverrel. Leellenőrizné nekem valaki? Megcsinálom mind a kettőt és letesztelem, hogy melyik működik jobban.
Egy oldalast akartam csinálni, de sehogy se tudtam úgy rendezni a alkatrészeket, hogy jó legyen. Ja és nem egy szépségverseny mű. A lényeg, hogy működjön!Köszi a segítséget!
Szia!
Nekem sikerült, átkötés nélkül és 1 oldalasra, nem túl szép még de majd kicsinosítod.
Sziasztok!
Véleményt kérnék a mellékletben látható NYÁK-tervről. Mit lehetne javítani,szebbé és jobbá tenni rajta? A NYÁK egyoldalas lemezre fog elkészülni, a pirosak huzalos átkötések lesznek. Üdv Kiborg
Az átkötésekhez nagyobb forrszemet tennék. A fúró egy parányit félremehet, forrasztáskor könnyen lejöhet.
A hozzászólás módosítva: Márc 17, 2014
Az átkötéseket tervezd át 0 Ohm-os ellenállásra. Lehet kapni SMD-ben. Mi az a 4 nagy négyzet? Amúgy mi ez?
A hozzászólás módosítva: Márc 17, 2014
Szia!
A négy nagy négyzet hűtőfelület 4db SMD teljesítmény FET-nek. Az a baj, hogy akkorák az áthidalások, hogy nem kapni akkora 0 ohm-os elenállást ![]() Átkötéseknél 1,27mm a forrszem, 0,6mm-s fúróval lesz fúrva. Javítom kicsit nagyobbra. Ez egy RC autó vezérlője lesz. (Fetes H-híd, PWM-el meghajtva, ATMega16 vezérlő és egy BT modul, meg táprész) Kiborg
Szia! Talán kicsit kompaktabbá tudnád tenni a nyákot, ha a kétoldalas nyák előnyét kihasználnád. De ezzel az áramkörrel sincs gond. Szép a kialakítása! ( Nekem tetszik!
) A hozzászólás módosítva: Márc 18, 2014
Én a két bal oldali furatot kivinném a bal szélre és a vezetősávokkal másik irányból kerülnék. Plusz az egészet vízszintes irányban kicsit nagyobbra, hogy a jobb oldali furatok kényelmesebben elférjenek.
Sziasztok!
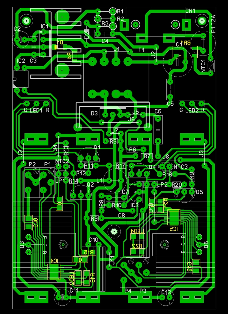
Egy akkutöltőt szeretnék építeni, amelyben egy dobozon belül foglal helyet egy kapcsolóüzemű tápegység és 2x2 akku töltésére alkalma áramkör. Helyhiány miatt elég sűrűre sikeredett a nyák. A tápegység primer részére kérném a véleményeteket. A hozzászólás módosítva: Márc 22, 2014
Sziasztok!
A nyák mérete és a furatpozíciók adottak, nem változtatható,a felhasználási hely maximális kihasználhatósága szerint lett megtervezve. _JANI_: köszi. Egyelőre egyoldalasban gondolkodom, de ha sikerül stabilra beállítani a laminálásos technológiámat, akkor megpróbálkozom a kétoldalassal is, mert néha nagy szükségem lenne rá. (erre a nyákra még szerettem volna pár tranzisztort rátennni és bővíteni pár funkcióval, de helyhiány miatt ez elmaradt, de sebaj, majd a következő verzióban).
Szia!
Jobban jársz, ha mindenki számára feldolgozható formátumot használsz(pl:pdf,jpg,png),mert akik más tervezőt használnak, nem fognak csak azért egy új programot telepíteni, hogy megnézzék a nyákodat. (pl én sem, mert Eagle van fent)
Szia!
C5 nincs a rajzon, C1 szerintem sokkal nagyobb méretű, a vezető vastagság, meg szerintem az induláskori áramokat nem biztos, hogy el fogja bírni.
A C1 valójában 22µF 400V szükségtelennek láttam 470µF kondit betenni. A vezető sávokat megnöveltem 1mm-re, a C5 és az IC2 lábai között pedig ki lesz majd vágva a nyák, mert nincs meg a primer szekunder között a megfelelő távolság. A primer oldalon nem gond, hogy egy-egy helyen elég közel vannak egymáshoz a vezető sávok?
A hozzászólás módosítva: Márc 23, 2014
Sziasztok! Megépítettem egy hőmérsékletfüggő pc ventillátor szabályzót, de nem működik. A kapcsolást mellékelem, de lényegében egy mosfet(irfz24n), egy 10k trimmerpoti és egy 10k NTC. A hiba: a venti pörög, de maximum sebességen, attól függetlenül, hogy mennyire meleg az ntc, vagy mennyire van állítva a trimmer poti. A fet pedig nem is melegszik, tehát ha jól gondolom teljesen nyitva van. Méregettem rajta és a következőt tapasztaltam: az ntc és a trimmer mintha párhuzamosan lenne kapcsolva, nagyjából 3-4k ohm körüli ellenállást produkálva.
A trimmerrel amúgy finomhangolni lehetne/érzékenységet állítani A hozzászólás módosítva: Márc 24, 2014
A harmadik kép...
(a sárga vezetek csak a venti rpm visszajelzője) A hozzászólás módosítva: Márc 24, 2014
Sziasztok szerintettek???(sajat tervezesu!!!)
hello
Szerintatak jol megterveztem az alabbi tervet!!!
Jó estét mindenkinek!
Elkészítettem a Ge Lee 2kw tápjának a tervét, ha valaki lát benne hibát kérem szóljon!
Hello, volna egy bekötésem, amit le kellene ellenőrizni, és szeretnék segítséget kérni a nyákja megrajzolásában is.
Errol lenne szo, csak annyit kell figyelembe venni, hogy a jobb oldalan, az egy ftdi modul, ami FTDI 6.1es bekotesi rajz szerint van bekotve, annyi modositassal, hogy 3.3Vtal fog mukodni 5 helyett... annak a nyak szelen kellene majd lennie... Elore is koszonom.
Sziasztok megterveztem megint egy nyakot csak hat nem biztos hogy jo kerem leellenoriznetek (a kek vonalak atkotesek)
elore is koszi!!! A hozzászólás módosítva: Máj 21, 2014
ja elfelejtetem hogy a kek vonalak atkotesek lennenek nem ketoldalu nyak!!!
Értem.. Csak így kicsit nehéz leellenőrizni ezt a gombolyagot
Jobb lenne ha nekifutnál még egyszer! Te magad sem tudod melyik átkötés hová megy és miért , mi honnan tudnánk?? Próbáld meg úgy tervezni hogy az átkötések párhuzamosan -merőlegesen fussanak , és ne keresztezzék egymást !Sokkal szebb átláthatóbb lesz az egész ...
A hozzászólás módosítva: Máj 21, 2014
En meg kezdo vagyok nem tudom jobban megervezni!!!
Esetleg valaki segitsen megtervezni!!! |
Bejelentkezés
Hirdetés |







) 













