Fórum témák
» Több friss téma |
Így már rendben van. Legalább pontosítottuk. Közben visszalapozva láttam, Blackdog áramköre is ugyanilyen rendszerű kijelzést használ. Én még nem csináltam meg, de tetszik a dolog, ezért is akartam jól megérteni.
Sziasztok,megépítettem a bináris órát,ez volt az első PIC-es projektem,hiányzik még a dobozolás.A kérdésem az hogy ezzel a kapcsolással megoldható az áram kimaradás?
Idézet: Természetesen !A 230v nál csinálj egy zárlatot , rögtön megvan az áramkimaradás „kérdésem az hogy ezzel a kapcsolással megoldható az áram kimaradás?” az egész házban ... De a viccet félretéve : tudja amit szeretnél van benne akku , tehát áramkimaradás esetén tovább jár
Sziasztok!
Valaki tud adni ehhez az orahoz egy pontos alkatreszlistat? Milyen tokozasuak kell legyenek az alkatreszek, mik a kodjaik. Koszonom elore is!
Szerintem keresd meg privátban gombipeti-t. Most neked ebben ő tud a legtöbbet segíteni.
Szerencsére a forrasztási:_Link_ és az beültetési:_Link_ oldalról is van kép. Így könnyebben össze lehet vetni a méreteket s, hogy mely alkatrészek "hagyományos" és mely alkatrészek SMD-k. A nyákrajzokkal:_Link_ és az elvi kapcsolási raz:_Link_-zokkal már el lehet kezdeni az alkatrészek összeírását. Az alkatrészek adatlapján a felület szerelt tokozások is megtalálhatók. Már amelyiknek van SMD-s változata. PL DS1307Z SOIC ( Ez az SMD tokozású óra IC. )
Most találtam: Egy kis háttér információ az alkatrészkről:_Link_.
S még egy _Link_ az SMD alkatrészek beazonosításához. ( Méretek. STB. )
A DS1307-es IC-nek kellene egy ( PL: CR2032:_Link_-es vagy hasonló ) lítium elem, hogy ne keljen minden áramszünet után beállítani. Az elem bekötése. _Link_ Nem ismerem ezt az IC-t, de én biztos tennék háttértelepet neki.
Több órát építettem már ezzel az óra IC-vel, azt kell mondjam, jó. Van olyan, ami csak hétvégente üzemel már lassan másfél éve de a CR2032 bőven bírja. A leírása alapján arra lehet számítani, hogy az önmerülés előbb következik be, mint ahogy azt el tudná fogyasztani a DS1307. Egy CR2032-es elem és a hozzá tartozó foglalat pedig szerencsére ma már nem egy nagy összeg.
Koszonok minden segitseget, infot. A DS1307-nek lesz teve egy 1F-os kondenzator, az lesz az elem helyett.
Sziasztok!
Szeretném megépíteni ezt az órát,Bővebben: Link,azaz hűségesen után építettem, de az asm-et nem sikerül lefordítani HEX-re.Már csak ez lenne hátra.MPASM programmal próbáltam,de nem sikerül,hibát ír.Vicsys bináris órájának a forrásfálját hiba nélkül fordítja.Bővebben: Link.Nem tudom mi lehet a probléma,kérnék szépen egy kis segítséget.Előre is köszönöm.
Nekem megvan, gombipeti atkuldte. Amint megtalalom az e-mail-ek kozott elkuldom.
Kerek egy cimet. A hozzászólás módosítva: Máj 27, 2014
Cseles a cikkíró... A letölthető asm állomány egy C nyelvű forrásból fordított asm lista egy kis részlete.
A hozzászólás módosítva: Máj 27, 2014
Akkor lehet,hogy jól vettem észre,valami nem kerek nekem az egyik ASM-el.
Csongi-tól kaptam HEX-et,holnap ugrom neki.
Köszönöm szépen a HEX file-t.Működik az óra,gombipetinek is köszönöm az egész projektet.
Udv forumtarsak!
A tegnap delutan befejeztem a binaris ora epiteset. Mukodik is meg nem is. Kis video a mukodesrol, es a hibarol egyarant. Az also sor (az 1-esek) folyamatosan vilagitanak keken. Csak akkor lesz jo, ha a piros jumpert az lm317-re allitom, maskepp amikor minden jumper a mikrovezerlore van kotve csak villognak az 1-esek keken. Tovabba a LED-ek csak alig vilagitanak (videon nem latszik) es az 1-esek nem alusznak ki. A trimereket tekerve semmi valtolzas nincs a LED-ek fenyerejet nezve. A zold szint egyaltalan nem is lattam meg. Atneztem 5-6X is a NYAK-ot, de semmi hibat nem talaltam, es a multimeter se jelzett zarlatot, vagy egyeb hibat. Aki tud segiteni, elore is koszonom!
Srácok, lehet jó és pontos órát készíteni simán csak PIC-el?
16 és 18-as családból vannak PIC-jeim. (16F684, 16F690, 16F628 gondolom utóbbi lenne jobb a lábkiosztás miatt) (18F442, 18F452) Vagy érdemesebb valami küldő óra IC-t használni? Ha inkább a külsőt ajánljátok akkor van olyan pontos óra IC ami SPI-n keresztül tud kommunikálni és mondjuk a hestore.hu-n is beszerezhető. Azért SPI mert ebben már jártasabb vagyok. Az I2C még homályos. A célom egy bináris óra megépítése, de mivel nem találtam C-ben írt változatot így megírnám magamnak. Előre is köszi.
Megmondom neked Őszintén, én Vicsys kapcsolását építettem meg évekkel ezelőtt, és azóta is kifogástalanul működik. Sosem kell utánaállítani, és kb dcf óra pontosságú. Csak egy PIC és semmi extra.
Igen, köszönöm.
Ezt a Vicsys féle kapcsolást én is néztem sőt el is mentettem az egyetlen bajom az, hogy Assembly-ben van és én azt nem vágom. Nem lehet ezt C-re átfordítani? Ki kellene bővítenem még pár funkcióval, de csak akkor tudnám, ha C-ben lenne a forrás.
Igazából, kiakarom bővíteni egy kicsit, hogy tudjak rá akasztani 2x16-os kijelzőt, vagy 7szegmens kijelzőket is.
Még nincs fix ötletem, ezért lenne jó C-ben a forrás. Könnyebben tudnám bővíteni. Vagy még matrix-os kijelzőre is gondoltam pluszba. Karácsonyi ajándéknak akarok párat készíteni, köztük magamnak is A hozzászólás módosítva: Jún 17, 2014
Ja, ha nincs ötleted, akkor nehéz bővíteni... Viszont a 7szegmenses kijelzős változatot már megcsinálta valaki itt (még cikk is lett belőle) és ahhoz nem kellett a forrást piszkálni.
Majd átnézem az ASM forrásod és megpróbálom kihámozni és C-re fordítani.
Nem lesz könnyű ![]() Jól gondolom, hogy timer0-val számolod és növeled a másodperceket?
vicsys cikke alapján nekiálltam elkészíteni a bináris órát.
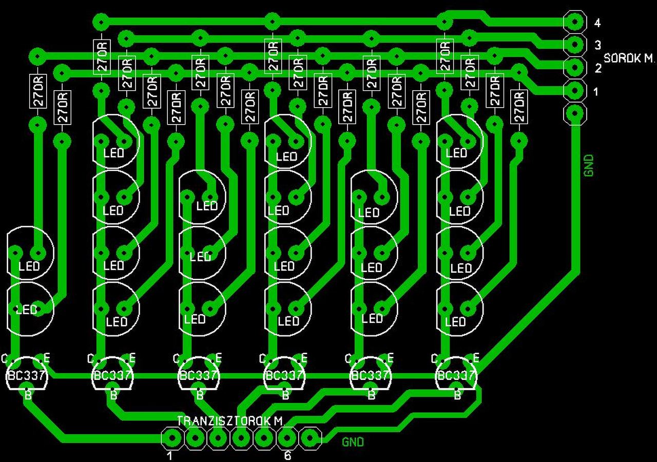
Kérnélek benneteket amennyiben időtök engedi nézzetek rá a kapcsolásomra, hogy jó e. Külön lesz a vezérlő és a LED panel. Előre is köszi. ui: Azért SMD a PIC mert ez van ingyen és igen a beültetés felől látjátok a kapcsolást. A hozzászólás módosítva: Jún 20, 2014
Elkészült a bináris órám.
Átírtam C-re az egészet, és nagyon jól szuperál. 3. napja tesztelem és 1mp-et sem késik. Csak azért írtam ide, hogy ha esetleg érdekel valakit, hogy mit sikerült kihoznom belőle az itt megtalálja a képeket és videót: DPTP Bináris Óra Most elkezdtem a továbbfejlesztett változatát is amin már 7 szegmenses kijelző is lesz...
Régebben én is néztem, de azért ez már egy komplexebb megoldás.
A forgatás + vezérlés hagyján, de itt azért maga a megjelenítő szerkezet sem akármilyen. Itt azért mechanikában is otthon kell lenni nem csak elektronikában.. Ügyesek voltak akik ezt megalkották. |
Bejelentkezés
Hirdetés |





az egész házban ... 











