Fórum témák
» Több friss téma |
Fórum » BD249C vezérlése 555-ös IC-vel
Témaindító: Marty McFly, idő: Jan 10, 2008
Sziasztok!
Egyik haverom megkért hogy készítsek neki ledes srtoboszkópot! 400db kék ledje van hozzá! A vilogó jelet egy LM555-ös IC re épülő kapcsolással szeretném véfgezni! Az elenállás helyére amitől függ a freki egy potit teszek így szabályozható a villogás sebessége! Viszon szeretnék ezzel az áramkrrel meghajtani egy BD249C tranzisztort, hogy a ledeknek megfeleő áramot tudjon adni! Azért választottam ezt a tranzisztort, mert ilyen van itthon! A kérdésem az volna hogyan lehetne összekombinálni a tranyót a kapcsolással? Előre is köszönöm a segítséget!
Először azt kérdezném, mekkora tápfeszről gondolod járatni a LED-eket? Ekkora darabszámnál célszerűnek látom minél nagyobb (max 50V) tápfesz használatát. Fehér LED esetében így 10db-ot lehet sorba kötni egy előtét ellenállással, és ilyen csoportból kell 40db. 20mA-es LED áramnál az össz áramfelvétel 1A alatt van, tehát a BD-t közvetlenül (egy soros ellenállással) képes meghajtani az 555.
Ha a tápfesszel lejjeb mész, kevesebb LED lehet sorosan, nő az áramigény és 1,5A-nál nagybb kollektor áramhoz már nem lesz elég az 555 kimeneti árama, tehát kell még egy meghajtó tranyó (darlingtonba a BD-vel)
Az 555 max. kimenő árama 200 mA, de 100mA fölé azért ne menj... az ellenállás értéke a tápfesztől függően (Ut / 0,1) ohm ebben az esetben.
A BD-nek 1-2 amperes kollektoráram tartományban 25 kb. a bétája, tehát a 100 mA meghajtás bőven elég neki a Sebi által vázolt LED-csoportosítással. Ha viszont az 555 tápjával egyenlő feszről hajtod a ledeket ( 12-15V ), akkor már kell a darlington, de a BD hűtésére is figyelni kell ( cca 2-3 amper ). Természetesen a led-áramokkal még tudsz játszani...
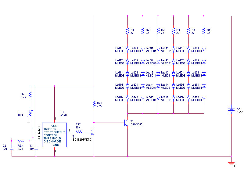
Hello! Én is építettem ilyet. Szintés ne555 + poti + darlington meghajtás.Csatolom a rajzot,az ellenállásérték változtatásával (potival sorban) be tudod lőni nagyjából a kívánt vilogási frekvenciahatárokat. (+ a 10 uFes kondival)
{oldaon lévő programmal ki tudod számolni,nem kell kísérletezgetni} Ha nagyobb feszülrségre kell a dolog,az NE555 elé mehet egy stabilizátor (pl 7805) és akkor az megkapja a maga stabil 5 V-ját,(esetleg 12-t )a ledekre meg mehet a kívánt feszültség. Természetesen a ledekkel sorban lévő áramkorlátozó ellenállást is át kel picit számolni. üdv
Hello! Azt elfelejtettem mondani hogy a Q2 helyére kell berakni a bd-t... üdv
Hááát... az a 2,2k elég nagy a 2N3055-öt nyitogatni. Persze kis áramoknál még elmegy, de én inkább darlingtonba kötöttem volna a két tranyót.
Aha...jó ez csak 1 5let voltgondoltam felrakom mert ez már kész rajz. Mondjuk nemtudom tényleg hogy megkora áramra kell az egész...
üdv
Köszönöm az eddigi segítséget! 12Voltról mene az egész! Akkor a BD-t egy kisebb tranzisztorral meg kell hajtanom? Tehát az 555 jele megy egy kis tranyó bázisára, a kis tranyó emittere pedig megy a BD249 bázisára?
Hát ebben a kapcsolásban a T1 tranzisztor nem mint "meghajtó", hanem mint "inverter" szerepel. Célja, hogy az 555 állandó értékű kondi kisütő impulzusa, ne kioltsa a ledeket, hanem felvillantsa. (Ebben a kapcsolásban, csak a felvillanások sűrűsége fog változni, a felvillanások ideje nem.
- Amúgy a 2.2kohm igen soványka, ha a 2N3055-nek 50 bétát számolunk, akkor sem éri el a kollektor árama a 300mA-t. Ha a terhelés ennél több, nyugodtan lehet csökkenteni a 2.2kohm-ot. - 3A-es Led meghajtás esetén nem számíthatunk 30 bétánál többre, tehát a bázisáramnak 100mA-nek kell lenni. Így az ellenállás már 100ohm-ra adódik (most már 2W-os kell). - Így a T1-et is célszerű cserélni, pld BD139-re. 50-es bétával számolva, a bázisárama 2mA. Tekintve, hogy az 555 kimenete nem megy fel egész a tápra (kb. 10V). A T1 bázis ellenállása így 4,7kohm-ra adódik. - A 2N3055-öt mindenképpen egy kis hűtőbordára kell szerelni. (kb. 1W hő fog benne keletkezni) - A Darlingtonnak, mindig nagyobb a szaturációs feszültsége (0,6..0,8V míg sima tranzisztornál kb. 0,2V), tehát nagyáramú meghajtásnál jobban is füstöl! Kapcsoló üzemben akkor már jobban jár az ember egy IRFZ44-es Fet tranzisztorral. (100...300Ft) Annak kb. 30milliohm a nyitott csatorna ellenállása, így még talán hűtés sem kell neki (3A kb. 300mW) Szóval, a meghajtók méretezésnél, valami hasonló módon kell gondolkodni. üdv! proli007
Szia !
Nem ! Öt H.sz-el feljebb van a rajz. BC tranyó kollektorára tegyél kb: 330 ohm -ot. Üdv !
Sziasztok!
Pont olyan kérdésem lenne, mint a téma nyitójának, csak nekem nem 555-ös IC adja a jelet, hanem egy távirányítású autó elektronikája. Mellékelek egy kapcsirajzot, kérlek titeket, javítsátok ki, adjatok tanácsot! A motor nyugalmi használat mellett 6voltról 500mA-t vesz fel, ha meg van erőltetve, 3A-t is benyel, viszont 12volttal (vagy 9-cel, ha nagyon soknak találjátok, bár sztem a 12voltot is simán bírja a motor) szeretném táplálni, így kisebb áramerősság is elegendő lesz. Az ellenállásértékek valószínűleg helytelenek... (sőt, lehet, hogy elvi hiba is van a rajzon). A problémát az ellenállások értékei okozzák (ha jó a vázlat). Előre is köszönöm a segítséget! Üdv: kovidivi
Összedobtam egy kapcsolási rajzot! Az volna a kérdésem, hogy az inverter tranzisztornak milyet használjak, és az előtét ellenállás mekkora, és még hogy ebben az áramkörben kell e a BD249 elé előtét ellenállás, és ha igen akkor mekkora? Bár gyanítom mintkét tranyó básisához kell ellenállás! Ja és ha találtok hibát légyszi szóljatok! köszi!
Itt van JPG-be!
köszi!
Ha a 12V váltót egyenirányítod, utána puffereld is, akkor így kb. 16-17voltot kapsz. Lehet, hogy sok lesz a 12voltos izzónak...
Szia !
Idézet: „Összedobtam egy kapcsolási rajzot!” Nagyon finoman fogalmaztál Potit igy nem kötnek, legfeljebb horogra. Borzasztó Üdv!
Jahh, bocsi a 3. láb lemaradt! Ha jól sejtem a tesre megy! Képzeljétek oda
Fordítva van a graetz!
És mi köze van ennek Kovidivi kérdéséhez?!?
Az izzóval a ledeket szerettem volna szimbolizálni, csak nem volt kedvem berajzolgatni 400db-ot! De kiszámoltam a ledek össz telljesítményét 40W darabonként 100mA osak! Ezért írtam oda hogy 40W! A táp lehet 9V is 9*1,41 (bocsi nem tom hogy van a billentyűn gyökjel) szval 9V*1,41=12,69V Ez már ideális!
Privátba üzent hogy tegyem JPG be!
Szia !
Ott van Kicsa rajza. mi volt a gond vele, hogy helyette "rajzolnod" kellett egy használhatattlan valamit ? Csak kiváncsiságból mert nem értem. Üdv!
Na inkább csak annyit teszek hozzá hogy 20mA es ledek lesznek, és 400db! Ha megépítem Kicsa kapcsolását működni fog így? Mert akkor elfogadom megoldásnak!
Üdv! Értem,tehát akkor ez nem teljesen jó így.Illetve jó csak nem a villanás hoszát változtatja.Bár szerintem nem is az kell a topicnyitónak. Köszi szépen hogy ennyi mindent leírtál,megmondom őszintén hogy ezt a rajzot én is úgy kaptam anno,tehát nem nagyon tudom hogy mit miért méreteztek így.Viszont egy biztos : ez így már nekem működik,igaz bd245-tel de az mind1 itt szerintem,mert a 2 tranyó ha jól tudom,csupán áramerősségben különbözik.
Kovidivi!
A motoros rajzod tök rossz. Az első tranyó bázisába max. 2k2 kell és BD 137/139, kollektorába 82 ...100 ohm és az a tápra megy, nem a BD249 kollektorára... A motor csak a BD 249 kollektorában van és egy diódát köss vele párhuzamosan ( katód a tápon...).
Így gondoltad? (lásd melléklet)
Mi lenne akkor, hogy elhagynám az első tranzisztort, és egyből a 82-100ohmra adnám a 6voltos vezérlő feszültséget? a vezérlő áramkör bírná a "nagyobb" megterhelést (második csatolmány).
A diódát ne a BD tranyóval, hanem a motorral kapcsold párhuzamosan, záró irányban.
így gondoltad? köszi a javítást!
Az a baj, hogy nem olvasod/olvassátok el a topikot... előzőleg leírtam, hogy a BD249-nek 3 amper esetén talán van 25 a bétája, tehát kell ebben az esetben cca. 120 mA bázisáram. 6 voltos vezérlésnél ez 47 ohm bázisellenállással megy kb - honnan tudjam, mit bír a vezérlőáramköröd?
( Elvileg tehetnél be fetet, ami +6 voltos gate-fesszel kinyit teljesen és nem terhel be...) Ha maradsz a tranyónál és nem bírja a 6 volt, akkor kell eléje a meghajtó, aztán az sem mindegy, hogy "fázisban" vezérled a BD-t vagy nem... utóbbi esetben +tranyó is kell még ezért ( ha a kimenő impulzus "széles", akkor menjen a motor jobban vagy mindegy...). Ha nem világos, írd meg.
Ebből választhatsz pl.
Fetes megoldásra találsz a fórumon eleget, ha mégis úgy gondolod.
Ha a többes számnál rám gondoltál, akkor bocs lehet, hogy félreérthető voltam, de én csak a védődióda bekötésére reagáltam a többire nem, mivel nem ismerem a BD249 áramerősítési tényezőjét, az adattábláját meg nem néztem meg, így ezzel kapcsolatban nem akartam hozzászólni. Mondjuk ezt leírhattam volna a félreértések elkerülése végett. Mégegyszer bocs!
|
Bejelentkezés
Hirdetés |

















