Fórum témák
» Több friss téma |
Hát sajnos csak egy ECC85-ös képviseli a triódákat itthon. Hamarosan szeretnék eljutni börzére pár csövet beszerezni. Figyelem a városban a bolhapiacot, de csöveket még nem láttam. Ezért egyenlőre csak gyűjtögetem a kapcsolási rajzokat, tanulmányozom a felépítésüket, ötleteket merítek belőlük, azután majd ha lesznek csövek nekiállok. Most egyenlőre fejben, illetve papíron folyik az építés. Lapozgatom a régi folyóiratokat is(Radio, Amatérske Radio, RT, Ezermester) azokból is ötleteket merítek. Már jó pár papírt telerajzolat, kapcsolási vázlatokkal, doboztervekkel, mechanikai rajzokkal. Figyelem hogy milyen szép és egyszerű kis rádiókat építesz. És gyönyörködöm.
Szia!
A Nosztalgiára gyere el, akkor sok áru lesz (olcsóbb is). A hozzászólás módosítva: Okt 19, 2014
JValmikor árultak egy napelemes diras rádiót 1,2 v-os akkuról ment és sztereó volt. De a sztereo vétel vinnyogó halk gépha ggal járt. Ha előkerül esetleg , leirhatom a félvdzető ic készletét. Tehát ez a minimális de már nem minőségi rádió alsó feszültsége. És rendes 10.7-es kf de egytekercses sztereo dekoder sőt még 66-108-ta is áthangontam és nem volt sok hamis vétele. Valamikor a Conradnal volt 1,8 vrol müködő szstereo dekoder is. Talán még megvan.
A hozzászólás módosítva: Okt 19, 2014
Tda 7040-rs még beszerezhető néhol , végfok 3-4 tranzisztorral is megoldhato lásd hobbielektronika ra833?
Ez a TDA7088+7040+7050 komplett rádió.
Valamelyikre megyek. De idén már nem hiszem, jövő nyáron hamarább.
Sziasztok! Érdekes ez a rajz a 7088-al, az adatlap egyérteműen mono vevőbe javasolja, az alacsony 70kHz-es KF frekvenciája is ezt sejteti, mint a 7000-nél is. DE ugyanezen az elven működik a 7021T-is, azt pedig már ajánlják a 7040 dekóderrel való együttműködésre... Mindenesetre érdekes... Mit gondoltok???
Ezekben a FM vevő modulokban korelációs detektort használnak. Pont ezért alacsony a KF frekvencia, ami tulajdonképpen nem is KF frekvencia, hanem az alapsávi sávszélesség. (hasonlóan a szinkrodin vevőkhöz) Ezért aztán a demodulátor egy aktív aluláteresztő szűrő, aminek a beállításával lehet a hangfrekis kimenet sávszélességét (és egyben a vevő szelektivitását is) befolyásolni.
Jó. e akkor sem értem, mitől 70 KHz a KF, miért nem 100 KHz? Egyáltalán mi szabja meg, hogy mennyi, ha csak aluláteresztő szűrő van bennük? Végül is a 70- nek alatta van a 38 KHz, elvileg kijöhet belőle a sztereó, kérdés, hogy az aluláteresztő jelleg miatt milyen torzulást szenved a segédvivő frekvenciaspektruma, illetve ez korrigálható-e? Be kellene szerezni egy 7040-et és meghallgatni, mlyen?
A hozzászólás módosítva: Okt 20, 2014
Ez a kapcsolás életképes lehet?
Szia! Ilyennel ne adj az éterbe... nem stabil ráadásul AM üzemmód. Válaszolva a kérdésede instabil 1 wattos AM adónak jó lehet. Amúgy az anódról diekt lecsato Az anódból kicsatolt antenna nagyon instabillá teszi.
Ha megépíted egy rövid huzaldarabbal egy AM vevő mellett kipóbálható, de bele kell találni az 1 Mhz es jel környeztébe. (sávközép)
Elektroncsöves rádiókhoz használnám úgyis,csak azért építem ezt is csőből hogy a stílusa megmaradjon. ( Meg szeretem a kihívásokat.
)
Nincs összeföggés, hogy milyen elrendezésű a vevő. Igazából jó eséllyel elindul, és modulálni is lehet.
Szervusztok!
Szeretnék építeni egy csöves, viszonylag egyszerűbb, középhullámú audiont hangszóróval. Jelenleg kapcsolási rajzra és némi tanácsra lenne szükségem.
Szia!
Ha visszaolvasol akkor találsz több egyszerű kapcsolást is.
75 RT újságban van leírva egy komplett cikksorozat a működésével együtt. Itt meg van egy nagyon hasonló.Bővebben: Link
Üdv Mindenkinek!
A legfrissebb alkotásom:" Liliput." 2 csöves telepes rádió. 1T4T és 3V4 csövekkel. A hozzászólás módosítva: Dec 7, 2014
Aranyos.
Sziasztok! Ha valaki akar AM vevőt építeni, itt a vissza nem térő alkalom.Bővebben: Link
És dübörög a Kossuth: "Output power: more than 150W"
Helló, súlyos eset
csináld magad kínai(?!) rádió. Lassan már 100% pamut zokni is egy műanyagdarabként fog jönni, használati útmutatóval silány fordításban. Most csavartam Tungsram energiatakarékos égőt, és láttam rajta made is chajna... Elszomorító.
mW. Én ezt mind értem amúgy, de mutass még egy 1000 Ft-ból összerakható kit-et. Itt a lényeg, hogy a jelenlegi piacon olcsón van és tanulható a folyamat. Aztán majd 10 évvel később fejleszt jobbat...itthon.
A hozzászólás módosítva: Dec 12, 2014
Aranyos, csak az az idétlen dobozszín....
3 féle volt ott, csak ezt linkeltem be
Régi zsebrádiókban vannak KF-ek (bolhapiac), persze némileg a tranzisztortól is függ, milyen rezgőkört alakítottak ki. Meg a kapcsoláshoz is illeszkedik, hogy milyen megcsapolásokat tettek bele.
Mondjuk én nem próbáltam még ki, hogy milyen építkezni velük. De első rádiónak egy kis tranzisztoros egyenesvevő sokkal jobb, összehasonlíthatatlanul könnyebb elkészíteni. A kitben levő szuperheterodin csak műszerrel hangolható, ha mégis valami bibije van. Mondjuk a KF-frekinél helyi jelforrás működik, akkor át kell hangolni. Fülre meg nem tuti. Ugyanis az oszcillátort csak akkor tudod belőni az új frekire, ha a KF-ek már jól vannak hangolva. Nem beszélve az együttfutás (modulátor-oszcillátor körök) beállításáról, oda már esetleg paddingkondenzátort kell kiszámolni. És már sokaknak eddig is kínai volt, amit leírtam. Sima detektoros, majd visszacsatolt audion, előkörös kiegészítés, reflex kapcsolás, erősítő építés (illene megtanulni megtervezni, pláne, ha az ember a fiókból dolgozik és abból főz, amilye van). Így a neten talált kapcsolásokat is illik átgyúrni. Na de ehhez meg kéne tanulni az ohm-törvényt, a rezgőköröket (khm, Thomson képlet se ugrik be mindenkinek), csatolások mibenléte, meg azt is, hogyan kell egy neten kikeresett félvezető adatlapot olvasni, értelmezni (angolul pláne). Ezért kell egyszerűvel kezdeni, az kevésbé érzékeny a "jóleszmajdoda/kábé" tagot tartalmazó differenciálegyenlettel végzett tervezéshez ![]() Mennyivel nagyobb lesz az élmény, ha szóra bír egy drótkupacot, amit maga alakított ki
Én is építettem hasonló tranzisztoros szupert. Mivel műszerezettségem kimerül egy digitális multiméterben, nem tudtam jól behangolni, bár a Kossuth így is jön rajta. A Sokol utánépítésemről nem is beszélve. Mikor nekiálltam tudtam hogy nem lesz jó. Időtöltésnek viszont tökéletes.
Az ilyesmihez egy 20 MHz-es szkóp tökéletes, sőt! Anno enné kisebb teljesítményűeket is használtak, középhullámú mérésekhez megfeleltek. A rövidhullámú készülékeket hitelesített szignálgenerátorral és a beépített varázsszemmel (ha volt), vagy még jobban, a kimenőtrafó primerjére kötött voltmérővel (oda nem kellett túlnagy ohmos darab) mértek jelmaximumot.
De építhetsz szignálgenerátort is. A régi Rádiótechnikákban sokféle műszer van, persze kicsit (jobban) érteni kell az elektronikához, hogy a mai eszközökkel, alkatrészekkel után lehessen építeni. Mivel amatőrök részére közölték, így a korabeli vékonypénzű többséghez vannak igazítva. Nem kvarcpontosak, de összehangoláshoz kiváló. De ha valaki akar, kvarcosat is csinálhat, a kvarc adja a referencia-frekvenciát és abból lehet egy hangolt oszcillátorral kikeverni és szűrni a kívánt kiadandó frekit. Modernebb kiadásúak meg a neten keresgélve találhatók. Sajnos kisfrekvenciás kvarcok szinte nincsenek. 32 kHz, 75 kHz, slussz ![]() 1 MHz-től indulnak. De régi készülékekben lehetnek még nagyobb tokozású, jobban kezelhető kisebb frekis darabok. Vagy van eBay és egyéb források. Anno nem volt
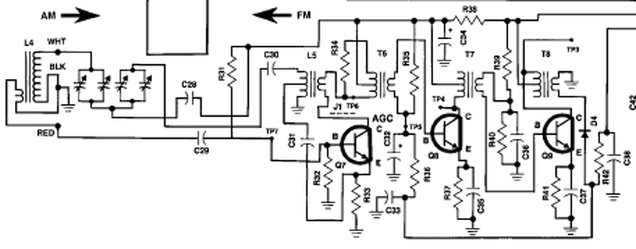
A bal oldali az szuper vevő? Meg van a rajza? Amúgy, aki Sokolt épít egyediben, csak jó ember lehet.
Természetesen megvan a kapcsolási rajza. Nyákterv kézzel készült, az elsőim között van, tehát azt nem szívesen teszem fel, hiszen milliószor jobbat is lehet készíteni. Most munkahelyen vagyok, de ha érdekel felteszem mikor hazaérek.
Nekem nem a "jó ember" hanem inkább a mazochista jelző jut eszembe. De tényleg jó móka volt. ![]() Ezek most félretett projektek, de ha több időm lesz talán végükre járok teljesen. A hozzászólás módosítva: Dec 13, 2014
|
Bejelentkezés
Hirdetés |








)








