Fórum témák
» Több friss téma |
Jó lenne pár fénykép arról a szabályzóról. Ha ott lennék 5 perc alatt megmondanám, pár méréssel, hogy mi a nem jó.
![]() üdv R.
Pár kép a fesszabályzóról !
Helyén a régi feszkó van. a többi az új .
Van egy rossz REF-4276 típusú fesz szabályzó amit meg kellene javítani vagy újra építeni, ez olasz motorok mopedautók feszültség szabályzója, a generátor állandó mágneses lehet, két vezeték jön fel amit 2 dióda egyenirányít, a szabályozás elvét viszont nem értem, esetleg egy kapcsolási rajzot tudna hozzá valaki?
Szia!Legjobb lenne egyszerüen átkötni a vezetékelést ,hogy akkuról menjen az első világításod.
Biztos hogy elbírja a terhelést a szabályzó,nekem látszatra ugyanez a szabályzó van a Kymco ZX en,és mindent akkuról táplálok meg,mivel a világítási tekercsem tönkrement,csak töltőfeszem van.Még a szivató is akkuról kellett hogy menjen.De 3000 fordulat felett már igy is van töltőáram,akkor is ha minden be van kapcsolva.Tehát megy a szivatóelektronika(állandó),hátsó világítás(2x5W),első világítás(25/25W),+akkutöltés!
Szia!
A bekötésnél az AC szabályzó lábra szerintem nem kell rákötni a bemenő feszt ,csak a töltőre,mivel az AC szabályzó egy kisebb feszültségtartományra szabályozza igy a bejutó töltőfeszültséget mint ami kéne,valamint nem biztos hogy elbirja tönkremenés nélkül ,mivel az AC szabályzónak szerves része lenne egy párhuzamos ohmos terhelés is a test felé,ami a motoroknál vagy a világítás terhelése,vagy kikapcsolt világításnál pedig beiktatnak egy műterhelést, egy 5 ohm 30W ellenállást-hogy ne az egész világitási teljesítméy disszipálódjon rajt.Persze minden attól is függ hogy mennyi teljesitményt ad le a motorod tekercse. Ezzel a kapcsolással eleve csak 13.5 körüli váltófesz jut a töltésszabályzó bemenetére,afölöttit az AC regler levágja.Mivel a szabályzó 14.4 körülre szabályozna igy az hatástalan lesz egyszerüen a tirisztor állandóan elvégzi a félhullámu egyenirányitást majdnem olyan lesz mintha csak egy diódát kötnél be az AC szabályzóval már amugy is korlátozott rendszerbe az egész töltésszabályzó helyett. Legalábbis lehet hogy csak én gondolom így.
Bocs Patrol elnéztem az én szabályzóm nem olyan mint a Tiéd,mezeibb kivitelű.De a többi amit írtam ok.
Helló GPeti1977 !
Szerintem ezt kellene neked megépíteni: http://contrails.free.fr/images/large_regulator_2006.png R9 , R10 el lehet írva (lehet, hogy szándékosan?) oda pár száz ohm-os ellenállás passzolna. A többi pozícióban lévő alkatrészek paraméterét sem ártana felülvizsgálni, de én kapásból ezeket tartom túl nagynak...
Köszi rajzot, oda tényleg kisebb ellenállás kell, egy közepes tirisztor gate árama n*10mA nagyságrendű és még beépített ellenállás is van a gate katód között.
Köszi a segítséget neked is most átkötöttem a töltés körre a világítást így működik is egyelőre közben volt egy kis gond mikor kicseréltem a hátsó izzót ledesre ha húztam a féket ment a világítás is mert a világítás szálon visszajött a fesz. Beraktam egy diódát így most jó már csak az első lámpával van gondom, hogy amit beraktam ledes izzót (régebben raktam fel képet) az elején lévő lencse nagyon szétszórja a fényt és túl magasra is világít a fényszóró magasságon meg nem lehet állítani úgyhogy ezen még "tuningolok" egy kicsit mire jó lesz. A világítás kapcsolót is át variáltam mert nem lehetett lekapcsolni a világítást gyárilag csak váltani lehetett városi és refi között most betettem egy három állású kapcsolót így most van ki állás, helyzetjelző, városi és refi is.
Na, ez az a szabályzó, amit nem lehet megjavítani, mert műgyantával van a belseje kiöntve.
úgy működik, hogy a benne lévő tirisztorok terhelik a permanens mágneses dinamót fordulatszámtól függően. Természetesen a tekercseket, amik TESTFÜGGETLENEK! Én kidobtam az egész belsejét, és építettem egy ugyanazon elven működő kapcsolást, mert az eredeti szabályzó TÚL OLCSÓ!!!! ( csak 24000, akciósan! ) Ez ne mááá, ez nem ár!!! Úgyhogy kotorásztam a fiókaim alján, és ingyen építettem egyet, ami jobb, mint az új. Ha kell, megint felteszem ide a rajzot, de egyszer már felraktam. Az biztos hogy működik, és jól működik, akárhány amperig. Ráadásul sokkal egyszerűbb kapcsolás, mint ami ebben a " nemáá " árú skatulyában van. És még valami: Ha tönkremenne valamelyik alkatrész, akkor fillérekért van másik.
Hát ilyenfajtát még nem láttam, de nem sok variáció lehetséges abban a tekintetben, hogy mi lehet vele. Vagy "megszakadtak" a tirisztorok, így engedi elszaladni a kimenő feszültséget, vagy a referencia áramkör ment tönkre, ami a fordulatszám függvényében változtatja a tekercsek terhelését. Gondolom ez is be van műgyantába ágyazva... ?
Mert ha igen, akkor építeni kell egy másikat.
Üdv. Az uraknak megépítettem még korábban ezt a váltóáramú feszültség szabályzót a simsonomba mivel az áttekert babetta gyújtás még a 35w-os izzót is kilőtte és most tudtam kipróbálni élesben. Látni lehet ahogy a negatív félperiódust a testre kapcsolgatja mert villódzik az izzó túlfeszültségnél mint annak a rendje
Szóval aki még bevált kapcsolást után keresgél én annak ezt javasolnám. * A kapcsolás a jobb alsó sarokban külön látható. De aki felrajzolta rá a pozitív jelet az igen amatőr lehet mivel ez váltóáramú cucc, ezt nem szabad itt figyelembe venni. A hozzászólás módosítva: Ápr 27, 2014
Egy 600-as bandithoz melyik rajzot tdnátok ajánlani? 3 kivezetés jön a generátorról. Szerintem a japán motorok nagy részén ugyanolyan elven működő feszszabályozó van. Max olyan 25A-re kellene.
Üdv!
Itt vannak egy kibontott , javított Kymco szabályzó képei.Gyárilag 15 V fölé töltött,ezért a tirisztor vezérlőkörében a zenert egy kisebb 3.3 V értéküvel söntöltem,így 13.7 V ra lett beállítva.Az eredetit benthagytam.Mivel ezt barátom egy hoszabb távokra használt motorjába tesszük-elég lessz ekkora feszültség is ugy gondoljuk. Valamint teszek fel egy Malaguti szabályzóról is képeket,ha valaki már csak az alját kikaparja,akkor is lehet egy két dolgot csinálni.Ezen a szabályzóköri 8 V os zener zárlatos lett,azt kivágtam és helyére másik került a panel külső felére. A szétszedést-tisztitást egy barátommal csináltuk,szerencsére nem volt kőkeménységű a massza egyikben sem. Talán valakinek segitségére lehetünk vele.
mégegy kérdés szerintetek párhuzamosíthatom 2db graetz híd után a két tekercset (3db világítási, 2db töltési) a világításinak felszedtem a test pontját és kivezettem így van négy tekercs végem ezek mennének a graez-ekre.
Helló meg építettem ezt a kapcsolást de valamiért nem tölt vissza rendesen vagy is van töltés de csak szinte üveghangon és akkor is csak11,7V alapjáraton meg 6 volt körül lehet. vagy csak nem jól kötöttem volna be az izzót feszültség szabályzót meg az akkumulátort valaki ha tudna segíteni előre is köszönöm (egy simsonról van szó)
Szia mindenki,
van egy Ditech motor fesszabályzója, ami mérés szerint is, meg az ECU hibakódja szerint is rossz. Alapjáraton 13,5 V körül tölt, de gázra leesik a töltőfeszültség, 12,4 V körülre. Az alja egy relatíve puha kaucsukszerű valamivel van kiöntve. Lehet ezt javítani valahogyan, illetve lehet készíteni ezzel megegyező adatokkal rendelkező másikat? A hozzászólás módosítva: Jún 18, 2014
Szia!
Türelmesen kibontani a masszát,aztán feltérképezni az áramkört és utána a javitás már egyszerűbb.Pár sorral fentebb láthatod amiket kivakartunk.De milyen motorról van szó?Más szabályzó nem jöhet szóba csak az eredeti?
Szia,
közben kibontottam a lágy részt, de aztán akadály lett, mert a feszültségszabályzó két részből, mondhatni két emeletes volt. A két szintet egy teljesen kemény réteg választotta el, alul volt a tulajdonképpeni elektronika, aminek volt egy kicsi ablaka, azon belül pár smd alkatrész, ami egy fehér porcelánszerű anyaggal volt kiöntve, gondolom valami utólagos hangolás miatt, a lágy részben meg csak csupasz drótok voltak, ami az elektronikát kötötték össze a hűtőbordán levő csúszósarukhoz. Sajnos véletlenül azt a fehér porcelánszerű anyagot tönkretettem, és két-három smd ellenállás leugrott. Mérges is lennék, de szerencsére kaptam bontottat ami teljesen jól működik és 3500 Ft volt, ennyiért nem biztos, hogy megérte volna javítani. Amúgy biztos szóba jöhet más is, Aprilia SR DITECH a robesz. Három sárga a generátortól és egy kék-piros az egyenáram, de ez megy az aksira is, és ez működteti a motort is. Amit vettem melegszik, ami nem biztos, hogy rossz, sőt, valószínűleg ez a normális, a mértéke az ismeretlen.
Sziasztok,
Segítségeteket szeretném kérni az alábbiakban. Van egy 12 V-os Simson motorom ebbe megépítettem ezt a fesz. szabályozót, de valamiért nem működik. A motor különlegessége, hogy kettő darab testelt világító tekercs van benne.Bővebben: Link Az alkatrészekben változás: BT 151/650 R helyett BT 151/800 S. 1N 4004 helyett 1N 4007-es. Előre is köszönöm a segítségeteket! Sziasztok A hozzászólás módosítva: Júl 11, 2014
Sziasztok! Segítséget szeretnék kérni abban hogy a képen látható kapcsolás akku nélkül működjön. Csak a világítás miatt kellene a szabályzó. Valahol olvastam hogy kondit raktak akku helyett. Az lehetséges? Hogyan kell? Vagy van valami jól működő Ac szabályzó kapcsolás 12v-os rendszerhez? Persze akku nélküli. A válaszokat előre is köszönöm.
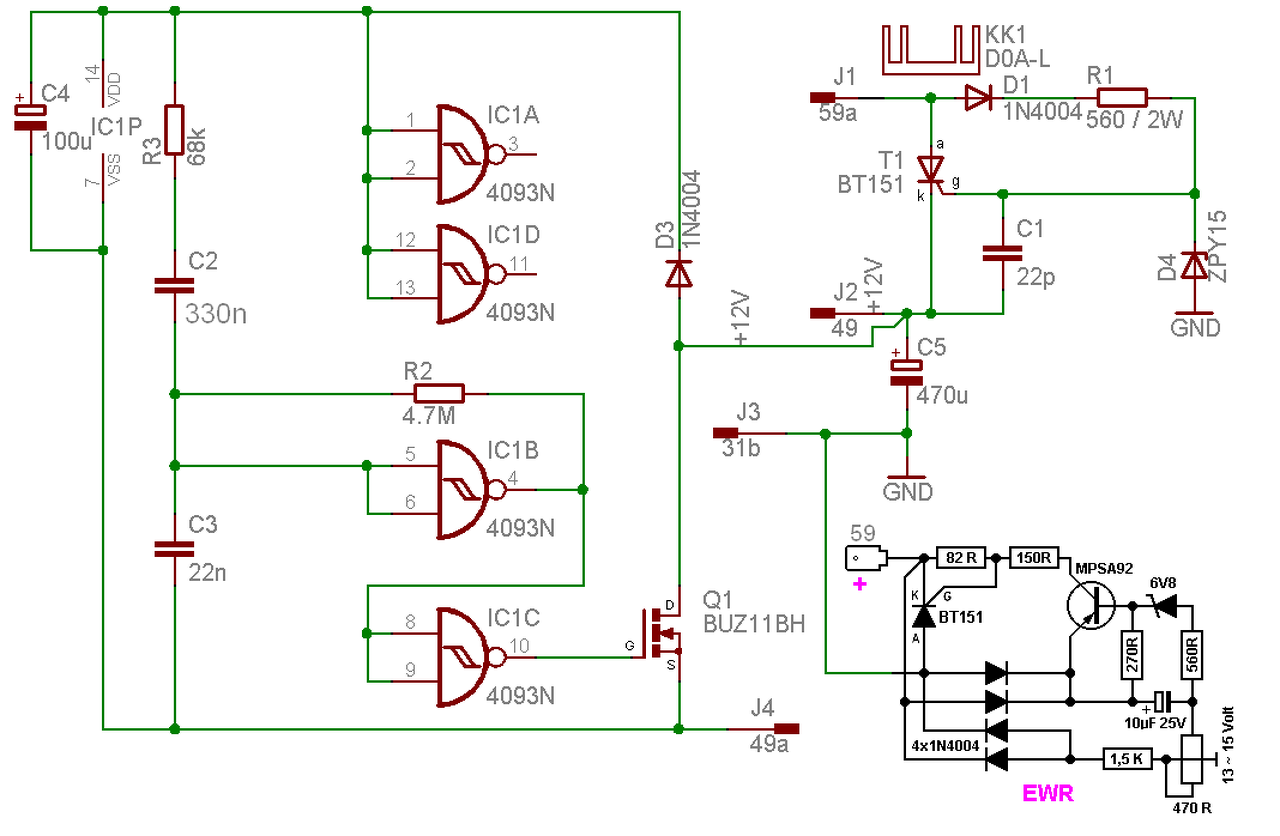
Hello! Simson EWR-re keress rá.
A hozzászólás módosítva: Júl 22, 2014
Sziasztok! Akkor ha külön megcsinálom az EWR részt az működni fog akku nélkül is?
Sziasztok! És még annyit (nem annyira érek hozzá) hogy az EWR-nek egyen vagy váltó áram kell. Válaszokat köszönöm.
Az EWR-t csak egyszerűen párhuzamosan kell kötni az izzóval?
Sziasztok! Megépítettem a simson ewr-t. Működik de a potival nem tudom állítani hogy hány v-nál szabályozzon. Mit ronthattam el?
|
Bejelentkezés
Hirdetés |










Szóval aki még bevált kapcsolást után keresgél én annak ezt javasolnám. 















