Fórum témák
» Több friss téma |
Fórum » Stroboszkóp gyújtáshoz
Helló!
Lenne egy kérdésem, remélem tudtok segíteni. Szeretnék gyújtás beállításhoz, ellenőrzéshez stroboszkópot készíteni. Úgy szeretném, hogy nagyfényű ledek villogjanak a megfelelő időpontban. Tud valaki ebben segíteni? Előre is kösz. Ja és 6V-ról szeretném üzemeltetni.
Csak villogjon a gyújtásról vett jelre és szemmel saccolsz, vagy késlelteted a villanásokat és leolvasod a poti skálájáról a szöget miután együttállást állítottál?
Úgy szeretném, hogy villogjon a gyújtásról kapott jelre, és akkor tudnám nézni forgó motornál is a lendkeréken lévő jelöléseket.
A gyújtókábelről milyen módon akarod a jelet levenni? induktiv vagy kapacitiv módon? A gyári strobik induktivak,de házilag elég macerás az elkészitése sztem. Nekem is szükségem lenne egy ledes kivitelűre de még csak nagy vonalakban gondolkodtam rajta. Kb odáig jutottam,hogy:555-1ms-monostabil>meghajt egy áramgenerátort a ledeknek megfelelő árammal(impulzusról van szó) a jelfogadó egység egyszerű impulzusformáló vágó,tranzisztoros lenne.
Hú hát én nem tudom. Igazából ennyire nem értek hozzá. Annyira vagyok otthon ezen a téren, hogy egy kapcsolási rajzot meg tudok csinálni. (remélem)
A strobi robogóhoz vagy vmi komolyabb motorhoz kell?
Hát elsősorban simsonhoz, de lehet h más motorhoz is lesz használva.
Hi mindenkinek! Már régóta szeretnék egy ilyen gyújtást beállító készüléket. Én is ledekkel képzeltem, strobi csövet a környékről nem tudok szerezni (pedig csővel könnyebb lenne a dolog). Tehát mindenképp leddel kéne villogtatni. JA egy Lada Samarához kéne, mert csak egy ilyen műszerrel lehet beállítani a gyújtást (HALL elemes gyújtása van, és nem a régi megszakítós!)
Rájöttem hogy leddel elég bonyi lenne, ezért beszereztem direkt az autóba való strobit (12voltról megy, van rajta egy szabályzó poti ami változtatja a villogás sebességét). Ezt hogy tudnám átalakítani? HELP
Heló!
Szedd szét, és keresd meg az oszcillátor részét. Ha megvan, akkor azt kell leválasztani a strobi gyújtó elektronikájáról. Majd valamiféle tekerccsel kellene figyelni a gyújtókábelen keresztül, hogy mikor kap szikrát=> tehát, mikor villannyon. Ez az elméleti része, a kapcsolásokat majd nállam okosabb emberek megrajzolják... (de nem hinném, hogy bonyolult)
Sziasztok! nekem villanócsöves strobi kellene gyujtásálításhoz
olyan ami csak a szikrátol villan semmi potis előgyujtás szabájzás! csak villanás a szikrátol!!! tudna nekem valaki segíteni??? előre is köszi!!!
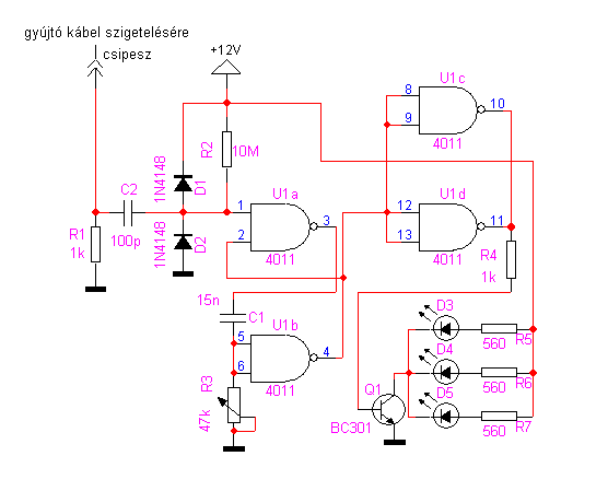
Helló, itt a kép, ezen nem kell állítani semmit, 12 voltról megy!
hol találtad ezt a rajzot? és a vezérlő bemenete hova kell kötnöm?
A vezérlő bemenetet a gyújtó kábelre kell TEKERNI, a vezetéket körbe kell tekerni rajta. Fontos hogy az egyes henger kábelére tekerd. (megnézed a kocsi könyvébe a gyújtási sorrendet, vagy szemben állsz a blokkal ahol fityegnek a gyertyák, akkor 1-3-4-2 a sorrend). A kapcsolásban láthatsz egy trafót, ne ijedj meg, sima 220v-12v trafó, persze fordítva kell bekötni.
kész a strobi de nem tökéletes mert ha rátekerem a gyútó kábelra akkor egyszercsak villan ha beledugom a gyertya pipába akkor aránylag jó
A gyújtókábelre 10-15 cm széles alufólia darabot tekerjél,és erre kösd a vezérlő kábelt.
csá
hány menetet tekertél fel a kábelre?? egyébként RTÉK 92 ben van (rádiótechnika évkönyv 92) .... csecs
Sziasztok!
Valaki el tudná mondani, hogyan lehet stroboszkóppal gyújtást beállítani? Elektronikai végzettségem van, tudok csinálni stroboszkópot, de autómon szervizben, motoromon pedig mindig mechanikusan állítottam be a gyújtást?!
hi
én régebben csináltam ilyet adsz tápot a stroboszkóp inverterének, a lámpának a kisütő vezetékét rákötöd az 1-es henger gyujtására, beindítod a motort, alapjáraton járatod, ékszíjtárcsa mellett van egy skála, és a stroboszkóppal megnézed hova villant , tipustól függően 7-8 foknak kell lenni az előgyujtásnak
Igen, csak én a szocialista motorkerékpáron (MZ) szeretném a gyújtást állítani, de még jelzés sincs.
A szocialista-lusta motorokon nem sűrűn volt előgyújtás szabályozás.
Előgyújtást a felső holtpont előtti néhány mm re kell állítani mérőórával. Nem kell stroboszkóp, sajnos a beállítási ertékre már nem emlékszem. Nekem is volt ETZ 250 em amíg el nem lopták!
mex kért privátban, hogy tegyem be a LED-es gyújtás strobimat, hát legyen...
A LED-ek soros ellenállását lehet ccsökkenteni is, mert impulzus üzemben a LED-ek sokkal nagyobb áramot is elviselnek.
Sziasztok! Segítségre lenne szükségem. Megépítettem a LED-es változatot, de amint rákötöm a tápot, folyamatosan világít. A kapcsolásban a magas jelszintnek mekkorának kellene lenni? mert én 8V körüli fesz.-eket mérek.
Előre is köszi!
Ez így kevés infó! Írd le a lábakon milyen feszt mérsz!
1 6,25V 8 12V
2 12 9 12 3 0 10 12 4 12 11 4,6 5 0 12 4,6 6 0 13 0 7 0 14 0
Nem rakta ki a szóközöket. Ez az IC akart lenni felülnézetből.
Bakker, most nézem, hogy elszúrtam. 8-14-ig fordítva írtam őket. De a kapcsolásaban jó!
Kérlek ellenőrizd és írd le mégegyszer, mert ha ez igaz, akkor valami el van kötve a nyákon! Feltéve, hogy a belinkelt rajz szerint lett a nyák tervezve!
Ellenőriztem a nyákot, tényleg volt hiba, a 8-9 bementet elfelejtettem összekötni a 12-13, 4, 2 lábakkal. Viszont még mindig folyamatosan világít. Le tudnád írni, hogy kb. milyen fesz.eknek ill. áramoknak kellene lenniük 12V-os tápon? Az össz módosításom az eredetihez képest, hogy én bc182-t használtam.
|
Bejelentkezés
Hirdetés |




olyan ami csak a szikrátol villan semmi potis előgyujtás szabájzás! csak villanás a szikrátol!!! tudna nekem valaki segíteni??? előre is köszi!!!






