Fórum témák
» Több friss téma |
Több "teljesítmény" tekercsnél mindet zárd rövidre, de meg fogod látni, lényeges változást nem kapsz. A frekit úgyis hozzá kell hangolnod beállításkor.
Idézet: „félhidas rezonáns inverter” Remélem nem tévesztetted el a topicot, és csak félreírás (inverter tudtommal a 12-48VDC-ből 230VAC-t csináló áramkör). A rezonáns kör szempontjából a teljes terhelés számít, így a trafó szórását az összes leadandó teljesítményre kell számolni, és mérni pedig ahogy ferci elmondta, az összes szekundert rövidre zárva kell. Fontos azonban még, hogy a szekunderek jó csatolásban legyenek, azaz a szekundereket mind egyszerre kell tekerni. A primerrel sorba kötni csak akkor kell külön induktivitást, ha nem tudod, vagy nem akarod integrálni a soros induktivitást a trafóba szórt induktivitásként. Ha csak tudod, integráld.
Egy gyári tápegység javításával küzdök, típusa Seasonic SSF-0251-1.
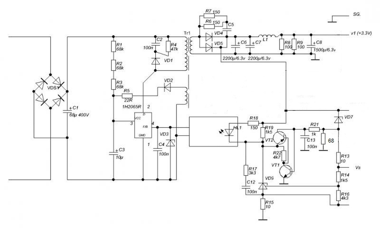
Hidegen pár perc működés után megáll. Majd megpróbál beindulni, de sikertelenül. Ha működik az áramkör melegedése minimális. A pár perc üzem közben kéz melegre melegednek a hűtőfelületek. Hasonló a kapcsolás a csatolt képeken lévőkhöz. Eltérések: - csak 3.3V 6A kimenet, az 5V-s nincs kiépítve - C3 47uf/50V - R5 15ohm - C2 10nF/500V A primer és szekunder oldalon az elektrolit kondenzátorok, diódák, ellenállások mérve lettek, az elektrolit kondenzátorok nem púposak és ESR szempontból is tökéletesek. C3 cserélve is volt, a működés nem változott. C1-l kötöttem párhuzamosan 150uf kondenzátort az sem segített. Leválasztó transzformátorról táplálva az áramkört, a segéd tápfeszültség ingadozása figyelhető meg, a segéd feszültség indulási és a leállási küszöbök között. A segédtáp valamint a dual-shottky diódát cseréltem is, nem hozott megoldást. Ha a 3,3v kimenettel párhuzamosan kötök egy 30ohm-s ellenállást akkor pár perccel hosszabb ideig üzemel. A fényképek egy másik (orosz) fórumból származnak.
A rajzra nézve, nem is várható el a normális működés a táptól, amíg nincs rádugva a céláramkörre, mivel a szabályzókör onnan kapja a jelet (a vezetéken eső fesz-t kompenzálják valószínüleg)
bocs , de nem értem ezzel mit akarsz mondani. A kimeneti feszültség szabályozás a második ábrához hasonlóan történik, azzal a különbséggel hogy nincs 5V-s rész.
A hibás működést az eredeti terhelése esetén is produkálja. A hozzászólás módosítva: Aug 24, 2014
Azt hittem hogy a második ábrán ennek a rajza van, így csak egy tipp:
A lényeg: van a tápban egy visszacsatolás, arra, hogy a kimenő feszültséget stabilan tudja tartani, a második ábrán pedig egy olyan táp rajza van, ahol ez a visszacsatoló hurok nyitott (vagyis nincs) addig amíg rá nem dugod arra amit táplál. A visszacsatolás nélkül meg valószínüleg lekapcsol a táp (látok a rajzon még 1-2 védelmi áramkört)
Átmenetileg az optó katódja alá egy 2v4 vagy 2v7 zenert tennék a GND felé és mindent lekötnék, ami ott van... anódja pedig maradna az 1k5, 150 ohm-mal a pluszon.
Így könnyebb gondolkozni. Terhelést pedig tennék rá 1-2 ampernyit.
Ahogy elnézem a felülnézeti képet, mi van egyáltalán az optó diódára kötve?
Az optót is kicserélhetnéd, mert az nem nagy ügy.... hátha az nem 100-as. VD3 jó? Utána már csak az IC lehet ....... trafóhibánál meg úgyis ki lehet dobni az egészet.
Csatolok egy javított rajzot, az 5V-s rész törölve,illetve az áramköri eltérések pontosítva
A VD7-es 1 voltos zener vagy minek van ott?
Biztos úgy van? Nézd meg, hogy a TL szabályzó lábán hogyan lesz 2,5 volt ebben a beállításban? A hozzászólás módosítva: Aug 24, 2014
VD3 diódamérésben jónak tűnik, alul smd-ben van az a 2 tranzisztoros, tl431-s áramkör megvalósítva..
áramkörileg helyes az ábrázolása, a pontos feszültségét nem tudom a katód irányából gondolom hogy zener
A hozzászólás módosítva: Aug 24, 2014
A Vs ponton elvileg kb. 3.3 voltnak kéne lenni, akkor lenne az 1k5-4k3 közösén 2.5 volt ( ha tényleg 3.3 volt a kimenőfesz....)
A hozzászólás módosítva: Aug 24, 2014
Az optoval sorbakötöttem a 2,7v-s zenert a test felé, és működik. Köszönöm az ötletet!
oda eredetileg nincs kötve semmi
A hozzászólás módosítva: Aug 24, 2014
TL katód se? vagy csak rossz az a rész?
Mindegy, nekem az nem tetszik úgysem... A hozzászólás módosítva: Aug 24, 2014
A tl katódja a 10ohm-n keresztül a testre van kötve. Az R13 az nem a VD7 és 68 közös pontjára csatlakozik, hanem a VD7 katódjához.
Közben a kimenetet labortápról megtápláltam ezzel a szabályozókör működését próbáltam kimérni. A TL referencia bemenetén lévő 0.3V miatt lett a TL431 gyanús. A TL cseréje után hiba nélkül működik a tápegység. Már visszaszereltem az eredeti helyére kifogástalanul működik az eszköz. Köszönöm a segítséget/ötleteket. Ismét tanultam.
Ha még nem dobozoltad vissza...
![]() Szerintem vizsgáld át mégegyszer a kapcsolást a feltett rajzhoz képest, magadnak. A TL ( VD9) anódja megy testre R15, 10 ohm-on keresztül. A VD7 körül is tegyél rendet, hol is van az R13 másik fele ( 10 ohm az is a rajzod szerint). Mérd meg menet közben a VD7 mindkét lábán a feszt és úgy könnyebben azonosítod a helyét is a rajzon. A Vs pontnak a kimenő 3.3 volton kéne lenni vagy a VD4,5 katódokon... különben nem lenne meg a megfelelő feszültségosztás. Jegyezd meg, hogy a ref lábnak mindig 2.54 volton kell lenni, ha jó a kapcsolás minden része. A feszültségosztót úgy állítják be, hogy az osztásponton is ennek kell adódni. Erről meséltem 21:23, 21:29-kor ( és már sokszor..). Csak azért írtam le ezeket, hogy legközelebb így állj neki egy TL-es áramkörnek. Idézet: „A TL ( VD9) anódja megy testre R15, 10 Ω-on keresztül.” Köszönöm a javítást! Idézet: „ A VD7 körül is tegyél rendet, hol is van az R13 másik fele ( 10 Ω az is a rajzod szerint). Mérd meg menet közben a VD7 mindkét lábán a feszt és úgy könnyebben azonosítod a helyét is a rajzon. A Vs pontnak a kimenő 3.3 volton kéne lenni vagy a VD4,5 katódokon... különben nem lenne meg a megfelelő feszültségosztás. ” A VS pont ki van vezetve csatlakozóra, de nincs bekötve. Az R13 csatlakozik a VD4,5,7 katódokhoz.
Sziasztok!
Írtam, hogy kész a rezonáns tápom. Nem is mértem meg áramváltóval, hogy mi van a primeren. Ezt mégegyszer megépítettem. Most betettem az áramváltót, hogy szinusz jelalakot látok-e. Az áramváltó magja a szokásos toroid gyűrű a fénycső elektronikából. 10 menet szekunder, 1 menet primer, a tápban az induktivitással kötöttem sorba. A szekunder 33ohmmal lezárva, erre jön a szkóp. Bekapcsolva a tápot, ez a jelalak fogad. Ennek gondolom nem ilyennek kéne lenni. Ez a táp 83kHz-en rezonál, de nem bántottam a gate trafót, gondoltam inkább hozzá igazítom a rezgőkört. 90nF kondival (kicsit kisebbek 47n-nál) erre a frekire 40uH jött ki, így letekertem annyit az induktivitásból, hogy 40uH legyen. De ez után sem változott a jelalak, ezt az utolsó állapotnál fotóztam. Nem rezonál? Mit csináljak vele? A feket IRF840-esek, a gate trafó 13 menetes tekercseinek 520uH az induktivitása. Érdekes, mert nekem ugyan ezekkel az adatokkal 71kHz lett, de nem is ez a lényeg.
Az, hogy működik és nem robban fel, még közel sem jelenti azt, hogy rezonál is.
A MOSFETnek és a gate trafónak vajni köze van a rezonanciához. A rezonancia a fő trafó szórt induktivitás és a rezonáns kondik között kell, hogy végbemenjen soros rezonáns konverternél. Mennyi a főtrafód szórt induktivitása (na meg akkor a mágensező is jó lenne, ha tudnánk)?
Ennek a képnek köze nincs ahhoz, amit az áramváltó szekunderén látnod kéne.. az szép színusz... beírhatnád a volts/div és time/div adatokat is legközelebb.
Nem ártana kép a kondiközépről sem..
Becsatolhatnád a kapcsrajzot is, minden adattal, ne kelljen keresgélnünk visszafelé.. vagy egy linket a tényleges állapotról.
Ha soros induktivitást tettél be, oda jó lenne egy szétemelhető fazék, amivel a rezonáns kört hangolhatnád üzem közben csak azért, hogy lásd ( szkópon ! ), merrefelé menj a kondikkal pl. Megsúgom neked, hogy ha csak úgy beraktad számolás nélkül ( csak a szórt és a kondik..), már el is ment az egész kör és ne csodálkozz azon a randa képen. A számolásnál Lsoros+Lszórt-tal számolj. A freki beállítást pedig, mivel önrezgő, a gate-körrel közelítsd ( erről mintha Ge Lee írt volna párszor..) és utána hangolj, finomíts hozzá a soros körrel. Mindjárt szebb lesz az áramváltód képe is. A hozzászólás módosítva: Aug 27, 2014
Egyébként az sem lepne meg, ha nem is az áramváltó szekunderét nézted volna, hanem a soros fojtónál valahol...- ennyire, ilyen rossz nem lehet az az áramjel.
Símán lehet, ha köze nincs a rezonáns működéshez, és négyszög az áram...
Ha jól rémlik, nem azt írtam, hogy jól működik. Mert működik, csak épp nem úgy, ahogy kéne. Ha nem lennék hozzá igényes, akkor hagynám így, de nem ezért építettem rezonáns üzemű tápot.
Amúgy tegnap, miután írtam ide, megmértem az előzőt is áramváltóval, amit építettem, azon szinusz jelet látok. Legalábbis eléggé hasonlít rá. A mosfetnek és a gate trafónak annyi köze van a rezonanciához, hogy akkora frekin oszcilláljon a táp, mint ahogy a rezgőkör szeretné. A trafó induktivitását tényleg nem mértem meg, de gondoltam elenyésző szórási induktivitása van egy PC táp trafónak a szoros csatolása miatt. De mindjárt megmérem. Gondolom ki kéne cserélnem a kondikat, ha még ennél is kisebb induktivitás érték jönne ki. (Úgy emlékszem, mintha azt írtad volna, hogy az áramkorlátos működés közelében a legjobb a táp hatásfoka, ehhez ugye kisebb kondi, és nagyobb induktivitás kell.)
Oké, de itt rezonáns volt a kérdés - arra válaszoltam, nem feltevésekre.
|
Bejelentkezés
Hirdetés |















