Fórum témák

» Több friss téma
Fórum » Weller hőfokszabályzó
 
Témaindító: devid, idő: Feb 28, 2006
Témakörök:
Lapozás: OK   26 / 32
(#) Massawa válasza (Felhasználó 15355) hozzászólására (») Szept 1, 2014 /
 
Ez is "szuper" a wellernél - körömnyi képeken minden csatlakozo egyforma, a valoságban meg nem . A központom mint irtam a méregdrága (akkor az volt) kompresszoros MP700EC 24V, 80W, ledes visszajelzéssel. Egy bajonetes 5 polusu DIN csati van rajta.
A PES50 nen is 5 tüske van "majdnem" DIN méretben, az osztokör átméröje kb 1 mm-l nagyobb és nagyon ocska bakelites kivitel, a bajonet is más, szintén müanyagbol. Nagyon egyedi alkotásnak néz ki. Némi eröszakkal be lehetne nyomni a DIN hüvelybe, de,mint irtam ebben NTC van a PTC helyett. Mindjárt kefényképezem.
Ilyen konnektort biztos nem lehet kapni, ez nagyon ugy néz ki mint a hajdani szovjet IC-k ahol a lábak milliméteres ostást kaptak......
Állitolag a weller kiadta Mexikoba ezen olcsobb pakák gyártását a kinai konkurencia legyözésére ott meg valaki nagyot alkotott. igy is akarták azt elérni, hogy ezek a pákák ne illeszkedjenek a drága központokhoz.
(#) Massawa válasza (Felhasználó 15355) hozzászólására (») Szept 1, 2014 /
 
Ime a PES50 uj 24V 50W Weller páka azzal a szörnyüséggel amit konnektornak hivnak. ( természetesen bonthatatlan!).
A hozzászólás módosítva: Szept 1, 2014

image.jpg
    
(#) Massawa válasza (Felhasználó 15355) hozzászólására (») Szept 1, 2014 /
 
Kösz ezt már én is kimértem, csak miután mindenütt szakadás van nem tudtam az értékeket. Ez segitett, kösz. Igen a régi csati az szabványos és szerelhetö -az uj meg egy rakás ....

Ha az LR 21-e passzol akkor minden jo lesz (igaz, hogy ez a tény a Weller katalogusábol derül ki a legkevésbé )
Utánna meg csinǎlok egy uj vezěrlöt a PES pákához, mert legalább a hegyek egyformák, az én régi pákámhoz van egy sereg extra cucc a kiforrasztáshoz ( szivofejek stb, néha jo volt vele dolgozni).
(#) Massawa válasza (Felhasználó 15355) hozzászólására (») Szept 1, 2014 /
 
Ez az eredeti rajta, és 40 évig hibátlanul ment. Talán azért irnak 80 W-t mert van benne egy kis motoros kompresszor, vákuumpumpa, az is a traforol megy, és talán felvesz 20-30 W-t
A hozzászólás módosítva: Szept 1, 2014
(#) helektro válasza (Felhasználó 15355) hozzászólására (») Szept 1, 2014 /
 

Jaja. Hú de régen volt. Ez volt az egyik LR21-es pákám fűtőbetéte és hőfokmérője.
Aztán miután eladtam neked, nem sokkal később a másik pákám hőfokmérője beadta a kulcsot. De végülis nem hiányzik, mert volt (meg van) mellette 80 meg 120W-os.
(#) helektro válasza Massawa hozzászólására (») Szept 1, 2014 /
 
Ilyet még én sem láttam... :O
(#) Massawa válasza helektro hozzászólására (») Szept 1, 2014 /
 
Vadonat uj a mult héten vettem.
(#) Massawa hozzászólása Szept 3, 2014 /
 
Még nem jött meg az LR21, de tegnap forrasztanom kellett. Volt otthon még egy sosem használt nagyon finom (tü) méretü 12V-s pákám.
Gondoltam, hogy itt az ideje kiprobálni. Elövettem egy törpefeszültségü halogén világitáshoz gyártott kapcsolo trafot (ezeket mind kiselejteztem, amikor még AM rádiot is hallgattunk, mert valamennyi zavart, igy a világitás mind tisztességes hálozati trafot kapott).
A legnagyobb meglepetésemre a kis páka nem inditotta el a trafot, a kimeneten nem volt mérhetö semilyen feszültség. Hozzákötve egy legkisebb halogén izzot (12V 5W) a trafo egyböl feléledt, és szépen müködik. Az izzo nélkül leáll.
Most azon rágodok, hogy hogyan hasznositsam a kapott fényt.....
(#) Massawa hozzászólása Szept 3, 2014 /
 
Bekövetkezett az, amitöl féltem. Ma megjött az LR21-es paák, ami sajnos éppenugy nem müködik mint a PES50.
Az elektronika müködik, ha egy 27 Ohmos ellenállást dugok a fütötest egyik polusa (5 polus a rajzon) meg a termisztor bemenet egyik polusa közé (mindegy hogy 2 vagy 4), akkor elkezd füteni és a LED villog. Valoszinü, hogy az ellenállás viszont nem szabályoz, mintha a termisztor nem oda lenne kötve ahova kellene. (vagy a régi pákában valami más megoldás volt)
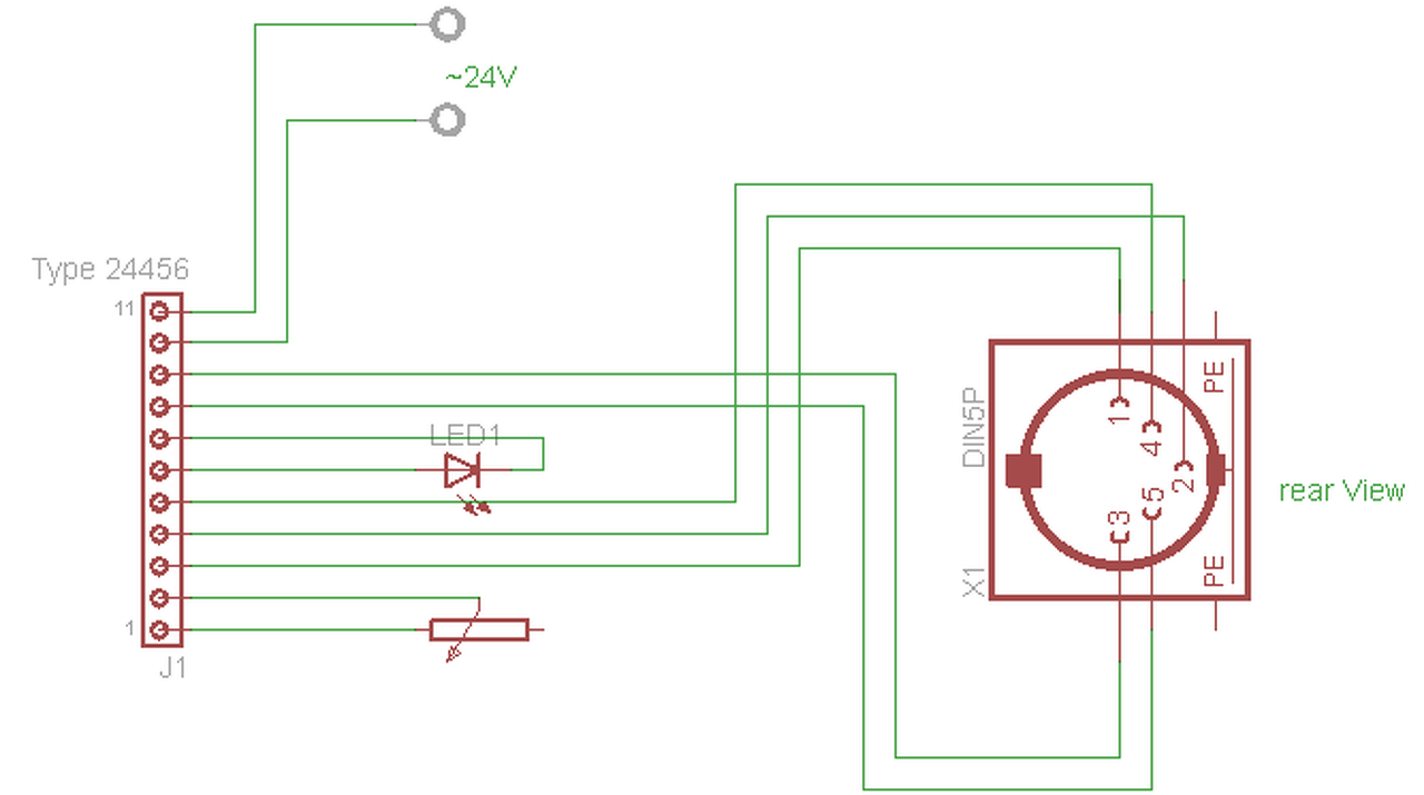
Itt a készülék rajza:

A szabályzo modul tipusa 24456, az IC-röl el van távolitva a felirat, a kapcsolást egy TRIAK végzi.

A modult még nem rajzoltam meg, de valoszinüleg más nem marad hátra, ha ujra forrasztani akarok...

Weller.png
    
(#) Johnny0004 válasza Massawa hozzászólására (») Szept 3, 2014 /
 
Szia! A központról nincs képed?
(#) Johnny0004 válasza (Felhasználó 15355) hozzászólására (») Szept 3, 2014 /
 
Ezt akartam írni, miért nem kötöd a helyére a termisztort Massawa?
A hozzászólás módosítva: Szept 3, 2014
(#) Massawa válasza (Felhasználó 15355) hozzászólására (») Szept 3, 2014 /
 
A régi páka bekötése ugyanilyen mint az ujé, csak most már nem tudom lemérni az ellenállásokat ( mind a fütütest, mind a termisztor szakadást mutat, de ugyanoda mennek mint az uj páka ugyanilyen elemei ( a konnektor is passzol).
A központi egység NYÁKján egy 16 lábu IC van, a plusz 8 V (ennyi van a kondin) a 7-es meg a 13-s lábra megy a minusz meg a 9. Lábra. Valoszinü, hogy csak 2 OpAmp van benne, épp most keresgélem, hogy milyen lehet.

image.jpg
    
(#) Massawa válasza Massawa hozzászólására (») Szept 3, 2014 /
 
Igy néz ki a központ ( van vagy 40 éves).
A hozzászólás módosítva: Szept 3, 2014

image.jpg
    
(#) Massawa válasza (Felhasználó 15355) hozzászólására (») Szept 3, 2014 /
 
Ebben nincs, mert a kompresszort egy pedállal kapcsolom, és a csatin is mindössze 5 polus van.

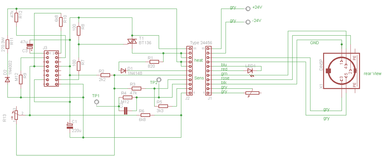
Sikerült ugy ahogy lerajzolnom az áramkört. Sajnos nem tudom sem hogy milyen triac sem, hogy milyen IC van benne - egyiken sincs jelölés.
A triac 4 labu, de kettö össze van kötve a NYÀKon, az IC meg DIL16, de csak 9 lába használt. kb. igy.

Az az érzésem hogy visszaküldöm a pákát, és veszek egy uj állomás, kár vele ennyit dolgozni (már majdnem annyit elköltöttem mint egy uj hasonlo minöségü készülék ).
A hozzászólás módosítva: Szept 3, 2014

Weller.png
    
(#) Massawa válasza Massawa hozzászólására (») Szept 3, 2014 /
 
Nincs valakinek elado kész elektronikája az LR21-s pákához, mert akkor kidobnám a régit és beépitenén ebbe a dobozba. Az LR21-hez passzolnak a tartozékaim. Ha nincs akkor muszáj lesz magamnak épiteni.

(#) proli007 válasza Massawa hozzászólására (») Szept 3, 2014 /
 
Hello! Ha emlékem nem csal, U106BS van benne..
(#) Massawa válasza (Felhasználó 15355) hozzászólására (») Szept 3, 2014 /
 
Kösz, ha más nem lesz ( csupán az elektronika, mert amugy is át kell majd épiteni a régibe a kompresszor miatt), akkor megveszem ezt.
(#) Massawa válasza proli007 hozzászólására (») Szept 3, 2014 /
 
Valoban ez lehet benne.
( jo bonyolult összehasonlitva több mostani elektronikával). Majd holnap megprobálom berajzolni a kapcs. Rajzba, lehet, hogy összeáll a kép).
(#) Massawa válasza Massawa hozzászólására (») Szept 3, 2014 /
 
Áttanulmányozva a U106BS adatlapot a 7. példa a leginkább hasonlit a weller áramkötrhöz. Egy kicsit meglep, hogy telefunken IC van benne.
(#) Johnny0004 hozzászólása Szept 15, 2014 /
 
Üdv! Nos érdekes, de K hőelem van a PES50 pákában.
(#) Johnny0004 válasza (Felhasználó 15355) hozzászólására (») Szept 15, 2014 /
 
Igen. Viszont lehet úgy is nézni, hogy ezáltal viszont megint nem jó a többi vezérlőjéhez.
(#) Massawa válasza Johnny0004 hozzászólására (») Szept 15, 2014 /
 
Meg Europában egyenlöre nem is árulja.
(#) Johnny0004 válasza Massawa hozzászólására (») Szept 15, 2014 /
 
Érdekes lehet mit agyalhatnak rajta, hogy melyik típusnál milyen furfangot tegyenek bele.
(#) Massawa válasza Johnny0004 hozzászólására (») Szept 15, 2014 /
 
A vicc benne, hogy a cégen belül sincsenek tisztában a különbséggel. 3 különbözö helyen állitották, hogy kompatibilis az LR21-l.
Közben utánnajártam, hogy milyen központ kell hozzá (WES), annak ugyan van a katalogusban UK verzioja ( Europa), de mint kiderült, az angol Weller ilyet még nem látott. Igy csak amerikai modell (110V/60Hz) találhato mindenütt.
Az egyik forumon azt irják, hogy ez valami OEM termék, amihez a Weller csak a nevét, disztribucios hálozatát meg a pákahegyeket adja. Innen a különbség is az eddigi rendszerekhez viszonyitva, és a 3. rendszer házon belül.
(#) Johnny0004 válasza (Felhasználó 15355) hozzászólására (») Szept 15, 2014 /
 
A WMRP-be milyen érzékelő is van? (Jól tudom sorba van kötve a fűtőszállal?)
(#) Johnny0004 válasza Massawa hozzászólására (») Szept 15, 2014 /
 
Na akkor így érthető ha OEM termék, akkor ezért más a csatlakozó is mint a megszokott. Gondolom a Weller termisztor teljesen egyedi levédett dolog, ezért azt nem is adnák senkinek semmilyen gyártásra.
A hozzászólás módosítva: Szept 15, 2014
(#) vzoole válasza (Felhasználó 15355) hozzászólására (») Szept 16, 2014 /
 
Már hogyne tudnának... már ki is jött a WX széria, aminél a pákába építették az érzékelő elektronikát.
(#) vzoole válasza (Felhasználó 15355) hozzászólására (») Szept 16, 2014 /
 
Igen van, és kénytelen voltam szétszedni, mert elromlott az állomás.
Az ESD szűrő meghalt a páka digitális bemenetén a vezérlő panelon, és teljesen meghülyült az állomás.

A pákát még nem szedtem szét, de lehet ma belenézek.
(#) vzoole válasza (Felhasználó 15355) hozzászólására (») Szept 16, 2014 /
 
Belülről... (most hogy szétszedtem, rájöttem, hogy már a múltkor is szétszedtem)

wxp200.jpg
    
(#) vzoole válasza (Felhasználó 15355) hozzászólására (») Szept 17, 2014 /
 
Miért... mit szeretnél a WMRP-hez?
A hozzászólás módosítva: Szept 17, 2014
Következő: »»   26 / 32
Bejelentkezés

Belépés

Hirdetés
XDT.hu
Az oldalon sütiket használunk a helyes működéshez. Bővebb információt az adatvédelmi szabályzatban olvashatsz. Megértettem