Fórum témák
» Több friss téma |
- Ez a felület kizárólag, az elektronikában kezdők kérdéseinek van fenntartva és nem elfelejtve, hogy hobbielektronika a fórumunk!
- Ami tehát azt jelenti, hogy a nagymama bevásárlását nem itt beszéljük meg, ill. ez nem üzenőfal! - Kerülendő az olyan kérdés, amit egy másik meglévő (több mint 17000 van), témában kellene kitárgyalni! - És végül büntetés terhe mellett kerülendő az MSN és egyéb szleng, a magyar helyesírás mellőzése, beleértve a mondateleji nagybetűket is!
Attól függ, mi a projekt célja. LiIon akkumulátor töltéséhez spéci IC kell. Egy ilyen kütyü átalakításával nem lehet precíz töltőt készíteni.Azt megteheted, hogy a kimenetet beállítod mondjuk 4,0 voltra, és egy korlátozó ellenálláson keresztül töltöd az akkut. Ilyenkor a rendszer kapacitása elmarad az elmélettől. Mennyi ideig kellene ennek a szerkezetnek működni?
Az ebay-n kapható ilyen töltó, 1USD.Este megkeresem Neked.
Sziasztok.
A mellékletben rajzoltam egy generátor egyenirányítást, és az lenne a kérdésem hogy ez így jó lenne-e. A generátor egy 12V -os 15A -es 3 fázisú. Működés közben fázisonként 4 és 9A közötti áramerősséget mértem a motor fordulatszámától és a terheléstől függően. A rajzon minden fázisra egy kétutas egyenirányítást gondoltam, 10A -es diódákkal. A kérdésem még az lenne hogy ha pl 10A lenne egy fázison akkor az meg-e oszlik a két dióda közt? Előre is köszönöm a segítséget.
Pont így van a tankönyvekben lerajzolva a 3F egyenirányító, tehát klafa lesz!
Húú, de jó, köszi. Melyik könyvben van? Mi tavaly a Gergely István Elektrotechnika című könyvét filéztük ki a suliba, idén még nem tudom mi lesz. Fel tudod dobni a képet?
Az áram is megoszlik a két dióda között akkor is ha az egyik a pozitív félperiódust a másik a negatívat engedi át fázisonként? Tehát ha egy fázison van 10A és a két dióda 10A-es akkor is megoszlik az áram? 5 - 5A diódánként?
Van ám több akkumlátor töltős topik. Csak egy icipicit keresgélni kell.
A 9A-re a 10A-es diófa karcsú lesz. Ha sokáig akarod használni, keress egy nagyobbat, és az is brutál hűtést kér majd!!
De ha párhuzamosan kötök 2 - 2 -t fázisonként a pozitív és a negatív ágra, akkor már jó lesz nem? Ez a dióda hengeres. Erre hogy lehet valami hűtést szerelni?
Én inkább ilyesmi kivitelűben gondolkodnék: Bővebben: Link
vagy ez: Bővebben: Link Ezek kényelmesen hűthetőek A kérdésedre válaszolva: nem illik diódát párhuzamosan használni, és a hengeres műanyagot nagyon macerás hűteni A hozzászólás módosítva: Szept 10, 2014
Mivel alacsony a feszültség, esetleg schottky dióda (mondjuk MBR1645, vagy hasonló).
Sziasztok!
Adott egy pici nyák ami elemlámpából lett kivéve, rajta egy nagyobbfajta led, egy ellenállás egy kerámia kondi és egy TO-92-es tokozású valami amin ez van: 8122 3229. Nem igazán találtam, hogy ez mi is akar lenni, de talán nem is annyira érdekes. A lényeg, hogy ezt db elem hajtotta, tehát 3V körüli feszültségről ment. Nekem 24V-ról kellene üzemeltetnem. Mi lenne a legjobb megoldás erre?
Ugyan nem tudjuk mekkora áramra van szükség de az LM 317 valószínűleg megfelelne ide is. Létezik 7803-as feszültségstabilizátor is, csak nem nagyon kapni. Végső esetben zener diódával is lehet próbálkozni.
Értem. Szóval ezek szerint eléggé problémás a helyzet.
![]() Akkor másik oldalról próbálom megközelíteni a dolgot : Nem tud-e/ismer valaki közületek olyan transzisztorból, bármilyen ellenállásokból, és kis kapacitásértékű kondenzátorokból összerakható olyan oszcillátort, ami kis impedanciájú hangszóróknál is tud működni. Amit a gyakorlatban szeretnék amúgy ezzel az egésszel, az az, hogy legyen egy primitív eszközöm arra, amivel ha szükség van rá, le tudok tesztelni bármilyen audiobemenetet, hangszórót vagy hifit, hogy egyáltalán működik-e. Pl. hogy ha a hifi a gépből nem fogad AUX/LineIn bemenetet, akkor be tudjam lőni, hogy a laptop oldaláról van-e a gond, a vezeték szakadt-e meg, vagy a hifi a hibás. Vagy hogy egy másik példát mondjak, amikor laptopnál, PC hangkártyáján akarom megnézni, hogy működik-e a mikrofon, v. LineIn bemenet... Tudom, hogy erre azt mondanátok, hogy hát fogjak egy mobilt, vagy CD lejátszót, azt kössem rá és nézzem meg, de az az igazság, hogy nekem pl. egyik sincsen - legalábbis jack kábellel összeköthető formában -, és múltkor is gubanc volt a hifivel, azt' hirtelenjében nem is találtam semmi kompakt eszközt, amivel megnézhettem volna, hogy hol a probléma (a laptopom pl. 3 másik hangeszközhöz is csatlakozik ugyanúgy jack-el, olyan formában, hogy minden mindennel össze van kötve kb. (praktikai okokból), és pl. nem tudhattam így, hogy ha most vezetékszakadás van, akkor melyik vezeték az, csak a gyanú miatt nem akartam szétboncolni mindent)). Szóval egy egész egyszerű audiooszcillátorra gondoltam, ami kiad valamilyen pár száz Hz, vagy KHz-es tartományban változó feszültséget. Bármilyen hangforma lehet az, ami a kimenetéről jön, felőlem lehet fűrészfog, szinusz, négyszögjel, fehérzaj.... ez tök mindegy. Nem spektrumot akarok tesztelgetni vele, mert ahhoz sajna nincs is jó fülem, hanem egyszerűen amivel valamit, ami hangot fogad és kiad, azt megnézzem, hogy egyáltalán működik-e. (Tegyük fel, mégha torzít is, mondom, a spektrum nálam most nem számít.) Ami itt a gond, hogy azóta próbáltam több kapcsolást is, de egyszerűen úgy durván 1 KOhm-os impedancia alatti hangszórót - a szimulációban - azok se tudnak már működtetni. Így viszont közel se fogom már tudni minden hangszórónál tesztelni. Mert ahogy láttam, a gyakorlatban mindenhol ilyen 1, 5, 8, vagy tizenvalahány ohm-os hangszórók vannak, és legfeljebb a zümmerekre mondták azt nekem, hogy azok vannak ilyen pár száz/ezer ohmos tartományban. Itt van pl. ez is : Kisfeszültségű Audio Oszcillátor (YouTube) Ez is már ilyen 1 KOhm-os hangszórónál éppen hogy szól. Szóval összegezve : nem tudna valaki mutatni egy olyan, a fent leírt célra megfelelő oszcillátor-kapcsolást, ami kis impedanciájú hangszórókat is meg tudja hajtani? Amúgy egy másik dolog, amit speciel a linkelt kapcsolásnál nem értek : A videó, ill. az ábra szerint elvileg az NPN és a PNP tranzisztor helyére jó bármi. Viszont szimulációban a BC54(x)/BC55(x)-es típusokkal egyből nem működött, csak egy konstans feszültségszintet adott tovább. Ez pl. miért van így?
Használd az 555-ös időzítő IC-t astabil beállításban. A benne lévő nagyáramú kimeneti fokozattal (erősítő) könnyen meghajthatsz kisimpedanciás hangszórót. Az utolsó kapcsolás a lapon: Bővebben: Link. Másik.
Sziasztok!
Adott egy távirányítású helikopter, az akksiján cseréltem a csatlakozót. (Ilyen) Azonban ha csatlakoztatom ezt az akkut, a motorok beindulnak úgy, hogy a gépen lévő kapcsoló kikapcsolt állapotban van. A régi levágott csatlakozóval is megpróbáltam, azzal működőképes. Valaki leírná mi a jelenség oka?
Nem, a polaritás jó. De ha nem is lenne jó, a kapcsolónak akkor is nyitva kellene tartania az áramkört nem?
Köszi, igen nézegettem hasonlóakat is a hűtés és a nagyobb teljesítmény miatt, csak egy kicsit drága sajnos.
Miért nem illik a diódákat párhuzamosan használni? Bocsi, csak nem hallottam még róla. Akkor a suliba fel sem vetem ezt a megoldást mint lehetőséget .Bár szerintem egész jól meg tudnám így növelni a terhelhetőségét, és még anyagilag is jobban járnék. A fázisnál amikor szétválogatom a pozitív és a negatív periódusokat, akkor oda nem egy hanem két diódát raknék párhuzamosan, akkor ha a fázison 9A van és pl a pozitív félperiódus 2db 10A -es diódán megoszlik akkor 4,5A jut a diódákra egyenként. Ez még nem is melegedne talán annyira még félgőzzel sincs meghajtva. Bár nem tudom mit mond a gyakorlat, csak logikázok. ktamas66: köszi megnéztem, tetszik. Lehet hogy ez lesz a nyerő.
Megnéztem csak azért is és tényleg fordítva van. Most abba nem megyek bele, hogy kínában miért piros a negatív vezeték, de komolyan érdekelne, hogy kikapcsolt kapcsolóval hogy indult be a gép.
Szia!
A diódák nyitási feszültsége nem egyforma, ezért a terhelést inkább az egyik viszi. Általánosságban két párhuzamosított diódára max. 1,5 szörös áramot lehet megengedni. üdv. Foxi
Kicsit pontosabban megfogalmazva: a gyártási szórás miatt a diódák nyitófeszültsége nem egyforma, és a dióda áram feszültség karakterisztikája exponenciális (nyitófeszültség környékén nagyon kis feszültségkülönbséghez nagy áramváltozás tartozik), ezért az dióda fog nagyobb áramot vezetni, amelyiknek kisebb a nyitófeszültsége ( ugye a párhuzamos kötés miatt egyforma feszültség van rajtuk). A baj ott kezdődik, amikor a dióda elkezd melegedni, mert a hőmérséklet növekedésével csökken az adott áramhoz tartozó nyitófeszültség, tehát a melegedő diódán még nagyobb áram fog folyni, amitől még jobban melegszik, amíg a hőmegfutástól tönkre nem megy. Ezt már leírták mások is, csak nem találtam meg hol.
ui.: És mivel ez minden PN átmenetre igaz, ezért nem kötünk LED-et vagy tranzisztort sem simán párhuzamosan (azért vannak ott a soros ellenállások). A hozzászólás módosítva: Szept 10, 2014
Értem már , köszönöm.
Épp most akartam kérdezni hogy miért csak az egyik nyit ki amikor egy diódán kb: 0.6V esik, de még marad bőven feszültség a fázison hogy kinyissa a másikat is, de most már értem. Azt tudom hogy a gyártás során lehetetlen két tök egyforma alkatrészt gyártani, és hogy van egy minimális eltérés a diódák nyitófeszültségei között is. Ebben a párhuzamos kötésben erre nem gondoltam. Köszönöm mégegyszer a segítséget. Lassan többet tanulok itt mint a suliban ![]() foxi63: köszönöm neked is.
Jó estét mindenkinek!
Régóta olvasom a különböző fórum témákat itt, de csak most vetődött fel bennem a kérdés (talán mert most lenne rá szükség): hogyan tudom letölteni egy-egy fórum hozzászólásait? Mondom (írom) miért: az online elérhetőségem erősen korlátozottá vált, ezért a cégnél letölteném a hozzászólásokat, amit otthon el tudnék olvasgatni... esetleg egy új téma kapcsán a korábbi hozzászólásokat is letöltve, nem tenném fel ismételten a már megválaszolt kérdést... A válaszokat előre is köszönöm! Imi
Hello! A válsz egyszerű, szerintem sehogy..
Szia!
Ettől féltem ... akkor marad a szöveg kijelölés, Ctrl+C, majd egy Word doc fájlba Ctrl+V
A Google-val Ctrl-P , és mentes PDF-be , a képeket persze külön kinagyítva, esetleg kép mentese .
Ha van elég diódád, egy próbát megér; működhet. Közben persze mérni! Sorosan kötendő 0.05-0.1 Ohm-ból kellene 12 db., min. 2-4W-os. Az persze veszteség, és fűt.
A hozzászólás módosítva: Szept 10, 2014
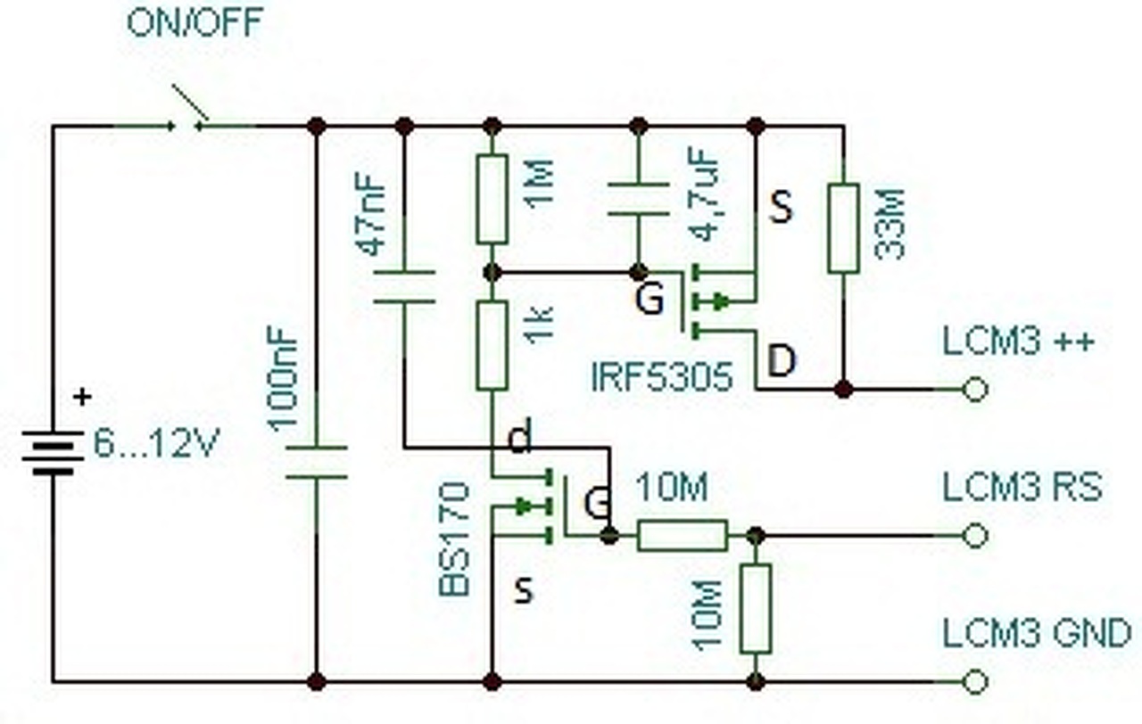
Sziasztok!
Szeretném összerakni ezt a kapcsolást. De nem kaptam sehol 33mohm ellenállást. Ezért úgy döntöttem összerakom 3db 10 és egy 3mhom ellenállásból. A kérdésem az, hogy sorosan vagy párhuzamosan kell-e kötni őket? Köszönöm a választ előre is!
Hello! Természetesen sorosan. De a plusz 3Mohm már feleseges, de erős a gyanúm, hogy egy 10Mohm-al is működni fog. Egyébként a 33mohm az 33milliohm. A Megát nagy betűvel kell írni. "Mohm"..
|
Bejelentkezés
Hirdetés |






.
... akkor marad a szöveg kijelölés, Ctrl+C, majd egy Word doc fájlba Ctrl+V






