Fórum témák
» Több friss téma |
Fórum » Hiraga erősitő
Témaindító: pcmaster90, idő: Máj 27, 2013
Témakörök:
Figyeltem, de nem tünt fel semmi különös...
Esetleg látnom kellet volna valami érdemeset?
Például a munkapont változással hogy alakulnak a torzítások.
Szia! Bepötyögtem a kapcsolást szimulátorba a kivezérelhetőség kiszámításához. A Zenerek és a poti helyén egyszerűsítettem kissé.
A osztályban valóban addig üzemel az erősítő míg mindkét végtranzisztora nyitva van. A peremfeltétel: a nyugalmi áram érje el a csúcsáram felét. Így pont nullára fogy a passzív végtranzisztor árama, mikor az aktív teljesen kinyit. A példában az R3,4,5,7-et addig gyúrtam míg a kimeneti DC 4mV-ra csökkent és a nyugalmi áram el nem érte a 2A-t. Jelöltem: 18V-nál clippel, 16V-ig jó lelkiismerettel kivezérelhető. Az ellenállásértékek csak ehhez a tranzisztorkészlethez - ahogy őket a szimulátor elképzeli - felelnek meg. VFET-tel sajnos nem rendelkezik a program. Ha a szimuláció bármilyen számításhoz segítségedre lehet, szívesen állok a rendelkezésedre. A hozzászólás módosítva: Aug 31, 2014
Köszi szépen
![]() Érdekes eredmény - legalábbis számomra. Ezek szerint 7 Volt esne a tranyó-emitterellenállás duón? Ezt egy kicsit soknak tartom. Azt gondoltam, hogy jobban ki lehet hajtani. Mondjuk igaz, hogy 4 Ohm a terhelés, de hídnál ezt kell majd figyelembe vennem. A hangsugárzóim szerencsére 8 Ohmosak. A VFET elég izgalmas kérdés, mert más a működése. Kiürítéses, ez azt jelentené, hogy a végtranzisztor pár fázist is fordít? Mert feszültség emelés hatására egyre jobban zár az eszköz, ha jól tudom... Aldure: igen, valahogy én is így gondoltam. Elsőre hagynék neki 30V körüli tápot és a nyugalmit próbálnám 1A körülre beállítani. Sőt, az AB beállítástól sem zárkózom el, csak szóljon úgy, ahogy megálmodtam
Szervusz! Köszönöm! Létezhet ilyesféle megoldás a klasszikus '69-es JLH-hoz? Szimpla táp, csatoló kondik ki-be...
Szépek!
A tapasztalatokról mindenképpen számolj be, mert lehet én is beruháznék, mert már annyit olvastam itt és a másik fórumban róla, hogy megjött hozzá a kedvem
Üdv!Örömmel látom hogy megérkeztek a fetjeid,
jól néznek ki így együtt. Én is elkészültem a V-FET bootstrap erősítővel most hétvégén lesz egy nagyobb meghallgatás komolyabb hangfalakkal. De nagy rá az esély hogy szebben szól mint az általam készített hiraga saját hangfalakon hallgattam már. Várom a hidalt hiraga eredményeket is , majd számolj be róla. A hozzászólás módosítva: Szept 10, 2014
Hali!, átraktad a feteket a hiragából?
Vagy rendeltél még? Biztos komoly lesz a hangja...Megint eljött a bétás játék ideje. A múltkor sikerült BC546-556 párosokat összeválogatnom, de csak két végfokra valót. A hídhoz nekem meg négy kellene. Eb@y-en árul egy pók 2SC1775/2SA872 3%-on belüli párokat, de annyiba kerül 4db pár, mint egy pár VFET volt. Szerintetek mi a frászt csináljak? Vegyek még egy vagon BC párost és válogassak tovább, vagy beruházzak megint? Jobb annyival a 2Sx-ek hangja a BC-knél, mint amennyivel többe kerülnek? Másik kérdésem: meghajtóként BD139-140-eket használok 115 körüli bétával. A problémám ugyanaz, mint feljebb. Érdemes lecserélnem? Szól más annyival jobban, mint amennyivel többe fáj? Hídnál egy kicsit fázom is a BD-k 80 Voltos CB és CE határától mert elvileg 68-70V közelében lenne a táp, igaz, szabályozottan. Kell emiatt aggódnom, vagy elbír ezzel a BD duó szerintetek? Köszi. A hozzászólás módosítva: Szept 15, 2014
Kivancsian varoom a fejlemenyeket.
Az jo ha mar elsore jobbnak tunnik mint a Hragad ami azert egy fejlesztett valtozat. dk1 en BC550C & 560C-vel probalkoznek az ON Semitol vagy Toshiba 2SA970BL es 2SC2240BL-el. Remelem a masodik parat jol irtam mert most csak emlekezesbol irtam. Szerencsere mig lehetett venni en vettem 2SC1775-ot de csak 10db maradt meg egy dobozban. Sajnos azt nem tudom felajanlani. A 872 az beszerezheto aranylag olcson. Valaki az USA Ebayen ertekesitet 9db 1775-ot de nekem nincs szuksegem ra igy nem vettem meg foleg a postazas miatt Udv.
Köszi. Szóval akkor a 2SC1775-2SA872-t ajánlanád? Még láttam a eb@y-en 1775-öt is, de ki tudja, hogy fake vagy sem.
Megnéztem az 550-560 párost, 15 USD-ért lehet kapni 3%-on belüli válogatott párokat. Mégsem 40, mint a 2Sx-ek. Most hogy így mondod, építettem már 550-560-ból erősítőt jó pár évvel ezelőtt és úgy emlékszem elégedett voltam vele. Eredeti fehér pofájú Philips-ek voltak. Nem lesz ide kevés a 45V Uce? 2x34V lesz a táp...
A legjobb lenne az eredeti tranyokkal de a BC550C-560C is szerintem kivalo paros. Az igaz hogy a labkiosztas a nem egyezik meg a BC-vel
Az ON Semi-t jobb minosegnek mondjak mint a Philipset. Ha pannelt tervezel akkor figyelembe kell venned azt is a BC paros feszultsege elegendo ha a zener diode erteke nem haladja meg 22-28V-ot. Korul neztem az eBayen es ugy tunnik hogy ez a gyerek eredetit ertekesit de azert semi se 100% biztos. Ranezesre eredetinek tunnek es az ara is elfogadhatobb mint a $44 plusz postazas. Bővebben: Link a 2SA872 beszerheto konyeden. Talan igy olcsobb lenne mint a $44 szett. Nagyon nehez tanacsot adni mert a te penzed es nem lehet garantalni az eBayen ertekesitett alkatreszek eredetiseget. Most vettem Hitachi meghajtokat egy masik eladotol, a hirdetes kepen eredeti volt de amit kuldott teljesen mas volt. Nem, kuldhettem visza mert a postazas Kanadabol iszonyu draga. Elotte meg ra is kerdeztem hogy a kepen lathato alkatreszet kuldi es az valaszolta IGEN. Az maradt hogy negativot adtam neki. Megegyszer a BC szerintem jo lesz mert a max feszultseget a zener allitja be. Udv
Elfelejtettem hogy a kovetkezo par tranyo is eredetileg 2SA872 & 2SC1775.
Ott mar nagyon a hataron van a BC550C & 560C paros. Esetleg ha van keznel BC546B & 556B az is jo lenne oda. Ott mar nem anyira fontos a magas beta. A BC550C 560C paros az alacsony zaju , magas betaval rendelkezo transistor es tenyleg kivalo a bemeneten, konyu parba valogatni es aranylag olcso Nem tudom mit irjak mi lenne a legjobb megoldas
Üdv!Igen rendeltem még feteket, azok lettek beépítve. Ami a kisjelű tranzisztorokat illeti a hiragában én a BC640 és BC639 párost használtam elég könnyen lehet öket bétára válogatni. A meghajtó tranzisztorok viszont ON gyártmányú MJE15031G és 30G ezeket is könnyen lehetett bétára válogatni nem volt olyan nagy a szórás.
Mi a véleményetek erről a fajta stabilizálási módszerről?
A hozzászólás módosítva: Szept 19, 2014
tranzisztorok hozzá adásával valamint az alkatrészek értékének módositásával nagyobb áram ellátást lehetne elérni
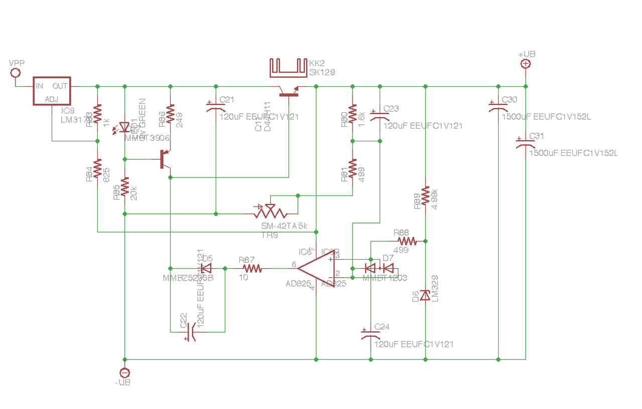
Szerintem még kellene az egész elé egy kapcsolóüzemű stabilizátor. Az utolsó szabályozóban meg ki kellene cserélni az LM329-et LM399-re. Ez egy fűtött referencia. Szerintem, ennyit biztosan megérdemelne egy hiraga.
esetleg valami kapcsolási rajzot tudnál adni a kiegészitett áramkörről?szerintem is ,ezért érdekelne a dolog
Nekem ez ugrott be
Bővebben: Link
Majdnem jó
Komolyra fordítva a szót. A bemutatott kapcsolások amilyen kiválóan szerepelnek egy áramkörszimulátorban épp olyan szeszélyes oszcillátorok a gyakorlatban megépítve.
gondolom bár elegendő idő ráforditásával ,valamint egy két segitő ember ötletével kiváló áramkör épülhetne belőle
Nem olyan rossz sem 8W, sem 20W Hiraga táphullámosság-elnyomása. A stabilizátor mint a "puffer erdő" megritkítója kerül a képbe. Nem kell erre nagyon rágyúrni.
Üdv! Szeretnék választ kapni, arra hogy milyen a Hiraga tranzisztoros és vagy a FETes (Le Monstre) hangja, ha nem teljesen "A" osztályban működik (esetleg kicsi pl 100m-es nugalmi áramnál). Lényeges a kűlönbség?
Üdv!Én még nem építettem meg a 8 Wattos változatot. Így nem tudom milyen a hangja Tranzisztorral és V-Fet el. De azt tudom hogy azért építünk A osztályú erősítőt hogy azt A osztályban üzemeltessük. A 100mA áram elég kevéske legalább 500-800mA áramot engedjünk azért meg neki. De szerintem a hangjuk 1A felett jön meg.
Üdvözlet mindenkinek!
Lenne egy kérdésem, van jó pár darab 300VA 12 v-os toroid trafóm,ezekből érdemes-e a 8w-os hiragához tápot csinálni vagy vegyek két szekunderes trafókat.
Szia!
VAgy sorba kötöd a trafókat és kapsz kettős tápot vagy minden trafón csinálsz egy egyenirányítást és a végén a kondiknák kötöd sorba.szvsz. ne költs rá ha ezek már megvannak pláne hogy 300VA bőségesen elég hozzá.
Szia!
Köszönöm a gyors választ,akkor tudok spórolni. Én is erre a megoldásra gondoltam.
Ez tökéletes nyugodtan csináld ezzel!
Van 4db od?az még jobb!
Van bizony! És külön dobozba gondolom a tápot és az erősítőt is.
|
Bejelentkezés
Hirdetés |


















