Fórum témák

» Több friss téma
Fórum » ESR mérő
 
Témaindító: zoly15, idő: Márc 28, 2008
Témakörök:
Lapozás: OK   14 / 18
(#) 13_Balu50 válasza Ge Lee hozzászólására (») Feb 5, 2014 /
 
Amennyiben az analóg mellett döntesz, a tranzisztor nélküli változatot építsd meg, nekem csak azt lehetett megfelelően kalibrálni, mint fentebb is olvashatod. Az nekem is működik.
(#) niedziela hozzászólása Feb 24, 2014 /
 
Szia !

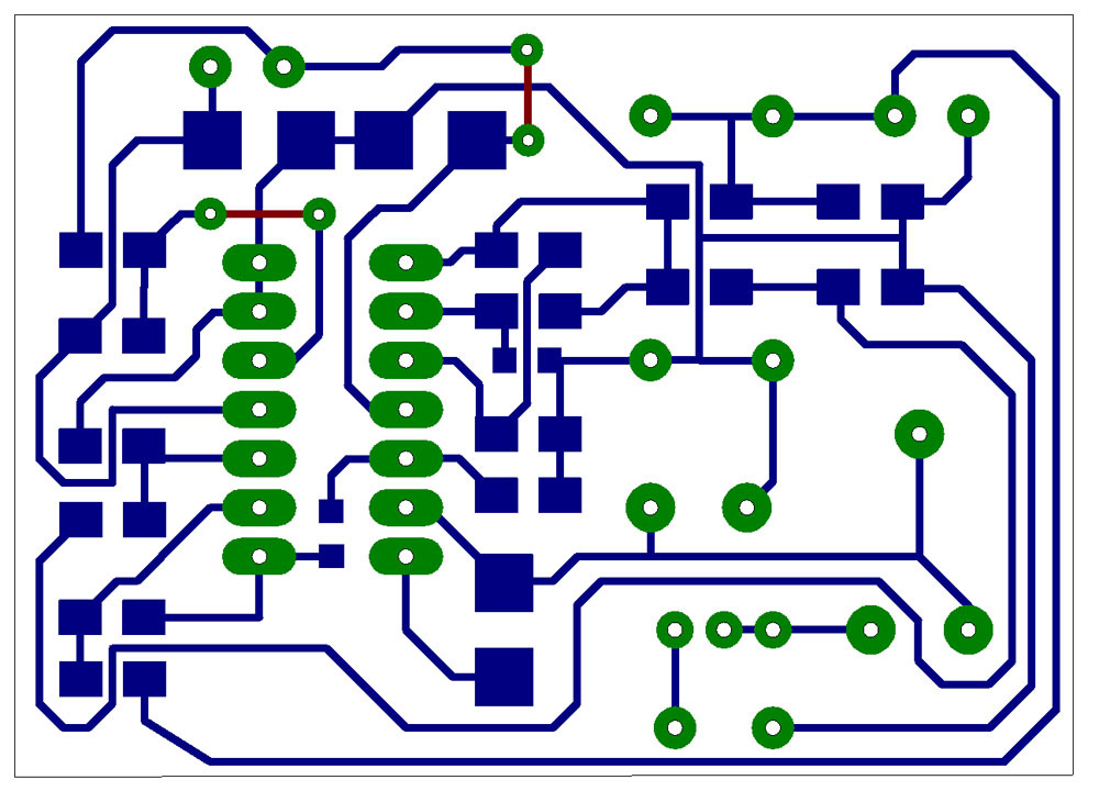
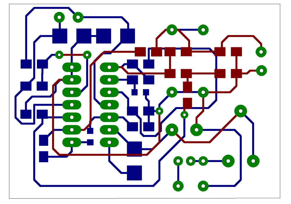
Megrajzoltam Ge Lee féle ESR mérőt,(Köszönet innen is Ge Lee-nek az infókért) de nem vagyok egy nagy műszer tervező, nem ismerem az erre vonatkozó tervezési szabályokat.
Két féle terv van melyik lenne a jobb ?
A hozzászólás módosítva: Feb 24, 2014
(#) Ge Lee válasza niedziela hozzászólására (») Feb 25, 2014 /
 
Teljesen mindegy, egyezzen a rajzzal. De a B ha jól látom kétoldalas nyákon van, semmi értelme. Ezt a néhány alkatrészt rá lehet tenni egy oldalra is, legfeljebb lesz benne 1-2 átkötés.
(#) niedziela válasza Ge Lee hozzászólására (») Feb 25, 2014 /
 
Ok. akkor mard az 1 oldalas.
Köszi !
(#) NooooP válasza Ge Lee hozzászólására (») Szept 25, 2014 /
 
Szia, Ge Lee!
Szeretném összerakni az általad módosított mérőt, vannak 5-6-7,6V-os régi telefontöltőim, erről hajtanám. Hogyan lehet megemelni a feszt 9V-ra zenerrel? Elnézést,ha túl sötét vagyok, de nem találok róla semmit a neten. Előre is köszi! Üdv.
(#) elektroncso válasza NooooP hozzászólására (») Szept 25, 2014 /
 
Zéner diódával nem lehet feszültséget emelni. Egyenfeszültséget csak konverterekkel lehet. Váltóáramra léteznek feszültségkétszerező egyenirányítók. De a telefon töltő egyenfeszültséget szolgáltat.
(#) Ge Lee válasza NooooP hozzászólására (») Szept 25, 2014 /
 
Tudni kellene hogy mi van a belsejében. Ha kapcsolóüzemű a szerkezet, akkor biztos hogy van annyi szabályozási tartaléka, hogy talán még a 6V-osból is kijön a 9V. Ha mondjuk 50Hz-es trafó-stab IC megoldás van benne, és a nyers feszültség engedi, akkor a stab IC földre menő lábát elvágod, és adott feszültségű zénerrel "megemeled". Amekkora a zéner fesz, annyival lesz magasabb a stab IC kimenő feszültsége.
De meg kell nézni, lehet hogy az IC elmegy 6V-ról is, csak akkor bele kell nyúlni a híd ellenállásaiba mert alacsonyabb lesz a mérőfeszültség. Lehet hogy az sem nagy baj, próbáld ki egy két kondival, hogy ugyanazt az ESR-t méri-e a műszer 9 illetve 6V-os tápfesz esetén.
(#) NooooP válasza Ge Lee hozzászólására (») Szept 25, 2014 /
 
Köszönöm szépen a válaszokat!
(#) NooooP válasza Ge Lee hozzászólására (») Szept 27, 2014 /
 
Szia, Ge Lee!
Nem kaptam 1%-os ellenállásokat a hídhoz, csak 5%-os volt illetve 22ohm és 1K-s 1%-os volt(mint az eredeti verzióban, de a tranyó nélküli verziót szeretném összehozni), melyiket tegyem bele?
(#) Ge Lee válasza NooooP hozzászólására (») Szept 28, 2014 /
 
Helló!

Nem kell bele nagy pontosságú ellenállás. Az ESR mérésnél nem az a lényeg, hogy annak a kondinak most éppen 0,65 vagy 0,66 ohm az ESR-je, hanem az, hogy a drasztikus eltérést detektálni tudd, vagyis lásd a műszeren ha ez mondjuk 30-40%-kal megnő, tehát mondjuk a 0,65-ből 0,85 lesz. Amikor egy elkó már galibát okoz egy (pl. kapcsolóüzemű) áramkörben, akkor rendszerint az ESR értéke az eredetihez képest már legalább 100-150%-al megnőtt.

Jól működő készülékben (legyen mondjuk egy garancia lejárta utáni PC táp) végig szoktam mérni a kondikat, ez pár perc alatt megvan, az értékeket felírom. Aztán úgy 1 év múlva újra. Akkor cserélek csak, ha 40-50%-nál nagyobb eltérés van.
(#) NooooP válasza Ge Lee hozzászólására (») Szept 28, 2014 /
 
Köszi szépen a gyors választ!
(#) draco31 hozzászólása Okt 15, 2014 /
 
Hello!

Mit gondoltak egy ilyen szerkezetről? Bővebben: Link
(#) Hp41C válasza draco31 hozzászólására (») Okt 15, 2014 /
 
Nézd meg ezt a topikot is.
(#) Nanok válasza Ge Lee hozzászólására (») Nov 10, 2014 /
 
Helló!

Én a Ge Lee féle ESR mérővel kapcsolatban érdeklődnék. Össze lehet, valahogy kalibrálni digitális multiméterrel? Mert úgy látom, hogy a skála nem lineáris. Gondolom, hogy analóg műszer jobb lenne hozzá, de sajnos csak digitális van.
Illetve az eredeti kapcsolásban úgy olvastam, hogy egy 470µF kondenzátorral be kell állítani a műszert a maximum értékre.
Mérésnél pedig az 1µF-os kondinak is 50%-os kitérésnél nagyobbat kell mutatnia. Ez így igaz, így használható?
A hozzászólás módosítva: Nov 10, 2014
(#) Ge Lee válasza Nanok hozzászólására (») Nov 10, 2014 /
 
Biztos lehet azzal is használni, de egyszerűen szerintem nem lehet megcsinálni úgy hogy közvetlenül leolvasható legyen.
Ha nincs más egy nagyobb méretű magnó indikátor is megfelel, csak nem lesz olyan pontos.
Hogy mekkora értékre milyen mértékű kitérése lesz az attól függ hogy milyen alkatrészértékek vannak a hídban. A híd ellenállásai 4Vpp körüli lassú felfutású négyszögjellel vannak meghajtva, ezt billenti el a mért kondenzátor ESR értéke. Az előző oldalon tettem fel szkópfotókat.
Az 1µF itt nem paraméter, mert feszültségtűréstől függően 1 és 18 ohm között bármekkora értéke lehet egy 1µF-os kondinak. Nyilván az alacsonyabb feszültségűnek kisebb, a nagyobbnak meg nagyobb. Például egy 1µF/50V 2-3ohm körül van (nálam 3ohm a skála közepe), egy 1µF 450V pedig 18ohm körül, ami nálam a vége, mert 20ohmtól indul a skálám.
(#) Nanok válasza Ge Lee hozzászólására (») Feb 15, 2015 /
 
Ahogy nézegettem az 1000µF és a feletti kondiknak már 0,1Ohm körüli ellenállása van. Ha hibás egy kondenzátor, akkor jelentősen eltér ettől az értéktől? Tehát pl. eléri az 1 Ohm-ot is, mikortól vehető hibásnak? Drasztikus a változás?
(#) 13_Balu50 válasza Nanok hozzászólására (») Feb 15, 2015 /
 
Ha összehasonlítod egy másik olyannal, mert gondolom nem csak egy van benne, és ha jelentős az eltérés célszerű cseréni. A teljesen hibásnak a teteje, vagy az alja ki van púposodva. Tehát ha púpos és rossz értéket is mérsz az már biztosan hibás.
Egy tanács ha találsz hibásat, tedd el etalonnak, lesz mihez hasonlítani.
(#) Ge Lee válasza Nanok hozzászólására (») Feb 15, 2015 / 1
 
Általában ha az eredeti érték háromszorosára nőtt az ESR, akkor már ki kell kicserélni. Hogy az mennyi volt az jó kérdés, gyártója is válogatja, ezért a neten található táblázatoknak nem szabad hinni, hanem sajátot kell szépen lassan összehozni, de ezt már leírtam régebben.
Azt szoktam csinálni hogy fel van írva táblázatba az adott kapacitású, feszültségű, és néha gyártójú kondi, azzal vetem össze a mérendőt, vagy ha van másik a fiókomban akkor azzal.
Ha kétszeres az érték akkor van hogy már kicserélem. Kapcsitápban mikor már a félvezetőkből veszi ki a füstöt a rossz elkó, olyankor négyszeres, ötszörös ESR érték növekedés is szokott lenni.
Mérni kell, főleg ha már van mivel, mert bizony nem kis minőségbeli különbségek vannak, olyan is előfordul hogy a 20 éve működő Elna kondinak sokkal jobb értéke van mint a vadonatúj Yageo-nak.
(#) Nanok válasza Ge Lee hozzászólására (») Feb 16, 2015 /
 
Értem, de már egy 1000µF-osnál is remeg a léc. Valamelyik gyárilag 0,06 és valamelyik pedig 0,16 Ohmos.
Mi a helyzet akkor, ha több kondi van párhuzamosan a készülékben. Pl. számítógép részegységekben, ez bevett szokás.
Mit lehet ilyenkor tenni?
(#) Ge Lee válasza Nanok hozzászólására (») Feb 16, 2015 /
 
Azért a párhuzamos elég ritka, de olyan esetben nem nagyon van mit tenni, ki kell forrasztani.
(#) abcdabcd hozzászólása Márc 4, 2015 /
 
Ha valakit érdekel, találtam egy ilyet:
Bővebben: Link
Mikrokontroller nélküli, digitális kijelzésű esr mérő.... ICL7107-tel...
(#) xxxjjjkkk válasza Ge Lee hozzászólására (») Márc 22, 2017 /
 
Üdv,


Ehhez a kapcsoláshoz szerinted megfelelő lehet ez a műszer?
Ganz dv 71, annyit találtam össz vissz, hogy megszűnt.
Link
A hozzászólás módosítva: Márc 22, 2017
(#) Ge Lee válasza xxxjjjkkk hozzászólására (») Márc 22, 2017 /
 
Elvileg igen, de kiderül ha rákötöd. Ha 100uA a műszer végkitérése akkor biztos hogy jó, csak a skálát kell átrajzolni.
(#) xxxjjjkkk válasza Ge Lee hozzászólására (») Márc 22, 2017 /
 
Tehát, ha 100uA-t kap, akkor kéne neki a masik oldalt lenni?
Ha jól számolom 1,2V 12MOhm mellett az 100mA lenne.
Ki is kéne próbálnom a műszert, nem biztos, hogy jó.
(#) vargaf válasza xxxjjjkkk hozzászólására (») Márc 22, 2017 /
 
Idézet:
„Ha jól számolom 1,2V 12MOhm mellett az 100mA”

Ezt számold újra, mert ez nem igaz.
A hozzászólás módosítva: Márc 22, 2017
(#) Ge Lee válasza xxxjjjkkk hozzászólására (») Márc 22, 2017 /
 
Igen, de a számolásod az nem jó, 1,2V esetén 12k ellenálláson folyik 100uA. De ha annyi is, a 100uA nem biztos hogy pontosan a végkitérés lesz, hanem úgy +/-20%.
(#) xxxjjjkkk válasza vargaf hozzászólására (») Márc 22, 2017 /
 
hopp, egy nagyságrendet tévedtem, kOhm


köszönöm a segítséget
A hozzászólás módosítva: Márc 22, 2017
(#) abcdabcd válasza xxxjjjkkk hozzászólására (») Márc 22, 2017 /
 
Meg a felirat tanúsága szerint 30 fokban megdöntve használható a műszer a ráírt pontossági osztályban... lehet azért se áll a mutatód a 0-ban most...

Meg előtétellenállás vagy sönt ha nincs beépítve a műszerbe, akkor igaz a 100uA, ha viszont a felirat az igaz a 40V, vagy 8A, akkor annyival tudod végkitérésbe vinni... akkor a 100uA-hoz ki kell szedni a söntöt/előtétet... és akkor is van a műszernek egy belső ellenállása,ami befolyásolja, hogy milyen előtétet kell elé tenned, hogyha feszültséggel akarod meghajtani, hogy 100uA folyjon a műszeren... ha meg árammal, akkor meg sönt kell, de oda is kell tudni a belső ellenállást...

Áramgenerátorral meghajtva 100uA-val, kapsz végkitérést a legegyszerűbben.

De amúgy ha úgy akarod csinálni, ahogy leírtad, akkor számold ki úgy az előtétet, hogy elé sorban beférjen egy valamilyen poti is ami van kéznél, és azzal hangold finomra a végkitérést, és akkor mérd meg a műszer kapcsain a feszültséget, meg persze nem baj, ha méred az áramot is, hogy pontosan mekkora (persze, ha a műszer jó, akkor +-1,5%-on belül kell lennie a 100uA-hoz képest), és akkor ebből megvan a belső ellenállás és akkor tudhatsz pontosat...
A hozzászólás módosítva: Márc 22, 2017
(#) vargaf válasza xxxjjjkkk hozzászólására (») Márc 22, 2017 /
 
Még ez sem igaz! 12 kΩ és 12 MΩ ezerszeres, a 100 mA és 100 µA újabb ezerszeres, az egy nagyságrend helyett.
(#) pucuka válasza abcdabcd hozzászólására (») Márc 22, 2017 / 1
 
Egy 8 A -es söntöt már nem szokás a műszer házába beépíteni, pláne nem söntöt, és előtét ellenállást is. Ahhoz a házon több kivezetésnek kéne lennie, arra pedig nincs hely. A skála dacára ez csak egy alapműszer.
Következő: »»   14 / 18
Bejelentkezés

Belépés

Hirdetés
XDT.hu
Az oldalon sütiket használunk a helyes működéshez. Bővebb információt az adatvédelmi szabályzatban olvashatsz. Megértettem