Fórum témák
» Több friss téma |
Mielőtt kérdezel, a következő két dolgot ellenőrizd!
I. A helyes tápfeszültségek megléte.
II. A kimeneten van-e egyenfeszültség.
Élesztés.
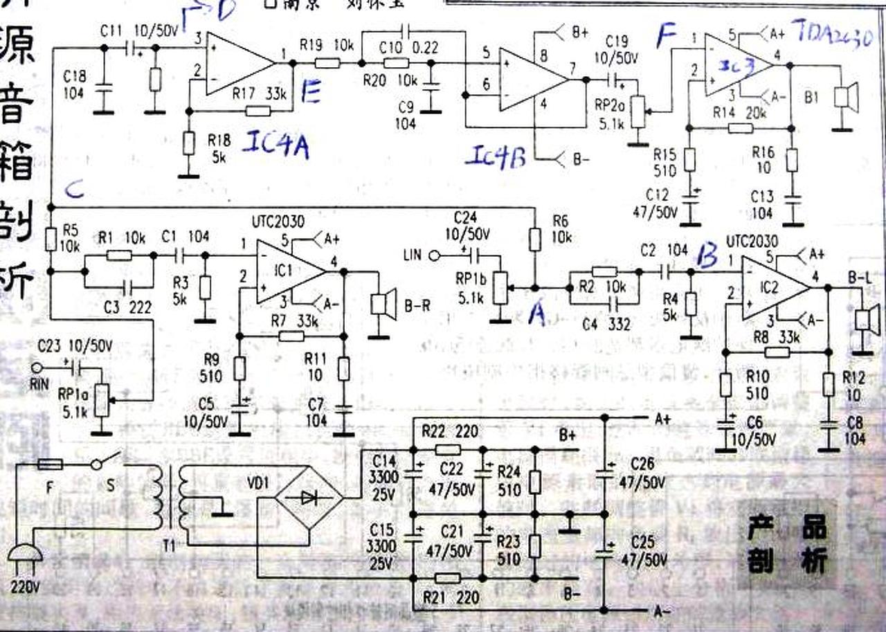
Szia! Az előbb néztem meg a tápegység váltó részét és 2X13.7V-t mértem rajta. A negatívhoz képest így a ZD1-n 9.3V-t a másikon 0V-t mértem. Gondolom ez utóbbi zéner rossz lett. A kérdés az az volna, hogy akkor 2X9V-os lenne a tápegysége (+,-)? A rajz amit találtam csak hasonló, mert a meglévőben magas hangszín is van, kettő 4558-al hajtva a 2030-at. A táp része sem olyan. A működtető feszültségre lettem volna kíváncsi de nem találtam olyan rajzot ahol jelezték volna.
Szia! Gondosan át kell nézni az összeköttetéseket, valahol hibádzik. Módszeresen vedd sorra az alkatrészeket ahhoz és csak ahhoz csatlakoznak-e amit a rajz előír?
Szóval nem egy gombelem amit ki tudok cserélni? De mi tud elromlani egy ram ban és mit kell csinálni újat kell venni vagy mi?
A korábbi méréseid nem mutattak kimondottan Zener hibát, a ZD2 mindkét lábán 0V a feszültség?
Könnyű tájékozódási pont a műveleti erősítő: 4-es láb negatív táp, 8-as pozitív. Ezt úgy is meg kell mérned. A fotód jobb szélén sejtem a táp puffereket, azokon ±18V a várt feszültség. Mi a készülék típusa? Hátha találunk hozzá rajzot.
Szia! Olyan ellenállást válassz amelyiken a -15V-os táp árama 15-16V-ot ejt. Az áramból a wattot is kiszámolhatod. Nem árt kényelmesen túlméretezni, hogy ne legyen forró.
Átnéztem tüzetesen a kapcsolási rajzát, nem találtam benne elemet, és mint írtam is flash memóriát használ, ami táp nélkül is tárol.
Ha hajt a szorgalom, azt a tucatnyi tápfeszültséget végigméregetheted, névleges érték és hullámosság szempontjából - hátha. A hibája szinte bármi lehet, akár a legegyszerűbb fólia hajszálrepedés, forrasztási hiba például a 144 lábú procinál megfogja a masinát. Nem is tudom szoktak-e ilyet panel szinten javítani.
Értem de a 36V-os Zener nem fogja befolyásolni ami párhuzamosan van vele?
Normál üzemben nem folyik áram a Zeneren. A rajzból úgy veszem ki TR702-nek 33V körüli kollektorfeszültséget irányoz elő.
Sziasztok megtudnátok mondani hogy a képen látható Castone végfok milyen típusú sajnos az előlapja teljesen elrozsdásodott így került hozzám nem-beszélve róla hogy az egyik oldal le van égve ezért kellene a pontos típusa Mj15025/15024 tranzisztorokkal van szerelve. Előre is köszönöm a segítséget.
szerintem 600bvo
Így van ez 600BV
ÜDV Fórumtársak!!
Kis segítséget szeretnék kérni tőletek egy olyanban hogy van nekem egy olyan EUA6011A 3-W Stereo Audio Power Amplifier With Advanced DC Volume Control erősítő IC-m és abban kérném a segítségeteket. hogy ehhez kellene nekem egy kapcsolási rajz és nyákterv!! Az adatlapján van kapcsolási rajz de sajnos azon sajnos nem tudok annyira eligazodni! :/ Remélem Ti tudtok nekem ebben segíteni! Előre is KÖSZÖNÖM!! üdv. csipaDJ
Esetleg kapcsolási rajzot találok hozzá valahol? Üdv.
Szia! A Castone témában van pár információ.
Erről van szó? Ebbe jó a BD páros, persze NPN és PNP kerüljön a helyére.
Igen erről van szó.arra vigyáztam hogy melyik hová kerül de a labkiosztasban nem voltam biztos mert mindenhol mást írtak.
Mutass két eltérő lábkiosztást erről a tranzisztorról, hagy okuljanak mások is belőle!
Hát nemtudok tabletrol linket tenni de ha beirja bárki a googleba mást ír meg az adatlap is
Kizárólag adatlapból tájékozódunk tranzisztor-ügyileg.
Tudom de más tokozas más labkiosztas?
Ha nem tudod linkkel alátámasztani a mondandódat, nem vergődünk zöldágra.
Egy típusszámhoz általában egy tokozás tartozik.
Értem mind(1)egy inkább visszarakom az eredeti tranzisztorokat
A hozzászólás módosítva: Szept 30, 2014
Sziasztok! Hozzam kerult egy Watson 5.1 -es rendszer aktiv melyladaja, javitasra. Elso korben valaki megallapitotta, hogy a trafo szakadt, igy ki is dobta a kukaba. Mivel ezek utan sem akart mukodni probatrafoval,elhozta hozzam. En eljutottam odaig, hogy a vegfok resze jo (egy 100nF keramiakondi volt elegve, es rovidre zarta +- tapagakat - soha eletemben nem lattam ilyet), vettem bele trafot (2x12v 2.6A),de nem akar szolni. A panelon van egy SJ2323 bemenetvalaszto ic, egy PT2258 elektronikus potmeter es 4 drb UTC4458. Az egyik bibi az hogy a SJ2323 es PT2258 SCL es SDA modon vannak vezerelve, ehhez pedig nekem keves a tudasom, raadasul szkopom sincs. Kerlek adjatok valami otletet hogyan tudnam hangzasra birni a ketyeret?
Szia! A 2323 és a 2258 PIC-ből szokott I2C vezérlést kapni, ellenőrizd mindhárom eszköz tápfeszültségét.
Sziasztok! Vagy százezer éve nem jártam itt. Be szeretném fejezni a rég elkezdett JLH-mat. Szükségem van egy automatikus ki-be kapcsolóra. Meg is találtam a megfelelőt Bővebben: Link, csak nyáktervem nincs hozzá. Ha valaki már megépítette, és nyákterve is van kérem jelezzen. Nagyon szépen köszönöm.
Tervezd meg, nem olyan bonyolult, filccel is megrajzolható.
Találtam tobb hibat is megcsinaltam de igy sem mukodik
nemtudom mi lehet vele . |
Bejelentkezés
Hirdetés |










nemtudom mi lehet vele . 



