Fórum témák
» Több friss téma |
Fórum » PIC égetési hibák, problémák, kérdések
Valóban használatban van a két láb, mégpedig timer1-hez van ott az órakvarc.
Sajnos a hibaüzenetet azonnal dobja az mplab amint kapcsolódni akar a pic-hez. Mit kell ilyen esetben tenni, hogy elfogadja?
Késleltetés kell a program elejére, hogy a programozó törölni tudja a már beégetett programot.
Ezt az elsőnek beégetett programra érted? Tehát az először felírt program azonnal késleltetéssel kezdődjön? Hány ms kell szerinted, ill. mi a megoldás a már, "beragadt" PIC-eknek?
A PIC egyébként nincs az áramkörében programozáskor. Csakis a pickit 3 van rákötve. A hozzászólás módosítva: Aug 1, 2014
Mindig, minden program elejére kell ilyen késleltetés, ha valamelyik programozó lábat kimenetnek használjuk. Pár milliszekundum elég lehet, hogy mennyi a minimum, azt nem tudom.
Hogyan törölhetem a már felprogramozott PIC-eket?
Próbáld meg a kontrollert reszetbe állítani, és törölni.
Ezt hogyan érted? A PIC Mclr/vpp lábat a pickit3 1-es lába helyett tegyem testre?
A következő jelentett megoldást:
Az MPLAB Programmer\Settings\Power feszültséget 5V-ról visszavettem 4V-ra, és kértem egy törlést, a PIC-re, majd visszaállítottam 5V-ra, és a 100ms-os késleltetéssel megírt szoftvert sikerült rá felírni, többször egymás után is. Némelyik PIC kötekedett kissé. Volt amelyikkel 4.5V-al sikerült csak eljátszani ugyanezt, volt amelyiknél a törlés után még egy "üres" program felírása 4V-on hozta meg a működőképességet. (?!) Köszi a segítséget!
Jobb, ha a PICkit húzza a földre, és úgy kapcsolod rá a tápfeszültséget.
Ezt nem értem hogy gondolod. Van valami rajzod róla?
A PICkit programjában bepipálod a Reset kockát, és utána bepipálod a Vdd kockát.
A PICkit2 saját programjával programozni és a típus kiválasztása után a "Use Vpp first programming enrty" módstert beállítani.
Sziasztok!
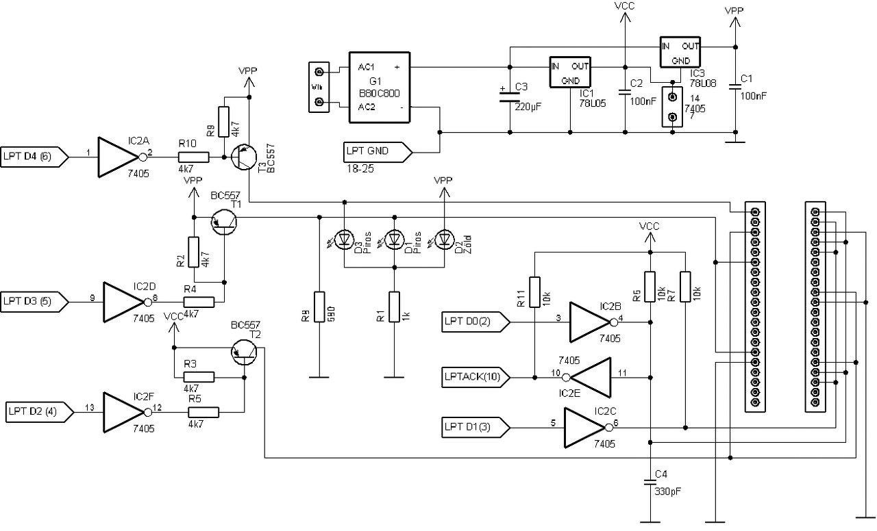
Még régebben meg építettem ezt a kis programozót, és ezzel a programmal WPB_F18_F16_F12_v1.32b használtam is egyszer, amikor egy PIC 16F690-es mikrokontrollert fel is égetem vele, ennek kb. egy éve. Amúgy a PIC-be az LCM3-as műszernek a PIC-be égetendő programját égetem bele. A problémám az hogy sajnos el felejtetem hogy hogy is kell használni ezt a programot!. Le akarom tesztelni a PIC-et hogy benne van e a program, de valamiért nem észleli a program a PIC-et. A feszültségek meg vannak a PIC-lábainál ha! a Parmon programot be állítom úgy ahogy a képen látszik, és ki kell kapcsoljam ahhoz hogy a PIC lábain meg legyen az 5V, és a 13V MCLR (a programozómon ilyenkor a a zöld LED halványan ég a piros pedig erőteljesebben). Viszont ha meg újra be kapcsolom a Parmon programot érdekesen a két ledd el halványul és ha mozgatom az egeret a leddek villognak. Aki tud azt kérem segítsen mert már mindent ki próbáltam de nem akar működni a program!. Fel teszem ide a kapcsolást is amivel a PIC-et programoztam fel. A hozzászólás módosítva: Aug 10, 2014
K150-es programozóhoz kérnék egy kis segítséget:
Írtam egy programot ami ISIS 8-ban működik, de amikor azt beégetem az IC-be (16F877) Egyszerűen nem csinál semmit. Nem tudok rájönni, hogy mi lehet a probléma, az alap fuses beállításokkal nem működik.
Hello!
Hüle kérdés, egy PIC16F628 -as égetéséhez WinPic800 és ez a ez a programozó megfelel? Köszi előre is
Elvileg igen, de inkább ajánlanám az OSHON égetőt, külön táp leválasztott bemenet, stabilabb szintek. Ezt használom
WinPic800-al PIC16F690-et is égettem vele LCM3-ba. A hozzászólás módosítva: Okt 7, 2014
Köszi! Nem nekem kell, nem tudom az illetőnek mi van megépítve, de mondjuk nem hiszem hogy nagyon eltérő lenne.
Az elv azonos, az első a PC feszültségeit használja, a másik az általam is használt külön tápról üzemel.Szerintem megbízhatóbb.Az égető feszültség nagysága és stabilitása fontos.
Sziasztok!
Az a rejtélyes hiba állt elő, hogy pickit2 (klón) rossz PIC-et érzékel. PIC16F877A helyett 882-est érzékel. Nem tudok se írni, se törölni, se olvasni a PIC-ből. A legutóbb feltöltött program mindeközben megmaradt rajta. Ma már egy ideje dolgoztam vele, folyamatosan tudtam feltölteni az új programokat, ez a hiba látszólag ok nélkül jött elő. Van, amikor egyáltalán nem érzékel PIC-et. (megnéztem minden vezetéket szakadásvizsgálóval) Van valami ötletetek?
Letiltott MCLR, belső (vagy a panelen kiépített és működő) oszcillátor és a PGD és/vagy PGC kimenetnek állítva rögtön a program elején. Használd a "Use Vpp first programming entry" módszert. Ekkor a kontroller vagy a panel táplálását a PICkit2 -nek kell adnia. A program elejére, a kimenetté állítás elé tegyél be néhány ms várakozást.
Sajnos ez nem oldotta meg a problémát. Nem tiltottam le az MCLR-t (ha jól tudom ezen a típuson nem is lehet), kristály oszcillátort használ, a PGD/PGC nincs kimenetnek beállítva. A "Use Vpp first programming entry" módszerrel sem ismerte fel. Próbáltam a "hold device in reset" opciót és a "fast programming" kikapcsolását is sikertelenül. A legutóbbi program pedig problémamentesen fut ha adok neki tápot.
Beállítottam, hogy manual device select, kiválasztottam a típust, de amikor a read/write/erase parancsok bármelyikét próbálom, ezt írja:
"Selected device not detected. Detected a PIC16F882 instead." vagy pedig "No device detected." A két hibát vegyesen, véletlenszerűen adja.
Az a gyanúm, hogy a PIC hibás, vagy esetleg a tápellátásában zavarok vannak. Külső tápról is próbáltad?
Túlterhelés a PGC és/vagy PGD vonalon. Túl nagy kapacitív terhelés. A programozás alatt megvan a minimálisan igényelt tápfeszültség? Van dióda a MCLR körben?
A külső táp nem segített. Van dióda az MCLR körben.
+5V----dióda>>----MCLR/Vpp. A dióda és a MCLR közé jön a pickit-től a Vpp vezeték. Elkezdtem ellenőrizni a pickit-et. A PGC/PGD nem ad jelet. Nincs szakadás, nincs zárlat, a megfelelő kimenet össze van kötve a pickit-es PIC lábával, a 4,7K földre húzó ellenállás is megvan.
A diódát helyettesítsd 10k ellenállással. Hol van az a 4k7 földre húzó ellenállás?
Megtaláltam a megoldást
![]() Miután tényleg minden variációt kipróbáltam a nyák forrasztgatásával, hogy semmilyen külső alkatrész ne befolyásolja a 2550-ből jövő jelet, nem értem el semmit. Aztán a pickit2 szoftverével feltöltöttem egy új verziós firmwaret a pickit-re. Felismeri a PIC-et, tudja írni, olvasni is. Érdekes, hogy csak úgy "elfelejtette" a programot, vagy fogalmam sincs milyen rejtélyes hiba történt. Legalább ha valaki másnak gondjai lesznek, tudja, hogy ezzel is érdemes megpróbálkozni.
Nekem is volt már olyan, hogy a pickit2 programjában hiba keletkezett. Rajta maradt a PC-n és egy váratlan áram szünet után, újraindításkor, nem ismerte fel a rádugott picet. Firmware frissítés megoldotta a problémát.
Hello,
Ismerősnek van egy PIC írója, Win8.1 alatt szeretné használni, Winpic800-zal (és USB-s nyomtatóporttal). Viszont nem megy fel, az AMD64-es port driverek telepítésénél a képen látható hibaüzenetet kapja. Valakinek sikerült már működésre bírnia a Winpic800-at Win8.1 x64 alatt...? :S Illetve ki mit használ Win8.1-en, amivel lehet írni PIC-et? (Én nem értek ezekhez, Arduinot szagolgatom egy ideje, azt is Linuxon.) Google-al semmi értelmeset nem találtam erre... köszi minden ötletet A hozzászólás módosítva: Okt 25, 2014
|
Bejelentkezés
Hirdetés |














