Fórum témák
» Több friss téma |
Mikrobi
. Az alsó/felső fok kaphatna állandó, csökkentett fényű megvilágítást, hogy megtalálják a sötétben. Az indító jel meghaladásával az első két foknak hamar ki kell fényesednie, hiszen rögtön lép az ember, "elé" kell lépnie a fénynek.Tudom, én analóg vagyok de lépcsőnként volna érzékelés és egyszerű LED-kezelés, amit egyszerűen lehetne kétirányúsítani és akármekkora számban gyártani, egymáshoz illeszteni (kicsi panel, 4 vezeték) és nem volna probléma az sem, hogy honnét, hányan indulnak, milyen sebességgel, egy (kettő) lépcsőfokon mindig lenne fény, ha pl lassú mama, vagy gyors gyerek megy is rajta. Lehet, hogy elgondolkozom rajta, nem bonyolult ez elsőre, ha ilyen irányból (lépcsőnként) közelítem. Több alkatrész kell bele, mint PIC-hez.
Akkor van egy egyszerű megoldás ! A lid..ben ma láttam mozgásérzékelős elemes lámpácskát 2000ft ért
ebből felteszel minden lépcsőhöz egyet és már kész is a lépcsővilágításod !
Én is ilyenekböl kibontott érzékelövel inditom a processzort.
Ilyen nekem is kell
Egyébként grat!Bár azok az átkötések...
Szerintem azon kellene lenni a hangsulynak, hogy amint közeledsz a lépcsöhöz az egy svunggal bekapcsolodjon - azaz sokkal gyorsabban - az jobban mutat.
Függetlenül attol, hogy gyorsan vagy lassan futsz fel/le a lépcsön
Szia!
Publikus lesz esetleg a projekted? Nagyon dekoratív!
Szia!
Tulajdonképp nem biztos, hogy kell a 4 érzékelő. Túlnyomó részt a lépcsőn vagy egy irányba haladnak az emberek, vagy pedig eleve egyedül másik valaki fel/le.. Szerintem elegendő 3 érzékelő is, meg egy timer, ami a "normál sebességú" haladásra van beállítva. Ha elindul valaki egyik irányba, és a középen levő érzékelőt nem éri el X idő alatt, akkor megfordult. Ha jön az alsóról is kapcsolás, akkor mennek felfele is. Ami meg hibavédetté teszi, ha nem várt esemény van, egyszerűen az összesnek világítani kell 2 percig, majd egyben elhalványulni. Ha publikus lesz, én építenék egyet Úgyis épp lépcsőt építek
Ha minden jól megy a jövőhéten indulhat az éles próba .
Sziasztok!
"Ha minden jól megy a "jövőévben" indulhat az éles próba . " Csak javítottam a hozzászólást, remélem nincs harag? Zoli
Mostanában sajna nem sok időm volt, de ( ha jól emlékszem neked is elkészült a program a vákuumolódhoz
)Üdv
Szia! Tudom csak vicceltem! Neked csak köszönhetek, légyszíves kérlek ne vedd a lelkedre!
Zoli
Nem haragszom azért van ott a :
De most már megpróbálok belehúzni (a nyák 80% os készültségben az asztalomon fexik a műhelyben (már csak a ledpanel ,és az érzékelő panelok elkészítése van hátra ) Üdv
Hello, tudna valaki egy világítástervező programot ajánlani?
Relux, dialux, a Schrédernek van: ulysse, a Modusnak van: wils, a Triluxnak van: TX-WIN Interior, és még lehet sorolni sokáig
Üdv.
![]() Ki hogy halad a prototípus gyártásával, tesztelésével? sikerült valakinek előrébb lépnie vagy idő hiányában senki nem foglalkozik vele?(csak úgy mint én) üdv:B
A második verzió nyákja , félig elkészült a hétvégén
Az enyém már végre megy. AVR-rel csináltam, és hosszu évtizedek után ez volt az "ujrakezdés". Egy kicsit nyögtem, de ma már tökéletesen müködik, 2 szenzorral (lent meg fent).
Most már azon gondolkodok, hogy milyen világitotesteket szerezzek, meg a mechanikai kivitelen (hogy kerüljenek a LED-ek meg az érzékelök a falba)- sajnos nem egyszerü feladat, ha az ember ugy akarja megcsinálni, hogy késöbb is hozzáférjen, és ne kelljen a szép falat megbontani. Minden ötletre vevö vagyok....
Hungarocell díszszegély ? Elfér alatta pár kábelecske.
Belefúrva meg a LEDek .
Erre én is gondoltam, de azért köszönöm.
A másik dolog meg az, hogy külsö lépcsöröl van szó, azaz egy kicsit az idöjárásnak is ellen kell tudnia állnia - meg nem rossz ha szép is. Lehet, hogy majd valamilyen szép deszkát gyalultatok, hátulján egy horonnyal, ahol elférnek a huzalok. Az egészet meg 2-3 csavarral fel lehet majd a falra fogni. (kb. 3,7 m hosszu és 12 fényforrás + 2 szenzor).
Gratula ! Egy videót láthatnánk a "tesztüzemről "?
Sajnos videot még nem tudok berakni, de talán majd a hét végén.
Sziasztok! Egy kis segítség kéne nekem. A helyzet a következő: kellene nekem egy olyan kapcsolási rajz .amiben 2db kapcsoló és 3 db lámpa szerepel. Úgy kellene bekötni,hogy mikor az egyik kapcsolóval felkapcsolom a mésikkal lekapcsoljon és ugyan ez fordítva is. Köszönöm a segítségeteket előre is.
Nagyon Szépen köszönöm a segítségedet.
Hello! Zsolti1985-nek..
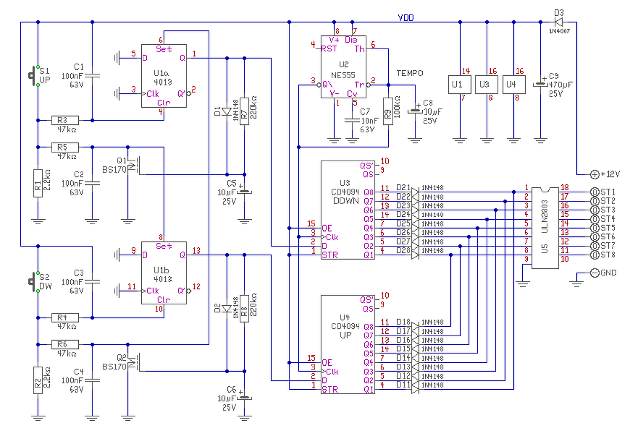
Megrajzoltam a lépcső kapcsolást. Ez 8 lépcsőhöz elegendő. Az alsó és felső ponton érzékelni kell az áthaladást. Ez vagy egy-egy "taposó kapcsoló", de tőlem optokapu, vagy közelítés kapcsoló is lehet. De minden képen érzékelni kell, mikor éred el a lépcsőt, és mikor hagyod el. Az alsó lépcső foknál van az "UP" nyomógomb, a felsőnél a "DW". Ha az UP bekapcsolja, akkor felfutnak a Led-ek, és ha a DW-t eléred, akkor a "sötét fut fel" utánad. Lefelé, pedig fordítva. Tápfesz bekapcsolásakor lehet egy kis fényjáték, mert az áramkörnek ugyan van alapállapota, de a léptető regisztereknek nincs. De aztán sötétre fut ki mind.. A kimenet elvileg 500mA-ig terhelhető az ULN-nek köszönhetően. A Led szalagot, a +12V és a kimentek közé kel kapcsolni. Az ST1 alulról az első lépcsőfok világítása stb.. Nos, kb. ennyi A hozzászólás módosítva: Okt 12, 2014
Köszönöm. Esetleg nyáklap rajzod is lenne hozzá?
|
Bejelentkezés
Hirdetés |




. Az alsó/felső fok kaphatna állandó, csökkentett fényű megvilágítást, hogy megtalálják a sötétben. Az indító jel meghaladásával az első két foknak hamar ki kell fényesednie, hiszen rögtön lép az ember, "elé" kell lépnie a fénynek.
Nagyon dekoratív!


