Fórum témák

» Több friss téma
Fórum » Kapcsolóüzemű táp 230V-ról
 
Témaindító: cimopata, idő: Szept 13, 2006
Témakörök:
Lapozás: OK   481 / 788
(#) etm válasza ferci hozzászólására (») Okt 11, 2014 /
 
Köszönöm a válaszodat!
(#) Ge Lee válasza scooby_ hozzászólására (») Okt 11, 2014 /
 
A szekunder kondira tegyél valamekkora terhelő ellenállást (legalább néhány mA-re) és úgy mérd a feszt.
(#) scooby_ válasza Ge Lee hozzászólására (») Okt 11, 2014 /
 
Szia!
Volt rajta műterhelés, ~6,3Ohm.
A hozzászólás módosítva: Okt 11, 2014
(#) solti_imre válasza lorylaci hozzászólására (») Okt 15, 2014 /
 
Szia lorylaci! Megfogadva tanácsod, átrajzoltam a Te terved alapján a NYÁK-ot (fizikailag más méretű alkatrészek miatt sajnos 1:1 -ben nem használhattam) - remélem így már jó lesz. Köszönöm az eddigi segítséged!
(#) voodoo válasza solti_imre hozzászólására (») Okt 15, 2014 /
 
Szia. Nem tudom miért szükséges a szekunderre graetz, ha csak egy ágú az egyenirányítás?
(#) sny válasza solti_imre hozzászólására (») Okt 15, 2014 /
 
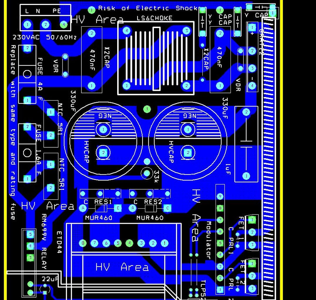
El kell hogy keserítselek, ez még mindig nem jó.
Rendkívül hosszúak és vékonyak az áramutak a kritikus helyeken.
pl. a primer oldali puffereknél egy kilométer hosszan hozod a tápot, ráadásul vékony vezetőn.
Aztán szegény FETeket is jó távol tetted egymástól, nehogy egyetlen vaskos rövid fólián tudjanak "beszélgetni". A szekunder oldalon is túl hosszú a puffereken átívelő vezetősáv.

Egy mondattal összefoglalva: ezen a nyákon látszik, hogy nem a kapcsolóüzemnek megfelelő irányelvek szerint "tervezték", hanem inkább a szépérzéknek - a szemnek - megfelelően rajzolták.

A kisebbik nyákról már szót sem ejtek, a szigetelési távolságok nincsenek betartva. Tudniillik azon a nyákon is előfordul 320V.

Ez az egész, amivel "bénázol" pontosan feleekkora nyákon fér el, ha egyoldalas nyákon tervezel!
(#) solti_imre válasza voodoo hozzászólására (») Okt 15, 2014 /
 
Szia! Már miért lenne egy ágú? Trafó szekunder egyik kivezetése: D5 anód, D7 katód. Másik kivezetése: D6 anód, D8 katód. D5 és D6 katód szűrőelkók pozitív ágára, D7 és D8 anód az elkók negatívjára. Gondolom az alulról számított 3. és 4. trafóláb zavart meg - ott nincs semmi, csak arra vezettem át a pozitív ágat! - tehát a szekunder nem középkivezetéses! (Tudom, hogy ezen a frekin nem irányítunk Graetz-cel, de elég volt az 1980 szálat két pontra bekötni! )
(#) sny válasza sny hozzászólására (») Okt 15, 2014 /
 
Ez egy régi tápegységem. Szintén egyoldalas kivitelezés.

1.jpg

2.jpg
   
(#) Ge Lee válasza sny hozzászólására (») Okt 15, 2014 /
 
Az NTC-kre (ha azok azok) miért adtál kabátot nem tudnak hűlni.
(#) sny válasza Ge Lee hozzászólására (») Okt 15, 2014 /
 
Van idejük hűlni, amikor a relé rövidrezárja őket, amint a táp elindul. Azért kaptak kabátot, nehogy megfázzanak .(Ezek szerint te még nem láttál NTC-t szétdurranni).

Az az NTC-s relés történet kettős szerepet lát el, a táp túlterhelés védelmének is része.

(Értelemszerűen azért, mert a táp rövidzárási árama kisebb, mint az üzemi)
A hozzászólás módosítva: Okt 15, 2014
(#) theamp válasza sny hozzászólására (») Okt 15, 2014 /
 
Tetszik ennek a régi tápodnak a rajza.Feltennéd az egészet kép,pdf, vagy lay formában?Ötletet merítenék belőle.Tetszik a fetek elhelyezése.
(#) ferci válasza solti_imre hozzászólására (») Okt 15, 2014 /
 
Azért ezt nem kéne kijelenteni, hogy "ezen a frekvencián nem egyenirányítunk graetz-cel"...
Nem használhatunk hagyományos, alacsony frekvenciára való graetzet!!!
Nehogy a fiatal versenyzőket tévedésbe kergessük.
Az pedig, hogy mikor előnyös és mikor kell nagy frekvenciára is jó "összerakott graetz", ill. mikor kétutas kapcsolás, az már más téma...

Voodoo: "egyágú" egyenirányítáa nincs... egyutas van.
A hozzászólás módosítva: Okt 15, 2014
(#) lorylaci válasza solti_imre hozzászólására (») Okt 15, 2014 /
 
Nem értek egyet sny-vel: nem csak, hogy nincs tervezve, de még ránézésre is kókány. (valahogy nekem mindig hiányzik a sprint-layoutos 1,27mm-es rács).

A szigetelési távokat elsősorban a SIP cseszi el, amin a főnyákod találkozik. A másik dolog a SOIC tok, állítsd át a makrót úgy, hogy 0,7mm vagy 0,6mm legyen a padvastagság, és úgy lesz 0,57mm-ed (vagy 0,67mm-ed) ami elég a 320V-ra (gyantatisztítás mindig legyen beültetés után).
A szekunder nagyon kókány, és fercivel is üzenném, hogy ez az alaklmazás pont ne az ahova graetzet raknánk. Kétutas egyenirányítás két szekunderrel.

Egy pozitívum van: ez a nyák már végre nem katasztrofális, szóval mindenképp sokkal jobb a korábbinál.
(#) lorylaci válasza voodoo hozzászólására (») Okt 15, 2014 /
 
Az NTC azért különlegesen veszélyes, mert ha pl nem szobahőn indítják be, hanem téli hidegben, akkor nagyon könnyen robban.
(#) ferci válasza lorylaci hozzászólására (») Okt 15, 2014 /
 
Bocs, de én nem erről a kapcsolásról írtam, hanem a megfogalmazásról, mit hová lehet ÁLTALÁBAN... 3. mondatom.
A hozzászólás módosítva: Okt 15, 2014
(#) solti_imre válasza lorylaci hozzászólására (») Okt 16, 2014 /
 
Szia lorylaci!

"mindenképp sokkal jobb a korábbinál" - köszi, a lényeg a pozitív trend! Ezt viszont nem értem: "SOIC tok, állítsd át a makrót úgy, hogy 0,7mm vagy 0,6mm legyen a padvastagság, és úgy lesz 0,57mm-ed (vagy 0,67mm-ed) ami elég a 320V-ra" - a padvastagság most 0.65 mm, ez miért nem jó?
(#) sny válasza solti_imre hozzászólására (») Okt 16, 2014 /
 
Mert ha nagyobb a pad vastagság, akkor kisebb a szigetelő sáv a lábak között. Evidens.
(#) solti_imre válasza sny hozzászólására (») Okt 17, 2014 /
 
Igen, evidens. Csak az nem evidens, ha lorylacy padvastagságra 0.6 és 0.7mm közti értéket javasol, akkor a 0.65mm miért nem jó?
(#) djloui hozzászólása Okt 20, 2014 /
 
Sziasztok, kérdésem az lenne valaki tudja hogy a főtrafó mellé beköthetek másik trafót is?
Külön egyenirányítással pufferrel. Vagy másik erősítőhöz másik tápot kell építenem?

494_rezo.JPG
    
(#) lorylaci válasza djloui hozzászólására (») Okt 20, 2014 /
 
Miért akarsz másik trafót bekötni? Ha több független feszütlség kell, akkor rakj a trafóra több tekercset. Ha nagyobb teljesítmény, akkor az áramkör többi részén is módosítani kell.

(amúgy köthető több trafó párhuzamba, de nem érdemes, rossz nyákterv esetén elég durva dolgokat okozhat)
(#) _BiG_ válasza lorylaci hozzászólására (») Okt 20, 2014 /
 
És ha sorba kötné őket, persze csökkentett menetszámmal?

Én filózok ilyesmin, mert két trafó kéne, ugyanis nagyfeszültségű higanyos egyenirányítókat kéne fűteni. Amperok kellenek, plusz a csövek lehetnek grätzbe is kapcsolva, így lennének nagy potenciálkülönbségű tekercsek. Két trafóval jobban tudnék szigetelni.
Félhidas meghajtásban gondolkodom, de nem kell rezonáns meghajtás.
(#) lorylaci válasza _BiG_ hozzászólására (») Okt 20, 2014 /
 
Ha sorba kötöd, akkor ugye feszültségosztót alkot, tehát akkor a szekundereket meg párhuzamba célszerű kötni, mert különben elszáll a dolog. Persze ha két külön célra akarod használni, akkor jobb a két trafó párhuzamba kötése. Mekkora teljesítmény kell?

Ha nagy potenciálkülönbség van, akkor használjatok osztott csévéket, vagy a Norwe-s bebújós cséve megoldásokat. Ezen kívül még mindig ott a TEX-E meg a TEX-Etz, ami bár aranyárú de erre van kitalálva a 3x extrudált szigetelésével.
(#) djloui válasza lorylaci hozzászólására (») Okt 20, 2014 /
 
Az összteljesítmény talán 1kW de lehet hogy a magra nem fér el annyi menet. Akkor nagyobb magot kell használnom és úgy jobb lesz?
(#) lorylaci válasza djloui hozzászólására (») Okt 20, 2014 /
 
Én mindenképpen egy (soros) rezonáns működés mellett maradnék, egy trafóval. A rezonáns működés esetén könnyedén feljebb tudod vinni a kapcsolófrekit, és így kisebb menetszám elég azonos magra. A kapcsolásban említett E55 mag egy N87 anyagból lazán átvisz 2-3kW-ot 100kHz környékén.
A hozzászólás módosítva: Okt 20, 2014
(#) djloui válasza lorylaci hozzászólására (») Okt 20, 2014 /
 
Szerinted ez a toroid mag is jó lenne 1kW körüli teljesítményre az általad ajánlott kapcsolófrekin?
Ez egy autóerősítő tápjában volt főtrafó.
Külső átmérő: 49mm
Belső: 30mm
Magasság 15mm

toroid.jpg
    
(#) Ge Lee válasza djloui hozzászólására (») Okt 21, 2014 /
 
Elvileg jó lesz.
(#) _BiG_ válasza lorylaci hozzászólására (») Okt 21, 2014 / 1
 
A szekundereket párhuzamosan? Nem lehet teljesen egyformára csinálni őket, emiatt egymást terhelnék (párhuzamos tekerés nem játszik a feszültségek miatt). A fűtés nem lesz egyenirányítva.

Az osztott cséve meg ilyesmi alap, nem volt ez kérdés számomra, hogy így kell.
5Q105 a csövek típusa, darabonként 30 W a fűtés, tehát 120 W kell összesen (4 cső), plusz az a teljesítmény, ami a hidegindításhoz kell - vagy áramkorlát kéne, de egy-egy NTC-n kívül nem szeretném bonyolítani.

A régi tv sorkimenő vasra gondoltam csinálni. Tudom, vehetnék szépet, jót, modernet, de ez nem akkora teljesítmény, és drága a nagyméretű ferrit. Mert a méretet (és a ferrit alakját) itt a szigetelési megoldások adják, nem az átvitt teljesítmény. Ezért is gondoltam, hogy a négy csövet ne egy trafóra zsúfoljam, hanem kettőre, de ne mindenben két külön táp legyen, a meghajtása lehetne közös.
(#) ferci válasza _BiG_ hozzászólására (») Okt 21, 2014 /
 
Szia!
Biztos nem arról van szó, hogy szekunder tekercseket párhuzamosíts, de tévedések elkerülése végett igenis lehet párhuzamosan kapcsolni szekunder tekercseket, ha PRECÍZ a kivitelezés.
Nekem is van gyári flyback trafóm, ahol pr/2-szek.1-pr/2-szek.2 sorrendben vannak tekerve, 24 volt 6-7 amper jön le róla egyenrángatás után.
A két szek. tekercs 8-8 menet litze.
Külön trafóval már rizikós..
A hozzászólás módosítva: Okt 21, 2014
(#) lorylaci válasza _BiG_ hozzászólására (») Okt 21, 2014 /
 
Áramkorlát? Akkor leges legegyszerűbb, ha erre teljesítményre csinálsz egy soros rezonáns konvertert, ott nagyon könnyű az áramkorlát, sőt a szabályzás is.
120W-ra normál esetben egy flyback vagy forward is elég lenne, csakhogy itt a >10kV miatt jó 15 mm clearance és jó >40mm creepage kell! Pláne ott, ahol lebeg a két cső.

TV-sorkimenőt felejtsd el. Drága a nagyméretű ferrit? Maga a ferrit 200 forint erre a 120W-ra.
De csévéből biztos egy ilyen csévére vagy hasonlóra lesz szükséged, semmi más módon nem tartható a kellő biztonság a nagyfesz miatt.
(#) lorylaci válasza ferci hozzászólására (») Okt 21, 2014 /
 
Ha van két azonos trafó, és a két primer sorba, a két szekunder meg párhuzamba van kötve, akkor megoldható a dolog, így közel azonos terhelés kap mindkét trafó.
Ha egyik egy kicsit kisebb impedanciát lát (vagy a soros impedanciája kisebb), akkor ott nagyobb áram kezd folyni, tehát a primeren kisebb impedanciát lát, így miviel a primerek sorba vannak kötve, kisebb feszültség esik rá. Ez meg kiegyenlíti az egészet.
Hasonlóan kiegyenlítő a dolog ha a két primer párhuzamba, a szekunder pedig sorba van kötve.

Azt nem lehet csinálni, hogy a primereket és a szekundereket sorba kötjük, ott a difi elviszi a rendszert.
Persze azt meg lehet csinálni, hogy a primerek párhuzamba vannak kötve, a szekunderek meg teljesen külön vannak. Szabályozatlan tápban ez oké, ZVS ugyanúgy elérhető, satöbbi. A rpibléma kkor van ha a *** a nyák terv, nagy a szórt kapacitás satöbbi, ott jönnek elő dolgok. De ugye ekkor a két külön ágat nem lehet külön szabályozni.
A hozzászólás módosítva: Márc 9, 2015
Következő: »»   481 / 788
Bejelentkezés

Belépés

Hirdetés
XDT.hu
Az oldalon sütiket használunk a helyes működéshez. Bővebb információt az adatvédelmi szabályzatban olvashatsz. Megértettem