Fórum témák

» Több friss téma
Fórum » NYÁK terv ellenőrzése
 
Témaindító: Paso, idő: Okt 4, 2005
Lapozás: OK   126 / 203
(#) pjg válasza havranarpi hozzászólására (») Okt 25, 2014 /
 
A PIC tápfesz lábai közé egy 100nanós smd kondit ne felejts el tenni.
(#) kokozo válasza havranarpi hozzászólására (») Okt 25, 2014 /
 
ja meg ha nem akarsz annyit fúrni akkor az összes pic bal oldali ellenállást fel lehetne tenni a kijelző panelra az átkötések helyett. És ha még kevesebbet akkor a vízszintes átkötések helyett használsz vezetősávot és a függőlegeseket csináld átkötéssel. (20 helyett 12 átkötés.)
(#) havranarpi válasza kokozo hozzászólására (») Okt 25, 2014 /
 
Köszi mindenkinek a segítséget.
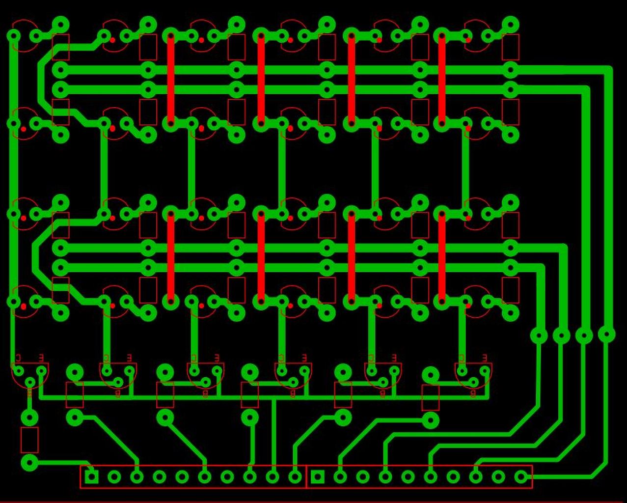
A sávozás rendben van? Nem láttatok elkötést?
(#) kokozo válasza havranarpi hozzászólására (») Okt 25, 2014 /
 
Jónak tűnik.

kép.JPG
    
(#) havranarpi válasza kokozo hozzászólására (») Okt 25, 2014 /
 
Légyszives feldobnád a lay-t?
(#) kokozo válasza havranarpi hozzászólására (») Okt 25, 2014 /
 
Csak a kijelző részt csináltam újra.
(#) havranarpi válasza kokozo hozzászólására (») Okt 25, 2014 /
 
Köszi , sokat segítettél.
Holnap össze is dobom az órát
(#) pjg válasza havranarpi hozzászólására (») Okt 25, 2014 /
 
Azért ne siess annyira. Van még mit masszírozni ezen a nyákon.
(#) pjg válasza havranarpi hozzászólására (») Okt 26, 2014 /
 
Ha ez egy bináris óra, akkor az első oszlopban elég 2, a második, harmadik és ötödik oszlopban 3 LED.
A programot feltennéd?
(#) szebee hozzászólása Nov 2, 2014 /
 
Sziasztok! Letudná valaki ellenőrizni ezt a tervet? Előre is köszönöm!
(#) kokozo válasza szebee hozzászólására (») Nov 2, 2014 /
 
Szia!
A táp nem jó. Greatz +-a megszűnt létezni Addig jó hogy belemegy a 10nF os kondiig de onnan sehová nem megy tovább.
(#) szebee válasza kokozo hozzászólására (») Nov 2, 2014 /
 
Igen, ez így van! Köszi! Akkor azért nem szólalt meg tegnap. Remélem más nincs.
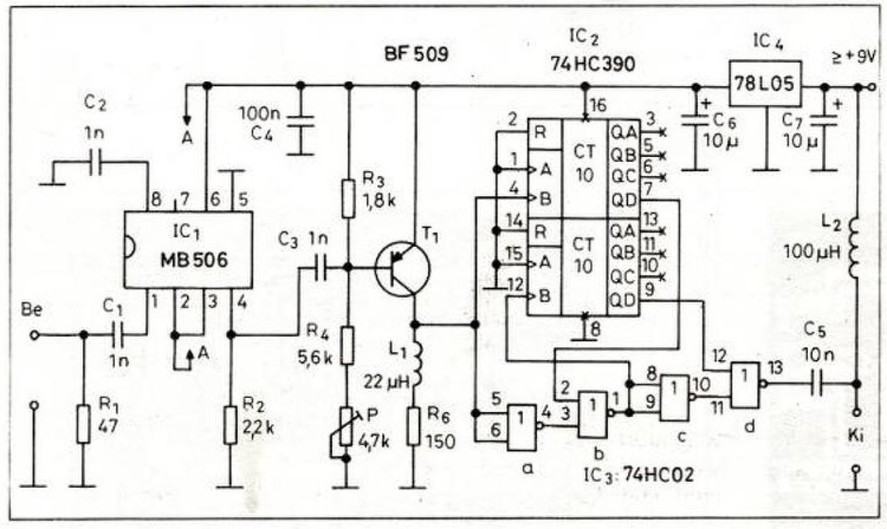
(#) HA3GX hozzászólása Nov 2, 2014 /
 
Nagy része SMD, meg ami a fiókban van. Remélem nem hagytam ki semmit.

A GND a túloldalon van, ami forr.pont közepén "lyuk" van, az megy át a "túloldalra". Átfúr, huzal beforraszt.
(#) kokozo válasza HA3GX hozzászólására (») Nov 2, 2014 /
 
Szia!
Ha ez kérdés akkor igen.. kihagytál valamit.. 74hc02 fényevő verziós?
(#) szebee válasza kokozo hozzászólására (») Nov 2, 2014 /
 
Igen, itt is a táp a gond mint nálam. Úgy látszik a mai nap a tápoké.
(#) HA3GX válasza kokozo hozzászólására (») Nov 2, 2014 /
 
Mentségemre, a kapcsolási rajzon nincs feltüntetve
(#) kokozo válasza HA3GX hozzászólására (») Nov 2, 2014 /
 
Általában az ilyen rajzokon sosincs feltüntetve, sőt a 100nF-os kondi se a táp lábainál.
(#) szebee válasza szebee hozzászólására (») Nov 3, 2014 /
 
Adtam neki tápot de még most sem szólalt meg. De ez ment egy előző árkörben, mást nem vettél észre mert én át néztem párszor.... de több szem többet lát.
(#) somebody12 válasza HA3GX hozzászólására (») Nov 3, 2014 1 /
 
dehogy nincs ic 2 (8, 16) lába az mi??
ezért nem való tervezésre a sprint layout. Nehéz ellenörizni...
A hozzászólás módosítva: Nov 3, 2014
(#) kokozo válasza somebody12 hozzászólására (») Nov 3, 2014 1 / 1
 
De, csak annak nem való aki alap dolgokkal sincs tisztában például, hogy egy ic-nek kell táp az esetek 99%-ban.
(#) HA3GX hozzászólása Nov 4, 2014 /
 
Mielőtt még a NYÁK-ra világítanám. Láttok benne valami hibát?
(#) kokozo válasza HA3GX hozzászólására (») Nov 4, 2014 /
 
Szia!
Már csak félve merem megemlíteni de a táp most sem jó. A 100nF-os kondin nem fog átfolyni az egyenáram. nem beszélve arról sem, hogy ennek az icnek a háta mögé semmilyen alkatrészt nem szoktunk tenni, mivel ott hűtőbordának kellene lennie.
(#) HA3GX válasza kokozo hozzászólására (») Nov 4, 2014 /
 
Szia!

Igazad van, elnéztem. Köszönöm a korrekciót.
(#) vaskoferenc113 hozzászólása Nov 4, 2014 /
 
Sziasztok !
Elkészítettem a bekötési rajzot. Meg kéne tervezni a NYÁK tervet.
Megpróbáltam hogy automatikusan széthúzza, de akkor 2 oldalas NYÁK tervet készített és nekem 1 oldalas kell.
Be lehet valahol állítani hogy 1 oldalas NYÁK tervet készítsen ?
Tudna valaki segíteni ?
(#) HA3GX hozzászólása Nov 4, 2014 /
 
Egy kicsit másabb a rajz ill. a nyákterv, de itt már a táp lábánál ott vannak a kondik is. Remélem most minden stimmel... Az IC háta mögött a tervezett nagyságú hűtőborda kényelmesen elfér.

Láttok benne hibát? Köszönöm!
(#) kokozo válasza HA3GX hozzászólására (») Nov 4, 2014 /
 
Jónak jó lenne, de a 8-as láb.. Miért nincs külön egy forr szem az átkötésnek? És még mindig kérdéses a hogyan fogod ezt hűtő bordára szerelni, ha mögé is terveztél alkatrészt?
(#) proli007 válasza kokozo hozzászólására (») Nov 4, 2014 /
 
Hello! Ez jó? Szerintem meg tipikus iskolapéldája a rossz nyáktervezésnek. Olyan mint az állatorvosi ló, melyen minden betegség megtalálható. De én ezt csak halkan mondom, majd az "erősítős kollégák" elmondják mi a baj..
(#) HA3GX válasza kokozo hozzászólására (») Nov 4, 2014 /
 
Kiváló a szemed! Átnéztem vagy 4x, de nem láttam a forr szem hiányát.
Vágattam alumíniumból hozzá profilt. Mivel sztereóba készül, így szimmetrikus lett. Lerajzoltam Móriczkába.
Olyan magasra csavarozom fel a hűtőbordát, hogy pont ne emelje meg az egész panelt.
(#) kokozo válasza proli007 hozzászólására (») Nov 4, 2014 /
 
Tudom hogy nem jó, de hiába írtam már le sokszor, de itt legalább már minden alkatrész be lett kötve ami eddig nem sikerült

egyperces.JPG
    
(#) HA3GX válasza kokozo hozzászólására (») Nov 4, 2014 /
 
Türelmes ember vagyok. Lesznek hasonló kapcsolásaim, mindent ki kell várni.
Következő: »»   126 / 203
Bejelentkezés

Belépés

Hirdetés
XDT.hu
Az oldalon sütiket használunk a helyes működéshez. Bővebb információt az adatvédelmi szabályzatban olvashatsz. Megértettem