Fórum témák

» Több friss téma
Fórum » Projektorlámpa helyettesítése
Lapozás: OK   19 / 25
(#) Master006 hozzászólása Okt 30, 2014 /
 
Üdvözlet mindenkinek! Érdeklődni szeretnék, hogy sikerülte e már valakinek powerled-el helyettesíteni a projektorizzót!?
(#) doberman válasza Edmon hozzászólására (») Okt 31, 2014 /
 
egy linket adnál? mert én ilyen paraméterűt nem lelek...
A shift gomb lenyomása nem jelent veszélyt, kérlek használd Te is. --moderátor
A hozzászólás módosítva: Okt 31, 2014
(#) gyula3925 válasza Master006 hozzászólására (») Okt 31, 2014 /
 
Sziasztok! Powerled témában leírom a tapasztalataimat. Két DLP-s projectort alakítottam át 5W powerledre 6fokos optikával. Ez a két gép esti filmnézésre megfelel, persze ilyen teljesítménnyel nem lehet házfalra vetíteni, de 2 méteres képet sötét szobában élvezhetően jó minőségben lehet nézni és nem több 50W nál a fogyasztása.
DLP-s projectornál a 100W ledet nem érdemes használni, mert hiába a nagy teljesítmény a színkerék után lévő alagúton csak a megfelelő szögben érkező fénysugarak jutnak át ami kevesebb mint 10%. Nehéz elhinni de nem produkál erősebb fényű képet a 100W-os led mint az 5W-os. A gépben marad a fény és a sok hő is!
LCD projectorral még csak egy gyenge kísérletezésem volt, de ott sem váltotta be a reményeimet a 100W-os led, pedig hatalmas minőségi üvegoptikát is tettem rá. Azt tapasztaltam, hogy kicsit fényesebb a kép mint az 5W Leddel.
A 100W-os led ventillátoros bordán is annyi hőt termel, hogy nagyon észnél kell lenni a méretezésnél, hiszen a magas hőfokon üzemeltetés drasztikusan csökkenti a LED élettartamát. Összefoglalva pontszerű fényforrást kell használni lencsével minél kisebb sugárrá formálni. Néztem 10W powerledet, de az nem egycsipes és nem is találtam hozzá optikát. Viszont láttam egycsipes 10W színes powerledet csillag lemezen, na azzal még érdemes lenne kísérletezni LCD gépbe külön fényforrással mindhárom színnek és a színbontó üvegek kidobásával. Mindenképpen kell rá optika, mert a ledek sugárzási szöge 40-120 fokos, de ebből csak az a fény a hasznos ami megközelítőleg merőlegesen jut be a gépbe ami ~5 foknál nagyobb szögben megy be az benne marad a gépben és csak veszteség.
Izzó nélküli projectort lehet venni olcsón. Én 4 rossz projectort vettem postával együtt 20 ezerért és kettőt meg is javítottam 0forint ráfordítással 1 óra alatt. Ezt csak azért írtam le, hogy kísérletezéshez ne vásároljon senki rossz izzós gépet több tízezerért.
(#) Master006 válasza gyula3925 hozzászólására (») Okt 31, 2014 /
 
Helló! Köszönöm a reakciót! Nekem lenne alanynak egy 3 lcd-s projektor amiben a fényalagút optikáinak egy része tönkrement. Sajnos arra még nem sikerült rábírnom, hogy lámpa nélkül bekapcsoljon rendesen.
A 3 színes ledre én is gondoltam, de felmerült bennem az is, hogy vajon megfelelő lenne így a színképzése? amennyire láttam működés közben 3lcd-s projektoroknál, pl. a piros részen majdnem, hogy narancsos volt inkább a szín, a kék meg inkább cián. A másik ami esetleg még problémás az a hűtés. Álltalában elég kevés hely szokott lenni a projektor belsejében ahoz, hogy elférjen a led, az optika, és még a hűtés is. Esetleg oly mértékben átalakítani az egészet, hogy maga a kép alkotó rendszert kiemelni a készülékből? Egyenlőre csak elméleti síkon dolgozom, de szeretném gyakorlatban is megvalósítani a rendszert. Van egy működőképes nagyobb méretű 3lcd-s projektorom is, aminek nem igazán vagyok elégedett a fényerejével(1500lumen). Ehez ugyan nem drága az izzó, de ha esetleg leddel kicsit fel lehetne tornászni a fényerőt, az nem lenne rossz.
(#) gyula3925 válasza Master006 hozzászólására (») Okt 31, 2014 /
 
Leddel biztosan nem lesz nagyobb a fényerő. A lámpa fényereje csökken ahogy öregszik ki kell cserélni, vagy ki kell takarítani az egész gépet. A 10W led hűtése még könnyedén megoldható régi ventillátoros proci bordával. Az LCD-s nél sokkal több a veszteség az optikán. A három színes ledre én is nagyon kíváncsi vagyok. Színes lednél nincs színszűrő, a félvezetőt úgy szennyezik, hogy a megfelelő hullámhosszú (színű) fény keletkezzen, így a teljes fényerő hasznos. A szinszűrőnél a teljes fényerő töredéke az a hullámhossz ami átjut rajta.
(#) Master006 válasza gyula3925 hozzászólására (») Okt 31, 2014 /
 
A led, a hozzá való tükör és az ehez való lencse 25-28mm. Ez egy 30W-os powerled, de a 20W-os is ugyan ekkora. Erre még ugye jön a hűtő, ami a legjobb esetben is minimum 20mm. Így összeadogatva szerintem már elég sok hely kell.
A működő projektornál már elég repedezett a foncsor, és pereg le. Én is gondoltam rá, hogy az új lámpa erősebb lessz...majd hamarosan kiderül
(#) scooby_ válasza Master006 hozzászólására (») Nov 2, 2014 /
 
Szia!
Nem érdemes LED-del próbálkozni! Én most próbáltam ki kíváncsiságból a projektoromat egy 100W-os LED-del mindenféle optikai előtét nélkül és hát hogy is mondjam? Állítólag a 100W-os led fényárama 12.000lumen körül van, tehát körülbelül akkora mint egy 200W-os UHP izzóé. Na most én a LED-del kb. fele vagy csak negyede fényerőt értem el, arról nem is beszélve, hogy melegszik mint a dög pedig volt rajta hűtőborda + a projektorba beépített ventilátor is nyomott neki huzatot. Lehet, hogy később majd még valami előtét optikával megpróbálkozom, nagy a szórási szöge ennek a LED-nek. Végül is megérné, mert akkor rögtön a felére csökken a fogyasztása is, arról nem is beszélve, hogy az élettartama nagyobb.
(#) doberman válasza scooby_ hozzászólására (») Nov 2, 2014 /
 
Valami ebay - optikát próbált már valaki ?
(#) scooby_ válasza doberman hozzászólására (») Nov 2, 2014 /
 
Szia!
Semmiféle optikát nem használtam, de úgy hiszem, hogy nem is érne semmit. Olvasgattam a fórumon és V.Cs kolléga magyarázatot adott arra, hogy hol veszik el a fény:
Idézet:
„És ekkor rájöttem, hova tűnik a fény…
Ezek a projektorok u.n. 3 LCD-sek. Előtte van egy színbontó optika! Az eredeti lámpa fénye sokkal szélesebb spektrumú, mint a LED fénye! A fehér fényű LED-ek nem mindegyike tartalmazza az RGB összetevőket, és nem tudni, amit tartalmaz, az milyen hullámhosszú. (állítólag kék és sárga színből állítja elő. A projektor képén is erős a kék szín...)”
Nos ami azt illeti, teljességgel igaza lehet, hiszen a projektoromban 3db LCD van, a 3LCD előtt 1-1 színszűrő Piros Kék és Zöld színben tisztán látszik mikor megvilágítom.
A kolléga felsorolt 3 alternatívát:
Idézet:
„1. Jó, nagy hatásfokú LED kell.
2. Ha fénybontással működő projektort alakítunk át, akkor annak a hullámhossznak (színnek) benne kell lennie a fényforrás fényében, amit a szűrő átenged.
3. Érdemes lehet RGB LED-del próbálkozni….
4. A biztos siker – szerintem – az optikai színbontó kiszedése, és 3 db LED alkalmazása, természetesen az alapszínekkel.”

Ebből a 2.-kal próbálkoztam, talán érdemes lenne a 3.-at (nagy fényerejű RGB) kipróbálni, esetleg a 4. pontot, ami szerintem is biztosan működhet, méghozzá az alapszínű lézerekkel valahogy így.
Nézegettem sok helyen ezeket a képeket, hogyan is működnek a ledes projektorok, gyakorlatilag egy olyan alternatívát sem láttam ahol egy darab LED világít, mindenhol 3db led RGB színben, vagy 3db lézer világít.
(#) Master006 válasza doberman hozzászólására (») Nov 2, 2014 /
 
Nekem van ehez hasonló optikám. Valamelyest fókuszáltabbá teszi a led fényét.
Nem szórja akkora területre, és a közép terület erősebb fényű valamelyest. Nekiláttam a "feláldozható" projektorom szétszedni, nem lessz egyszerú úgy megcsinálni , hogy minden jó legyen...a fényalagutat egy az egyben ki kell dobni belőle, de mivel erre van felfogatva a 3 lcdvel egybeépített kimeneti optika, így ennek kell egy stabil tartót készíteni. Viszont így lessz hely az optikámnak és a hűtőnek. Esetleg valaki tud segíteni abban, hogy működésre, azaz bekapcsolásra bírjam az alanyt?
A nagyfeszültségű tápegységet eltávolítottam, mivel erre nincs szükség. (ez csak az izzót működtette)
Az alacsonyabb feszöltségű táp viszont benne van. Az "alaplap" és az izzó tápja közt volt egy 4 eres kapcsolat,gondolom ez adott infót a lámpa üzeméről. Ezt hogy lehetne kijátszani?
(#) scooby_ válasza Master006 hozzászólására (») Nov 2, 2014 /
 
Szia!
Egy márkát és egy pontos típust írj. Azt a vezetéket kell rövidre zárni, amin a Ballast küldött jelet az alaplap felé, tehát az optocsatoló Kollektor-Emitter diódája az alaplap felé néz. Néha trükközni kell vele, 1-2mp-et várni kell és utána rövidre zárni, stb. Az Én projektorom speciel meghülyül ha rövidre zárom kikapcsolt állapotban. Áram alá helyezve ilyenkor rögtön felpörög minden ventilátor, de utána bekapcsol normálisan, viszont kikapcsolás után (stand by) nem állítja le a ventiket, tehát ha valami megoldást találok a LED-es megoldásra, akkor is ki kell alakítanom valami optocsatolós visszajelzést a LED áramgenerátoráról.

Előfordul ám az is, hogy digitális kommunikáció folyik a Ballast és az alaplap között, ez bizony szívás mert azzal nem igazán lehet mit kezdeni, illetve nagyon macerás. Ha Osram ballast van benne, akkor ez a helyzet áll fent leginkább. Ezeket többnyire az újabb fajta Acer, Toshiba projektorokban használják. Egyébként az a tapasztalatom, hogy az Acer belseje kiköpött olyan mint a Toshibáké.... Erre figyelj oda, egy Toshibával én is befürödtem! Először érdemes kapcsolási rajz után kutatni a készülékről!
A hozzászólás módosítva: Nov 2, 2014
(#) gyula3925 hozzászólása Nov 3, 2014 /
 
Pontosan olyan optikám van 100W-os LED-re mint amit doberman belinkelt.
Kicsit feljebb leírtam a 100-as led még optikával is csak kicsit volt világosabb mint egy 5W-os LED 6fokos optikával. A 100W-os lednek csak töredéke (közepe) lehet az optika fókuszában.
Szin bontásról annyit, hogy minden hagyományos projectorban van színbontó. A DLPben a színkerék szűri a fényt.
Eddig még nem próbáltam: LCDs projectorba három LED (r,g,b) beépítése, elektronikailag bonyolultabb egy RGB led beépítése DLPs projectorba (színkerék eltávolítása), lézer.
Ezek a megoldások sem fogják megközelíteni a projektorizzó fényerejét.
(#) scooby_ válasza gyula3925 hozzászólására (») Nov 3, 2014 /
 
Idézet:
„Ezek a megoldások sem fogják megközelíteni a projektorizzó fényerejét.”


Ez sajnos így van, a kompromisszum mindegyik megoldásban benne van. A 3 ledes megoldasnál a helykorlátok miatt ,nem lehet nagy teljesítményű ledeket használni. Már a 10w is necces, de még talán??
(#) Master006 válasza scooby_ hozzászólására (») Nov 3, 2014 /
 
Ez egy liesegang dv245 névre hallgatóprojektor. Bekapcsolni sikerült, viszont a bemelegítési idő után leáll, azzaz letilt. A ballaszt com paneljén 3db optocsatoló (P421F) van, meg 3db ellenállás össz vissz.
(#) Master006 válasza Master006 hozzászólására (») Nov 3, 2014 /
 
Megoldódott a gond! Megtaláltam melyik vezetékeket kell összekötni! A 3 optocsatolóból csak 1 "néz" az alaplap felé....ennek a kimenetét rövidrezárva bekapcsolt a rendszer!
(#) scooby_ válasza Master006 hozzászólására (») Nov 3, 2014 /
 
Ugye-ugye? Ez lényegében minden projektorral így van.
(#) Master006 válasza scooby_ hozzászólására (») Nov 3, 2014 /
 
Idő közben nézegettem Ebay-en a power ledeket. Azt vettem észre, hogy azonos teljesítmény mellett nem azonos a 3 különböző szín fényárama. Kék led nél 50W=910lumen a piros lednél ugyan ez a fényáram a 30W-nál a zöld lednél viszont a 10W = 510lumen 20W=1230lumen.
Gondoltam itt inkább a fényáram a lényegesebb mint a villamos teljesítmény, ezért amennyire lehet hasonló értékünek kéne lenniük ezen a téren. Sajnos csak a hét második felében tudom majd megrendelni a ledeket, és még az is jó idő mire megjön....addig viszont meg kéne csinálni hozzá a drivereket valamint a "tartó rendszert".
(#) scooby_ válasza Master006 hozzászólására (») Nov 3, 2014 /
 
Drájver név alatt áramgenerátot értesz? Abban tudok segíteni. Tudok viszonylag kicsi,de nagyon jó hatásfokú áramgenerátort, skorié. Már gondolkoztam rajta, hogy írok neki, segítsen kiegészíteni a rajzot optocsatolós vezérléssel. Ha Te belevágsz, akkor addig én még nem bontom szét az optikát, de nagyon kiváncsian várom az eredményt. Ha sikerül jutnod valamire, akkor majd írd meg. Addig is amiben tudok, segítek. szívesen vállalok nyák gyártást neked ingyen segítség gyanánt, csak hogy előrébb jusson a projekt. Tényleg jó lenne már valami haználható hatásfokot elérni ledekkel.
A hozzászólás módosítva: Nov 3, 2014
(#) scooby_ válasza scooby_ hozzászólására (») Nov 3, 2014 /
 
Egyébként valóban más a fényáram. Nézz csak két különböző sima ledet. Ott is a piros általában erősebb a többinél. De szerintem ez korrigálható a szabályozható az áramgenerátorral.
(#) Master006 válasza scooby_ hozzászólására (») Nov 3, 2014 /
 
Igen áramgenerátorra gondolok driver alatt. jó lenne a kiszerelt ballast felszabadult tápcsatlakozójáról megtáplálni a dolgokat, így ha minden igaz autómatikusan ki és bekapcsolódna minden gond nélkül. Viszont a 3 ledhez 3 különböző driver kell, mert ugyan a 30 és 50W-os csak áramerőségben tér el egymástól a 20W-os viszont kisebb feszültségről is megy... A panelgyártási szolgáltatást lehetséges, hogy igénybevenném ha már így ajánlod. Sajnos nekem kicsit kezdetleges technológiám van erre csak amihez ráadásúl nincs is meg minden. Hol találom meg egyébként ennek az áramgenerátornak a leírását?
(#) scooby_ válasza Master006 hozzászólására (») Nov 3, 2014 /
 
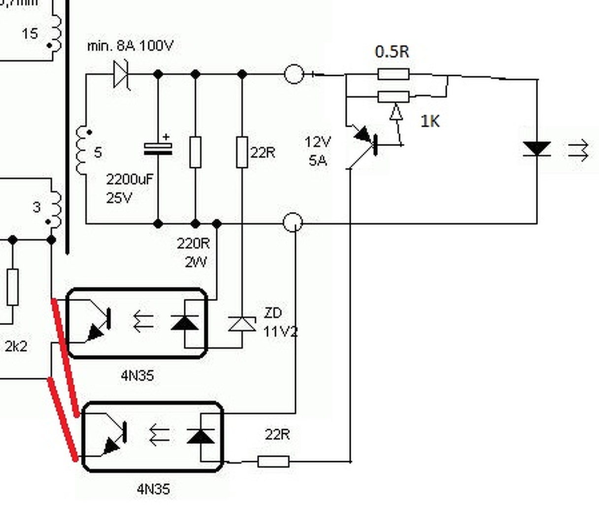
Sajnos ha a nagyfeszültségű tápcsatlakozásra gondolsz, akkor azon mindig ott van a 380V-os egyenfeszültség, bármit is csinálsz, szerintem azt nem kapcsolgatja. A ballastot az alaplap gyújtotta be az egyik optocsatolón keresztül. Az áramgenerátort ITT találod Én a 20...60V-os változatot kezdtem ma el megépíteni, képek alul. Az ne zavarjon, hogy a ledek más-más feszültségről mennek, ez az áramkör univerzális 0.3A-tól akár 5-6A-ig vagy az felett is használható, a sönt ellenállástól függően. A kis táblázat jól használható. De megoldható kisebb feszültségre is, csak ott el kell hagyni a stabilizátort az IC elejéről, esetleg alacsonyabb feszültségű zénert beültetni és átszámolni az előtét ellenállását. Ez utóbbi biztonságosabb megoldás, ebben is tudok segíteni ha kell.
A ki-be kapcsolást talán meg tudom oldani optocsatolóval! Ha készen leszek vele, kipróbálom azt amit kieszeltem.
A hozzászólás módosítva: Nov 3, 2014
(#) gyula3925 hozzászólása Nov 4, 2014 / 1
 
Én csináltam egy egyszerű de nagyszerű áramgenerátort. Volt kéznél egy 5V/2A kapcsolóüzemű adapter, ilyet lehet venni kb 2000Ftért. Az 5W powerled kb. 4Von megy betettem egy soros 0.5Ohmos ellenállást, ezen az ellenálláson eső feszültséget egy trimmerrel egy tranzisztorral megerősítve egy optocsatolora küldtem amit a táp gyári optocsatolojára ráforrasztottam. A gyári optó a feszültséget korlátozza, ennek csak akkor van szerepe, ha nincs rajta terhelés. A trimmerrel beállítottam 1,2 ampert és a ráhekkelt opto leszabályozza a primer oldalt 1,2 ampernél. Már két ilyet csináltam, mindkettő üzembiztosan megy. Bocs a csúnya rajzért. A rajzon csak az elvi megvalósítást mutatom. A megépítésnél úgy kell tápegységet választani, hogy kicsit legyen nagyobb feszültségű mint a LED(ek) nyitófeszültsége és műterheléssel beállítani az áramot nem a drága ledet szétlőni. Az átalakított projector akkor fogadta el a lámpa ok jelzést, ha azt a lámpa bekapcsolása után kapta vissza. Ezért a ballaszton lévő optókat is beletapostam ebbe az áramkörbe valahogy. Ez csak egyledes üzemhez jó, ha a ledeket különböző árammal akarjuk meghajtani akkor más megoldás kell. Ezt a szösszenetet csak azért tettem közzé, mert kíváncsi vagyok, hogy tetszik vagy lehúzzák.
(#) scooby_ válasza gyula3925 hozzászólására (») Nov 4, 2014 /
 
Szia!
Mindenképpen ötletes megoldásnak tartom! Olcsó és praktikus, jól használható! Azt hiszem, a megoldás kulcsát jelentetted most ezzel az az alaplap felé történő visszajelzésre az áramgenerátoromból! Holnap ki is próbálom!
(#) scooby_ válasza scooby_ hozzászólására (») Nov 4, 2014 /
 
Valóban jó megoldásnak ígérkezik, én kénytelen voltam más előfeszítést használni a tranzisztornak... Most 0,05Ohmos ellenálláson 3A-t lőtem be, durván 100mA áramfelvétel-csökkenés hatására már lekapcsol az optocsatoló. Ez így picit érzékeny ugyan, de jól használható. Az érzékenyég R1,R2 illetve R3 ellenállással változtatható. A többivel szerintem érdemesebb lenne az áramgenerátoros topikba átmenni, mert ez így már nagyon OFF ebben a témában.
A hozzászólás módosítva: Nov 4, 2014
(#) Master006 válasza scooby_ hozzászólására (») Nov 5, 2014 /
 
Üdv ismét! Jónak tűnik ez az áram generátor, és a 20-60V bőven kielégítő. Ha egy optocsatolós ki-be kapcsoló körrel ki lehetne egészíteni, az lenne a leg jobb, illetve úgy egy az egybe be lehetne építeni. Személy szerint engem az sem zavarna ha esetleg egy relé lenne vezérelve optocsatolóval, ez pedig indítaná a többi dolgot.

A ventillátorok fordulatszám visszajelzőjét mi lenne ha egy ventillátorra kötném csak? Van jelenleg 5 vagy 6 a projektorban, de ha megszabadulunk a fő hőforrás izzótol ezek nagyrésze fölösleges. Szeretnék benthagyni egy ventit a tápegység hűtésére, valamint a ledeket kell még hűteni majd, de ezeket nem feltétlen kell vezérelni állandóan, így ezeket nem szeretném ráközni az alaplapra.

Más dolog...illetve csak az előzőektöl eltérő. Az egyik működő projektoromban újra kellene kalibrálni a 3 lcd pozícióját. erre tud esetleg valaki valamilyen megoldást? Az lenne a leg jobb ha valamilyen módon egy x-et vagy keresztet lehetne kirajzoltatni a kijelzőkkel, mert akkor lehetne a pixeleket egymáshoz igazítani. körvonalra próbáltam beállítani úket, de ezzel sajnos nem lehet megfelelő pontosságot elérni.
(#) doberman válasza Master006 hozzászólására (») Nov 5, 2014 /
 
Valahol láttam egy monitor teszt programot ami kalibrációs monoszkópokat váltogatott.
(#) gyula3925 válasza doberman hozzászólására (») Nov 5, 2014 /
 
(#) gyula3925 hozzászólása Nov 5, 2014 /
 
Az átalakított projektoraimat én is le akartam csendesíteni. Az egyik ventilátor helyett bekötöttem a led hűtőbordáján lévő ventilátort így megoldódott a led hővédelme, ha a lámpa opto be van kötve a led tápjába.
A ventilátor a harmadik lábon 0V-ot ad vissza, ha forog, ha megáll elveszi a 0V-ot a harmadik lábról. Tehát egy kis értékű ellenállást (~100Ohm) beforrasztva a panelra a ventilátor csatlakozójánál a 0V és a harmadik láb közé és máris nem hiányolja a ventilátort a projektor. Nem tanácsos minden ventilátort megszüntetni. Egy kell a led bordájára, 3led esetén 3db ventilátor, ezeket a kisebb procihűtő ventilátorokat be lehet kötni a gyári nagy ventilátorok helyett így ezeket felügyeli a gép, de egy nagyot meg kell hagyni a táp közelében.
A teljesítmény csökkenés mellett ez sem elhanyagolható, hogy a zajszint a tizedére csökken. Nekem a franciaágy fejtámlájánál van az egyik ledes gép és a plafonra vetít, ha 6 ventilátor dolgozna benne sohasem aludnék el.
(#) Master006 válasza gyula3925 hozzászólására (») Nov 5, 2014 /
 
Nos...ezzel az a gond, hogy csak összerakott projektorral működne, viszont így nem lehet állítani az lcd-k pozícióján. Tehát valami olyasmi megoldás kellene aminél be tudom úgy indítani az lcd paneleket, hogy nincs beépítve a helyére, mert csak így lehetséges hozzáférni a csavarokhoz.
(#) scooby_ válasza Master006 hozzászólására (») Nov 6, 2014 /
 
Szia!
Megoldható, ha a felső optocsatoló katódjával sorba kötsz még egy optocsatolót, kollektora a LED katódon, emittere pedig a - ágon. Olyankor a táp csak akkor kapcsol be ha minden igaz, amikor a sorba kötött optocsatoló jelet kap az alaplaptól. De természetesen megoldható ez relével is egyszerűen, csak kicsit több az alkatrész, ami miatt drágább is.

Az Én projektorom nem komálja ha azt a ventit lehúzom ami a lámpát hűti, pedig az a legzajosabb. A többit elméletileg le lehetne húzni ahogy elnéztem.
Következő: »»   19 / 25
Bejelentkezés

Belépés

Hirdetés
XDT.hu
Az oldalon sütiket használunk a helyes működéshez. Bővebb információt az adatvédelmi szabályzatban olvashatsz. Megértettem